Mercuriall Euphoria (3 онлайн)

  • Автор темы Автор темы DGray
  • Дата начала Дата начала
@DGray, результат может получиться гораздо лучше, если в подгонке параметров преампа примут участие @Zerocool и @Kosten (естественно только при наличии у них свободного времени и желания). Я полагаю их не смутит название плагина "Fireal" - но я в конце добавлю ещё одну L - "Fireall", потому что по моему мнению это название интересней.
 
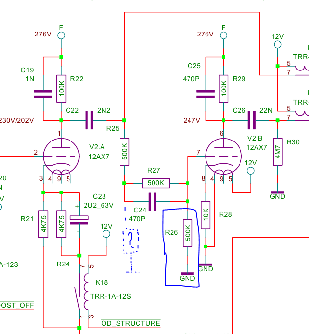
Интересно, что на разных схемах эти 500 К в разных местах
прогнал и так и так, мне больше понравилось, как на снимок1
все мои рендеры сделаны через этот вариант
если кому-то интересно, могу загрузить с другим вариантом
 

Вложения

  • Снимок.PNG
    Снимок.PNG
    56,3 KB · Просмотры: 223
  • Снимок1.PNG
    Снимок1.PNG
    14,4 KB · Просмотры: 229
@DGray, результат может получиться гораздо лучше, если в подгонке параметров преампа примут участие @Zerocool и @Kosten (естественно только при наличии у них свободного времени и желания). Я полагаю их не смутит название плагина "Fireal" - но я в конце добавлю ещё одну L - "Fireall", потому что по моему мнению это название интересней.
Если смогу помочь, то только рад буду безусловно. Единственно не понимаю как, ибо у меня ни малейшей компетенции в схемотехнике и пр. Чисто пользователь.
Кстати, касаемо экстази ведь сложный наверное пред у него, даже один канал симулировать - задача не простая должна быть, ибо много переключателей, преEQ вместе с нейтральным три положения, структура, буст... да еще и плекси мод ведь. То есть по сути на самом деле один канал он там вовсе и не один, каджый канал получается очень универсальный, возможностей руления больше чем у многих усилителей на всех каналах вместе взятых. Если б получилось хотя бы один из этих режимов досканально симулировать - было бы очень круто!
 
@fewa-w, а ведь похоже ж получается на то, что выдает риг от чоптон и кемпер. Хотя параметры то разные надо сказать, на профайле у меня и на риге там структура включена, да еще и преEQ.
Я сейчас конечно не в лучшем состоянии для прослушивания, трудно сконцентрироваться когда пол лица от зуба болит)) но вроде есть сходство.
 
@fewa-w, а ведь похоже ж получается на то, что выдает риг от чоптон и кемпер. Хотя параметры то разные надо сказать, на профайле у меня и на риге там структура включена, да еще и преEQ.
Я сейчас конечно не в лучшем состоянии для прослушивания, трудно сконцентрироваться когда пол лица от зуба болит)) но вроде есть сходство.
LTspice хорошая программа, в теме Nalex он сравнивал с кемером и было слышно, что очень похоже. И мне стало интересно делать в ней схемы. Только рендер долговато идет.
 
Последнее редактирование:
Если смогу помочь, то только рад буду безусловно. Единственно не понимаю как, ибо у меня ни малейшей компетенции в схемотехнике и пр. Чисто пользователь.
Кстати, касаемо экстази ведь сложный наверное пред у него, даже один канал симулировать - задача не простая должна быть, ибо много переключателей, преEQ вместе с нейтральным три положения, структура, буст... да еще и плекси мод ведь. То есть по сути на самом деле один канал он там вовсе и не один, каджый канал получается очень универсальный, возможностей руления больше чем у многих усилителей на всех каналах вместе взятых. Если б получилось хотя бы один из этих режимов досканально симулировать - было бы очень круто!
по схеме красный канал похож на slo100 но есть свои нюансы
 
@fewa-w, Круто, спасибо. Звучит как-будто у Эйфории подушку с лица сняли.
этот рендер без мощника и без кабинета, если все это добавить тоже возможно будет "подушка"

Там из похожего только число ламповых каскадов. Тон совсем другой.
да я про схему, тон другой, конечно
 
Это понятно, я им одинаковый каб поставил и сравнивал.
а в ейфории выключил поверамп?

вот рендер по схеме с 500К после 500К, так рисуется на большинстве схем в интернете, в том числе на оригнальной.

 

Вложения

Неужели разработчики не могли также прогнать через симулятор схем? Просто разница в звуке колоссальная! Точняк у них усилок какой-то не такой
 
Симулятор схем не всегда звучит как эталонный усилитель, но и тут важно найти правильный усиль, с правильными лампами, компонентами, без моддинга и в правильных условиях, не знаю правда сказывается ли напряжение в сети в Европе, если усилитель из США и работает через конвертер.
 
@DGray, предлагаю мараторий взять пока на обсуждения аутентичности плага, коль скоро мы скорее всего выясним на сколько верны наши подозрения). Любой "прямой" аргумент лучше тысячи косвенных.
Хоть я и не в теме, думаю Вадим знает о чем говорит относительно симуляторов схем. Просто если на них можно было бы на 100% положиться то и отличных плагов мы могли бы сейчас наверное больше видеть, ибо их спокойно можно было бы создавать не имея усилителя вовсе. На деле же как правило звучание плагов "доводят" до звука референсного усилителя на сколько я знаю.
 
  • Like
Реакции: PVDHP
На деле же как правило звучание плагов "доводят" до звука референсного усилителя на сколько я знаю.
И как накрутить звук (как у «Него, образно говоря) если гитарист на сцене использует 3-5 разных аппаратов, с разной подзвучкой и под ногами примочки? Это в смысле «стремления» зазвучать как «Бо на массу» или другие.
Ну будет плагин звучать как некий оригинал в железке, или не будет совсем похож... Это не принципиально, на самом деле.

Принципиально, когда все «как у «Него», а оно «не играет» похоже никак. :) А все потому, что неизвестен параметр «под каким углом медиатор сыграл конкретную ноту или издал звук чрез звукосниматель»! Просто ещё «глубже» нужно копать и тогда точно мечта сбудется!
——
Да, и все плагины нужно обязательно слушать с «максимальным перегрузом» и вслушиваться в «зерно»! Это «верный путь». ;)
Вы хотя бы в курсе что узнавание и характер инструмента в целом кроется «в яйце, а в яйце...»? :)
И далее, - «представляемое зерно драйва» уж точно совсем не зависит от того, что нашли «в яйце» ( это точно шутка и намёк для гитаристов-мыслителей-гурманов звучания, хотя на самом деле все в «яйце»)! :)
———
Почему написал?
Да все потому, что кларнетиста сначала обучают какая трость наилучшая, а потом уж время покажет - получился кларнетист, или нет?
Та же история была бы, если мне пришлось бы заценивать почему скрипка «Страдивари» конкретно у меня не звучит? Я бы начал искать причину в лошади что «дала не тот волос» для смычка... :)
Да звук извлекать нужно научиться и два десятка жопочасов провести с лучшими учителями! Но это не тот путь!
——
(Как бы из объявлений)
Ребята, помогите накрутить звук!
«Купил гитару дорогую и эквипмент, но они полное «г», как оказалось, когда я через неделю игры на гитаре вообще, пытался сыграть и чтоб звук был «фирменный» Хэлп! Что делать? Дайте настройки плагина, плиз...»
(здесь точно смешно! :) )
 
Действительно не особо принципиально! Но некоторые плагины заявляются как именно копии, а за что платить - это уже принципиально.
Допустим был маршал винтажный, и тут выпустили Reissue. Если этот Reissue не будет звучать подобно оригиналу, почему же он тогда позицинируется как копия, считай замена оригиналу? Это уже или обман, или ошибка, или и то и другое.

Гитаристы хотят иметь точные копии аппаратуры в цифре, а как оно будет звучать у него - уже предмет другого разговора.

Принципиально, когда все «как у «Него», а оно «не играет» похоже никак. :) А все потому, что неизвестен параметр «под каким углом медиатор сыграл конкретную ноту или издал звук чрез звукосниматель»! Просто ещё «глубже» нужно копать и тогда точно мечта сбудется!

И такое надо делать тоже когда занимаешься созданием амп сима. Поэтому конечно же желательно, если нет оригинала под рукой, а есть только возможность дистанционного реампинга вставлять в DI разные гитары и разных гитаристов.
 
Действительно не особо принципиально! Но некоторые плагины заявляются как именно копии, а за что платить - это уже принципиально.
Ну, скажем так,.. что для производителя важна продажа и доход. А это, собственно, рассчитано на «массы» не всегда компетентные. Таких точно «масса». :)
На это и рассчитано в целом.

Принципиально покупать или нет после тест-драйва это удел очень маленького процента практикующих с железом гурманов. А большинство купит только по причине пиара и чтоб было «как у Него».

Фактически, если «с головой и руками» вопрос решён положительно, то любой плагин звучит достаточно хорошо чтобы в него играть, а «другие» это воспринимали как «кул!!!» :)
 
На досуге провел некоторые исследования, сравнивал юфорию с хтс в TH-U.
"Рыхлый" он наверное у тех, кто сильно накручивает волюм на канале, т.е. "нагружает мощник", в th-u походу мощник смоделирован не динамически, если отключить оный у юфории или скрутить громкость примерно на треть и меньше - сигнал будет весьма похож с разницей по верхам (у юфории верх и презенс надо накрутить побольше для похожего тембра), а вот руками юфория чувствуется лучше. Ну и инпут надо настраивать.

Сравнивал на хайгейне, как наиболее для меня интересном режиме, вживую последнее время играл через юфорию в мощник ректифайра - на 7мс задержки разницы с живым усилком не чувствую, в том же TH-U приходилось заметно прибирать верх и презенс для того, чтобы не сливалось с тарелками барабанщика, юфорию юзаю практически "set to noon".
 
Симулятор схем не всегда звучит как эталонный усилитель, но и тут важно найти правильный усиль, с правильными лампами, компонентами, без моддинга и в правильных условиях, не знаю правда сказывается ли напряжение в сети в Европе, если усилитель из США и работает через конвертер.
возможно, сказывается, правильное напряжение очень важно.
ltspice может и не эталон, но если бы так плагины звучали, то меня бы вполне устроило.
Сделал сегодня ас30

 

Вложения

  • vox.mp3
    vox.mp3
    384,3 KB · Просмотры: 1.277
Действительно не особо принципиально! Но некоторые плагины заявляются как именно копии, а за что платить - это уже принципиально
Так перестаньте требовать копию, а попросите ХОРОШИЙ звук, и проблема тут же решится....
Кто то может внятно для себя, хотя бы, сформулировать критерий ХОРОШЕГО Гитарного звука?
 
  • Like
Реакции: Stephan Vasylyshyn
Так перестаньте требовать копию, а попросите ХОРОШИЙ звук, и проблема тут же решится....
Кто то может внятно для себя, хотя бы, сформулировать критерий ХОРОШЕГО Гитарного звука?
Отвечу за себя :) - плохих тембров или «частот» нет, есть неуместное их использование. Даже 8бит это также хорошо, если. Именно «если»! :)
 
  • Like
Реакции: Oliver_Cray и PVDHP
Отвечу за себя :) - плохих тембров или «частот» нет, есть неуместное их использование. Даже 8бит это также хорошо, если. Именно «если»! :)

Я тоже так думаю.


Так перестаньте требовать копию, а попросите ХОРОШИЙ звук, и проблема тут же решится....
Кто то может внятно для себя, хотя бы, сформулировать критерий ХОРОШЕГО Гитарного звука?

Хороший гитарный звук в каждой ситуации свой, поэтому и инструменты применяются в каждой ситуации разные. А что касается критерия хорошего гитарного звука, то там скорее не критерий, а критерии.

Для меня было бы важно следующее:
- хорошее соотношение сигнал/шум;
- на кранче и хай-гейне отсутствие "рванины", как если взять грелку, выкрутить гейн у нее на максимум, а у усилителя по-меньше - вот это вот я наблюдаю у этого плагина и слышу немного меньше этого эффекта у настоящего богнера на видео-клипах на YouTube;
- на хай-гейне глубокие и достаточно широкие низы, так чтобы львинная доля оригинального диайника не была выпячена:- также не особо люблю когда гитара сама по себе яркая и я слышу в перегрузе много этого скрежета.
- на хай-гейне на флажолетах хочется слышать по-больше четных гармоник, хотя тут всё зависит от усилителя, какие-то вносят больше, какие-то меньше, в той ситуации когда их больше "рев" я воспринимаю как более агрессивный, хотя тут уже вкусовщина - такого много на записях у Pantera.

Всего в меру. Разные усилители вносят эти элементы в разных соотношениях, каждый выбирает что ему подходит больше. Кому-то просто приятно осозновать, что он играет через "богнер", ну или даже его реплику.
 
  • Like
Реакции: Stephan Vasylyshyn
Еще одну схемку подсобрал, угадаете усилитель по звуку?)

 

Вложения

@Anton Vorozhtsov как это не нагружать мощник? а в чем тогда смысл от него? я считаю самый сок от половины и дальше. но и это эйфории не поможет, как я ни крутил везде и всегда одинаковая структура зерна "рассыпуха". да, кстати у меня инпут вообще ни на что не влияет (может глюк).
а к вопросу, что такое правильный гитарный звук – это ЗВУК при любых условиях и параметрах, а также адекватное поведение настроек и реакция на них. а крутить звук из ущербного плагина, может и реально что-то выкрутить, только зачем такой квест, проще же взять уже готовый звук, поэтому хорошо когда эмуляций много и они соответствуют своим прототипам, нужен маршал – взял плагин M, для фендера – F
 

Сейчас просматривают