В помощь Самоделкину. "Нерадивый" конденсаторный микрофон зазвучит лучше! (5 онлайн)

-таких не бывает

Отнюдь. У меня фокусрайт соло и таскам 366 шумят очень сильно когда я подключаю микрофоны с чрезмерно расстроенными сопротивлениями на своих выходах. С точным балансом сопротивлений по выходам микрофона такого не комфортного уровня шума близко нет.
Люди покупающие недорогие китайские мики как правило НЕ ПОКУПАЮТ к ним карты по гораздо большим ценам.
Речь в теме как раз о схеме которая чаще всего может быть использована с подобными дешёвыми карточками. Рекордная простота и высокие ТХ схемы не оставляют последней иного выбора.
Учитывайте ЭТО прежде чем рубить сплеча.
 
-надо просто сделать симетричный выход и вообще ничего крутить не надо и балансировать тоже

Забавный совет.
Скажите это именитым производителям которые выпускают множество микрофонов с НЕ симметричным выходом.
 
вещь нестабильная и чуствительная в
нехорошую сторону к перегрузу

Напротив - рассматриваемая схема на перегрузе работает c куда меньшим КНИ, чем к примеру октавовские бестрансформаторные двухтранзисторные фантазии.
Просто сравните практически и "упадёте со стула". А говорить можно всё что угодно не шевеля ни одним пальцем.
 
у меня 101 октава которой мы преампы проверяем
примерно также звучит

Не эта ли схема которая "примерно так же звучит"?
Если нет - дайте точную схему, мы её сравним в работе с обсуждаемой схемой, на амплитуде 1В RMS.
В октавовских двухтранзисторных бестрансформаторных схемах в сигнальных цепях присутствуют конденсаторы от качества которых зависит звучание. Ток выходного каскада маловат и проходит сквозняком через входной транзистор. Получается - ток покоя выходного каскада равен току покоя входного. И, как тут маневрировать режимами по отдельности? На кой чёрт входному каскаду такой бешеный ток, когда выходному каскаду тока не хватает для "раскачки" линии? Каша какая-то с конденсатором посередине и на выходе. :)
Не сравнивайте звучание двухэтажных схем с заниженным током выходного каскада + напичканных конденсаторами со схемой обсуждаемой в этой теме. Оснований на то нет НИКАКИХ.

окт.png
 
-надо просто сделать симетричный выход и вообще ничего крутить не надо и балансировать тоже
Забавный совет.
Скажите это именитым производителям которые выпускают множество микрофонов с НЕ симметричным выходом.
Имелось ввиду вот что: ваша схема имеет плохое подавление помех по питанию (плохой PSRR), и поэтому
требует той самой точной балансировки. А в схеме с двумя повторителями баланс обеспечивался бы автоматом, если R 1% или точнее. Поэтому не стоит сравнивать эту схему с микрофонами "именитых производителей" - у тех обычно хороший PSRR, т.е. проблемы шума фантома нет, остаются только наводки на кабель. Поэтому им и не требуется такой "точной балансировки".

Кстати, такая схема (два эм. повторителя, в смысле) не симметричная, но балансная, т.к. на одном выходе сигнал отсутствует, а импедансы равны. А для настоящей симметрии требуется фазорасщепитель + два повторителя, а это в данном случае уже явный перебор. Народ, пожалуйста, не путайте термины, ветку читают и неопытные!

Мораль такова: вся надежда на хорошее подавление синфазного сигнала в преампе.
 
Последнее редактирование:
....требует той самой точной балансировки...
....Поэтому не стоит сравнивать эту схему с микрофонами "именитых производителей" - у тех обычно хороший PSRR...

В обсуждаемой схеме балансировка не требует чрезмерной точности для борьбы с шумом фантома дешёвых карт (см. сообщение №235, стр. 8). Разброса в один процент достаточно. Повторить схему подобрав сопротивления с точностью 0,1% так же не проблема. Затем подключай схему к любой карточке с подобным шумящим фантомом - проблем с шумом от фантома уже никогда на будет.
У усилителя в микрофоне tannoy tm1 "PSRR" гораздо лучше но этот микрофон жутко шумит с карточками с шумящим фантомом, поскольку выход не сбалансирован по сопротивлениям. Мало того - после доработки микрофон всё равно проигрывает обсуждаемой схеме по шумам на "выхлопе" . В behringer B-1 усилитель так же с хорошим "PSRR" + сопротивления по выходам подобраны НО шумит он, в результате, сильнее обсуждаемой схемы.
-----------------------------------------------------------------------------------------------------------
"Неопытные", пожалуйста, не читайте (в данной теме конечно) теоретиков не бравших в руки паяльник и не проводивших ЖИВЫЕ практические сравнения в работе ряда микрофонов и звуковых карт. Вы можете потерять ПРЕДЕЛЬНО легко реализуемое высокоточное звучание которое доселе было недоступно подавляющему большинству любителей звукозаписи.
 
Последнее редактирование:
Мораль такова: вся надежда на хорошее подавление синфазного сигнала в преампе.
-ага особенно в фокусрайтах , там где стоят that или pga там хорошее там где разновес никто 0.1%10ppm резисторы ставить не булкт
 
-нет , я порылся но не нашел темы где обсуждали улучшение какой то октавы но не 219 выкладывал sonic вроде

Само собой :) Именно такой ответ я и ожидал. Тут гадать было не из чего :)
А то понимаешь собрали бы... и кое-что узнали бы...
Но... где-то я в Вами согласен... с правдой надо быть поосторожнее...:)
 
Вопрос: почему приводятся два значения Total Harmonic Distortion: 0.003500%(0.007563%) и какое из них "наше"?

Второе - это эстимейт на бесконечное количество гармоник. Нужно брать первое.

что-то расходятся данные по THD с Микрокапом (с теми же моделями)

Ну надо еще BC857 проверять. Да и если Вы про первую схему, то вроде там модель
Вместо 2SK30 я "подставил" в эмуляторе --- BF 256 B

А у Вас - BF264D.
 
-ага особенно в фокусрайтах , там где стоят that или pga там хорошее там где разновес никто 0.1%10ppm резисторы ставить не будет

digilab2
Вы допустили наплевательское отношение фокусрайт к стандарту IEC 61938 ?
Смело! :)
Вскрыл сейчас фокустрайт соло (защёлки внутренние запарили)...
Резистор R86 6,794 кОм.
Резистор R87 6, 787 кОм.
Разница около 0,1%
Когда одно сопротивление уходит В ПЛЮС 0,05% от среднего значения, а другое в МИНУС 0,05% то примерно выходит такая разница.
Получается в дешёвой карточке фокусрайт соло с шумящим фантомом резисторы подобраны с точностью 0,05% от среднего значения.
 
Последнее редактирование:
Разница около 0,1%
Когда одно сопротивление уходит В ПЛЮС 0,05% от среднего значения, а другое в МИНУС 0,05% то примерно выходит такая разница.
Получается в дешёвой карточке фокусрайт соло с шумящим фантомом резисторы подобраны с точностью 0,05% от среднего значения.

Я это своим друганам из метрологии покажу. Они любят хорошие анекдоты :-D
 
  • Like
  • Haha
Реакции: Arlekin и Long
Rst7, большое спасибо! А ещё вопрос, как в графике спектра задать по дефолту (а не "после") другую верхнюю частоту, скажем, 100 кГц? А то график какой-то сильно неинформативный получается.
 
Последнее редактирование:
Зеркало ессесна нужно

Я немножко пощупал в симуляторе. С зеркалом хуже. На порядок, т.е. на 20дБ.

Просто с резистором в качестве токозадающей цепи в истоке полевого транзистора тоже странное поведение. Есть точка, в которой нелинейные искажения резко падают и затем практически не изменяются. Это при уменьшении тока через полевик (т.е. увеличение номинала резистора). Я боюсь, что это неадекватность симуляции.
Ну какое-то оно такое для тестов. Что делать с разным напряжением на "активном" и "пассивном" проводе - еще надо думать. И нужен ли там второй повторитель, т.к. выходное сопротивление в активной ветке резко снижено, то возможно, что можно просто конденсатор в землю поставить. То может в следующий раз подумаю.
181166

Код:
Fourier components of V(va)
DC component:47.9973

Harmonic    Frequency     Fourier     Normalized     Phase      Normalized
 Number       [Hz]       Component     Component    [degree]    Phase [deg]
    1        1.000e+3     9.612e-1     1.000e+0        0.13°        0.00°
    2        2.000e+3     8.664e-6     9.014e-6      152.83°      152.69°
    3        3.000e+3     2.944e-7     3.062e-7       63.02°       62.88°
    4        4.000e+3     3.153e-6     3.280e-6     -171.44°     -171.57°
    5        5.000e+3     2.542e-6     2.644e-6     -179.50°     -179.63°
    6        6.000e+3     2.129e-6     2.215e-6      179.17°      179.04°
    7        7.000e+3     1.757e-6     1.828e-6     -178.20°     -178.33°
    8        8.000e+3     1.550e-6     1.613e-6     -175.26°     -175.39°
    9        9.000e+3     1.395e-6     1.451e-6      176.67°      176.53°
   10        1.000e+4     1.225e-6     1.274e-6     -176.11°     -176.24°
Total Harmonic Distortion: 0.001066%
 
...из метрологии...

Значит сможете подсказать, как посчитать поточнее.
Резистор R86 6,794 кОм.
Резистор R87 6,787 кОм.
Среднее значение = 6790,5 Ом
R86 = ПЛЮС 3,5 Ома от среднего значения
R87 = МИНУС 3,5 Ома от среднего значения
Сколько процентов составляют эти 3,5 Ома от среднего значения (6790,5 Ома) в Плюс и Минус?
 
-надо просто сделать симетричный выход и вообще ничего крутить не надо и балансировать тоже
Забавный совет. Скажите это именитым производителям которые выпускают множество микрофонов с НЕ симметричным выходом.
У усилителя в микрофоне tannoy tm1 "PSRR" гораздо лучше но этот микрофон жутко шумит с карточками с шумящим фантомом, поскольку выход не сбалансирован по сопротивлениям. Мало того - после доработки микрофон всё равно проигрывает обсуждаемой схеме по шумам на "выхлопе" . В behringer B-1 усилитель так же с хорошим "PSRR" + сопротивления по выходам подобраны НО шумит он, в результате, сильнее обсуждаемой схемы.
Тоже мне, нашли "именитых производителей" микрофонов. Вы уже уши прожужжали этим своим Танноем, право слово. Посмотрите, как организовано питание в нормальных микрофонах с несимметричным выходом, например в AKG C414TL , C2000, C3000 и т.п. В них применены весьма эффективные транзисторные фильтры фантомного источника. На картинке - сим фильтра питания C3000B, смотрите, насколько эффективное подавление мусора.
 

Вложения

  • AKG C3000B.png
    AKG C3000B.png
    80,1 KB · Просмотры: 368
  • C3000_Filter.png
    C3000_Filter.png
    56,7 KB · Просмотры: 369
Последнее редактирование:
"Неопытные", пожалуйста, не читайте (в данной теме конечно) теоретиков не бравших в руки паяльник и не проводивших ЖИВЫЕ практические сравнения в работе ряда микрофонов и звуковых карт. Вы можете потерять ПРЕДЕЛЬНО легко реализуемое высокоточное звучание которое доселе было недоступно подавляющему большинству любителей звукозаписи.
По-вашему, мы, "теоретики", начитались книг только для того, чтобы умничать на форуме, а паяльник видели только на картинке? А кто вас носом ткнул в невозможность работы в трансформаторный вход? Не читали бы нас "неопытные", видать, поблагодарили бы вас впоследствии за такой сюрприз. А кто вам рассказал, почему 2SK170 (кстати, те что в Танное) больше шумят, чем 2SK30 и подобные, сами что ли додумались? И т.п.

Называйте нас просто "чистильщики", это будет точнее. Вам же польза какая-никакая. Хотите, будем вас только хвалить? Нет проблем.
 
Последнее редактирование:
А кто вас носом ткнул в невозможность работы в трансформаторный вход?

В первых сообщениях темы, на схеме, чётко обозначена цепь питания бестрансформаторного фантома.
Далее обсуждались режимы работы схемы с участием исключительно бестрансформаторного фантома.
Другой схемы питания в схеме не обозначено и нигде не оговорено но Вы упорно пытаетесь мне доказать, что мол я её никак не обозначил и нигде не оговорил :)
Когда Вы меня спросили о возможности работы схемы с трансформаторным фантомом - я однозначно Вам ответил, что это недопустимо.
Спросит другой незнайка - аналогично отвечу и ему :)
 
Тоже мне, нашли "именитых производителей" микрофонов. Вы уже уши прожужжали этим своим Танноем, право слово. Посмотрите, как организовано питание в нормальных микрофонах с несимметричным выходом, например в AKG C414TL , C2000, C3000 и т.п. В них применены весьма эффективные транзисторные фильтры фантомного источника. На картинке - сим фильтра питания C3000B, смотрите, насколько эффективное подавление мусора.

В первом своём обращении - :
"""Любители паять, увлекающиеся звукозаписью, регулярно сталкиваются с недорогими студийными микрофонами требующими доработки или полной замены электронных потрохов""".
AKG C414TL , C2000, C3000... бог с Вами, речь шла и идёт о позорной "китайчатине" с неплохими капсюлями которую можно за один вечер заставить звучать по человечески. Снизить шум, избавиться от слышимых искажений, солидно расширить динамику неискажённого сигнала и в каких-то случаях подтянуть выходной уровень. По этому я и "жужжу" Sterling Audio ST51, tannoy, behringer. Один из собеседников заменил схему в своём китайском invotone и ему, как он говорит - понравилось.
Но само то, что "в бой пошли аргументы такого высокого уровня" - не поверите - действительно радует :)
 
А кто вам рассказал, почему 2SK170 (кстати, те что в Танное) больше шумят, чем 2SK30 и подобные, сами что ли додумались?

Вовсе загнули...
Я нигде не писал, что 2sk170 больше шумят, чем 2sk30.
Выходной каскад может шуметь так, что малошумящие свойства входного каскада могут быть не реализованы. Только и всего.
Поменьше безумной агрессии пожалуйста.
 
Когда Вы меня спросили о возможности работы схемы с трансформаторным фантомом - я однозначно Вам ответил, что это недопустимо. Спросит другой незнайка - аналогично отвечу и ему
Вы лукавите, я вас не спрашивал, это я вам про это написал. Вот точная цитата:
Есть один неприятный момент. Т.к. потребление по плечам фантома сильно разное, то при включении такого микрофона в пред с трансформаторным входом (читай: во все ламповые преампы и полупроводниковые топ-уровня) он перестанет работать - его просто перекосит. По трансфоматору потечёт постоянный ток из-за разности напряжений на фантомных R 6,8 кОм.

Другой схемы питания в схеме не обозначено и нигде не оговорено
Ещё раз повторю, любой микрофон, предназначенный для питания фантомными 48 В, нормально работает безо всяких оговорок с любым преампом, обеспечивающим эти 48 В. Кроме вашего микрофона. И в симуляторных схемах ни один человек в здравом уме не станет рисовать все варианты подачи фантома, т.к. с нормальным микрофоном все они равнозначны. Я ни разу такого не встречал (показ всех вариантов на симуляторной схеме), хотя подобных симов перевидел море - мы же, "теоретики", только и делаем, что днём и ночью изучаем схемы. Вот, почему "оговорка" так требовалась. Неужели это неясно?

AKG C414TL , C2000, C3000... бог с Вами, речь шла и идёт о позорной "китайчатине" с неплохими капсюлями которую можно за один вечер заставить звучать по человечески. Снизить шум,
Так я для того и привёл пример, чтобы показать, как те самые "именитые производители" снижают шум от фантома.
Ответив digilab-у, вы сказали "раз" (что, мол, даже именитые производители делают несимметрию), так сказали бы и "два" - как именно они её делают. И как сделали вы, есть же разница? Кстати, там деталей на копейки, но я ничего не предлагаю.

Но само то, что "в бой пошли аргументы такого высокого уровня" - не поверите - действительно радует :)
Аргументы такого порядка были вашими - "не читайте этих теоретиков, не бравших в руки паяльник и не проводивших ЖИВЫЕ практические сравнения в работе ряда микрофонов и звуковых карт". Вот, откуда вам известно подобное про нас?
Есть такое форумное правило - выложив схему, надо быть готовым к критике. Возможно, вам не очень приятно её читать, я это могу понять, но что уж тут поделаешь...
 
Последнее редактирование:
Я ни разу такого не встречал

И этим всё сказано.
Конечно схема ломает привычные представления.
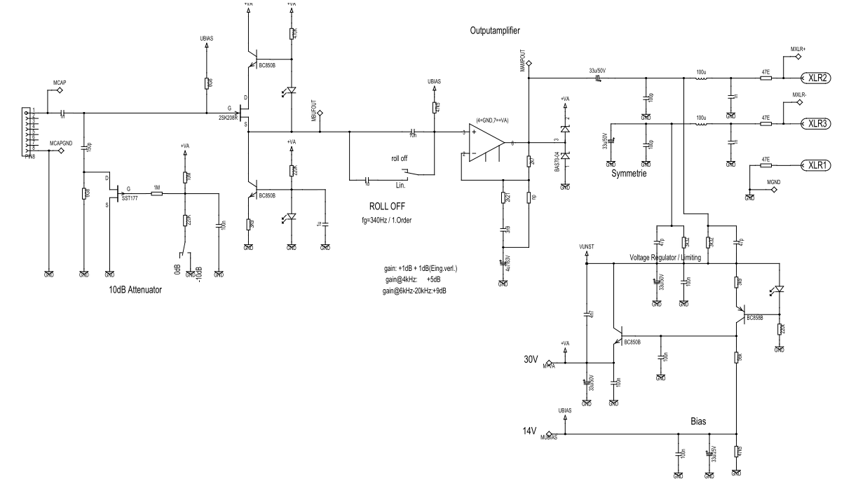
Автоматически и резко выделяется среди всех других схем подобного назначения своей непревзойдённой простотой вкупе с довольно высокими ТХ.
Применение её было невозможным в век трансформаторного фантома но времена меняются и вот уже у подавляющего большинства любителей звукозаписи на руках звуковые карты с бестрансформаторным фантомом.
Хорошие времена для данного схемного решения раскрепощающего звучание почти на все сто....

---------------------------------------------------------------
"""Есть один неприятный момент. Т.к. потребление по плечам фантома сильно разное, то при включении такого микрофона в пред с трансформаторным входом (читай: во все ламповые преампы и полупроводниковые топ-уровня) он перестанет работать - его просто перекосит. По трансформатору потечёт постоянный ток из-за разности напряжений на фантомных R 6,8 кОм""".

В описании не было упоминания о работе этой схемы с трансформаторным фантомом.
На схеме чётко указана цепь бестрансформаторного фантома. + гальваническая развязка в нагрузке.
 
Так я для того и привёл пример, чтобы показать, как нормальные производители снижают шум от фантома.
Ответив digilab-у, вы сказали "раз" (что, мол, даже именитые производители делают насимметрию), так сказали бы и "два" - как именно они её делают. И как вы сделали. Есть же разница? Там деталей на копейки.

Какой там... тупо резистор через конденсатор на массу.
И вот тебе более, чем достаточно малошумящий микрофон.
Расстройте ему выходной баланс и подключите к карточке фокусрайт соло - та же проблема с шумом от фантома вылезает.

Rode NT1-A schematic.png
 
А Вы прикиньте выходное сопротивление этой схемы в активном плече, потом поговорим.

Баланс отлично устанавливается с учётом любого выходного сопротивления усилителя. Посмотрите схемы двухтранзисторных октав - как там компенсируется ещё большее сопротивление выходного каскада (12 Ом! против 7,4 Ома в простейшем варианте рассматриваемой схемы).
Я опробовал на выходе обсуждаемой схемы повторитель "тандем Шиклаи" предложенный замечательным практиком real64. Выходное сопротивление уменьшилось более, чем на порядок. Но шум так и остался на прежнем минимальном уровне после балансировки. Балансировка выхода ничем новым не удивила, лишь уменьшил R7 с 54, 5 до 47,6 Ома.
 
digilab2
Вы допустили наплевательское отношение фокусрайт к стандарту IEC 61938 ?
Смело! :)
Вскрыл сейчас фокустрайт соло (защёлки внутренние запарили)...
Резистор R86 6,794 кОм.
Резистор R87 6, 787 кОм.
Разница около 0,1%
это все очень замечательно но какое отношение резисторы фантомого питания имеют отношение к подавлению синфазной помехи
-да никакого к входному сопротивлению преампа имеют но не более того, короче учебник в руки и изучайте что такой дифкаскады
-ла конструкторы фоку=срайтов постарались особенно мне понравились передние и задние панели из пластмассок-суперское
решение, оно лимониевое то условный экран а тут вообще пук , кстати моту из той же серии бедилов
Но шум так и остался на прежнем минимальном уровне после балансировки
-еще раз обьясняю для особо непонятливых шум вы ничем снизить не можете, только применением более малошумящих компонентов или уменьшением номиналов резисторов, ну или кардинальнымм уменьшением температуры, законов физики пока никто не отменял, а если вы там боретесь с гавнецом из импульсного фантома так это не наши проблемы
 
Последнее редактирование:
Я ни разу такого не встречал
И этим всё сказано.
Конечно схема ломает привычные представления.
В сотый раз передёргивает, просто жесть какая-то! Я писал, что не встречал на симуляторных схемах всех вариантов организации фантома на приёмной стороне (ибо бессмысленно). Всего лишь! Вот, точная цитата:
Я ни разу такого не встречал (показ всех вариантов на симуляторной схеме)

А радиолюбительских схем, пускай, даже и очень оригинальных /интересных /остроумных... , но сырых /недоделанных и не отвечающих требованиям про-сегмента, я-то, как раз, встречал миллион.

Вы либо совершенно невнимательно читаете, либо крайне некорректно себя ведёте.
 
Последнее редактирование:

Сейчас просматривают