В помощь Самоделкину. "Нерадивый" конденсаторный микрофон зазвучит лучше! (8 онлайн)

-я перестал улавливать смысл ваших сообщений, и причем тут 50гц , синфазная помеха может быть любой частоты,

На любой частоте. К примеру 50 Гц. Можно и на любой другой частоте в рабочем диапазоне. Что здесь может "не улавливаться"?
----------------
Часто произношу не "с/ частотой", а "на частоте" - по привычке. Разработчик ВЧ техники... :)
 
Последнее редактирование:
Имея НУЛЕВОЙ опыт работы с этой схемой но рассуждать о её работе - это чернейший моветон.

Вы не поняли. Вполне возможно, что в каких-то конкретно Ваших условиях эта схема и будет работать. Только годится оно для радиолюбительского колхоза. Однако, если убрать явные огрехи схемотехники из серии плохого баланса по выходному сопротивлению, то остается очень (с моей точки зрения) занятный момент с нелинейными искажениями.

1. Я бы еще может и поверил во взаимокомпенсацию последовательно включенных повторителей на JFET и биполярном транзисторе в какой-то одной точке, которую Вы чудом нашли. Стабильность этой точки от фаз Луны - это отдельные сомнения у профессионалов, но пока ладно с этим.
2. Но после того, как в схему был добавлен повторитель Шиклаи, имеющий на два порядка более высокую линейность, почему-то все равно нашлась рабочая точка у полевого транзистора такая, что искажения устремились к нулю. Это очень мало коррелирует с пунктом 1.

Потому имеем вопросы, например, то ли Вы намеряли. Насимулировать можно, как известно, любого как г$$$на, так и сладенького. Можете нам, опираясь на теорию, объяснить пункты 1 и 2? Вот пользуясь уравнениями Эберса-Молла и их аналогами для полевых транзисторов (уж пардон, не помню, фамилий).
 
Вы не поняли. Вполне возможно, что в каких-то конкретно Ваших условиях эта схема и будет работать. Только годится оно для радиолюбительского колхоза.

Соберите, протестируйте, сравните "выхлоп" с дешёвой трансформаторной китайчатиной, а потом имейте честь судить.
Голословить можно по всякому. Здесь и без того немало готовых совершенно безосновательно окроплять помоями дела соотечественников.
 
Соберите, протестируйте, сравните "выхлоп" с дешёвой трансформаторной китайчатиной, а потом имейте честь судить.

Да хватит уже сравнительной рекламы. Теоретическую базу можете подвести? Или так и будете аматорство разводить?
 
Я бы еще может и поверил

"Блажен кто верует".
Вы повторили схему?
В эмуляторе?
В реальности?
Провели обширный тест с тремя звуковыми картами?
С дюжиной транзисторов?
В различных режимах?
Нет.
У Вас нет на руках данных позволяющих подвергать сомнению или поддерживать мои выкладки.
Я трачу часы, дни, месяцы на ответы (подтверждая свои слова практическим опытом), а вы просто говорите, что Вам хочется.
 
Шум в линии ИМЕННО уменьшается, как раз-таки "какой-то подстройкой резистора". Соберите схему, говорил же не раз, протестируйте ЛИЧНО.
И другим "теоретикам" советую собрать схему, протестировать, А УЖ ПОТОМ комментировать.
-извините конечно но вы уже бредите, шум в линии впрочем как и у ваших двух повторителей остается какой был ,
в его усилием воли ну не уменьшите никак и подстройкой резистора в несколько ом точно , вот подавление синфазки у преампа
можете улучшить ( но это опять не шум) , шум можно уменьшить только понижением температуры( например мы помнится
делали весьма малошумящие усилители для эл. микроскопов с охлаждением жидким азотом
-да и на хрена ее тестировать два повторителя они и есть два повторителя -ну никаких загадок тем паче Real64 еще из предыдущего
спича на эту тему все сделал давно , только тоже несимметричное по моему ( руки до симметрии не дошли очевидно)
-вообще мне кажется что вы просто не понимаете отличие синфазной помехи от белого шума
 
Последнее редактирование:
1. Я бы еще может и поверил во взаимокомпенсацию последовательно включенных повторителей на JFET и биполярном транзисторе в какой-то одной точке, которую Вы чудом нашли. Стабильность этой точки от фаз Луны - это отдельные сомнения у профессионалов, но пока ладно с этим.
-собственно вот это и вызвало сомнения особенно к.г в 0.0005% у двух повторителей один из которых bjt
"шум он в линии".
Ясно.
"он в линии" шума практически нет , "он в линии" из проводов с r даже при весьма малом сечении и приличной длине от силы несколько ом
 
-собственно вот это и вызвало сомнения особенно к.г в 0.0005% у двух повторителей один из которых bjt

Не я один повторил схему и подтвердил заявленные НИ 0,0005%.
"Удержать" их в более широком диапазоне температур можно всего лишь одним термистором. Но и без этого "заплыв" НИ в слышимую область невозможен, тем более в домашних условиях. Разброс фантома менее всего влияет на КНИ.
 
"он в линии" шума практически нет , "он в линии" из проводов с r даже при весьма малом сечении и приличной длине от силы несколько ом

Сбалансировав выходы схемы по сопротивлениям я наблюдаю в анализаторе спектра минимальный уровень шума (в том числе на слух) от связки данной схемы с преампом. С другим преампом - та же картина. С третьим преампом - аналогично (речь о преампах звуковых карт с цепями бестрансформаторного фантомного питания)
Расстроив выходы схемы по сопротивлениям - я наблюдаю в анализаторе спектра увеличение уровня шума (в том числе на слух) от связки данной схемы с преампом.
Шум транзисторов не имеет никакого отношения к тому шуму который возникает от расстройки выходов схемы по сопротивлениям в связке данной схемы с преампом.
И?
Нельзя сказать, что причина повышенного уровня шума на ОБЩЕМ выхлопе (в данном случае - расстройка выходных сопротивлений схемы) кроется в самой схеме?
Подключим к карте (для сравнения) микрофон tannoy tm1 и услышим повышенный уровень шума относительно микрофона с нашей схемой.
Вы скажете - : "tannoy tm1 шумит сильнее"?
Или, как еще?
Посоветуйте пожалуйста, иначе мы друг-друга так и не поймём :)
 
Вчера, на переделанный Invotone (и, параллельно на ламповый микрфон NADY 1050), писАл дома вокал для одного проекта. В результате, выбрал вариант с Invotone. Звучит более естественно, открытее. Скорей бы коронобесие закончилось и можно было бы в студию съездить, сравнить с другими микрофонами! :cool:
 
Шум транзисторов не имеет никакого отношения к тому шуму который возникает от расстройки выходов схемы по сопротивлениям в связке данной схемы с преампом.
И?
-из-за согласования импедансов шум ( если это шум уменьшится не может) он какой есть у вашего микрофона такой и есть
то же относится и к преампу , если у вас полный дифференциальный сигнал то преамп его усилит в 2 раза а шум в корень из двух плюс
прибавит собственный шум , у вас несиметричный дифферециальный сигнал поэтому шум и сигнал усиливаются одинаково ,
то что вы называете ошибочно шумом скорее всего синфазная помеха идущая с фантомного питания , это вообщем легко проверить
заменив фантомное питание на аккумуляторы( у них собственный шум в районе десятков нановольт) , при этом я думаю всякое
влияние подстройки этого резистора, кроме наводок на провода пропадет
 
  • Like
Реакции: Павлунчик
-собственно вот это и вызвало сомнения особенно к.г в 0.0005% у двух повторителей один из которых bjt

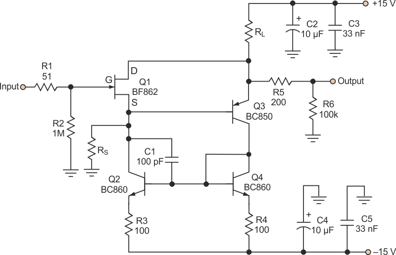
Ну в общем, похоже, точка компенсации все же есть. Если где-нибудь в EDN покопаться, то можно найти очень занятные решения. Например такие (меньше -100dB THD при сигнале порядка 1В):
181079


Тут подбор точки осуществляется резистором Rs, для различных нагрузок (от 1кОм до 10кОм) он лежит в диапазоне ну так от 10к до 100к. Но настойка этой точки весьма острая. Но только тут же полевик получается в режиме boot-strap (напряжение на стоке поддерживается относительно напряжения на истоке), компенсируются только минимально оставшиеся нелинейности. Насколько тут важно токовое зеркало с точки зрения компенсации помех и нельзя ли его просто заменить генераторами токов (или большими резисторами) - непонятно. Надо экспериментировать.
 
  • Like
Реакции: Павлунчик
Вчера, на переделанный Invotone (и, параллельно на ламповый микрфон NADY 1050)
-сравнивать ламповый микрофон( да еще к тому же nady1050 где лампа просто прущая) и транзисторный это просто смешно ,
тогда сравните с нойманом u89 или хотя бы с at4047,можно еще с блю ботле
 
Последнее редактирование:
  • Like
Реакции: Павлунчик
то что вы называете ошибочно шумом скорее всего синфазная помеха идущая с фантомного питания , это вообщем легко проверить
заменив фантомное питание на аккумуляторы
( у них собственный шум в районе десятков нановольт) , при этом я думаю всякое
влияние подстройки этого резистора, кроме наводок на провода пропадет
Ну, просто с языка сорвали. Правда, насчёт нановольт не согласен, шума там больше, в сети полно материалов на эту тему. Можно дополнительно парой RC-фильтров отфильтровать. А так я согласен - собственный шум такой схемы никакая балансировка /разбалансировка не сможет изменить, т.к. он на выходах некоррелирован . Только шум извне, т.е. от источника питания, большее неоткуда.
 
Последнее редактирование:
  • Like
Реакции: Павлунчик
Rst7, посмотрите, пожалуйста, файл моей симуляции в ЛТспайс - что-то расходятся данные по THD с Микрокапом (с теми же моделями) и реальными измерениями камрадов. А то я начинающий ЛТс-ник, так что, видимо где-то накосячил.
Вопрос: почему приводятся два значения Total Harmonic Distortion: 0.003500%(0.007563%) и какое из них "наше"?
 

Вложения

Правда, насчёт нановольт не согласен, шума там больше, в сети полно материалов на эту тему
-не знаю что там в сети читал статью спеца по стабам ( забыл фамилию завтра отпишу он из ad) он там сравнивал все ,
как сейчас помню +-15в аккумуляторы li -ion шум 20-30нв , 48в конечно поболе будут , если найду статью выложу
Только шум извне, т.е. от источника питания, большее неоткуда.
-ну еще из гавнеца из воздуха , там сейчас много чего есть, у меня например дисплей на работе срет по полной , при измерениях надо метров на пять отходить, комп не гадит я его от аккумов при измерении питаю , как в сеть воткнешь это ж...
В одном из предыдущих постов, я уже выкладывал ссылки для сравнения файлы 44-24 WAV Neumann 87i и переделанного Invotone
-с моей точки зрения нойман несмотря на некоторую картонность лучше , у него нет фона и каких то пердящих звуков после окончания
фраз очень похожих на модуляцию фона с полезным сигналом , а так нормально у меня 101 октава которой мы преампы проверяем
примерно также звучит только цикает побольше но это капсюль уже, а вот ломо19а9 и 19а19 по моему лучше обоих
 
Последнее редактирование:
-ну вам бы только шуточки отпускать , что слышу то и пишу , а слух у меня заточенный на проверках цап и преампов,
призвук на концах фраз там какой-то есть, как и носатость в ноймане, может быть просто так спето типа пива холодного попил
 
то что вы называете ошибочно шумом скорее всего синфазная помеха идущая с фантомного питания , это вообщем легко проверить

Это мне легко проверить. Или Вам, если пожелаете.
Человек покупает дешёвую карточку с неплохими ТХ но шумящим фантомом. Таких карт море.
Далее покупает дешёвый китайский микрофон с не сбалансированными по сопротивлению выходами.
Включает этот микрофон в карточку и слышит неприятный, мешающий работе шум.
Подключив к подобной карте дорогой микрофон он замечает что никакого мешающего шума НЕТ.
Первая мысль - "дешёвый микрофон шумит, а дорогой не шумит"
----------------
Прекрасно это ЗНАЯ - я НАМЕРЕНО делаю акцент на точной балансировке выходов обсуждаемой схемы.
Чтобы при включении данной схемы в звуковую карту с шумящим фантомом никакого шума от фантома НЕ БЫЛО. Соответственно помехозащищённость улучшается.
А Вы говорите "шум не от схемы".
Это ДЛЯ ВАС "шум не от схемы" - для несведущего человека спаявшего данную схему но не уравновесившего точно сопротивление по выходам - шум будет ИМЕННО "ОТ СХЕМЫ".
Да и Вы Сами не сможете отличить на слух - что шумит - фантом (от рассогласовки выходов микрофона) или САМА схема микрофона.
Шум АБСОЛЮТНО схож.
 
Ну в общем, похоже, точка компенсации все же есть. Если где-нибудь в EDN покопаться, то можно найти очень занятные решения. Например такие (меньше -100dB THD при сигнале порядка 1В):
Посмотреть вложение 181079

Тут подбор точки осуществляется резистором Rs, для различных нагрузок (от 1кОм до 10кОм) он лежит в диапазоне ну так от 10к до 100к. Но настойка этой точки весьма острая. Но только тут же полевик получается в режиме boot-strap (напряжение на стоке поддерживается относительно напряжения на истоке), компенсируются только минимально оставшиеся нелинейности. Насколько тут важно токовое зеркало с точки зрения компенсации помех и нельзя ли его просто заменить генераторами токов (или большими резисторами) - непонятно. Надо экспериментировать.
Зеркало ессесна нужно, Q3 отслеживает ошибку полевика и через зеркало добавляет ток компенсации ошибки в исток. ОСВИ называется, обр связь по вычитанию ошибки. Причем для хорошей работы зеркало желательно на сборке.
 
Зеркало ессесна нужно, Q3 отслеживает ошибку полевика и через зеркало добавляет ток компенсации ошибки в исток.

Это как он ошибку отслеживает-то? Он только удерживает напряжение сток-исток полевика равным Ube. Бут-стреп. Но тут как раз, с моей точки зрения, токовое зеркало даже наоборот вредно, лучше бы иметь константный ток через забутстрепленный полевик. Он сам тогда чуть ли не порядка -120дБ (при сигнале порядка вольта) будет иметь побочку. Остается только решить вопрос с изменением тока базы из-за изменения тока коллектора. Для этого хорошо подходит Rs.

Но это мне так кажется вот на пальцах. А вообще, конечно, надо просто поисследовать эту схему, но сегодня немного не получилось из-за электрического форс-мажора. Покручу - расскажу подробности.
 
Человек покупает дешёвую карточку с неплохими ТХ но шумящим фантомом. Таких карт море.
-таких не бывает
Прекрасно это ЗНАЯ - я НАМЕРЕНО делаю акцент на точной балансировке выходов обсуждаемой схемы.
-надо просто сделать симетричный выход и вообще ничего крутить не надо и балансировать тоже
 
Последнее редактирование:
  • Like
Реакции: Long

Сейчас просматривают