Это ЭМИ у меня домаа что там за шмурдяк на шумовой полке , наводка от преобразователя фантома? или что то телефонно-сотовое
Это ЭМИ у меня домаа что там за шмурдяк на шумовой полке , наводка от преобразователя фантома? или что то телефонно-сотовое
Так они у меня есть - часть из них на приведенной картинке. АЧХ не привожу по причине линейности во всем звуковом диапазоне.Но смысл иметь реальные измерения есть.
-фсб еще не навещало в поисках источника помех спец связи, я помнится в раннем детстве передатчик сварганил на паре ламп-Могу предположить что основной вклад от преобразователя катодной защиты газовой трубы
Так это не меня надо посещать, а райгаз, который так защищает свои газовые трубы от коррозии. А спецсвязи у нас делать нечего.фсб еще не навещало в поисках источника помех спец связи
-дв там никому не интересно было так вся спецвязь была на св , а самопальщики лепили передатчикикак раз на св без всяких фильтровВ детстве переделал ГСП на передатчик с анадной модуляцией,
крутили музыку на ДВ.
Работают. Даже 4G. Базовая станция у меня в пределах километра.ну сотовая связь и интернет хоть работают?
попробуйте спросить человека, кажется он делает на заказ платы для октавы 105 по схеме FINВсем доброго времени суток. Хотел спросить у бывалых: посоветуйте хорошую схемку для переделки октавы 105-й. А если бы была возможность купить - было бы совсем хорошо. (Что касается пайки проводов, то ок, но всё что выше для меня дебри гремучие, поэтому и спрашиваю про покупку). Спасибо!
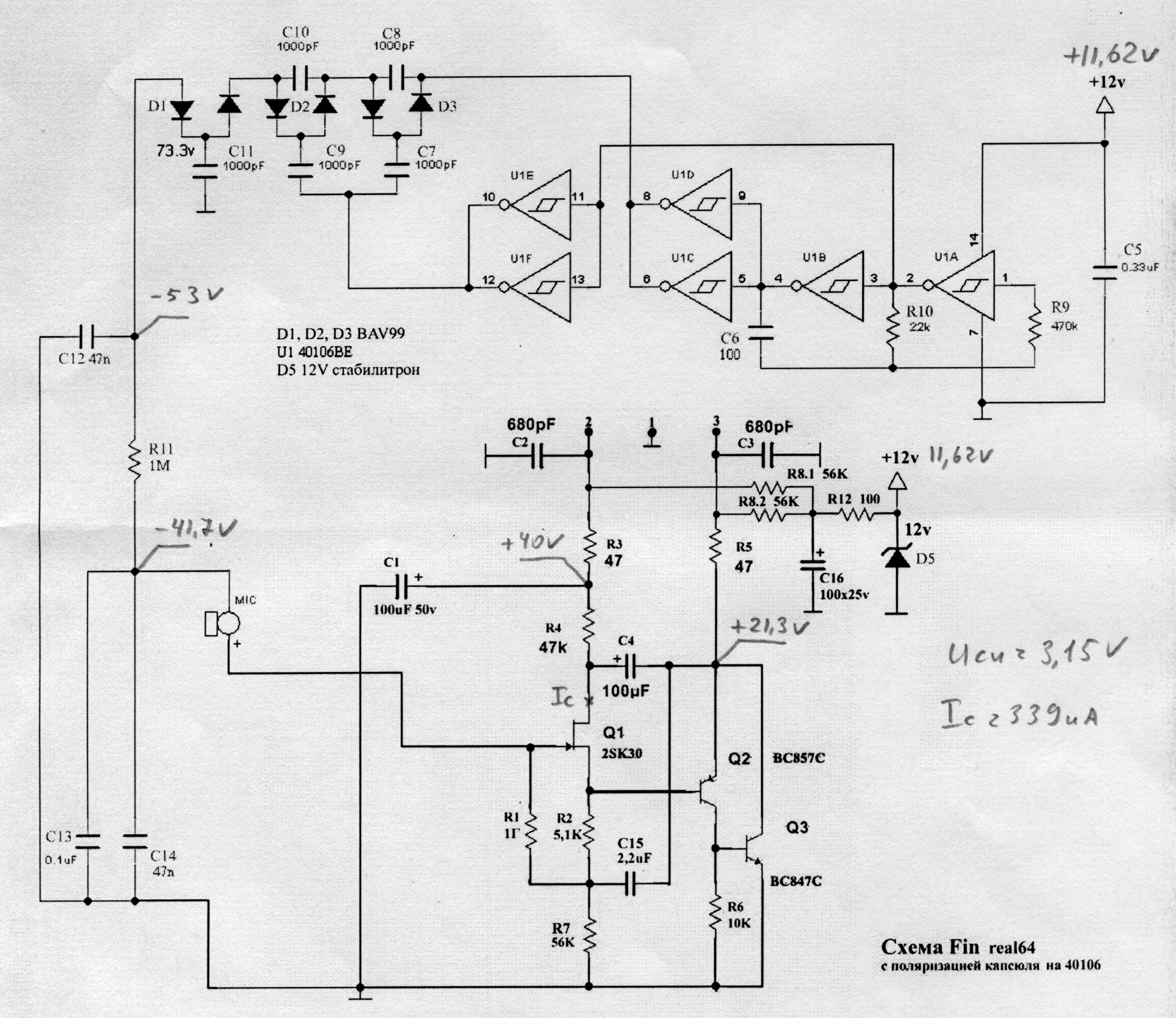
Здравствуйте, в схеме real64, которая на транзисторе, на каких-то конденсаторах есть напряжение, а на каких-то нет. Значит ли это, что оно не важно?Продублирую на этом форуме тоже, может кому полезно будет.
Выложил на яндекс схемы, печатные платы, тестовые записи дорожек и миксованную для видео. Все 4 варианта проверены в работе не раз, работают отлично.
![]()
схемных решения 2: оригинальная Павлунчика и предложенная real64.
Спасибо, если честно я не разбираюсь в схемах и тд. Я не нашел для конденсатора C5 с напряжением 16 в, для постоянных конденсаторов тоже будет не страшно, если больше 16 в?Электролит С1 на 50 В. Остальные - достаточно 16В.
пожалуйста брат можешь дать схему фин для микрафона октава мк 105попробуйте спросить человека, кажется он делает на заказ платы для октавы 105 по схеме FIN
а модель этих двух черных транзисторов ?
брат я хотел тут собрать нойман u87 есть схема ? не могу найти плс помогиСлева p-n-p. Я ставлю ВС850 и ВС860.
Можно еще воспользоваться моделью коллеги grif66 ТУТ. Поправить размеры и сделать нужные отверстия под крепеж. Я такую плату делал для китайской реплики АТ2020.

Я собираю на SMD.Здравствуйте. Может мой вопрос покажется глупым для профи в электронике, но всё же как полный ламер спрошу - капсуль для схемы FIN требуется определённый модели или сойдет условно "любой"? Так же вопрос по конденсаторам - можно ли собрать данную схему используя лишь только smd или только dip?
Я использую и SMD и выводные.можно ли собрать данную схему используя лишь только smd или только dip?