В рабочем компьютере, на работе

Дома в свободное время я бы не занимался этими делами

Когда работы нет, заместо чтения дурацких новостей, делаю свои дела.
А какое максимальное управляющее напряжение ? А сколько поддиапазонов ? А как они коммутируются ?
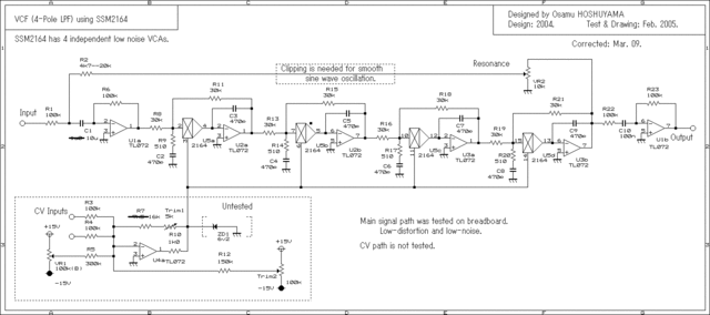
Китайцы в JLCPCB сцуки накосячили с платами, такого дерьма я своей жизни еще никогда не видел, чтобы диэлектрик из стекла волокна ток проводил. Без деталей обычная SMD площадка, где даже соединений с VIA нет, между землёй и SMD PAD-ом меряю сопротивление от 340кОм и до 2.5М. Пришлось чтобы спасти собранный модуль отключить Октавный переключатель, который, кстати, работал на Ура в предыдущей версии моего ВСО. Поэтому без поддиапазонов пока что.... у меня 5 плат, и видимо я самую худшую взял. На других вроде косяков не обнаружил. А так на 8 шагов переключения по октавам. Ну ничего, соберу еще 5 модулей, всё равно иногда свободного времени много. В первой версии ВСО всё проверил и учёл недоделки, вторая версия должна была получится безупречной и со 1000% подстраховкой, иными словами, на плате есть даже, например дополнительные детали, которые в случае ненадобности, можно просто игнорировать.
Напряжение до 10V ничего не сдохнет.
А для модуляции ---уже не вольт\октава ?
Не проверял, но думаю точно в тон всё равно попадать не будет, так как на этом CV входе потенциометр с 20%, даже если в макс поставить, не значит, что будет 0R.
Всё просто, везьде стоит дерьмо. Во всех модулях которые не мои на THT базе, я поставил на мой адаптер лучшие из лучших операционников и пересчитал все сопротивления схем. Вот пример хороего модуля от CubuSynth Dual CS-20 VCF, где звук был "как обычно", а стал "мега крут" после того, как я навёл в нём порядок.
А в своих модулях у меня сразу порядок и поэтому звук лучше чем у любых модулей. Ули толком даже VCA сделать не может. Всё с виду хорошо, и схема вроде ок, НО! от Ули! Косяки есть, но если их исправить, то потом и модуль Ули с LM13700 без поршивых NJM4580 (они там только для CV, но не для аудио) начинает звучать правильно. Я не говорю про плохое качество самих модулей, я именно про конкретное ЗВУК. "Тухлый" звук я не люблю. Если хочется мягкого звука проще фильтр закрыть на 30....70%, чтобы синус был, а вот из синуса сделать пилу куда сложнее.