10 канальный блок питания для педалей. (1 онлайн

У меня сейчас тоже только на плате сумматора 6 штук стабилизаторов... это же вообще не деньги, даже по сравнению с трансформатором! А еще если один стабилизатор, то нужно городить радиаторы...
 
Нравится мне китайское самобичевание:

IMG_1026.JPG
 
  • Like
Реакции: fakeitback
Ведь аналоговый ламповый теплый джиттер придаст неповторимое очарование звучанию Ваших изделий
-я просто разбираюсь в сути вопроса ( лампового теплого джиттера не существует , он просто джиттер), а наши приборы
и так неплохо работают ( без аудиофилии)
[DOUBLEPOST=1475575745][/DOUBLEPOST]
Нравится мне китайское самобичевание:
-мне у китайцев запомнилась другая фраза, "неповторимые спикеры шасси и водители сжатия" это про компрессионные
динамики , ну а "привет-конец" наверно все знают
 
Последнее редактирование:
-я просто разбираюсь в сути вопроса ( лампового теплого джиттера не существует , он просто джиттер) ( без аудиофилии)

Эх... Раздавили Вы меня и мои теплые мечты своими познаниями.

Ну зачем же Вы так круто со мной. :(
 
Последнее редактирование:
вот-вот, от big muff (6mA) до моденого ds-1 (80mA) и bd-2 (95mA), но в серийных обычно не более 20 mA. Максимум видел в okko dominator mkII 45mA.
Если DS-1 и BD-2 - это BOSS, то вы ошиблись на порядок.
Кстати, вот, таблица потребления многих популярных педалей, думаю, для разработчика БП на 400 мА в КАЖДОМ канале будет интересно.
 

Вложения

Последнее редактирование:
  • Like
Реакции: кактус
Ну и получается, что единственная педаль на лампе потребляет 150мА, а все остальные, за редким исключением, в 10-20 и более раз меньше...
 
Если DS-1 и BD-2 - это BOSS, то вы ошиблись на порядок.
если вы невнимательно прочитали, то вы ошиблись на порядок)
Замеры для стоковых педалей в документе подтверждаю, такие и есть, навскидку сравнил cs3 и bd2.
 
если вы невнимательно прочитали, то вы ошиблись на порядок)
Что же там можно так замодить, чтобы потребление выросло в 20 и 7 раз? Там же только по одному сдвоенному ОУ в каждой педали? Даже если поставить что-то вроде 2604, то всё равно никак не получается. Сравните 4 и 13 мА с 80 и 90 мА соответственно. Хотя, сдуру можно, например, применить DC-DC 9 В --> +/-15 В c малым кпд на каком-нибудь NE555 + умножитель, как часто эти модеры делают. Или что-то в этом роде.
 
Последнее редактирование:
@Tuvalu, это уже для другой темы вопросы в разделе КБ)) два ne5532 (opa2134pa) через дуалстэкадаптер +пр..
 
Последнее редактирование:
Хотя, сдуру можно, например, применить DC-DC 9 В --> +/-15 В c малым кпд на каком-нибудь NE555 + умножитель, как часто эти модеры делают. Или что-то в этом роде.
-ну там не малый к.п.д , вполне себе под 80% а то и больше , смотря как сделано , хотя с моей точки зрения проще транс на
колечке намотать , а еще проще готовые ti или menweel применить (и еще куча есть наименований не помню марок) 5в/+-15в
- мне больше нравились ti - порядка мгц и стабилизация хорошая , недостаток 50ма (по моему 100ма тоже было)в корпусе so20 или dip14
-потом насколько помню общение с моим большим другомС. Андреевым( Трио) там в ходу больше инверторы плюса в минус ,
на ключах , спец микрухи есть такие не помню названий(где то под 50-100ма с кпд под 99%)
 
Последнее редактирование:
без выходной емкости больше 10мкф (я ставлю 100-470мкф) там вообще иногда чудеса начинаются ( например 79хх томпсон генерили низкочастотную пилу), единственно через 0.1-0.2ом эту емкость лучше включать
-- "Минусовые" (79хх и 337) вообще лучше по возможности избегать. Бяка.
Кстати, именно они не любят работать без сколько-нибудь внятной нагрузке, у многих на х.х. вообще на выходе чуть ли не полное входное напряжение.
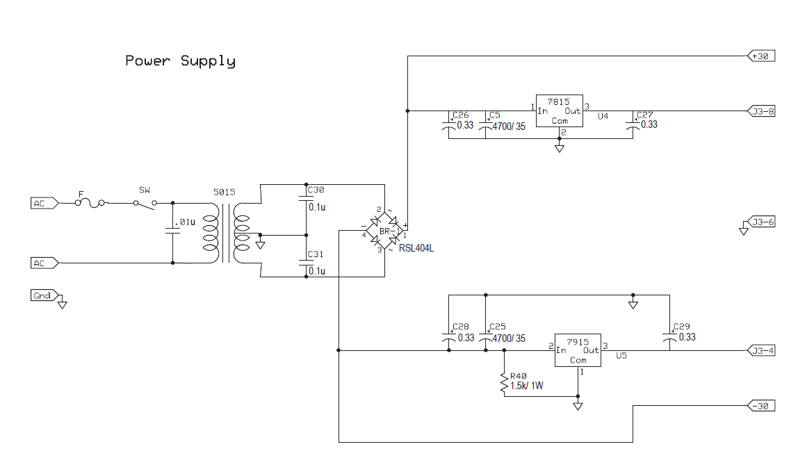
так как можно улучшить схему с "минусовым" 79xx, чтобы подавить самовозбуд и др."причуды" при отсутствии нагрузки? т.е. достаточно просто поставить выходную емкость побольше (через резистор 0.1ом), или еще нужен параллельно светодиод для нагрузки?

например, что нужно поставить в эту схемку, где у 7915 был самовозбуд (кондёры C26-C29 - тантал 0.33 мкф):
 

Вложения

  • ms3x_power2.png
    ms3x_power2.png
    26,5 KB · Просмотры: 222
@cakeys, для начала - на обоих поставить таки электролиты на выходах, хотя бы по 10 мкф.
Только не надо слишком большие - лучше не станет, а самому стабилизатору придётся похуже.
На минусовом - нагрузка должна быть не на входе, а на выходе.
 
  • Like
Реакции: cakeys
А светодиод кстати хорошая нагрузка - и нагрузка и разрядка и информация о работе и красиво :). Я обычно его ставлю.
Импульсный я пытался на МС34063А делать, с интегратором на катушке и конденсаторе. Очень заманчиво получить 5В из 20В практически без тепловыделения (потери мощности)... однако ничего не вышло...сколько не мучался, а от помех избавиться не смог... пришлось заказать другие трансформаторы с отдельной катушкой под 5В...
 
@sunet, там двухступенчатый делать надо - добавить оконечный стабилизатор с минимальным перепадом напряжения - по КПД, и, соответственно, тепловыделению выигрыш весьма неплохой получается. Но зависит от величины и характера нагрузки.
 
Импульсный я пытался на МС34063А делать, с интегратором на катушке и конденсаторе. Очень заманчиво получить 5В из 20В практически без тепловыделения (потери мощности)... однако ничего не вышло...
Это же 50 кГц древняя штука, с низким КПД и не ахти какая для аудио, возьмите к примеру NCP3170 от Микрочипа правда предельное входное напряжение 18 В (как раз для гитарных примочек), или же ST1S14 от STMicroelectronics там предельное входное 48 В.

Обратите только внимание на пример трассировки печатной платы который приведен в ДШ, а лучше просто повторите его. Силовые токи на выходе (дроссель - конденсатор) должны идти по кратчайшим путям а соединения должны быть выполнены в виде широких полигонов а не узких дорожек. На входе тоже самое и блокировочную керамику необходимо размещать как можно ближе к ногам микросхемы.
 
Последнее редактирование:
-- Простите - а НАХРЕНА весь этот дурдом????
Что, кому-то мало срача по сетя и с эфира?
 
  • Like
Реакции: shishman8
-да импульсники это не для звука, как их не готовь , хотя было пара удачных конструкций в усилителях мощности
 
А вспомните тот факт что все больше музыкантов используют для звука лэптопы и по звуку нареканий нет, а ведь они все питаются от импульсных источников!
 
например, что нужно поставить в эту схемку, где у 7915 был самовозбуд (кондёры C26-C29 - тантал 0.33 мкф):
для начала танталы выкиньте , вместо них керамику , и на выходы 10-100мкф электролит , если хотите электролит больше 220-1000мкф то через 0.1-0.2ом
[DOUBLEPOST=1475677502][/DOUBLEPOST]
А вспомните тот факт что все больше музыкантов используют для звука лэптопы
-да но не надо забывать что звука там ( в лэптопах ) нет , а цифре по фигу импульсное питание или аналоговое , другое дело внешние
карты тоже все с импульсниками , так они в последнее время все и звучат примерно одинаково ( убого) в частности из-за этого, хотя
попадаются прилично сделанные вещи даже на импульсниках , тут уже дело в головах разработчиков
-когда то давно работал на фирме ( нии дельта ) , делал там источник питания для фокусирующей линзы электронного микроскопа ( в основе 20р r-2r цап pcm63)
все питания были от импульсника - разрабатывал другой товарищ - большой мастер в этих делах - шум был на уровне +-1 мзр
 
Последнее редактирование:
  • Like
Реакции: cakeys и кактус
Ща нагородят...
Не переусердствуйте, господа! Разумная достаточность - признак разума.
 
  • Like
Реакции: Long
было пара удачных конструкций в усилителях мощности
-- Вам повезло! Мне только один попадался - в усилителе "Аккорд".
Просто мощный двухтактный инвертор, с питанием управления от отдельного маломощного сетевого транса.
Усилку, правда, это не помогло - барахло полное...
 
ИИП пришли в целом из цифрового мира и там и остались;
-они были задолго до " цифрового мира" причем как импульсные стабилизаторы , так и dc-dc преобразователи ( это разные приборы) использовались
там где нужен был высокий кпд и малый вес, например в бортовой аппаратуре
когда все-таки решитесь включить ноутбук без аккумулятора...
-вот тут соглашусь, с питанием от сети пердит по полной, относительно конечно( и не только у меня) , сеть выключаешь тишина
( использую ноутбук при измерениях- на спектроанализаторе сразу видно разницу)
Ведь, в хорусе имеются все "прелести" из мира цифры: входной ФНЧ, дискретизация по времени (тактирование), квантование по уровню, передача этих квантов по линии задержки, восстановление непрерывного сигнала из дискретного, выходной ФНЧ.
-ну квантования по уровню там нет ( если пзс типа mn конечно) , частоту можно сделать большую взяв побольше пзс , те фильтры резко упростятся , а так
да импульсы там есть , но все просто развязывается, в отличие от чистой цифры типа алесиса или цирруса
 
Последнее редактирование:
Давайте дальше, пожалуйста, по теме. С хорусами совсем уж далеко ушли.
 
Последнее редактирование:
Господа, заголовок топика перечитывайте, ну хоть раз в неделю!
Ну, простите великодушно за оффтоп. Хотя, всё же уже разобрали, даже местами по второму кругу пошли. Делаем по максимуму - 10 каналов, 10 обмоток, 10 стабов. 78хх - не очень, 317, 1117 - маст хэв, стабы отрицательного напряжения (79хх и 337) не применяем, просто, переворачиваем полярность. Импульсникам отказать, ибо зло. Конденсаторы - там такие, здесь сякие. Тумблеры - зло. 400 мА нужны далеко не во всех каналах. Коробку красим красной краской. Ну, и т.д. Разве что, вопрос расчёта / выбора транса не рассмотрен. Будут новые вопросы / идеи, поговорим по теме.
 

Сейчас просматривают