Информация к размышлению.
Для
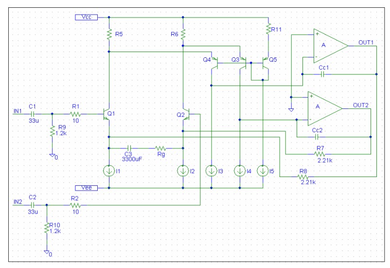
нового преампа была разработана схема с довольно необычным каскадом.
Стало интересно применить его и в оконечнике - и вот, что получилось:
Палки он нарисовал вот такие:
Это при 10 Вольтах/12 Ваттах на выходе.
Вот, что творится между базами дифф-каскада:
Очень плавненько.
Судя по амплитуде - петлевое усиление 100 дБ.
А вот и 20 кГц:
Опаньки! А ничего не поменялось! Искажения по прежнему на уровне -120 дБ...


(палки на некратных частотах - артефакты фурье-анализа. Убираются элементарным увеличением разрешения при симуляции. Но лень долго ждать - потому не стал перенастраивать)
Сочетание плавной картинки в петле ОС и отсутствие эффекта увеличения искажений на ВЧ указывает на хорошее здоровье петли ООС.
ХИНТ: помедитировав над несимметричной картинкой в петле и остаточным спектром в основном измерении, пришёл к выводу, что гадит ток управления верхнего плеча, который уходит в нагрузку, в то время как в нижнем плече этот ток уходит в землю.
Потому пропустил ток управления верхнего плеча тоже в землю через PNP-биполяр (база - на истоке МОП, эмиттер - на нижнем конце затворного резистора.
В результате - всё стало на свои места:
ХИНТ: если кто считает, что у Ператрона симулятор кривой - проверяйте на своём!
А по поводу каскада - разберитесь, как он работает, прежде чем утверждать, что он неправильный...