Тестовый сигнал 1 Vp на токогенераторе 10 мА при нагрузке 600 Ом и выше.У меня нет никаких своих "желаний" по модификации этой схемы, я просил схему именного того, что вы забили в симулятор, получив такой выдающийся результат.
Тогда это уже не брайстон-самое лучшее это doa33 из брайстона, только ун надо не ое а с об сделать
Порадуй ссылочкой...самые популярные сейчас doa это burson вообще с моей точки зрения
полное г...о
Представь себе, что это трёхногий транзистор с Uбэ = 2.49 В и очень большой крутизной.-- @Tuvalu, посмотрел, но таки не понимаю - при чём здесь повторитель?
Так хочется же ж...-- Жень, а зачем?
Эээ...-- Ну, кинь сюда схему этого замечательного повторителя - соберу и промеряю.
-ну да получше будетТогда это уже не брайстон
-по моему burson audio, но схем там нет- секретные наверноеПорадуй ссылочкой...
-есть готовые у that ( разных типов по внутренней структуре) и у ad ( суперские но питание +-12в)В процессе работы над новой линейкой понадобился преобразователь баланса в небаланс.
Тестовый сигнал 1 Vp на токогенераторе 10 мА при нагрузке 600 Ом и выше.
На каком таком токогенераторе? Что за второе плечо, значит, существует и первое? Какой генератор тока, его же только потом предлагалось применить (вместо резистора, надо полагать)? Что вам стоит, запустить симулятор, нажать Print Screen, сохранить картинку и и приаттачить её сюда - это же будет в 10 раз быстрее, чем писать пространные посты.Кароч - ЭП с генератором тока во втором плече.
Схемку?!
На эмиттерный повторитель?
А может на словах разойдёмся? Ы?
никакого полового смысла это не имеет , т.к любые современные звуковые оу лучше
-ну почему же а развод" лохов на бабки" вполне себе достойная задачаНе понимаю всей шумихи вокруг дискретных ОУ.
-- Можно, но особого смысла тоже не шибко много. Ежели токмо для измериловки крутой...еще шум поменьше можно сделать
Юр, не забывай - у меня проект в мыльнице!-есть готовые у that ( разных типов по внутренней структуре) и у ad ( суперские но питание +-12в)
Скажу по секрету, в том сегменте аппаратуры, в котором работает ТС, баланс на выходе вообще не нужен - что там может навестись на кабель 1-2 м, подключенный к выходу с вых Z в десятки Ом? Если на этот счёт есть опасения, то можно организовать псевдо-баланс (impedance balance). Бонусы - проще, существенно дешевле (хороший ОУ дешевле сопоставимого по качеству драйвера небаланс-баланс), многие считают, что и звук лучше, т.к. все эти схемы с перекрёстными ОС качества явно не добавляют. Учитывая, что в хоум/демо студиях не требуются бешеные уровни, то потеря 6 дБ из-за небаланса - это вообще ни о чём. Кстати, Саундкрафт где-то в 80-90-х гг делал пульты с псевдобалансным Main Out - ничо так, нормальные пульты были.Ну, мне тоже SSM в этом плане совсем не нравятся - но зачем изобретать велосипед?
И нафига гнаться за фантастическими значениями CMRR - ну, окромя как "для понту"...
-opa1652,1662 меньше 100р -я сомневаюсь что на разновесе выйдет дешевле и лучше, хотя народу в последнее время нравится куча рассыпухи ( лох цепенеет)Изделие изначально позиционировано, как сильно бюджетное - и я должен в него топовые компоненты пихать?!
Хотя б из соображений себестоимости - брэнд слишком дорог для ультрабюджетного прибора.но зачем изобретать велосипед?
Скажу по секрету, в том сегменте аппаратуры, в котором работает ТС, баланс на выходе вообще не нужен - что там может навестись на кабель 1-2 м
-Tuvalu наверное имел ввиду под псевдобалансом резистор с емкостью с ринга на землю , ни хрена там никогда ничего не сожжешь как ни втыкай-- Ни в коем случае! С вероятностью в 99,(9)% однажды либо сожгут выход, либо сорвут мероприятие.
-тогда лучше такое сразу собирать , источник тока попроще и один повторитель на выходе, чем 2520 и 990Для меня же лично - такой путь есть способ повышения квалификации:

-- Как нефиг делать - если поменять местами фазы (+) и (-).ни хрена там никогда ничего не сожжешь как ни втыкай
Вот хочу на свежем примере продемонстрировать - что даёт симулятор в проектированиии
Та ну его нафиг - ты понял. Не мог не понять.Ты лучше схему повторителя на 431 нарисуй....
Для начала я бы организовал смещение для Q3, Q4 - сейчас их базы подключены к самому положительному потенциалу (+15 В). "В железе" эти транзисторы были бы наглухо заперты.Итак, что бы вы дальше стали делать с живым макетом?
digilab2 был прав, имеются ввиду резистор и конденсатор от ринг (или 3-й пин XLR) на землю. У буржуев нет термина "симметричный" применительно к линиям передачи. По-нашему, это балансный выход (т.к. импедансы в плечах равны), но несимметричный. По их терминологии - это и есть impedance balanced. Странно, что вы не знаете этого термина.digilab2 сказал(а): ↑
ни хрена там никогда ничего не сожжешь как ни втыкай
-- Как нефиг делать - если поменять местами фазы (+) и (-).
Так что лучше просто несимметричный выход.
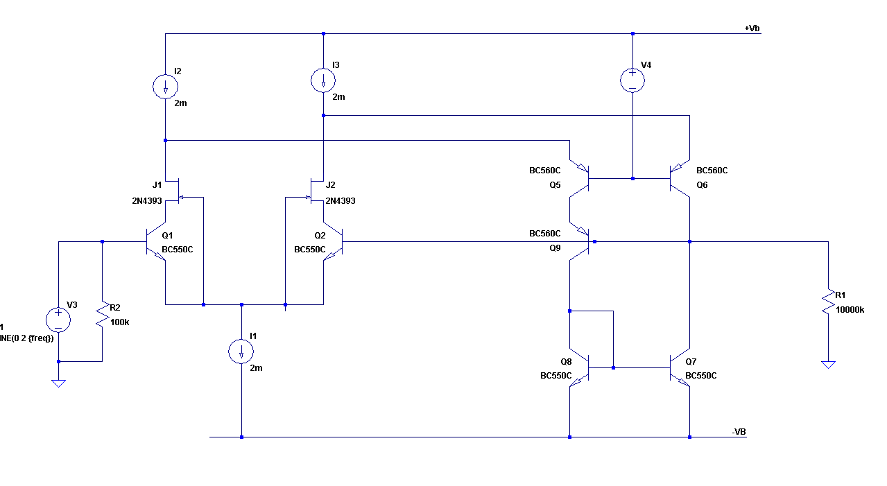
-а к земле резисторы где?Обратная связь замкнута - база Q2 соединена с выходом.
-- Мне - оно нафиг не надо, потому как результат (мне) понятен априори.надо или нет оно тебе - сам и решишь...
Никакой самодеятельности! (Моей...)
Полную схему, с питанием и номиналами, с нагрузочным сопротивлением и с выходным сопротивлением источника.
-ну и чего там сгорит ? сигнала не будет и все-- Как нефиг делать - если поменять местами фазы (+) и (-).
-да одинаково оно все звучит , просто некоторые выход баланса по горбатому лепят, еще может когда плохо настроено подавление синфазки у входного, т.е в балансеПо мнению некоторых моих знакомых звукореж. выход по такой схеме звучит лучше, чем схемы с драйверами небаланс-баланс (хоть на ОУ, хоть на специализированных чипах).
-ну да я про тоже говорю , или биполяры туда со смещением через пару светодиодов ( деталей больше), и еще мне сьем сломанным каскодом не очень нравится в нессиметричной схемеНо только это проще делается, например так: