Не знаю в каком веке, но то что мы молодые это точно.Где и в каком веке мы ващще живём?...
Не знаю в каком веке, но то что мы молодые это точно.Где и в каком веке мы ващще живём?...
-- Дауш... На уровне радиокружка 70-х, если судить по продажам деталек!что мы молодые это точно
-- Нет. В тех рассылках - всё строго. (Часто даже с паспортами, иначе просто не купят.)Я думаю, что он что-то врет насчет "свежести" этих микросхемок.
Паспорта же, можно сделать заново.В тех рассылках - всё строго. (Часто даже с паспортами, иначе просто не купят.)
Покупатели видать ещё находятся.А смысл? И микросхемы перемаркировывать? Не Китай, не те объёмы.
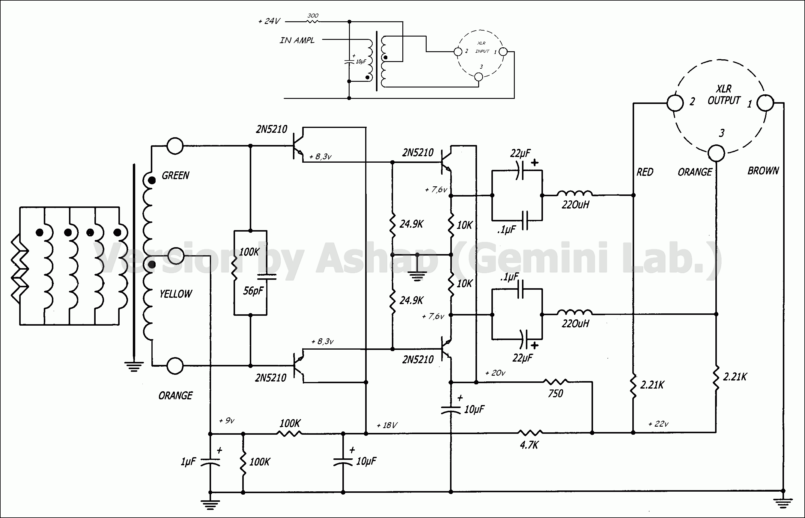
Всё что угодно: от позиционных обозначений элементов до контрольных точек...что это за кривульки с номерами раскиданы по всей схеме?
Непонятно на каком это "радио-языке" нарисованно, но больше похоже на полевик с изолированным затвором со встроенным N-каналомИнтересует полное название мосфета
Может Touch Point (контрольная точка), может Jump (перемычка), может Resettable fuse (самовосстанавливающийся предохранитель)?...что это за зверек такой под номером 231
Видимо это некая революция в условно графических обозначениях, которую мы с вами пропустилиНепонятно на каком это "радио-языке" нарисованно
Это может быть не мосфет, а обычный фет, только в металлическом корпусе с заземляющим выводом, как КП303.Интересует полное название мосфета
О! Полевички умножили на ноль и поставили два каскада эмиттерных повторителей.только неучёл что фантом 48v (а не 24v)
-- А внутри и будет то, что на картинке нарисовано, ведь 48 - это на холостом ходу только.только не учёл что фантом 48v (а не 24v)
с ума сойти... объем работы! ))Всего было протестировано 255 батареек — 170 АА и 85 ААА.


Ну у нас же никогда не искали лёгких путей в обозначениях )))не август 1945 года, а 2008 год 45 неделя
Ну у нас же никогда не искали лёгких путей в обозначениях )))