В помощь Самоделкину. "Нерадивый" конденсаторный микрофон зазвучит лучше! (6 онлайн)

в хламе под руку попался наш старичок КП303.

Поздравляю с устранением леса!
Мне не удалось найти среди своих КП303, 307 альтернативу 2sk30 (Y). По шуму и подавно.
----------------------
Ещё...
digilab2 был полу-прав, когда настойчиво твердил об "отсутствии пассивной симметрии". Называл это "главной проблемой" данной схемы. Для чего нужна "симметрия"? Всего лишь для уменьшения помех при передаче сигнала по кабелю, особенно длинному. Но у нас тут кабели не особо длинные, чаще всего хватает нескольких метров. И всё же...
Пассивная симметрия в схеме конечно имеется но она, в данном случае - частотно-зависимая. Подавление синфазной помехи на низких частотах (к примеру 50 Гц) - никакое - всего 1.8 раз, на 1000 Гц всего 35 раз (действительно позор) . Увеличиваем С4 до 470 мкФ. Что ж поделаешь. Получаем значение подавления СП на 50 Гц - ВОСЕМЬ РАЗ (уже кое что). На частоте 1000 Гц синфазная помеха теперь подавляется в 165 раз, на частоте 10 кГц - в 710 раз.
Но ---- в схеме нетрудно фантастически улучшить подавление синфазного сигнала даже без доп. каскадов и малейшего влияния на КНИ во всём диапазоне рабочих частот.
Всего одна несложная манипуляция и - :

Подавление синф. сигн. на 50 Гц - 8 раз, (после доработки - 375 раз).
Подавление синф. сигн. на 100 Гц - 16 раз, (после доработки - 750 раз).
Подавление синф. сигн. на 1000 Гц - 165 раз, (после доработки- 1300 раз).
Подавление синф. сигн. на 10 000 Гц - 710 раз, (после доработки- 1100 раз).
Подавление синф. сигн. на 20 000 Гц - 590 раз, (после доработки- 700 раз).

Доработку выложу чуть позже (там всего лишь один доп. элемент не нарушающий "конституцию" схемы и остальные Её ТХ) но всё же думаю кто-нибудь догадается раньше и выскажет свои соображения :)
 
Последнее редактирование:
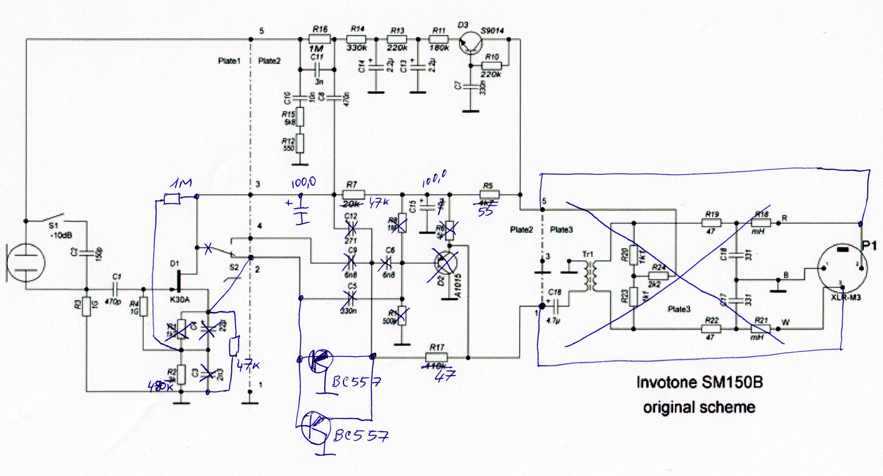
Собрал в давно валявшемся микрофоне Invotone SM150 рассматриваемую схему. Погонял, попел, в сравнении с Neumann 87i. В наушниках, по крайней мере, звучит очень неплохо. На спектроанализаторах: слева - Neumann, справа - схема Павлунчика. Просто снят шум комнаты, предварительно выставлена чувствительность по одинаковому уровню во время пения в обоих каналах. По верхам - чуть шумнее Neumann-а. Но я использовал транзисторы BC557B (по сути - аналог bc857, просто в другом корпусе). Возможно из-за этого и чуть шумнее. Действительно, теперь любой говяный микрофон можно доработать по этой схеме и получить неплохой звук! Павлунчик, спасибо!
 

Вложения

  • Invotone Pavlunchik.jpg
    Invotone Pavlunchik.jpg
    1,1 MB · Просмотры: 469
  • Neumann 87i vs Invotone SM150 Pavlunchik.jpg
    Neumann 87i vs Invotone SM150 Pavlunchik.jpg
    317,1 KB · Просмотры: 394
  • Like
Реакции: Павлунчик
Возможно из-за этого и чуть шумнее.

Благодарю за хороший отзыв! Приятно такое слышать.
Схема совершенствуется и дорабатывается, обязательно будут изменения в сторону повышения качества работы но без больного усложнения!
Один BC557B шумит заметно сильнее, чем включенные параллельно ВС 857C.
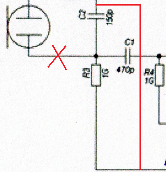
Конденсатор "39 пФ" подбирается в зависимости от ёмкости нагрузки в пределах от 5 пФ до 40 пФ. У Вас неизвестная ёмкость нагрузки по этому этот конденсатор лучше не ставить. Он был нужен только для демонстрации возможности работы схемы в области ВЧ с исключительно малыми искажениями на невозможных (в практический деятельности) амплитудах. Он реально не нужен.
Если Вас не сильно затруднит - сфотографируйте доработанную Вами схему так чтобы были чётче видны все соединения и элементы участвующие в работе (с номиналами). Не упустите ничего. Такого шума на ВЧ быть не должно. У Вас же чувствительность микрофонов не выкручена на максимум. Вероятно закралась ошибка. Может какие-то детали оставшиеся на плате от старой схемы мешают работе. Я вижу на фото зачёркнутые элементы (они в "игноре", это понятно), а вот трансформатор с конденсатором С18 и всё, что правее почему-то не зачёркнуто. Почему? Эти элементы участвуют в работе?
 
Последнее редактирование:
У меня в схеме два параллельных BC557-х, но и с одним картинка по шумам была примерно такая же. Инструментально точно не измерял. Конденсатор 39 пф не ставил. Выходную плату с трансом я просто удалил, но забыл отметить на рисунке, к сожалению. Утром скину нормальную схему переделки.
 
Последнее редактирование:
  • Like
Реакции: Павлунчик
Схема переделки Invotone.

P.S. Возможно, по заветам немца, попробую MJE350 :-)
 

Вложения

  • Переделка Invotone.jpg
    Переделка Invotone.jpg
    805,6 KB · Просмотры: 466
Последнее редактирование:
Схема переделки

Мысли о левом полевике исключать нельзя....
Пока аккуратно измерьте напряжения на стоке и истоке полевика относительно минуса. Какие они? (На эмиттере выходного транзистора тоже измерьте на всякий случай).
 
P.S. Возможно, по заветам немца, попробую MJE350

В симуляторе этот транзистор показывает себя плохо в данной схеме. Заметно нагружает входной транзистор, а на выходе искажений в 20 раз больше. Надо практически проверить. Вслепую его ставить категорически нельзя.
 
На эмиттерах bc557 +11,9v, на стоке полевика +31,9v, на истоке +11,3v. Напел фразочку в рядом стоящие микрофоны. Никакой обработки. 24 бит, 44,1 кгц. Уровни выставлены одинаково. Положение гейна на звуковухе UAD Apollo Twin USB: Neumann - примерно 11 часов, Petrunchik - примерно 10 часов

Что-то сайт глючит, скачать файлы невозможно. Тогда ссылки на облако:
https://cloud.mail.ru/public/57u2/5a7Hjgy9m Neumann 87i
https://cloud.mail.ru/public/3L7E/5ANMHSC4k Petrunchik
 

Вложения

Последнее редактирование:
  • Like
Реакции: Павлунчик
На эмиттерах bc557 +11,9v, на стоке полевика +31,9v, на истоке +11,3v. Напел фразочку в рядом стоящие микрофоны. Никакой обработки. 24 бит, 44,1 кгц. Уровни выставлены одинаково. Положение гейна на звуковухе UAD Apollo Twin USB: Neumann - примерно 11 часов, Petrunchik - примерно 10 часов

Что-то сайт глючит, скачать файлы невозможно. Тогда ссылки на облако:
https://cloud.mail.ru/public/57u2/5a7Hjgy9m Neumann 87i
https://cloud.mail.ru/public/3L7E/5ANMHSC4k Petrunchik
Извиняюсь, Pavlunchik конечно же. Не выспамшись. :-)
 
  • Like
Реакции: Павлунчик
На эмиттерах bc557 +11,9v, на стоке полевика +31,9v, на истоке +11,3v

Благодарю! Приятно видеть схему в работе. Кстати Вы правильно определили полярность подключения схемы к звуковой карте! Оба трека в верной полярности.
+31,9v... +11,3v ? - цифры идеальные. Если транзисторы в порядке и резисторы 47 Ом и 55 Ом соответствуют своему номиналу - остаётся
следующее - :
Для начала - подпаять ВМЕСТО капсюля конденсатор 39-75 пФ и (на том же уровне чувствительности что был при записи) - ОТМЕТИТЬ показания анализатора в области ВЧ. Лучше будет выложить график здесь.
Затем выпаиваем этот конденсатор и паяем его параллельно R3 в Вашей схеме (без подключения капсюля! Не включая ослабление -10 дБ!). Что показывает анализатор на ВЧ в этом случае?
 
Последнее редактирование:
Возможно, по заветам немца, попробую MJE350
-плохая идея, лучше 2sa1380e , у него линейность выше
-лучше всего 2n4403 они самые линейные и малошумные , но по вольтажу по моему пе пройдут
 
Вот. При тех же настройках.

Похоже аномально шумит (входной?) транзистор. На ВЧ шум должен падать. А здесь наоборот. Измерьте (на всякий случай) сопротивления 47 Ом и 55 Ом - в выключенной схеме, не выпаивая, обычным тестером. Предварительно замкните щупы тестера чтобы увидеть какая будет погрешность (т.е. - сколько отнимать от полученных результатов для более точного определения сопротивления). Поведайте, что получилось...
Вероятно придётся (на всякий случай) заменить все транзисторы на новые и в выходном каскаде желательно применить то, что использовал я (это даст хоть какие-то гарантии) поскольку "пассивная симметрия" штука крайне требовательная к выходному сопротивлению усилителя. Поменяете выходные транзистор(ы) и 55 Ом уже не 55 Ом, а сколько - неизвестно пока не измеришь выходное сопротивление "нового" усилителя. Подбор резистора "55 Ом" крайне требовательный.
 
У меня, кстати, тоже bc557. Может его базу для проверки конденсатором в 1-5 мкф посадить на землю?
 
Блиннн.. Парни, дико извиняюсь, опять случилась ситуёвина, что не учёл наклон шкалы Voxengo. Шум комнаты. Перемерял в SpectraPlus - по шуму всё ОК оказывается. Да и на слух всё радует. :-)Neuman komn.jpgPavl komn.jpg
 
У меня, кстати, тоже bc557. Может его базу для проверки конденсатором в 1-5 мкф посадить на землю?

С BC557B симулятор показывает не 54,3 Ом , а 57,6 Ом. С реально полученными значениями очень близко сходится около 57,5 Ом.
Значит надо увеличить сопротивление, если используется BC557B.
---------------
Хорошо было бы зашунтировать и снова на шум глянуть. Но не знаю, стоит ли продолжать мучить человека. Может он уже пожалел, что с нами связался :)
 
  • Like
Реакции: real64
Блиннн.. Парни, дико извиняюсь, опять случилась ситуёвина, что не учёл наклон шкалы Voxengo. Шум комнаты. Перемерял в SpectraPlus - по шуму всё ОК оказывается. Да и на слух всё радует. :)Посмотреть вложение 180607Посмотреть вложение 180606

Даже так?
Ну - поздравляем с находкой :)
 
  • Like
Реакции: kaznach

Увеличивая ёмкость конденсатора 100 мкФ (на резисторе "55" Ом) до 470 мкФ - Вы улучшаете на ту же кратность подавление синф. помех в линии на НЧ (т.е, примерно в 4,7 раза. В моей схеме он обозначен, как С4. Это самый простой способ заметно улучшить симметрию на НЧ. О более эффективном способе расскажу позже.
С транзисторами BC557B сопротивление "55" Ом увеличивается до 57,5 Ом. Я чуть выше написал об этом...
 
Пассивная симметрия в схеме конечно имеется но она, в данном случае - частотно-зависимая. Подавление синфазной помехи на низких частотах (к примеру 50 Гц) - никакое - всего 1.8 раз, на 1000 Гц всего 35 раз (действительно позор) .
Я бы поставил второй повторитель на БТ, а его базу через конденсатор - на землю. Ну, и выход этого повторителя - COLD (3 пин XLR). Будет 100% баланс в широкой полосе (impedance balanced). Но не симметрия, и тем более, не нечто, описываемое безумным термином "пассивная симметрия". Кстати, отутствие симметрии вообще никак не влияет на степень подавления помех. (Симметрия - это равенство по модулю сигналов хот и колд относительно общего).

Возможно, по заветам немца, попробую MJE350
Аболютно не подходит. Немец писал о практически нулевом импедансе источника сигнала - Ом-ы. У подобных транзисторов оч. маленькое напряж. шума, зато громадный ток шума, который, падая на повышенном R_вых истокового повторителя, и будет причиной большого шума.

попробуй туда bcx52-16 или вd140-16 ( рnр) может с ними меньше шумов добьетесь ,
Это туда же. Ну, в данной схеме bcx52 будет лучше, чем 350, но всё равно, не то.
 
Последнее редактирование:
  • Like
Реакции: Long
Я бы поставил второй повторитель на БТ, а его базу через конденсатор - на землю. Ну, и выход этого повторителя - COLD (3 пин XLR). Будет 100% баланс в широкой полосе (impance balanced). Но не симметрия, и тем более, не нечто, описываемое безумным термином "пассивная симметрия"! Кстати, отутствие симметрии вообще никак не влияет на степень подавления помех.

Давайте на минуту отойдём от принятых и "не очень принятых" определений, и рассмотрим практический пример....
Итак. Я собрал данную схему, отрегулировал по минимуму НИ, затем отсоединил от Неё генератор, зашунтировал вход схемы "эквивалентом" капсюля (конденсатором 75пФ), выкрутил ручку чувствительности микрофонного входа карты на максимум, открыл анализатор спектра и вижу вот такую картинку- :

шум.png


Регулируя сопротивление R7 ("55Ом") замечаю, что в определённой позиции подстроечного резистора - шумовой "шельф" находится на минимальном уровне. Расстройка сопротивления "в любую сторону" вызывает стремительное движение "шельфа" вверх.
Теперь вопрос - : Что же мы с вами таким образом настроили получив на выхлопе минимум шума от подключенной схемы? "Баланс импеданса в симметричной линии"? Или ещё что? Ваше мнение?
 
Для полноты картины попробуйте закоротить R6. Покрутите R7. Что видно? Сравните абсолютные значения шума "старая"/новая схемы.
Кстати, а во время ваших экспериментах с подбором R7 не пробовали послушать? Там именно шум или фон+шум? Что преобладает? Можете растянуть шкалу вверх?
 
Последнее редактирование:
Для полноты картины попробуйте закоротить R6. Покрутите R7. Что видно? Сравните абсолютные значения шума "старая"/новая схемы.

Я не буду пробовать. Уже многократно пробовал.
К примеру - :
В данной схеме минимум шума на выходе достигается при номинале R7 равном номиналу R6+7,4 Ом. При этом совершенно не важно какого номинала R6 - НОЛЬ Ом или 100 Ом. Ставят обычно 47-50 Ом чтобы ёмкость нагрузки не шунтировала выход усилителя на "радиочастотах".
Так что мы всё-таки настроили таким образом?
 
Так что мы всё-таки настроили таким образом?
Сбалансировали импедансы.

Повторю вопрос, а что на слух - "чистый" шум или доминирует фон?
А то у вас в Спектре выставлено сильно малое значение FFT size, нифига не понять.
 
Последнее редактирование:
-это просто шум входного полевика , с какого он там меняется от кручения r7 непонятно, может менятся только подавление синфазки
т.е помех на кабель и на всю остальную лабуду а меняется оно от согласования импедансов
 
Там именно шум или фон+шум? Что преобладает?

На слух преобладает ОБЩИЙ шум. Никакого фона 50 Гц и т.п.
Слушаю этот шум в наушниках, нахожу положение резистора при котором этот ОБЩИЙ шум на слух минимален.
Громче шум на слух - или - тише шум на слух - других определений дать не могу. На анализаторе спектра вижу то же самое.
Тише шум на слух - шумовой шельф ниже на графике, громче шум на слух - шельф выше.
 
с какого он там меняется от кручения r7 непонятно, может менятся только подавление синфазки
т.е помех на кабель и на всю остальную лабуду а меняется оно от согласования импедансов
Вот и я к этому вёл.
 

Сейчас просматривают