В помощь Самоделкину. "Нерадивый" конденсаторный микрофон зазвучит лучше! (7 онлайн)

короче не вижу особых отличий то стандартной октавы, кроме применения 2sk30 ( кстати они его тоже ставят )
тот же нелианеризированный входной полевик , тот же угребищный ок на выходе ( короче все это тоскливо) , симметрии нет даже паассивной ( у октавы есть), а почему кстати вы два в паралель транзисора рекомендуете а не шиклаи например -значительно линейней структура
 
Меняем постоянный резистор R8 на переменный 1 МОм, вращаем его, находим "антипода" искажений выходного транзистора компенсируя их в ноль.
это только на одной частоте работает смысла в этой компенсаиции нулевое, проще сразу линеаризованную схемотехнику применять
 
это только на одной частоте работает смысла в этой компенсаиции нулевое
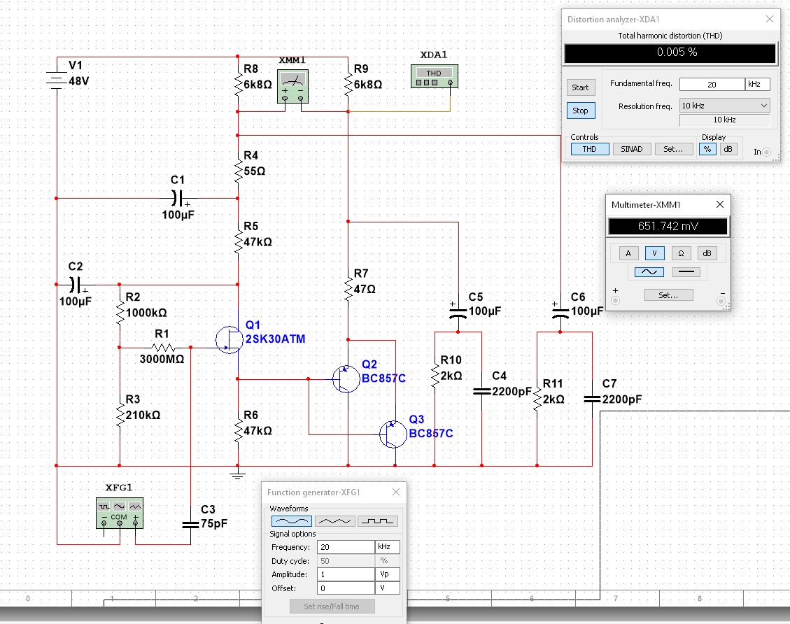
Это не так катастрофически как может показаться на первый взгляд. На частоте 20 кГц рост искажений от 0,001 на 1 кГц до 0,005 на 20.
THD.jpg
А практически Павлунчик может это измерить (если захочет) :)
THDNvs F V4.jpg
P/S Небольшое изменение в схеме позволяет снизить искажения на 20 кГц до 0,002, уменьшить 3 ГОм резистор в несколько раз, встроить преобразователь поляризующего напряжения, при этом несколько выровняв симметрию потребляемого постоянного тока. Но это
превратит Её лишь в другую схему, с другим звучанием, неизвестно каким...
;)
 
Последнее редактирование:
короче не вижу особых отличий то стандартной октавы, кроме применения 2sk30 ( кстати они его тоже ставят )
тот же нелианеризированный входной полевик , тот же угребищный ок на выходе ( короче все это тоскливо) , симметрии нет даже паассивной ( у октавы есть), а почему кстати вы два в паралель транзисора рекомендуете а не шиклаи например -значительно линейней структура

Схема работает отлично не только в эмуляторе но и в реальности. Пассивная симметрия прекрасно реализуется подбором резистора R7.
Нелинейность выходного каскада компенсирована "обратной" нелинейностью входного каскада, здесь транзисторы с разной проводимостью, уже писал. Вы либо ничего не слышите из того, что я о поведал выше, либо намерено "топчете" незаурядно линейную схему отлично согласующуюся со стандартным входом многих звуковых карт.
Не видите отличий от схем октавы? Не замечаете независимые цепи питания каскадов? Не замечаете полного отсутствия электролитов и иных ёмкостей в сигнальных цепях схемы (кроме ёмкости самого капсюля)? Намеренно упускаете из виду, что данная схема позволяет компенсировать КНИ до исчезающе малого значения регулировкой всего одного резистора?
Шиклаи? Здесь? В схеме лишённой КНИ с большим запасом по амплитуде ? Вы серьёзно?
И неужели не учитываете, что включение транзисторов в параллель снижает шум ВЕСЬМА заметно на слух?
Что сказать на это? Только одно - не буду Вам мешать "говорить странные вещи", Вы человек известный, уважаемый и видимо считаете, что заслужили это делать.
 
это только на одной частоте работает смысла в этой компенсаиции нулевое, проще сразу линеаризованную схемотехнику применять

Ну вот этого совсем от Вас не ожидал. Рабочая полоска схемы (без ёмкостной нагрузки) - до десятка МГц. С ёмкостной нагрузкой 2200 пФ искажения незначительно растут на высоких частотах звукового спектра лишь со значительным увеличением амплитуды не имеющей с реальной записью (к примеру голоса) ничего общего.
 
А практически @Павлунчик может это измерить (если захочет)

Конечно измерил уровень гармоник в реальной схеме на частоте 5 кГц, 973 мВ RMS. Ёмкость кабеля 250 пФ (у меня он не длинный), ёмкость фильтрующего конденсатора в звуковой карте 470 пФ (если верить схеме e-mu 0404). Искажения так же теряются в шумах приборов на уровне менее -100 дБ (мой генератор шумит на ВЧ чуть сильнее). Я доработал e-mu 0404 для возможности измерять малые уровни искажений.
 
Это не так катастрофически как может показаться на первый взгляд. На частоте 20 кГц рост искажений от 0,001 на 1 кГц до 0,005 на 20.

При записи вокала амплитуда высоких частот гораздо меньше той, что мы с Вами установили в эмуляторе. Слишком избыточная.
Уменьшите кратно амплитуду (сделайте её "реальной") - искажения резко упадут.
 
При записи вокала амплитуда высоких частот гораздо меньше той, что мы с Вами установили в эмуляторе. Слишком избыточная.
Уменьшите кратно амплитуду (сделайте её "реальной") - искажения резко упадут.
Я в курсе. Вы со своей картой при записи вокала внешний преамп используете? У меня тоже Emu, только 0204. Так вот, если использую только повторитель, приходится выкручивать уровень примерно на 2 часа (усиление примерно 30 дБ). При этом шум микрофонного усилителя карты довольно ощутимый. Для себя я встроил усилители (примерно 30 дБ) в микрофоны
 
P/S Небольшое изменение в схеме позволяет снизить искажения на 20 кГц до 0,002, уменьшить 3 ГОм резистор в несколько раз, встроить преобразователь поляризующего напряжения, при этом несколько выровняв симметрию потребляемого постоянного тока. Но это

От наладки схемы-схема не меняется. Эдак можно было бы патентовать бесконечное множество положений одного подстроечного резистора:) А вот добавление дополнительных каскадов в схему автоматически превращает Её в другую схему.
 
Количество каскадов остается прежним. Меняем цепи смещения и питания первого каскада при сохранении режима транзистора. Плюс увеличиваем напряжение на капсуле до номинального.
 
Я в курсе. Вы со своей картой при записи вокала внешний преамп используете? У меня тоже Emu, только 0204. Так вот, если использую только повторитель, приходится выкручивать уровень примерно на 2 часа (усиление примерно 30 дБ). При этом шум микрофонного усилителя карты довольно ощутимый. Для себя я встроил усилители (примерно 30 дБ) в микрофоны

Внешний преамп не использую.
Я прошил свою 0404 последней прошивкой которая сделала ход регулятора чувствительности входа крайне не плавным. Примерно на "двух часах" происходит аномально резкое увеличение чувствительности, приходится ловить в пределах пары миллиметров. Так что ничем Вам тут не помогу.
Вы пишите - "При этом шум микрофонного усилителя карты довольно ощутимый". Попробуйте (при этом) вставить пустой разъём XLR в микрофонный вход... если шум заметно снизится - возможно шумит не карта.
 
А резкое увеличение чувствительности случаем не связано с апроксимацией обратно логарифмической функции двумя прямымыми ( резистивным слоем с разным удельным сопротивлением) в регуляторе громкости? ( У меня резкое изменение усиления происходит в районе 11 часов). Это и было второй причиной применения внешнего усилителя. Разъемы я пробовал вставлять и пустой и с закороченными 2 и 3 контактами. И с резисторами 600 Ом и другими имитирующими сопротивление источника. Вердикт однозначный - шумят (небольшое шипение) преды карты при высоком усилении.
PS Кстати, Шиклаи снижает уровень искажений на 20 кГц до уровня на 1 кГц
 
Последнее редактирование:
Количество каскадов остается прежним. Меняем цепи смещения и питания первого каскада при сохранении режима транзистора. Плюс увеличиваем напряжение на капсуле до номинального.

Здесь уж по желанию. В схеме можно отвести для питания отдельного преобразователя ток не менее 1,4 мА, при напряжении не менее 31 Вольт. Мощности достаточно для питания и трёх преобразователей.
 
А резкое увеличение чувствительности случаем не связано с апроксимацией обратно логарифмической функцией двумя прямымыми ( резистивным слоем с разным удельным сопротивлением) в регуляторе громкости? Это и у меня было второй причиной применения внешнего усилителя. Разъемы я пробовал вставлять и пустой и с закороченными 2 и 3 контактами. И с резисторами 600 Ом и другими имитирующими сопротивление источника. Вердикт однозначный - шумят (небольшое шипение) преды карты при высоком усилении.
PS Кстати, Шиклаи снижает уровень искажений на 20 кГц до уровня на 1 кГц

По шуму ясно....
С резистором вопрос открыт. Либо он был изначально "кривой" и в старой прошивке это корректировалось (что сомнительно), либо с резистором изначально всё было в порядке но новая прошивка "внесла свои коррективы".
Сейчас вращал резистор в районе "двух часов" (использовал мультиметр) - нет, довольно плавно меняет своё сопротивление при прохождении "аномальной зоны", как и должно быть.
 
Это не так катастрофически как может показаться на первый взгляд. На частоте 20 кГц рост искажений от 0,001 на 1 кГц до 0,005 на 20.

Мы довольно неплохо подкованы супротив "катастрофических взглядов".
Не так ли? :)

простейший 30.png
 
Павлунчик, а можете выложить модель полевика - именно того, который у вас сейчас стоит в симуляторной схеме?
 
F256B. Но он шумноватый и в реальности требует подстройки режима.
"Выложить модель" - это означает выложить файл модели. В простейшем случае, просто текстовый файл. Просто, у меня нет Мультисима (с его библиотекой компонентов. Модель там находится).
 
"Выложить модель" - это означает выложить файл модели. В простейшем случае, просто текстовый файл. Просто, у меня нет Мультисима (с его библиотекой компонентов. Модель там находится).

Текстовый файл view model ?
 

Вложения

  • BC264D.txt
    BC264D.txt
    581 байт · Просмотры: 314
И неужели не учитываете, что включение транзисторов в параллель снижает шум ВЕСЬМА заметно на слух?
в идеале на 3db в реале на 2db, а потом это у вас обычный ок , при хорошем гавке там все полпроцента к.г будут а то
и поболе, к тому же есть не особо дефицитные транзюки сразу с меньшим шумом те же 2sa1084 или подобное , можно просто bcx рnр
-насчет полевика да проглядел у вас схема неудачно нарисована( ребус) , но это никакая не компенсация а просто установление оптимального режима, на самом деле в реале скомпенсировать там до нуля не удастся, а вообще ваша схема это половина какой то известной бодяги которую уже не раз здесь печатали, к тому же бодяга была симетричная
-по поводу емкостей а вы что серьезно 100мкф на 63в собираетесь туда пленку засунуть 3шт-смело, керамики более чем на 10в не
попадалось пока
я вот неделю смотрю н эту схему и не могу понять а в чем прикол -вижу все равно просто ои и ок может у меня с глазами что-то
 
Последнее редактирование:
в идеале на 3db в реале на 2db, а потом это у вас обычный ок , при хорошем гавке там все полпроцента к.г будут а то
и поболе
-насчет полевика да проглядел у вас схема неудачно нарисована( ребус) , но это никакая не компенсация а просто установление оптимального режима, на самом деле в реале скомпенсировать там до нуля не удастся, а вообще ваша сзема это половина какой то известной бодяги которую уже не раз здесь печатали, к тому же бодяга была симетричная
-по поводу емкостей а вы что 100мкф на 63в собираетесь туда пленку засунуть 3шт

Шум в реальной схеме действительно падает на чуть более 2 дБ в широкой полосе и на слух весьма ощутимо.
-----------------------
По поводу компенсации искажений можете рассуждать, как Вам угодно и пусть будет "просто" :) Результат - вторая гармоника минус 106 дБ, а следующие и вовсе за рамками любых обсуждений...
----------------------
Я не раз пробовал, как Вы выразились, "гавкать" в мик с этой схемой, с 10 см от мика, да так, что соседи при встрече испуганно спрашивали - "что там у Вас" (когда-то сам пел на малых сценах, тысячи и тысячи "музыкальных подарков" в различных жанрах, ну Вы понимаете о чём я... случалось до пятидесяти минусовок за вечер...).
Так вот - амплитуды в полтора Вольта (чуть более 1 В RMS) еле достиг. Осциллограф стоит прямо перед моими глазами и луч светится так, что не ошибёшься. Чувствительность капсюля - 20 мВ/Па .
Вы прекрасно знаете, что людей с голосовым давлением 120 дБ среди подавляющего числа вокалистов НЕТ. Но даже 120 дБ в метре от микрофона это 20 Паскалей, с полметра - 40 Паскалей, с 25 см - 80 Паскалей, при этом на выходе схемы всего лишь 1,6 В RMS - с чем данная схема справляется на ура с искажениями всего 0,005 %.
----------------------
Вы попусту не лейте помои на мою стряпню, а лучше покажите эту "бодягу которую уже не раз здесь печатали". Посмотрим, как она "пересекается" с данной темой и уж тогда сделаем вывод.
----------------------
По поводу ёмкостей... - бог с Вами, в САМОЙ схеме НЕТ ёмкостей в сигнальных цепях акромя капсюля. "Плёнкой" можно лишь "облагородить" "священный" фильтр в цепи питания первого каскада потребляющего жалкие и не требующие особого ухода 0,25 мА.
 
я вот неделю смотрю н эту схему и не могу понять а в чем прикол -вижу все равно просто ои и ок может у меня с глазами что-то

Эта схема появилась на форуме 45 часов назад - откуда "НЕДЕЛЯ"? Что с Вами происходит?
И прекратите называть открытый эмиттер открытым коллектором. Или Вы имеете в виду ОБЩИЙ КОЛЛЕКТОР?
Тогда что Вы имеете в виду под ОИ?
 
Последнее редактирование:
Обычный Открытый Коллектор?
-без комментариев, что такое открытый коллектор -это люк когда сняли
Эта схема появилась на форуме 45 часов назад
-я вблизи черной дыры
И прекратите называть открытый эмиттер открытым коллектором. Или Вы имеете в виду ОБЩИЙ КОЛЛЕКТОР?
Тогда что Вы имеете в виду под ОИ?
-что такое открытый эммитер? такого не знаю , про ои тоже без комментариев
у bjt всего три схемы включения , могли бы и учебник глянуть , в вашем варианте выхода с эммитера q5 теоретически достижимый к.г
если не отшибает память примерно 0.1-0.2% это без оос если вводить оос или местную компенсацию то можно снизить раза в 4 -10
 
Последнее редактирование:
Что Вы имели в виду под "ОК"? Или Вы имеете в виду ОБЩИЙ КОЛЛЕКТОР?
Тогда что Вы имеете в виду под ОИ?
вероятно имелись ввиду общий коллектор (ОК) и общий эммитер/исток (ОЭ,ОИ):
 
-что такое открытый эммитер? такого не знаю , про ои тоже без комментариев
у bjt всего три схемы включения , могли бы и учебник глянуть , в вашем варианте выхода с эммитера q5 теоретически достижимый к.г
если не отшибает память примерно 0.1-0.2% это без оос если вводить оос или местную компенсацию то можно снизить раза в 4 -10


Вы не видите в теме ряд эмуляции (из разных источников) в которых "теоретически достижимый" к.г. намного меньше того, что живёт в Вашем сознании? + Вы упрямо упускаете из виду практические измерения подтверждающие превосходные ТX схемы?
Тогда о чём с Вами можно тут говорить?
Об "ОИ"? О "чёрной дыре"?
Увольте...
 
вероятно имелись ввиду общий коллектор (ОК) и общий эммитер/исток (ОЭ,ОИ):

Хотя в схеме нет каскада с Общим Истоком (ОИ).
Человек просто рубит сплеча напропалую, не смотря ни на что.
 
Ребята, давайте жить дружно © Кот Леопольд. Вроде все взрослые люди.
Павлунчик , не обижайтесь. Для конструктивного движения дальше можно привести скриншоты результатов измерений вашего усилителя. Например вот так. Измерения THD+N vs Freq в спектраплюсе моего усилителя, встроенного в микрофон. THDNvs F V4.jpg Ваша Emu это позволяет. Увидим, коррелируют ли результаты полученные в симуляторе с измерениями.
 

Сейчас просматривают