В помощь Самоделкину. "Нерадивый" конденсаторный микрофон зазвучит лучше! (2 онлайн)

Я намеренно не выложил сравнительные осциллограммы
Потому что были уверены что я ничего о них не знаю и хотели поставить меня в тупик
С импульсной (переходной) характеристикой Вам нужно было познакомиться лет 30 назад.
Меандр и вперёд!
Я пошел Вам навстречу. Сравнил схемы в одинаковых условиях. В результате опять получил очередной ярлык - теперь прописной цыган.
Ну всё как у Жванецкого. :D Всё как всегда. Очередное бездоказательное бла-бла-бла.
 
Последнее редактирование:
Потому что были уверены что я ничего о них не знаю и хотели поставить меня в тупик

Что там "ЗНАТЬ"? Проверка в эмуляторе примитивная, проще чем спать пару проводов. Инфа в открытом доступе.
И я прекрасно знаю, что Вы сразу броситесь показывать графики на которых "Г "блестит, а "золото" чернит.
А тешить вот так себя можете по всякому, Вы весьма предсказуемый человек.
 
Это на 1кГц более менее...чем ниже частота тем хуже.
А кто-нибудь может ответить каким образом при условии одинаковости фронтов (спадов) может влиять ширина импульса (величина обратная частоте) на ощущение лучше хуже ? Вот Меандр 100 Гц. Все те же 2 В/мкс что и для Меандра 1 кГц
evolution 100 Гц.jpg

Примерно те же 2 В/мкс видим и при частоте 100 кГц.
evolution 100 кГц.jpg

Только здесь поудобнее наблюдать полный период.
 
Что там "ЗНАТЬ"? Проверка в эмуляторе примитивная, проще чем спать пару проводов. Инфа в открытом доступе.
И я прекрасно знаю, что Вы сразу броситесь показывать графики на которых "Г "блестит, а "золото" чернит.
А тешить вот так себя можете по всякому, Вы весьма предсказуемый человек.
Провести практические измерения для меня тоже не составит труда. Вот пример. Осцилл правда старенький техтроникс, но для домашних измерений пойдет.
IMG_20171107_100908.jpg
 
@real64,
В продолжение предыдущего поста...
------------
А вот так негодуют по поводу инверсии некоторые наши известные дикторы Радио и ТВ обладающие хорошим "слуховым зрением".
:Dle6:

------------
Во времена СССР был полнейший произвол по данному вопросу.
Эхо этого мракобесия ощущается по сей день :Dle11:

Читал тему, и ваши сообщения, вроде как понял как должна выглядеть правильная фаза. Но в аудио диктор называет правильную фазу наоборот. Получается, наоборот в октаве правильная фаза. Проверил на своих микрофонах. МКЛ-5000 и МК-519. Стучал правда не по пластинке, а по листу бумаги. Интересно. Спасибо.
 

Вложения

  • МК-519.jpg
    МК-519.jpg
    35,8 KB · Просмотры: 329
  • МКЛ-5000.jpg
    МКЛ-5000.jpg
    40,3 KB · Просмотры: 315
@real64,

Читал тему, и ваши сообщения, вроде как понял как должна выглядеть правильная фаза. Но в аудио диктор называет правильную фазу наоборот. Получается, наоборот в октаве правильная фаза. Проверил на своих микрофонах. МКЛ-5000 и МК-519. Стучал правда не по пластинке, а по листу бумаги. Интересно. Спасибо.

Можете спросить у него сами.
Это наш форумчанин KonG.
Хотите - я его попрошу сюда зайти и ответить на Ваш вопрос?
Возможно он запишет "зеркальное" пояснение - это же "инверсное" какое-то получилось. Некоторых введёт в заблуждение сходу.
-----------------------------------------
Внимательно пожалуйста, следите за каждым переходом, дико конечно... - :
У самого микрофона полярность неверная.
Начал он своё повествование с верной полярности т.е. предварительно ИНВЕРТИРОВАЛ сигнал нажав соответствующую кнопку на преампе.

На фразе "ВОТ ТОЛЬКО ВКЛЮЧ-А-ЕШЬ" он включает на преампе "фаза-норма"-
далее говорит - "О -ВОТ СЛУШАЙ Я ФАЗУ ПЕРЕВЕРНУЛ - ТО ЕСТЬ ВОТ ЭТО ИСХОДНАЯ ФАЗА КАК ОНА НОРМАЛЬНО ДОЛЖНА БЫТЬ"
(т.е. - кнопка на преампе теперь в положении "фаза-норма", как и должна быть но этот зараза-микрофон звучит в противофазе).

Затем заканчивает (опять переключая на инверсию) - "А ВОТ ЭТО ВОТ ФАЗА РАЗВЁРНУТАЯ"
(т.е- развёрнутая на усилителе - соответственно микрофон звучит верно).
-----------------------------------------
Мой комментарий Вам понятен?
 
А кто-нибудь может ответить каким образом при условии одинаковости фронтов (спадов) может влиять ширина импульса (величина обратная частоте) на ощущение лучше хуже ? Вот Меандр 100 Гц. Все те же 2 В/мкс что и для Меандра 1 кГц Посмотреть вложение 188613
Примерно те же 2 В/мкс видим и при частоте 100 кГц.
Посмотреть вложение 188614
Только здесь поудобнее наблюдать полный период.
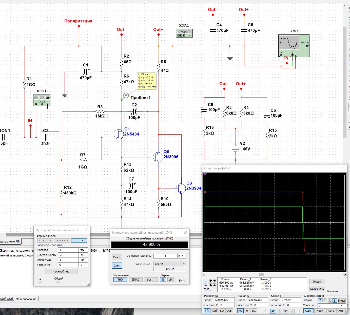
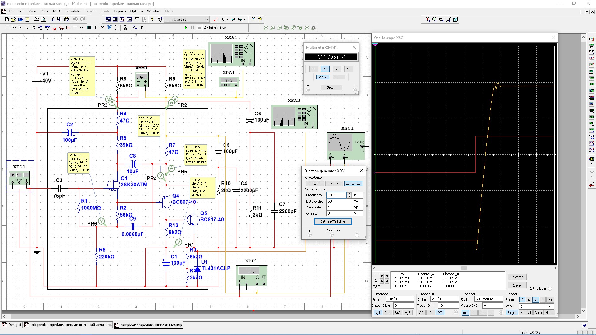
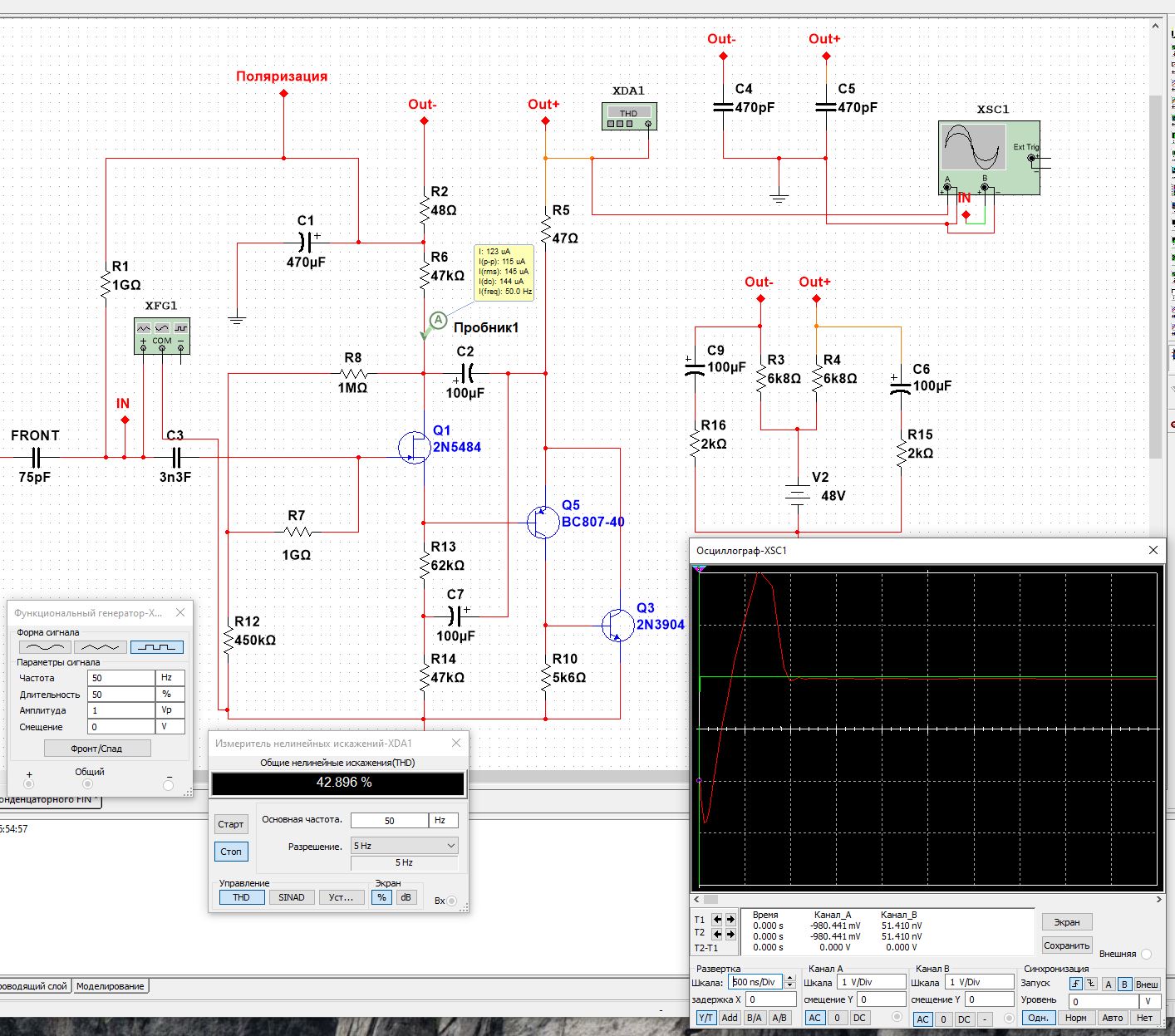
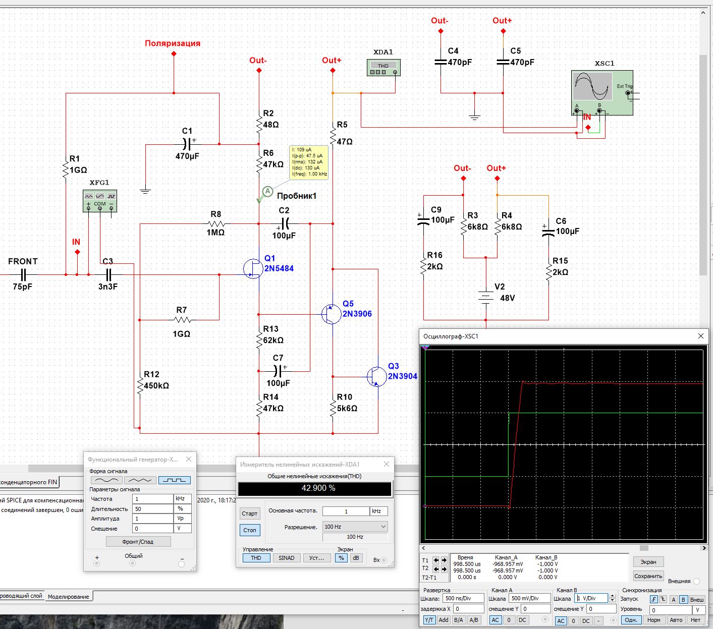
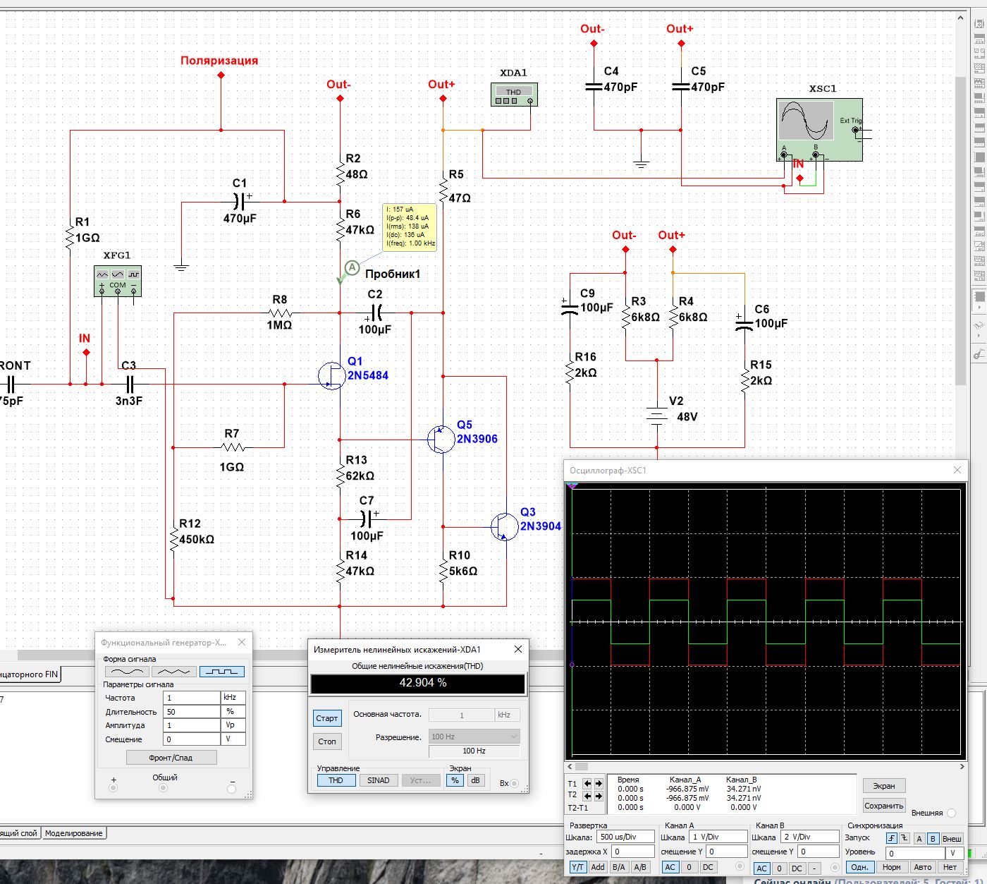
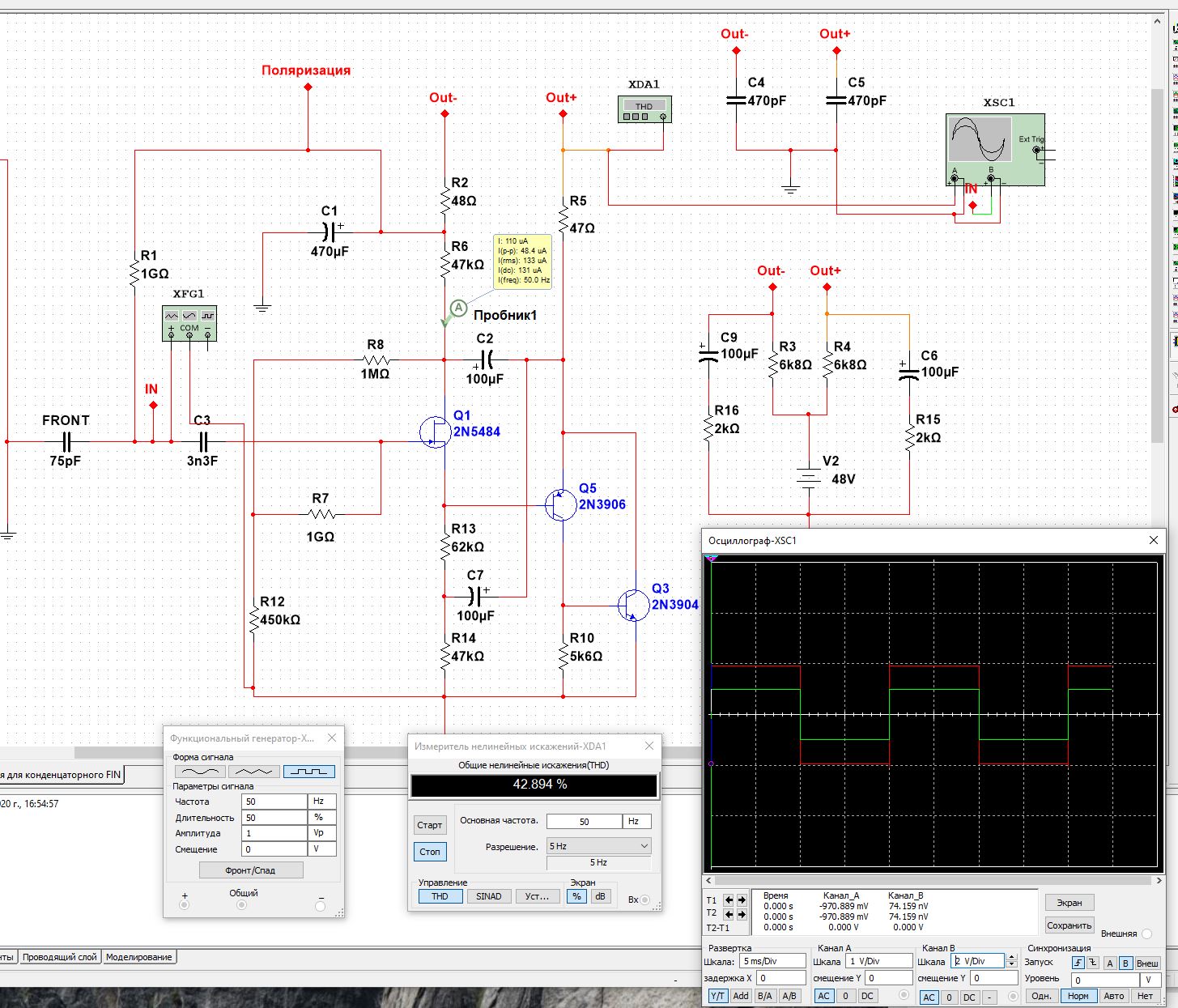
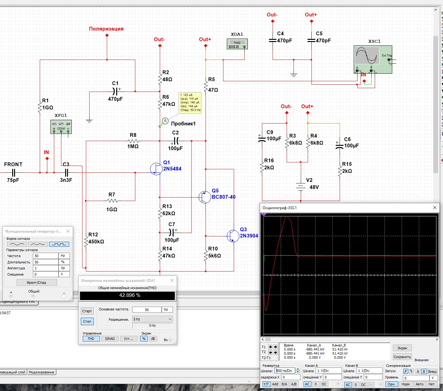
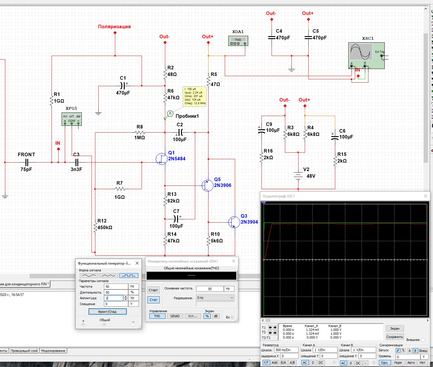
Это же жуть как искажает ваша схема!!! Вот снимки схемы FIN при 50 Гц, с разными транзисторами и разрешением в 500ns.
 

Вложения

  • 2n3906.JPG
    2n3906.JPG
    334,2 KB · Просмотры: 375
  • BC807-40.JPG
    BC807-40.JPG
    323,5 KB · Просмотры: 386
Стучал правда не по пластинке, а по листу бумаги.

Надеюсь провели тест правильно.
Если так - и никакой инверсии на пути от микрофона до редактора не было - то микрофоны в этом плане в норме.
Бывает кабель распаян неверно и все инверсные октавы показывают верную полярность.
Я иногда слышу голоса... с ютуба ... пропущенные через октавы - иной раз всё в норме, а порой в инверсии. Уже не знаю - возможно втихую начали паять правильно или предлагать вместе с микрофонами "заговоренные" кабели спаянные накрест.
Попробуйте с другим кабелем, просто на всякий случай, не октавовским. А вдруг весело будет.
 
Вот снимки схемы FIN при 50 Гц, с разными транзисторами и разрешением в 500ns.
garry, можете привести снимок так, чтобы фронт на первой картинке был виден полностью. А огромный выброс на второй Вас не смущает?
Совсем не обязательно делать снимки с частотой 50 Гц. Нас интересует фронт (спад) Поэтому проще сделать на 1 кГц.
 
Вы немного не поняли. Разрешение оставьте как было 500 ns. Фронт двигается ползунком под экраном.
 
Отлично. Только С3 должен быть 75 пФ, а R7 3 ГОм. Мы же имеем в виду FIN?
 
Отлично. Только С3 должен быть 75 пФ, а R7 3 ГОм. Мы же имеем в виду FIN?
3Гна импульсную не влияет, влияет на шум только, а 75п стоит же...FRONT называется, типа капсюль. Менял номиналы, все по прежнему осталось. Я в микрофон С3 поставил на 1000п.
 
Ещё одно немаловажное отличие - у меня нагрузка зашунтирована как в авторском варианте конденсатором 2200 пФ, у Вас нет. Вы поставите? Или мне выкинуть? И показывайте все же фронт, он как то более информативен в моделях.
 
Надеюсь провели тест правильно.
Если так - и никакой инверсии на пути от микрофона до редактора не было - то микрофоны в этом плане в норме.
Бывает кабель распаян неверно и все инверсные октавы показывают верную полярность.
Я иногда слышу голоса... с ютуба ... пропущенные через октавы - иной раз всё в норме, а порой в инверсии. Уже не знаю - возможно втихую начали паять правильно или предлагать вместе с микрофонами "заговоренные" кабели спаянные накрест.
Попробуйте с другим кабелем, просто на всякий случай, не октавовским. А вдруг весело будет.
Честно, кабели свои, хоть 10 таких же поменяю, инверсии не было, все как есть. И у микрофонов большой разброс по дате выпуска мкл5000-2012 г, мк519-2019г.
 
Можете спросить у него сами.
Это наш форумчанин KonG.
Хотите - я его попрошу сюда зайти и ответить на Ваш вопрос?
Возможно он запишет "зеркальное" пояснение - это же "инверсное" какое-то получилось. Некоторых введёт в заблуждение сходу.
-----------------------------------------
Внимательно пожалуйста, следите за каждым переходом, дико конечно... - :
У самого микрофона полярность неверная.
Начал он своё повествование с верной полярности т.е. предварительно ИНВЕРТИРОВАЛ сигнал нажав соответствующую кнопку на преампе.

На фразе "ВОТ ТОЛЬКО ВКЛЮЧ-А-ЕШЬ" он включает на преампе "фаза-норма"-
далее говорит - "О -ВОТ СЛУШАЙ Я ФАЗУ ПЕРЕВЕРНУЛ - ТО ЕСТЬ ВОТ ЭТО ИСХОДНАЯ ФАЗА КАК ОНА НОРМАЛЬНО ДОЛЖНА БЫТЬ"
(т.е. - кнопка на преампе теперь в положении "фаза-норма", как и должна быть но этот зараза-микрофон звучит в противофазе).

Затем заканчивает (опять переключая на инверсию) - "А ВОТ ЭТО ВОТ ФАЗА РАЗВЁРНУТАЯ"
(т.е- развёрнутая на усилителе - соответственно микрофон звучит верно).
-----------------------------------------
Мой комментарий Вам понятен?
Да понятно, я просто думал когда он говорит "ФАЗА КАК ОНА НОРМАЛЬНО ДОЛЖНА БЫТЬ" то и в звуке нормальная фаза, а тут дело про кнопку грубо говоря.
 
Честно, кабели свои, хоть 10 таких же поменяю, инверсии не было, все как есть. И у микрофонов большой разброс по дате выпуска мкл5000-2012 г, мк519-2019г.

Мне рассказывали, что октавовские производители как-то даже отмазывались полуофициально - мол - "стандарты разные".
Пообщайтесь со StasKlim - он на предыдущей странице выкладывал фото самодельной платы. Менял родные потроха в ряде разных октав на схему FIN. Знаток октав не на шутку. В тестовых треках он упоминал о наличии инверсии на выходе каких-то моделей.
Об октавах расскажет Вам в сто раз больше чем я (по поводу инверсии и не только). Кстати он так же удивляется некоторым спорщикам, которые утверждают что инверсия голоса, на слух, не отличается от нормы.
 
Мне рассказывали, что октавовские производители как-то даже отмазывались полуофициально - мол - "стандарты разные".
Пообщайтесь со StasKlim - он на предыдущей странице выкладывал фото самодельной платы. Менял родные потроха в ряде разных октав на схему FIN. Знаток октав не на шутку. В тестовых треках он упоминал о наличии инверсии на выходе каких-то моделей.
Об октавах расскажет Вам в сто раз больше чем я (по поводу инверсии и не только). Кстати он так же удивляется некоторым спорщикам, которые утверждают что инверсия голоса, на слух, не отличается от нормы.
Понял, я инверсию фазы слышу очень отчётливо на голосе, так как сам пою, просто решил поделится, что у меня все в порядке с октавой. Спасибо за труды.
 
Понял, я инверсию фазы слышу очень отчётливо на голосе, так как сам пою, просто решил поделится, что у меня все в порядке с октавой. Спасибо за труды.

НеЗаЧто. Рад знакомству.
Одно вижу явно - перерисованные схемы некоторых октав в инете - с инверсией.
Ни один "западный" именитый, популярный, не шибко дорогой микрофон (перерисовка схемы) инверсией не болеет. По крайней мере не встречал.
 
у меня нагрузка зашунтирована как в авторском варианте

Моя идея - В частности - Усилитель мощности сигнала микрофонного конденсаторного капсюля с поляризацией - Два повторителя с раздельным питанием от фантомных резисторов (звуковых карт и т.п.) по 6,8 кОм/48V известного стандарта + следящая ПОС, посредством конденсаторов, с выхода усилителя в цепь питания первого повторителя.
Смещение полевика - по желанию - хоть от батарейки, транзисторы - по желанию, режимы по постоянному, переменному току, замена выходного повторителя на другой - по желанию. Идее автора это НИКАК противоречит НО - БЫЛ БЫ ТОЛК!
 
Так они и обязаны быть разными. Смотрим схему FIN. Форма фронта определяется скоростью зарядки конденсатора С2, символизирующего емкости кабеля, входные емкости предварительного усилителя и т.д. ( по значению к Павлунчику, он задался такой величиной), зависящей от R5 и R2. Форма спада же как раз и определяется R2 и параметрами транзисторов Q2, Q3, через которые разряжается конденсатор C2 при открытии транзисторов. Отсюда (форма фронта) выбор транзисторов в Шиклаи не так критичен, как нам и твердили большевики.
И когда garry промоделирует схему с этим конденсатором, я думаю, он это подтвердит.
Посмотреть вложение 183269

Теперь мы услышим как звучит любой капсюль с поляризацией на самом деле! Да ещё с ничтожным шумом и ничтожными искажениями.
Поляризация потребует доп. переходной конденсатор или отдельный источник питания со всеми вытекающими... (обсудим позже).
 
И когда garry промоделирует схему с этим конденсатором, я думаю, он это подтвердит.
Да, есть такое дело, 2200п чуть растягивает фронт...чуть чуть))). Но это уже зависит от преда в который будет подключатся микрофон и кабеля. А вот замена транзистора ухудшает картинку.
 

Вложения

  • ПодЪем 807.JPG
    ПодЪем 807.JPG
    333,9 KB · Просмотры: 302
  • ПодЪем.JPG
    ПодЪем.JPG
    328 KB · Просмотры: 281
  • Спад 1кГц.JPG
    Спад 1кГц.JPG
    335,5 KB · Просмотры: 295
  • спад 807.JPG
    спад 807.JPG
    326,7 KB · Просмотры: 256
  • Like
Реакции: real64
garri, спасибо. Разница есть, но не такая, чтобы ах. Не исключено, из-за кривизны той или иной модели транзисторов. В любом случае без проверки в железе не обойтись.
 
Но это уже зависит от преда в который будет подключатся микрофон и кабеля. А вот замена транзистора ухудшает картинку.

Работу различных транзисторов в схеме проверяйте без выходного фильтра - так сходу видно "паршивца".

В2.png


В1.png


Вот такие, понимаешь, долгие переходы.
 
  • Like
Реакции: garri и StasKlim

Сейчас просматривают