В помощь Самоделкину. "Нерадивый" конденсаторный микрофон зазвучит лучше! (2 онлайн)

Ну почему же не внедрили? В трех своих переделанных миках я этот преобразователь установил и могу рекомендовать.


Спешите объявить решение но умалчиваете - какой ценой это далось, как отразилось на ТХ схемы.
Мы с Вами уже "гавкались" в этой теме на счёт "смещения с истока" и т.п.
Не надо торопиться - чуть позже разработаем преобразователь не ухудшающий ТХ схемы.
"Этажность" чревата потерей постоянной мощности выходного каскада - что и вышло (чуть ли не в два раза) + максимальная амплитуда неискажённого сигнала тут очень заметно отстаёт от "базовой" FIN. + Ваше смещение с истока вызывает возбуд на инфранизких - что требует дополнительной частотной коррекции, что в свою очередь перекашивает режим по переменке, пусть не сильно заметно на слух но ... негоже... проходили же... При заниженном фантоме - 40-45V ну совсем ни в какие ворота на большой амплитуде.
У Вас (на большой амплитуде) -

11.png


-----------------------------------------------------------------------------------------------------------------------------------------------------
-----------------------------------------------------------------------------------------------------------------------------------------------------

"базовая" FIN (на большой амплитуде) на том же "кривом" полевике из эмулятора ((который в реальности часто требует иных номиналов при Вашем любимом смещении с истока, что в схеме выше)).

44.png
 
  • Like
Реакции: StasKlim
Если кто-то хочет переделать Октаву МК-519, то файл разводки с точными размерами и отверстиями для этого микрофона ниже.
 

Вложения

  • CaowHG1sS74.jpg
    CaowHG1sS74.jpg
    314,2 KB · Просмотры: 389
  • Csl6-L81bYA.jpg
    Csl6-L81bYA.jpg
    157,3 KB · Просмотры: 371
  • Like
Реакции: Павлунчик
"Этажность" чревата потерей постоянной мощности выходного каскада - что и вышло (чуть ли не в два раза) + максимальная амплитуда неискажённого сигнала тут очень заметно отстаёт от "базовой" FIN.
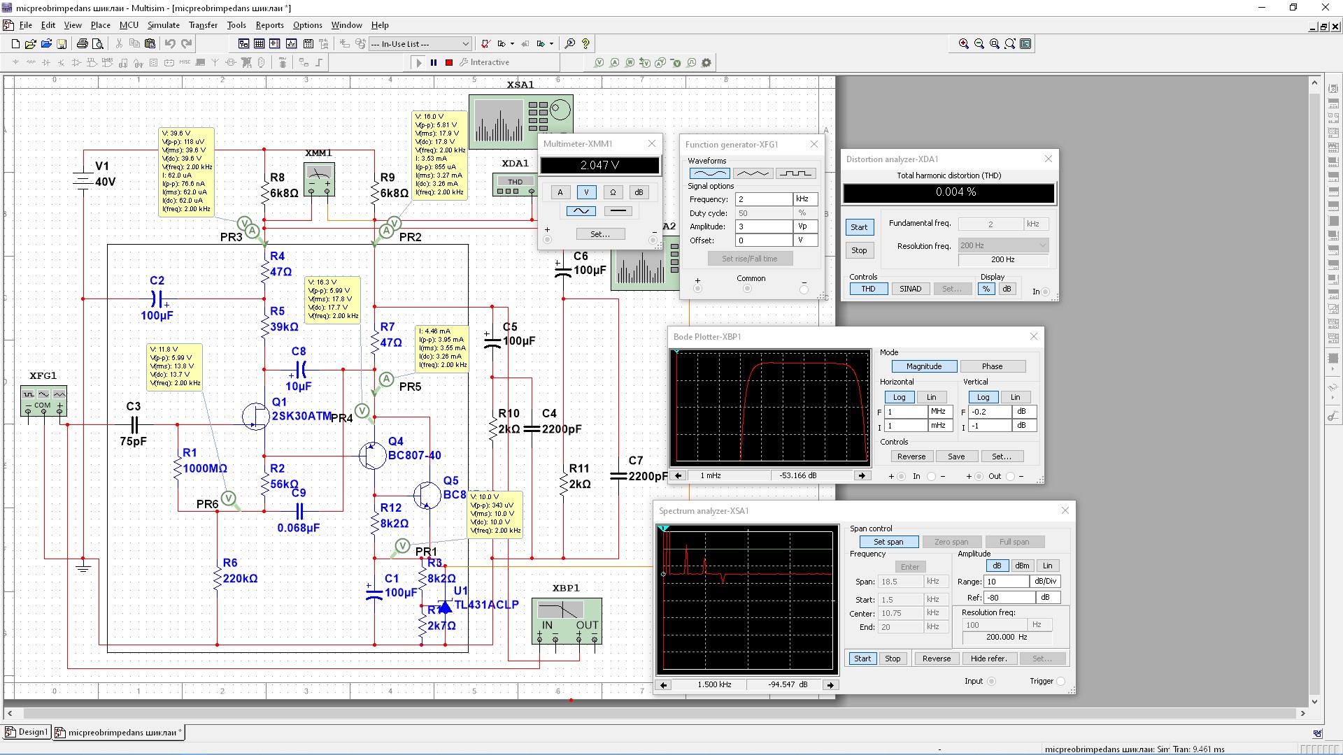
Не факт. Просто в железе подбираем резистором R2 режим с мин. искажениями. Кстати и в симуляторе тоже. Вот Ваши 40 В фантомного и 3 В входного (с какого капсуля можно получить такой уровень?)
10В.jpg

Этажность же на искажения при этом уровне не влияет, от слова совсем. Замыкаем С1 U1 (источник питания поляризующего напряжения) на землю и видим что искажения при этом остаются такими же.
0В.jpg

Ваше смещение с истока вызывает возбуд на инфранизких - что требует дополнительной частотной коррекции, что в свою очередь перекашивает режим по переменке
Дополнительной коррекции не требуется, достаточно уменьшить емкость C9. С8 тоже может быть меньше и Вы об этом тоже говорили. При этом режим по переменке скорее выравнивается, так как выходной сигнал с эммитера через эти конденсаторы передается на разную нагрузку (R5,C6 и R6,C9)
 
Этажность же на искажения при этом уровне не влияет, от слова совсем.

Уменьшить постоянную мощность выходного каскада в полтора-два раза это по Вашему НЕ ВЛИЯЕТ? Мы кабель грузим на ПОВТОРИТЕЛЬ.
Вот это да... не ожидал от Вас - мол снизить (и без того небольшую) постоянную мощность выходного каскада - значит "никак не влияет от слова совсем"
- ПРИЕХАЛИ!
Какого "класса" выходной каскад? "С" что-ли?
---------------------------------------------------
Делайте что хотите - уродуйте FIN КАК ВАМ УГОДНО.
Только хотя бы не публикуйте схемы которые на проверку (сравнение) работают ХУЖЕ "базового" варианта.
 
Не факт. Просто в железе подбираем

ФАКТ - и я его выложил в сравнении.
А "просто подбираем..." это Вы САМИ делайте -----ДО----- того как публиковать очередную комбинацию резисторов "экзотических" номиналов в попытке "отмыть" случившееся. У сторонних читателей -не обременённых глубокими знаниями но желающих повторить схему - уже крыша едет от "ассортимента" номиналов резисторов в схемах что Вы изредка выкладываете. Вопросы мне задают без конца - "какой вариант в повторении более вменяемый".
"Здесь искривим - там компенсируем в ущерб звучанию применив в следящей петле конденсаторы с совершенно разными ТХ" - всё - я пас... откланяюсь. Возможно в других вопросах сойдёмся, сходились ведь ранее...
 
ФАКТ - и я его выложил в сравнении.
Не корректном, в силу "кривизны" моделей в симуляторе, о чем Вы сами пишете
на том же "кривом" полевике из эмулятора ((который в реальности часто требует иных номиналов
и легко устраненному подбором резистора (см пост 1143), что в железе в силу неодинаковости параметров активных элементов делать желательно.
применив в следящей петле конденсаторы с совершенно разными ТХ
Вот Ваше мнение по этому поводу несколько ранее
Тут лишь компенсация ёмкости входа. Сигнальная цепь живёт своей жизнью. Переменный ток в цепях электролитов - жалкие единицы микроампер (в среднем 2-7). Плёнка будет "слышна" в переходах сигнальной цепи - здесь же она - "мёртвому припарка".
Уменьшить постоянную мощность выходного каскада в полтора-два раза это по Вашему НЕ ВЛИЯЕТ? Мы кабель грузим на ПОВТОРИТЕЛЬ.
Вот это да... не ожидал от Вас - мол снизить (и без того небольшую) постоянную мощность выходного каскада - значит "никак не влияет от слова совсем"
- ПРИЕХАЛИ!
Да вы "наперсточник" :D . Упустили невзначай "при этом уровне" и смысл кардинально поменялся.
Этажность же на искажения при этом уровне не влияет
при этом (причем неоправданно завышенном Вами) уровне.
И, стесняюсь спросить, что такого "экзотического" вы нашли в номиналах резисторов из ряда Е24? :D
Вообще-то мой пост был с рекомендацией встроить преобразователь, позволяющий избавиться от 2-го Гигаомного резистора и конденсатора между капсулем и затвором полевика и повысить уровень выходного сигнала.
Ну почему же не внедрили? В трех своих переделанных миках я этот преобразователь установил и могу рекомендовать.
а Вы почему-то постарались увести обсуждение в сторону. Совсем как
Хватит спорить о вариантах зернопогрузчика. Долой диспуты вокруг технических вопросов.
Мы овладеваем более высоким стилем спора. Спор без фактов. Спор на темпераменте. Спор, переходящий от голословного утверждения на личность партнера.

Что может говорить хромой об искусстве Герберта фон Караяна? Если ему сразу заявить, что он хромой, он признает себя побежденным.

О чем может спорить человек, который не поменял паспорт? Какие взгляды на архитектуру может высказать мужчина без прописки? Пойманный с поличным, он сознается и признает себя побежденным.

И вообще, разве нас может интересовать мнение человека лысого, с таким носом? Пусть сначала исправит нос, отрастит волосы, а потом и выскажется.

Поведение в споре должно быть простым: не слушать собеседника, а разглядывать его или напевать, глядя в глаза. В самый острый момент попросить документ, сверить прописку, попросить характеристику с места работы, легко перейти на "ты", сказать: "А вот это не твоего собачего ума дело", и ваш партнер смягчится, как ошпаренный.

В наше время, когда уничтожают вредных насекомых, стерилизуя самцов, мы должны поднять уровень спора до абстрактной высоты. Давайте рассуждать о крахе и подъеме Голливуда, не видя ни одного фильма. Давайте сталкивать философов, не читая их работ. Давайте спорить о вкусе устриц и кокосовых орехов с теми, кто их ел, до хрипоты, до драки, воспринимая вкус еды на слух, цвет на зуб, вонь на глаз, представляя себе фильм по названию, живопись по фамилии, страну по "Клубу кинопутешествий", остроту мнений по хрестоматии.

Выводя продукцию на уровень мировых стандартов, которых никто не видел, мы до предела разовьем все семь чувств плюс интуицию, которая с успехом заменяет информацию. С чем и приходится себя поздравить. Прошу к столу - вскипело!
 
  • Like
Реакции: Sonic и StasKlim
Да вы "наперсточник"

Ещё раз повторю Вам то же, что написал выше.
Публикуете очередную фантазию на схему FIN? - Будьте добры заранее проверить её в работе, сравнить с базовым вариантом и написать комментарий - что там в реальности, эмуляторе сходится-не сходится.
"А в железе можно так, а можно сяк...".
Всяк всё везде и во всём можно - только вот в схеме FIN номиналы не тусуются как у Вас - есть чёткая определённость ЧТО СТАВИТЬ, ЧТО ДЕЛАТЬ. (На заметку интересующимся!).
+В Ваших вариантах выходные резисторы ОДИНАКОВОГО номинала (хотя выходное сопротивление усилителя НЕ РАВНО НУЛЮ). Смещение реализовано с делителя в истоке (да ещё с цепи слежения!) - "умножаем" (ЗАЧЕМ???!!!) 1G В СОТНЮ РАЗ! Со всеми вытекающими требующими принятия ДОПОЛНИТЕЛЬНЫХ МЕР (частотная коррекция, подбор конденсаторов) для более устойчивой работы схемы - что говорит о (где-то чьём-то) явно недостаточном опыте.
---------------------------
Схема FIN успешно "пошла по рукам", повторяемость отличная, отзывы пока очень хорошие и денег (в отличии от реальных "напёрсточников") мне с этого не надо. Следить за порядком конечно буду - показывать интересующимся кротчайший путь в достижении превосходного результата.
 
Публикуете очередную фантазию на схему FIN? - Будьте добры заранее проверить её в работе, сравнить с базовым вариантом и написать комментарий - что там в реальности, эмуляторе сходится-не сходится.
Я был добр еще в начале июля настолько что даже провел измерения ;), на которые вы не обратили внимания. Если что, то измерения проведены с уровнем около 1 В. КНИ и КНИ + Шум - видите сами.
Переделал ещё один свой микрофон (схему приводил в 537 посту) . Повторяемость отличная. Все завелось сразу. Подстроил только напряжение поляризации для чего стабилитрон заменил на TL431.
Посмотреть вложение 184469
 

Я Вас не злил - это Вы в качестве примера внедрения в схему FIN высоковольтного преобразователя опубликовали схему со смещением с делителя в истоке (в FIN этого нет) + пример оказался с заметно худшими ТХ.
В FIN делитель ВНЕШНИЙ. Схема со смещением с делителя в истоке - это не FIN. В FIN выходные сопротивления не одинакового номинала, а конденсаторы слежения напротив - одинакового номинала.
После того как я разработаю высоковольтный преобразователь наиболее "безопасный" для TХ схемы - я непременно добавлю к названию схемы "три весёлых буквы" дабы интересующиеся сразу понимали о чём речь.
Назовите свой своенравный вариант каким-нибудь словом и Ваши (пусть и непонятные для меня) амбиции вздохнут свободно.
 
пример оказался с заметно худшими ТХ.
Это как практически измеренные THD=0.00065 и THD+N=0.00068 как минимум трижды собранной в железе схемы могут быть хуже в пять раз больших симуляторных THD=0.003 схемы FIN? Можете пояснить?
 
Назовите свой своенравный вариант каким-нибудь словом и Ваши (пусть и непонятные для меня) амбиции вздохнут свободно.
У меня нет никаких амбиций, но мне привычнее когда технические параметры подтверждаются как минимум практическими измерениями, а не просто голословными утверждениями. Пока же я практически вижу, что вариант со смещением с делителя в истоке ничем не хуже внешнего. При этом не требуется 3 ГОм резистор.
 
У меня нет никаких амбиций, но мне привычнее когда технические параметры подтверждаются как минимум практическими измерениями, а не просто голословными утверждениями

Прекрасно. Делайте, что душе угодно но когда речь идёт о схеме FIN - не подсовывайте под это имя смещение с истока и т.д. (выше оговорено).
От всей души советую - дайте своему капризу имя. Так легче будет ориентироваться. Всем интересующимся.
Помните, как один из умельцев исправил инверсию ("противофазу") в октаве + чуть скорректровал режим назвав изменённую схему
Schoktava Шок-Октава?
Я дал схеме имя и встал на его защиту. Так, что "осторожно - злая собака".
 
При этом не требуется 3 ГОм резистор.

Вы это ляпните лабораторщикам Rode - мол - хватит дурачиться с дорогим 3G - у вас же 100% ОООС + ПОС слежения по переменке, а вы придурки ставите 3G - ставьте хотя бы 1G чтобы не выглядеть полными идиотами - шума будет, как при 3G, "мамой клянусь".

RODE схема.JPG


Ради бога - не начинайте тот давний спор (в этой теме) кончившийся для Вас невкусно.
И в Вашем варианте предпочтительнее 3G не смотря на ПОС по переменке, как и в схеме от Rode выше.
Замените в схеме Rode 3G на 1G - повысится уровень шума - не смотря на ПОС.
"Опять двадцать пять"... жесть... короткое замыкание что-ли...
 
Не, не, не. Тогда мы совместно нашли мою ошибку.
Провел работу над ошибками.
Откалибровал карту, поменял полевик, вернул BC5x7, изменил режим в пользу шума. Делитель все так же в истоке. Дополнительной коррекции нет.
В качестве контрольных графики с любезно обработанных и выложенных Павлунчиком треков (в том числе и мой (зеленый)

Сейчас вот так - пусть будет красный, но без шума.
Посмотреть вложение 183683
1 пункт из предыдущего поста, честно скажу, не проверял - не вижу практического смысла. (У кого то есть фантомное питание 24 В?)
2 тоже не пойму как услышать и увидеть.
 
Не, не, не. Тогда мы совместно нашли мою ошибку.

Не ошибка - - то недостаточный практический опыт. Это немного разные вещи.
Вы даже сейчас по привычке сказали мол "3G ставить не надо" - закостенелый пробел в знаниях проявляющийся уже автоматически.
 
Вы правда не в состоянии оценить результат практического сравнения вариантов с Вашим синим со звоном на 1.2 кГц и моим красным, после работы над ошибками, представленных на графике, практически слившимся в оду линию?
 
Это как практически измеренные THD=0.00065 и THD+N=0.00068 как минимум трижды собранной в железе схемы могут быть хуже в пять раз больших симуляторных THD=0.003 схемы FIN? Можете пояснить?

Вот видите! - У Вас появилась (судя по пылу) объективная причина дл того чтобы как-нибудь обозвать детище.
То не схема FIN.
Дайте своему капризу ИМЯ.
Или при обсуждении схемы FIN, или ВВ преобразователя для схемы FIN - обязательно указывайте (после очередной публикации своего варианта) ЧТО ВАШ ВАРИАНТ - ЭТО НЕ СХЕМА FIN. Неужели Вам будет трудно это делать?
 
Вы правда не в состоянии оценить результат практического сравнения вариантов с Вашим синим со звоном на 1.2 кГц и моим красным, после работы над ошибками, представленных на графике, практически слившимся в оду линию?

Я Вас очень прошу только об одном - дайте имя своему "смещению с истока". Только и всего. Остальное - как на ладони.
 
Что-то эмулятор показывает заметное ухудшение импульсной характеристики усилителя...
Советую не совать в схему FIN после полевика ВС807- 40 (который частенько можно видеть в схемах нашего общего друга) - ухудшается импульсная характеристика усилителя. В FIN это проявляется слабее (ток покоя полевика около 150мкА), а вот в вариантах схем нашего друга совершенно неоправданно занижен ток покоя полевика - более, чем в два раза (ну куда это годится?) - по сему там ВС807-40 корёжит импульсную характеристику куда сильнее.
Звук - это прежде всего ВРЕМЯ, а не АЧХ и КНИ на 1000Гц - не забываем.
 
дайте имя своему "смещению с истока"
Если Вы настаиваете - пусть будет evolution.
Советую не совать в схему FIN после полевика ВС807- 40 (который частенько можно видеть в схемах нашего общего друга)
Внимательнее надо читать:).
Хотя и ВС807- 40 неплохой выбор. Про импульсную характеристику интересно. Можно картинку?
Ответов на поставленные вопросы как обычно не будет?
 
Внимательнее надо читать:).
вернул BC5x7 .

ХДЕ? Пост 1143 - чуть выше... - ВОТ - :
Спрячьте свои напёрстки в карман - с другим играть будете - я пас.

ГДЕ.jpg


С импульсной (переходной) характеристикой Вам нужно было познакомиться лет 30 назад. Теперь уж что... пройдёт пару месяцев - у Вас опять "не требуется 3 ГОм резистор" или "внимательнее надо читать".
Меандр и вперёд!
 
С импульсной (переходной) характеристикой Вам нужно было познакомиться лет 30 назад.
Импульсная, так импульсная. Заметьте, не я это предложил.
Вот FIN так себе думает о меандре с ВС807- 40
FIN меандр.jpg


А это evolution. Здесь все как надо.
evolution.jpg
 
Если кому-то интересно, сравнил две Октавы МК-519: первая - оригинальная схема, вторая - схема FIN от Павла. Туда же записал МК-105FIN и МК-102. Вот ссылка на архив: https://yadi.sk/d/ItR01jMPulfc9A
Файл платы для Sprint-Layout выкладывал выше. Всё работает. Соберётесь делать - гигаомные резисторы и затвор полевого транзистора должны висеть либо в воздухе, либо на фторопласте.


188605
188606
 
  • Like
Реакции: Павлунчик
Вот FIN так себе думает о меандре с ВС807- 40

Между схемами, в этом плане, на одноимённых транзисторах - разница незначительная. Она и не может быть значительной в принципе. Но конечно же не в пользу схемы с неоправданно заниженным током покоя входного полевика, т.е. Вашей.
Я намеренно не выложил сравнительные осциллограммы - был уверен что Вы начнёте самодеятельность и перетяните одеяло на себя.
Так и вышло.
Теперь Вы для меня прописной цыган.

п.3 +1 балл
 
Последнее редактирование модератором:
игаомные резисторы и затвор полевого транзистора должны висеть либо в воздухе

-- В очень многих висят в воздухе. Это, как ни странно, более надёжно.

P.S. А импульсные характеристики из сообщения 1.166 - плохие ОБЕ. Нижняя, правда, получше - насколько
удалось разглядеть.
 
Импульсная, так импульсная. Заметьте, не я это предложил.
Вот FIN так себе думает о меандре с ВС807- 40 Посмотреть вложение 188603

А это evolution. Здесь все как надо.
Посмотреть вложение 188604
Это на 1кГц более менее...чем ниже частота тем хуже. Я пробовал 3904-3906, даже они намного лучше меанд передают.
 

Сейчас просматривают