В помощь Самоделкину. "Нерадивый" конденсаторный микрофон зазвучит лучше! (4 онлайн)

- не вижу программы на mac os

Без неё Вы не сможете доказать, что Ваша схема чего-то стоит.
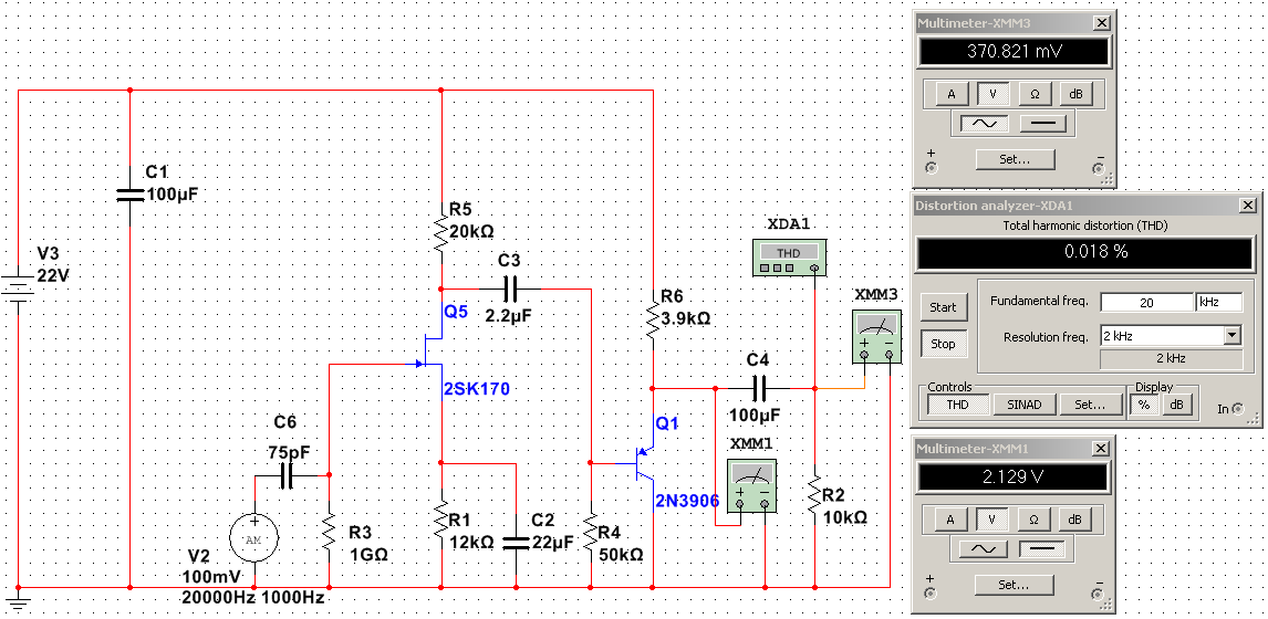
Что лучше - 12 кОм или 2,2 кОм, 50 кОм или 200 кОм, 1,5 кОм или 3,9 кОм и т.д. и т.п.
А ещё транзисторы + искажения на НЧ трансформатора включенного задницей...
Вы хотите докопаться до истины?
Качайте спектралаб... спектраплюс...
Ноутбучек какой-нибудь возьмите за полтинничек (с виндой).
Или навсегда распрощайтесь с идеей самодельного микрофона. Бо так же надо змерять КАЖДУЮ дтальку перед впайкой.
ДенеХ много не надо - надо лишь желание.
И?
 
Ну-у-у, с таким врушкой каши не сваришь :)
Увеличение ёмкости фильтра питания никогда не уменьшит усиления схемы.
так может через транс? у меня питания с него а не с точки 2,2ком?
ну может не в полтора раза - простите - но есть разница - в рисунке елочек - без вроде на пару дб выше
 
так может через транс? у меня питания с него а не с точки 2,2ком?
ну может не в полтора раза - простите - но есть разница - в рисунке елочек - без вроде на пару дб выше

Ещё раз - чёрным по белому - увеличение ёмкости фильтра питания НИКОГДА не уменьшит усиление схемы.
 
В схеме на предыдущей странице или С3 лишний, или нужен еще один резистор с базы на + питания. А так биполярный транзистор полностью открыт.
 
Без неё Вы не сможете доказать, что Ваша схема чего-то стоит.
Что лучше - 12 кОм или 2,2 кОм, 50 кОм или 200 кОм, 1,5 кОм или 3,9 кОм и т.д. и т.п.
А ещё транзисторы + искажения на НЧ трансформатора включенного задницей...
Вы хотите докопаться до истины?
Качайте спектралаб... спектраплюс...
Ноутбучек какой-нибудь возьмите за полтинничек (с виндой).
Или навсегда распрощайтесь с идеей самодельного микрофона. Бо так же надо змерять КАЖДУЮ дтальку перед впайкой.
ДенеХ много не надо - надо лишь желание.
И?
Лутше с 12 ком и 3,9 ком - Звук стал лучше но кажется немного пропало тело ну или яйца думаю 22мкф на транс вернет

Можете со схемы ноймана и плюс мою с поправкою 1 гом и 30вольт сделать замер? Интересно есть ли там искажения и в каком количестве. Я подумаю что дальше делать. Думаю за пару дней взяться за вашу схему только подойдуть ли туда 3918, sk117 5870???
 
В схеме на предыдущей странице или С3 лишний, или нужен еще один резистор с базы на + питания. А так биполярный транзистор полностью открыт.

Вы следите за диалогом?
Жесть :)
Нет, кое-что сочится с довольно низким КНИ.

22.png
 
Думаю за пару дней взяться за вашу схему только подойдуть ли туда

Ай - включайте в мою схему что хотите - всё равно звучать будет лучше Вашей.
Там автоматом все режимы устанавливаются - достаточно только подстроить один резистор под выходное напряжение 18 -19 Вольт.
Лучшая для повторения схема в мире. Сам real64 приложился.
 
Павлунчик, когда я написал про теорию и практику, я имел в виду что пока человек не нашел нужного трансформатора, если ему такой звук нравится, то пусть пользуется!

Думаю что переворачивать этот трансформатор смысла нет, он для этого не подходит. Есть смысл искать более подходящий трансформатор. Кстати они есть на Али и стоят там совсем ничего. Не лучшие, но и не худшие.

А по повду бесполезности трансформатора, позволю себе не согласится. Трансформаторы специфически красят звук и большинству это нравится. Напомню что избавление от трансформаторы в U87A, т.е. превращение его в TLM103 дало отрицательный результат...
 
Павлунчик, когда я написал про теорию и практику, я имел в виду что пока человек не нашел нужного трансформатора, если ему такой звук нравится, то пусть пользуется!

Думаю что переворачивать этот трансформатор смысла нет, он для этого не подходит. Есть смысл искать более подходящий трансформатор. Кстати они есть на Али и стоят там совсем ничего. Не лучшие, но и не худшие.

А по повду бесполезности трансформатора, позволю себе не согласится. Трансформаторы специфически красят звук и большинству это нравится. Напомню что избавление от трансформаторы в U87A, т.е. превращение его в TLM103 дало отрицательный результат...
Видел интервью инженера rosvell они делают себе и для microphoneparts схемы, так он там (на анг) по трансформаторы очень много вкусной информации дал, плюсы и минусы и про капсулы и схемы. Не знаю но в любом проф оборудовании есть транс, как не как а он там свою красочную фишку делает, интересно то что от них почему-то не отказываются. Есть в них своя магия - для кого-то это срач для кого-то нет, я буду искать транс мне нравится, это третий у меня, посмотрим дальше.
Самое сложное, я читал, это микрофоностроения))
 
Можете скинуть сырой вокал? Буду пробывать ровняться как на референс.

Ещё чего?
Карты у нас с Вами разные, капсюли разные, голоса тоже несколько разнятся.
Tascam us-366 я вернул знакомому (иногда беру у него). Остались E-MU 0404 и фокусрайт соло. На них записывать не буду ибо звучат отвратительно на фоне tascam. Со схемой "FIN" слышны огрехи ЛЮБОЙ карты. Т.е. редкая карта может передать звучание схемы "FIN" не наложив на него кучку...
Не равняйтесь, а лучше соберите из того, что есть схему "FIN" и наслаждайтесь звукопередачей какой свет не видел :)
Если бы Мы тут торговали схемами - другое дело - можно было бы усомниться, а так - от всей души и абсолютно бесплатно :)

 
Павлунчик, когда я написал про теорию и практику, я имел в виду что пока человек не нашел нужного трансформатора, если ему такой звук нравится, то пусть пользуется!

Думаю что переворачивать этот трансформатор смысла нет, он для этого не подходит. Есть смысл искать более подходящий трансформатор. Кстати они есть на Али и стоят там совсем ничего. Не лучшие, но и не худшие.

А по повду бесполезности трансформатора, позволю себе не согласится. Трансформаторы специфически красят звук и большинству это нравится. Напомню что избавление от трансформаторы в U87A, т.е. превращение его в TLM103 дало отрицательный результат...

УЖЕ не нравится большинству. Время трансформатора ушло навсегда... Иначе выпускали бы по большей части на трансформаторах.
Сколько разговоров было...
Так... отголосок больного прошлого... китайцы лихо пользуются эхом былой славы трансформаторных паровозов - завалили позорными подобиями заметную часть рынка. Это не показатель. Выкидываю на глазах изумлённой публики трансформатор из китайского клона - вструмляю в корпус схему "FIN" и народ ахает - : "А ЧТО - ТАК МОЖНО БЫЛО"? Положительный отзыв за положительным... (по женскому вокалу так же). Крушат трансформаторные помои и наконец слышат то, что давно надо было всем услышать.
Фазовая цыганщина однозначно даёт эффект (в недешёвых оригиналах) но куда лучше сделать его отключаемым. Иначе - второй микрофон, третий, четвёртый, пятый... "по вкусу..." это ж замануха натуральная и неприкрытая.
 
Есть в них своя магия

БЫЛА "магия". Теперь в роли "магистра" - звуковой редактор с кучей плагинов или проц. онлайн. УШЛО время , когда от микрофона требовался неотключаемый эффект - :
-----------------------УШЛО-----------------------
Нынче ОДИН мик (бестрансформаторный) и СТО эмуляций различных звучаний.
Не картон трансформатора, а "дыхание реальности". Именно последнее имеет полное право называться Ценностью, а не какой-то жёстковстроенный эффект.
Представляю себе художественные краски уже смешанные в определённые полутона - "Художники! - Покупайте! Бо приятно на вид!" :Dle54:
Или фотоаппарат автоматически и неотключаемо наводящий ретушь на морщинистое лицо. "Наш фотоаппарат снимет вас лучше!" Трындец...
 
Видел интервью инженера rosvell они делают себе и для microphoneparts схемы, так он там (на анг) по трансформаторы очень много вкусной информации дал,

Они же ДЕНЬГИ ДЕЛАЮТ, а не звук.
Вы хоть это учитываете?
Медную обмотку в железе стоимостью в сотню евро представляют, как АЛЬТЕРНАТИВУ КУСКУ ПРОВОДА!!!!
Вселенское Разводилово!
Кусок провода передаст сигнал в 1000000 раз точнее и совершенно бесплатно!!!, а далее с сигналом можно делать всё, что угодно.
Замените трансформатор на кусок провода - получите реальный сигнал без всякой цыганщины! Любую цыганщину наводите по вкусу внешними "прибамбасами".
 
Они же ДЕНЬГИ ДЕЛАЮТ, а не звук.
Вы хоть это учитываете?
Медную обмотку в железе стоимостью в сотню евро представляют, как АЛЬТЕРНАТИВУ КУСКУ ПРОВОДА!!!!
Вселенское Разводилово!
Кусок провода передаст сигнал в 1000000 раз точнее и совершенно бесплатно!!!, а далее с сигналом можно делать всё, что угодно.
Замените трансформатор на кусок провода - получите реальный сигнал без всякой цыганщины! Любую цыганщину наводите по вкусу внешними "прибамбасами".
вот где деньги могли быть
Я так понимаю, что китайские микрофоны которые имеют два - три транзистора на борту звучат специально плохо(не могли вычислить параметры как у вас - затмить рынок нойманов и других элитных фирм) чтобы это стоило 30 баксов. Потому что не хотят, не могут??? Или например купив неймана по вашей схеме, кто-то открутит корпус и скажет за что я плачу 3 тысячи долларов, за три треазистора и капсюль от беринджера. Неужели многие студии не хотят иметь микро как у вас? Я не думаю что они купят, потому что там супер сложна схема и только она дает звук на три тысячи. Я веду к тому, что китай выпускает телефоны, процессоры космические аппараты но в микрофон с тремя транзисторами не могут настроить абсолютный звук счастья? Они могли бы взять транзистрну схему сделает в виде процессора и ты открываешь корпус и в шоке -не сделаешь копии, и какой смысл делать свой микрофон когда за 30 баксов китай мог бы дать всем нам этот абсолютный звук... и в жопу ноймани, акг, сенхов и так далее... ясно что видимо и ваша схема не закончена...
я веду, что те же китайские микрофоны на скайп, геймерам, блогерам были бы просто как манна небесная, а в основном имеем наоборот шум і гавно и И как бы китай сделал бы стерильный звук и он был у каждого как ходовой микрофон мы бы не ценили видимо тот звук... и снова начали делать схемы как у меня или клоны известных брендов. Инженерия скакнула ого но до микрофона она почему-то не дошла...
Я думаю продать каждом третьем блогеру принесли бы больше денег чем 1000 трансформаторов по 100 баксов. Но даже акг пресижн мог бы по вашей схеме стать золотым яйцом фирмы но никто почему - то так делают. Почему?
 
женский вокал. Схема Fin, октава мк-220.

Как для меня странный звук на букве Ж, прекрасно слышать это и на вдохах, звук так будто мембрана сильно натянута и как будто из фольги) как немножко самой мелкой наждачкой шлифануто))))
Приблизниельный звук можна такой получить если кондеры только пленочные поставить без електролитов - подобное пробывал так делать:) можна сказать как по мне сильно резкий звук.
 
вот где деньги могли быть
Я так понимаю, что китайские микрофоны которые имеют два - три транзистора на борту звучат специально плохо(не могли вычислить параметры как у вас - затмить рынок нойманов и других элитных фирм) чтобы это стоило 30 баксов. Потому что не хотят, не могут??? Или например купив неймана по вашей схеме, кто-то открутит корпус и скажет за что я плачу 3 тысячи долларов, за три треазистора и капсюль от беринджера. Неужели многие студии не хотят иметь микро как у вас? Я не думаю что они купят, потому что там супер сложна схема и только она дает звук на три тысячи. Я веду к тому, что китай выпускает телефоны, процессоры космические аппараты но в микрофон с тремя транзисторами не могут настроить абсолютный звук счастья? Они могли бы взять транзистрну схему сделает в виде процессора и ты открываешь корпус и в шоке -не сделаешь копии, и какой смысл делать свой микрофон когда за 30 баксов китай мог бы дать всем нам этот абсолютный звук... и в жопу ноймани, акг, сенхов и так далее... ясно что видимо и ваша схема не закончена...
я веду, что те же китайские микрофоны на скайп, геймерам, блогерам были бы просто как манна небесная, а в основном имеем наоборот шум і гавно и И как бы китай сделал бы стерильный звук и он был у каждого как ходовой микрофон мы бы не ценили видимо тот звук... и снова начали делать схемы как у меня или клоны известных брендов. Инженерия скакнула ого но до микрофона она почему-то не дошла...
Я думаю продать каждом третьем блогеру принесли бы больше денег чем 1000 трансформаторов по 100 баксов. Но даже акг пресижн мог бы по вашей схеме стать золотым яйцом фирмы но никто почему - то так делают. Почему?
В китайских недорогих микрофонах с трансформаторами практически одна и та же схема встречается, видимо у них есть типовая схема или некий стандарт, хотя корпуса и платы разные. В качестве донора скорее всего взята схема от U87, но добавлен эмиттерный повторитель, видимо для удешевления трансформатора. Т.о. китайские товарищи не ставят задачи догнать по качеству Neumann, а просто выпускают нишевый продукт за интересующий их прайс. Улучшить китайскую схему можно значительно и по шумам и по искажениям, иногда даже не используя никаких дополнительных деталей.
 
Звук на Д,Н,М,А классный, но на шипящих он резкий, нет песочного верха, нет бархотного эффекта который бы ласкал ухо в том диапазоне, так же нет мягкости на верхушке, думаю здесь уже и никакой енхайзер и экю не даст этого. Может это уже недостатки капсюля в чистом виде. как я выше писал, такой эффект наблюдається особенно если сменить электролит в полевому транзисторе(на истоку есть резистор и кондер) на пленочный конденсатор наблюдається такой верх. Буква Ш на записи чувствуется с алюминиевым привкусом а не мейлар с золотым напылением. На мой обычный (не музыкальный слух) но на мой вкус, я описал странность звучания выше :)
 
Как для меня странный звук

Вы применили НЕ микрофонный трансформатор, включили Его задницей, устроили Содом и Гоморру в своей схеме + крайне недостаточное напряжение питания капсюля. У Вас увеличение ёмкости фильтра питания "уменьшает усиление". Как Вы ещё можете что-то комментировать?
"Песочек"... щас! ОУ на входе! (Вы же не спросили, что там дальше? Почему? Просто так ляпать хочется? НЕ НАДО! Капсюль "маде ин наше всё" (Вам же сказали - ОКТАВА МК-220), голос мягкий, свистящие, щёлкающие преобладают в голосе, а не в схеме.
Вы же слышали, как спел в мик real64? Он, как и я любитель, не солист оперы - пел чётко, без фальши но голос мягкий, не звонкий, расстояние до мика малое, отсюда дико "выстреливают" свистящие - они же на порядок МЕНЕЕ УПРАВЛЯЕМЫЕ. Не знали? Первый раз об этом слышите?
Соберите сотню схем, прослушивайте десятилетиями десятки различных капсюлей и десятки различных звуковых карт с ОУ на входе или отдельными транзисторами, какая разница на ВЧ в mp3 и др. форматах, а ПОТОМ уже судите, что и откуда появляется в звучании. Ради бога - не бросайтесь словами с потолка.
Все Мы ошибаемся, и у меня проколов хватает но Ваш "напор" уж совсем ни в какие ворота.
 
Я так понимаю, что китайские микрофоны которые имеют два - три транзистора на борту звучат специально плохо(не могли вычислить параметры как у вас - затмить рынок нойманов и других элитных фирм) чтобы это стоило 30 баксов. Потому что не хотят, не могут???

Схему "FIN" (как и первую, более простую, схему описанную в теме) НЕВОЗМОЖНО ВКЛЮЧИТЬ НАПРЯМУЮ В ТРАНСФОРМАТОРНЫЙ ПРЕД!!!
От старого трансформаторного стандарта осталось требование к микрофонам иметь возможность подключения к трансформаторному преду. Атавизм в стандарте, который ДОЛГО ЕЩЁ не смогут обойти большинство фирм.
Но мы - МОЖЕМ обойти.
Для чего?
Чтобы услышать доселе скрытое от ушей любителей звукозаписи. Иметь некий "эталон" без заметной краски позволяющий услышать как звучит капсюль на самом деле (с применением хороших карт конечно). Или - как звучит звуковая карта - прозрачно, с "песочком", без краски или звучит мутновато со стеклянными ВЧ и т.п.
К примеру у tascam 366 звук куда прозрачнее, с "песочком", как Вы хотите, а с фокусрайт соло звук мутный - и что? Схема "FIN" виновата?
Используем капсюль с провалом на ВЧ - тоже схема "FIN" виновата? Запишем на идеальной карте и капсюле но выложим в формате mp3 - Вы так же будете вещать о "плёнке в истоке"?
Ещё раз - наберите ДОСТАТОЧНЫЙ опыт перед тем, как писать комментарии в подобных случаях.
 
Вы применили НЕ микрофонный трансформатор, включили Его задницей, устроили Содом и Гоморру в своей схеме + крайне недостаточное напряжение питания капсюля. У Вас увеличение ёмкости фильтра питания "уменьшает усиление". Как Вы ещё можете что-то комментировать?
"Песочек"... щас! ОУ на входе! (Вы же не спросили, что там дальше? Почему? Просто так ляпать хочется? НЕ НАДО! Капсюль "маде ин наше всё" (Вам же сказали - ОКТАВА МК-220), голос мягкий, свистящие, щёлкающие преобладают в голосе, а не в схеме.
Вы же слышали, как спел в мик real64? Он, как и я любитель, не солист оперы - пел чётко, без фальши но голос мягкий, не звонкий, расстояние до мика малое, отсюда дико "выстреливают" свистящие - они же на порядок МЕНЕЕ УПРАВЛЯЕМЫЕ. Не знали? Первый раз об этом слышите?
Соберите сотню схем, прослушивайте десятилетиями десятки различных капсюлей и десятки различных звуковых карт с ОУ на входе или отдельными транзисторами, какая разница на ВЧ в mp3 и др. форматах, а ПОТОМ уже судите, что и откуда появляется в звучании. Ради бога - не бросайтесь словами с потолка.
Все Мы ошибаемся, и у меня проколов хватает но Ваш "напор" уж совсем ни в какие ворота.
Я в электронике полный ноль, написал что можете смеяться и так далее, мне не страшно из-за незнания допускать ошибки - но я не давлю что возьмите сделайте так подключите по другому. Вы как аудиофил - который критичиски не любит лампы, трансы - потому что они искажают звук, который не сравнится с абсолютным звуком. но сами любите слушать 100 кг пластинок которые были записаны(по ваших словах) в картонный период(лампа и транс). мое подключение транса дает мне противоположный результат который мне нравится, а вы с технической стороны говорите что это не правильно(идиоты только так через жопу подключат хахаха, простите но так выглядит) ничего страшного нет когда я стараюсь найти звук из искажениями который мне нравится, главное результат а то что оно подключенно через жопу и абы как... я могу прийти в вашу схему и подключить что-то не так, оно может заработать и может изменить звучание, так ваша позиция или сказать что я лох и так нельзя, или пересмотреть свою позицию кто знает может вам это звучание понравится...
я не буду с вами спорить и доказывать свое, я против вашего опыта просто ноль, я как ребенок делаю так как мне нравится, так как не умею как вы... я лишь говорил( своим напором как написали вы) что капсюль в вашей схеме может звучать например не класно, если сам капсюль не айс, и искать капсуль можно так же долго, как и делать, крутить 100 схем. Проблемы капсюля можно сгладить лампой, картонным звуком транса, или увеличением искажения на транзисторах...
Давайте это заканчивать... я рад что вы мне дали немного понять где и как убрать или добавить искажение, я буду крутить и искать на свой вкус и на свой голос.
Давайте это заканчивать... я рад что вы мне дали немного понять где и как убрать или добавить искажение, я буду крутить и искать на свой вкус на голос.
Я пришел сюда за помощью, но влез в дискуссию, простите как полный ноль это была моя ошибка, но это человеческий характер. Я ненавязываю свой звук, через жопу подключенную схему, она работает и мне нравится, но есть некоторые проблемы, 50гц
 
Схему "FIN" (как и первую, более простую, схему описанную в теме) НЕВОЗМОЖНО ВКЛЮЧИТЬ НАПРЯМУЮ В ТРАНСФОРМАТОРНЫЙ ПРЕД!!!
От старого трансформаторного стандарта осталось требование к микрофонам иметь возможность подключения к трансформаторному преду. Атавизм в стандарте, который ДОЛГО ЕЩЁ не смогут обойти большинство фирм.
Но мы - МОЖЕМ обойти.
Для чего?
Чтобы услышать доселе скрытое от ушей любителей звукозаписи. Иметь некий "эталон" без заметной краски позволяющий услышать как звучит капсюль на самом деле (с применением хороших карт конечно). Или - как звучит звуковая карта - прозрачно, с "песочком", без краски или звучит мутновато со стеклянными ВЧ и т.п.
К примеру у tascam 366 звук куда прозрачнее, с "песочком", как Вы хотите, а с фокусрайт соло звук мутный - и что? Схема "FIN" виновата?
Используем капсюль с провалом на ВЧ - тоже схема "FIN" виновата? Запишем на идеальной карте и капсюле но выложим в формате mp3 - Вы так же будете вещать о "плёнке в истоке"?
Ещё раз - наберите ДОСТАТОЧНЫЙ опыт перед тем, как писать комментарии в подобных случаях.
Я схему делаю с картой рмэ, люба изменение детали меняет звук и я слышу, написал со своей 5 минутной практики результат который услышал... поэтому и подбираю детали на вкус из практики. я знаю, чем хуже карта тем мутный звук... давайте заканчивать я думаю логично, а вы технически с опытом. Я свои ошибки признаю по незнанию, неправильным подключение и так далее, но пока работает и ксть результат
 
но есть некоторые проблемы, 50гц
И все же чтобы убедится что это не корпус виноват - запишите тишину секунд 15 в wav, заменените на конденсатор 75 пФ капсуль, снова запишите и выложите. Посмотрим.
У фон пропускает подобный корпус.
 
И все же чтобы убедится что это не корпус виноват - запишите тишину секунд 15 в wav, заменените на конденсатор 75 пФ капсуль, снова запишите и выложите. Посмотрим.
У фон пропускает подобный корпус.
В пятницу как приеду с отдыха, закажу 75пкф, и тогда запишу
 

Сейчас просматривают