В помощь Самоделкину. "Нерадивый" конденсаторный микрофон зазвучит лучше! (1 онлайн

У большинства студийных микрофонов "очень слабый сигнал" по сравнению с Вашим повышающим трансформатором.
Вставьте трансформатор "шиворот-навыворот" в ЛЮБОЙ подобный микрофон и получите грязный громкий звук.
Древний известный факт.
Только почему-то никто не ставит в студийные конденсаторные микрофоны повышающие трансформаторы.
Собирают схему с усилением (грубо говоря) - ПЯТЬ, а затем трансформируют 5:1 получая общий коэффициент усиления ЕДИНИЦА, а не ДЕСЯТЬ-ДВАДЦАТЬ, как у Вас. Дальше усиливает звуковая карта - хоть в 1000 раз.
Различные проблемы которые у Вас получились после включения трансформатора правильно - не связаны с включением трансформатора правильно. Проблемы идут от схемы, режимов и общего монтажа.
Так а какой смысл разгонять в пять раз (поднять шум капсуля) - потом давить его трансом (украсить) - чтобы потом разгонять через преам (ок здесь краска) или разгонять (если дешевая звуковая то уговнять шумом), потом если есть разгонять (уплотнять + краска) компрессором? Eсли в конечном итоге иметь хз что)))
Какой должен быть нормальный уровень сигнала например чтобы писать его на 15% гейна на звуковой(например не вносить гавна в дешевой звуковой и не юзать премпа). ? Но хочеться при етом получить звук, который можна уговнять уже в дав. У меня рмэ - не страшно разгонять
 
Не-е-т... :) Перед нами живой пример "теории" - : "громче - значит лучше".
Человека далёкого от глубокой практики и оценивающего звук по "громче-тише" крайне нелегко убедить в обратном.
Подал на капсюль 23-30V (вместо 60V), усилил в 4-5 раз транзистором и грязно трансформировал ЕЩЁ в ПЯТЬ раз . "Хорошо"! :)
Затем включил трансформатор верно и жутко испугался :) 20 РАЗ превратились В ОДИН РАЗ + неимоверная недостача напряжения поляризации на капсюле. Я бы сам тут пошёл на попятную на заре своей юности :)
Я не оцениваю звук громче-тише - мне нужный оптимальный сигнал, комфортный я даже б так сказал
 
Так а какой смысл разгонять в пять раз (поднять шум капсуля) - потом давить его трансом (украсить) - чтобы потом разгонять через преам

Нет никакого смысла - просто когда-то всё было на лампах... у ламп высокое выходное сопротивление, относительно высокое питающее напряжение + все лампы одной проводимости. Трансформатор обеспечивал хорошую гальваническую развязку (ряд ламп питались опасным для жизни напряжением), согласовывал высокое выходное сопротивление ламповых усилителей с низкоомной нагрузкой, позволял получить строго дифференциальный сигнал в симметричной линии отлично справляясь с ёмкостной паразитной нагрузкой.
Всё...
В микрофонной технике уже не актуален, а на фоне последних достижений в области обработки сигнала - так вообще вредная для звука штука.
 
Это и есть оценка "громче-тише".
Звук я нашел - подбором капсюля, трансформатора, резисторов и так далее. Но сигнал его был слаб, поэтому когда его в дав поднимать на 6-12дб (я считаю злом) чтобы потом всадить в микс и нормально обрабатывать плагинами. надо или покупать преамп(что я не очень хочу) или сигнал поднять одним транзистором (с минимальной краскою, шумом, практически и критически не меняя звук в целом) Поэтому выбор не громче - тише. а потому что - если сигнал с правильным подключение транса упал в низ - и надо переделывать при етом пол схемы (как вы выше написали забрать грязь муть шум и тд), что в результате может дать чуток другой звук, который мне может не понравится можна пойти другим путем. Я уже писал, что если только поменять конденсатор на большой емкости то звук меняется - да эквалайзером можно все поправить.... - но ето дополнительная робота, резонансы (усиленные) в нижнем диапазоне и так далее.
Я ищу баланс между звуком который мне нравится и уровнем сигнала...

Вы специалисты в етом) и вы можете мне помочь или с вашей помощью сделать чуть ли не новую схему и может с другим, идеальным, безупречным звуком на ваш взгляд, или посмеяться )) мне не стыдно побыть ради своей цели дурачком)) но мне интересно) я слышу что у моей схемы есть свой характер который мне нравится - а правильно ли я делаю другой вопрос - меня интересует результат
 
Последнее редактирование:
Меня интересует результат так как меня он вдохновляет) Да проще пойти в магазин послушать микрофоны и выбрать какой подходит больше - но это покупка без вдохновение ;)
 
я смотрел на эту схему (часть элементов позаимствовал из нее но с другими параметрами) но не знаю что это ms1 и D1
 

Вложения

  • Screen Shot 2020-07-20 at 2.49.26 PM.png
    Screen Shot 2020-07-20 at 2.49.26 PM.png
    45,4 KB · Просмотры: 235
Google пишет, что
Diode

Но это не самая важная часть схемы
я смотрел - но ни одной картинки как он выглядит нет) как найти и где купить тоже нет
а MS что такое?



при подключении транса питания падает в два раза) у них в схеме пишет 47 вольт - может то какие-то стабилизаторы чтобы не падало питания -
Но это не самая важная часть схемы
- может) я не знаю)
 

Звук (в данном случае) не надо "искать".
Либо обеспечивается точная передача звучания капсюля - либо схема искажает звучание капсюля.
А звучание самого капсюля улучшить невозможно без механической доработки.
Так, что Вы хотите?
1) Преобразователь импеданса искажающий звучание капсюля?
2) Преобразователь импеданса НЕ искажающий звучание капсюля?
Третьего ведь ----------------НЕ ДАНО---------------
 
Звук (в данном случае) не надо "искать".
Либо обеспечивается точная передача звучания капсюля - либо схема искажает звучание капсюля.
А звучание самого капсюля улучшить невозможно без механической доработки.
Так, что Вы хотите?
1) Преобразователь импеданса искажающий звучание капсюля?
2) Преобразователь импеданса НЕ искажающий звучание капсюля?
Третьего ведь ----------------НЕ ДАНО---------------
третье дано - это улучшит звучание капсюля)
Так как у меня ck12 китай - я не знаю как он точно звучит - может ли он без искажений звучит не очень хорошо и это плохо, но есть выход - или улучшить звук в схеме, с экю и сатурацией (в определенных дозах) и будет классный звук, а может даже БЫТЬ НЕПОВТОРИМЫМ ЗВУКОМ, ибо схема с другими (идеальный крутым капсюлем) может звучат не так неповторимо.
Один маленький просчет в капсуле - может дать в сумме замечательные результаты) чтобы потом сделать те же капсулы с новыми данными для их производства)))

Если для вас важно чистый стерильный звук из капсюля - это ваше дело - я думаю иначе. Вы и 100 инженеров. которые могут повторить вашу схему - скажут круто чисто, белиссимо. но схема с хоть маленькой долей искажений сделает вашу капсулу уникальнейшее чем у тех 100.


Вы специалист и 99% вашей работы является крутым результатом - но 1% может быть решающим, но не в вашу пользу) Поэтому третий вариант мне подходит. Не зря же придумали пользоваться искажениями в художественных целях)

Я когда дорасту до вашей схемы (и куплю дорогой капсюль) - обязательно повторю ее. И будет у меня два микрофона. Но в любом случае буду благодарным вашей работе и там и там)
 
Если для вас важно чистый стерильный звук из капсюля - это ваше дело - я думаю иначе.

Тема не про аудиофилию... не про то "как, кто думает".
Есть источник - КАПСЮЛЬ. Он - МИКРОФОН и есть. От всего остального требуется НЕ ИСКАЖАТЬ ЗВУЧАНИЕ МИКРОФОНА (капсюля).
Хотите другое звучание? - Меняйте капсюль или потрошите звучание в редакторе.
------------------Схема то тут при чём? :)-------------------- с неё только честность...
 
третье дано - это улучшит звучание капсюля)

Невозможно "улучшить звучание капсюля". Можно лишь точнее передать его звучание. :) Остальное в редакторе... в редакторе...
Эх... кто ж Вас "накачал этой кАнАплёй"... :):)
 
Тема не про аудиофилию... не про то "как, кто думает".
Есть источник - КАПСЮЛЬ. Он - МИКРОФОН и есть. От всего остального требуется НЕ ИСКАЖАТЬ ЗВУЧАНИЕ МИКРОФОНА (капсюля).
Хотите другое звучание? - Меняйте капсюль или потрошите звучание в редакторе.
------------------Схема то тут при чём? :)-------------------- с неё только честность...
Так вы прави не про аудифилию))) а про микрофоны! И все инженеры брендов микрофона знают как сделать чистый стерильный и честный звук-но для чего тогда эти бренды? характеры микрофона, краска и та далее... Можно сделать все честным - мониторы, машины, телевизоры наушники, дома квартиры)) можно сделать только один бренд во всех отраслях - чистый, стерильный, безупречный... Надолго хватить такого???? За сколько времени люди начнут менять стерильность и чистоту, делать хаос - красить в разные цвета.... Поэтому речь не о аудифилию а о звучание микрофона - который люди ищут))) вам надо чистый и честный, кому надо сони 800g, а кто кайфует от телефункина и akg. Вы слышали хоть один трек стерильным чистим ? там уже со входа микрофона меняют и красят звучание - тоже ищут, но вы пишете что не надо искать) как бы люди не искали нового звучания был би один компрессор и ламповый звук....

Эта вся дискуссия отбирает время от намерений сделать что-то. У вас свое видение у меня свое - но ваше опыт поможет мне добиться своих результатов за несколько дней (по моему вкусу) потому что без вас я могу то делать или долго или не доделать или плюнуть и купить микро.
 
  • Like
Реакции: StasKlim
Невозможно "улучшить звучание капсюля". Можно лишь точнее передать его звучание.
С техничиской стороны вы правы, но 2 грама искажений или чуть другой срез фильтра делает уже другую роботу - для меня например может как ухудшить так и улутшить звук
 
Эта вся дискуссия отбирает время от намерений сделать что-то.

Так я Вас прямо и спросил - :
1) Искажающий преобразователь.
2) НЕ искажающий преобразователь.

Какой Вам нужен?

Если искажающий - то Вам лучше в секту аудиофилов, оттенков искажений миллион, обсуждения без конца, края и здравого смысла.

Если НЕ искажающий - обратите внимание на схему "FIN" теоретически работающую даже чрез 0,1 пФ. На практике так же превосходит известные схемы со стабилизаторами тока, ОООС, двухтакт. и каскоды на ПТ. Быстрая, точная, малошумящая, фактически "Зеркало Души". Что ещё надо? :)
 
Так я Вас прямо и спросил - :
1) Искажающий преобразователь.
2) НЕ искажающий преобразователь.

Какой Вам нужен?

Если искажающий - то Вам лучше в секту аудиофилов, оттенков искажений миллион, обсуждения без конца, края и здравого смысла.

Если НЕ искажающий - обратите внимание на схему "FIN" теоретически работающую даже чрез 0,1 пФ. На практике так же превосходит известные схемы со стабилизаторами тока, ОООС, двухтакт. и каскоды на ПТ. Быстрая, точная, малошумящая, фактически "Зеркало Души". Что ещё надо? :)
Пока звучание моего микрофона мне нравится тогда но ради експеремента давайте вашу схему, но можно ли там использовать транзисторы 3819 и 5870? у меня они есть под рукой. Я читал немного ранее писали что в этой схеме есть проблемы подключения на длинный кабель или может по разному работать на преампах или картах? Если да для простоты подключения я могу всунуть свой транс но уже правильно?

Можно попросить сделать схему под мои детали и транс если это возможно?

А там увидим и сравним звук. Мне интересно.
 
С техничиской стороны вы правы, но 2 грама искажений или чуть другой срез фильтра делает уже другую роботу - для меня например может как ухудшить так и улутшить звук

Вы не услышали сильные искажения своей схемы. В сотни раз большие, чем в любом заводском нормальном мике.
Как же Вы можете рассуждать от "граммах"?
В моей схеме искажений до 1000 раз меньше - и тут разговора об "оттенках" вообще быть не может.
Всякое редактирование и обработка делаются СНАРУЖИ, а не внутри микрофона.
Это РАНЬШЕ от микрофона требовалось определённое "характерное" звучание - для работы ОНЛАЙН на Радио, ТВ и т.п.
Сейчас обработка ВНЕШНЯЯ! Универсальная до чёртиков - делающая со звучанием микрофона ВСЁ ЧТО УГОДНО + ОНЛАЙН!
-----------------
"Мне нужен уродец, которого я буду любить"...
Хорошо, только тема то НЕ ОБ ЭТОМ!
[automerge]1595256828[/automerge]
Пока звучание моего микрофона мне нравится

Вы не поверите что мне когда-то "нравилось". Сейчас меня от этого тошнит не по детски.
 
Вы не услышали сильные искажения своей схемы. В сотни раз большие, чем в любом заводском нормальном мике.
Как же Вы можете рассуждать от "граммах"?
В моей схеме искажений до 1000 раз меньше - и тут разговора об "оттенках" вообще быть не может.
Всякое редактирование и обработка делаются СНАРУЖИ, а не внутри микрофона.
Это РАНЬШЕ от микрофона требовалось определённое "характерное" звучание - для работы ОНЛАЙН на Радио, ТВ и т.п.
Сейчас обработка ВНЕШНЯЯ! Универсальная до чёртиков - делающая со звучанием микрофона ВСЁ ЧТО УГОДНО + ОНЛАЙН!
-----------------
"Мне нужен уродец, которого я буду любить"...
Хорошо, только тема то НЕ ОБ ЭТОМ!
[automerge]1595256828[/automerge]


Вы не поверите, что мне когда-то "нравилось". Сейчас меня от этого тошнит не по детски.
Я ошибся в маркировке там 49992F а не 499F было. не в сотню раз, а не значимо
у меня не идеальный слух но есть вкус
 
Слово "транс" старайтесь обходить в этой теме.
Тема не о плохом звучании, а о хорошем.
Если для вас музыка которая писалась через лампу трансы и пульты есть не хорошим звучание то видимо мы говорим о техническом звуке - не знаю как назвать по другому. Да давайте не будем, пойду к аудиофилам) Я шучу но я вас понял
 
не в сотню раз, а не значимо

Если БЫ!
Искажения шли от первого транзистора, а снизились только тогда, когда Вы заменили 2,2 кОм на 12 кОм.
Я отметил, что Вы всё же заметили разницу сказав в записи мол стало "мягче". ОНО!
Стараюсь бестолку не наезжать.
 
Если БЫ!
Искажения шли от первого транзистора, а снизились только тогда, когда Вы заменили 2,2 кОм на 12 кОм.
Я отметил, что Вы всё же заметили разницу сказав в записи мол стало "мягче". ОНО!
Стараюсь бестолку не наезжать.
Я рад учиться - но 2,2 ком там было что бы на стоке стало 10 вольт)) вроде как везде пишут о biasing і мулиметром надо правильный вольтаж по даташыту поставить - вот там 10 вольт было именно с 2,2ком
 
Если для вас музыка которая писалась через лампу трансы и пульты есть не хорошим

У меня дома осталось несколько граммофонов и 100 кг пластинок 78 об/мин. Я регулярно завожу граммофон и слушаю музыку 20ых и т.д годов, как люди того времени...
Мне и мысли в голову не приходит, что звучит как-то не так...
 
  • Like
Реакции: Старатель
Я рад учиться - но 2,2 ком там было что бы на стоке стало 10 вольт)) вроде как везде пишут о biasing і мулиметром надо правильный вольтаж по даташыту поставить - вот там 10 вольт было именно с 2,2ком

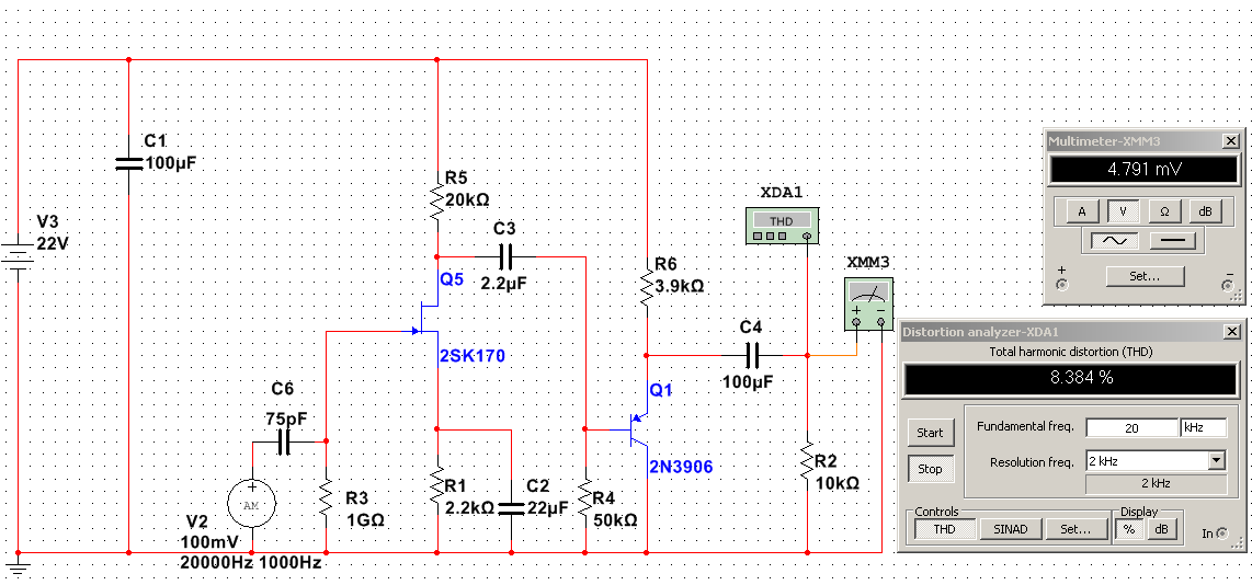
Эмулятор показывает полную расстройку режима.
Транзисторы имеют разброс ТХ.
Спор загладит лишь реальное измерение.
Вы сможете использовать свою звуковую карточку, как генератор НЧ и посмотреть искажения Вашей схемы?
В программе SpectraLab v.4.32.16 или SpectraPLUS?
Скачайте, установите, настроим Вашу схему точнее. Увидим, что было, что стало...

расстройка.png
 
Эмулятор показывает полную расстройку режима.
Транзисторы имеют разброс ТХ.
Спор загладит лишь реальное измерение.
Вы сможете использовать свою звуковую карточку, как генератор НЧ и посмотреть искажения Вашей схемы?
В программе SpectraLab v.4.32.16 или SpectraPLUS?
Скачайте, установите, настроим Вашу схему точнее. Увидим, что было, что стало...

Посмотреть вложение 184923
Допустим у меня было 8% так а сколько тогда сдесь https://www.neumann.com/homestudio/...Circuit-Peus+1200x800.jpg?sh=2301b80e82e21512
? ради интереса - или под 3819 там подходить под режим? там же 47 ком и 3,9 ком разница большая

- не вижу программы на mac os
 
Эмулятор показывает полную расстройку режима.
Транзисторы имеют разброс ТХ.
Спор загладит лишь реальное измерение.
Вы сможете использовать свою звуковую карточку, как генератор НЧ и посмотреть искажения Вашей схемы?
В программе SpectraLab v.4.32.16 или SpectraPLUS?
Скачайте, установите, настроим Вашу схему точнее. Увидим, что было, что стало...

Посмотреть вложение 184923
у меня еще стоит 1 гом на котором 30 вольт и на капсуль - у схемы не указано без него схема не роботает у меня
 
Эмулятор показывает полную расстройку режима.
Транзисторы имеют разброс ТХ.
Спор загладит лишь реальное измерение.
Вы сможете использовать свою звуковую карточку, как генератор НЧ и посмотреть искажения Вашей схемы?
В программе SpectraLab v.4.32.16 или SpectraPLUS?
Скачайте, установите, настроим Вашу схему точнее. Увидим, что было, что стало...

Посмотреть вложение 184923
Пробывал кондер поставить с1 - 47мф - сигнал упал может в полтора раза
 

Сейчас просматривают