В помощь Самоделкину. "Нерадивый" конденсаторный микрофон зазвучит лучше! (3 онлайн)

Тогда я об этом предложенном Вами способе не задумывался. Сейчас проверил. Это вышло само собой. Вот.
Сравнение шум.jpg

Зеленый - это Ваш файл (узнаете характерный пик чуть выше килогерца?)
Красный - это последняя схема.
Зеленый - плата из микрофона (537 пост). Кстати можно было и не мерить. Посмотрите сравнение в RMAA. Строка Уровень шума - 112 с копейками для двух вариантов схемы и петли интерфейса. Ноздря в ноздрю.
 
Это вышло само

Теперь нам с Вами надо обзавестись нормальными современными карточками. Желательно одинаковыми :)
Что там сейчас впереди планеты всей по цене-качеству... ацп и т.д и т.п.? В районе 200-300 уе?
Даже tascam 366 оставляет мою e-mu далеко позади в ушах наших форумных собеседников-работников студий... ну нельзя же так... :)
 
Звучит схема из сообщ. №535... Но уже на примере двух других карт.
Судя по всему не все любители понимают насколько важно не ошибиться в выборе звуковой карты...
Так микрофон высочайшей ценовой категории, на недорогой карточке с преампом на ОУ, чаще будет проигрывать по звучанию дешёвому мику на недорогой карточке с "дискретными элементами" на входе (ну или просто с более высокоточной передачей).
Сейчас мы с вами послушаем звучание одного и того же мика, голоса, уровня усиления, расстояния от микрофона, положения микрофона и т.п. между карточками focusrite solo (на входе ОУ) и tascam us-366 (на входе транзисторы).
Напомню - звучит схема обеспечивающая рекордно высокоточную передачу звучания капсюля. Капсюль из микрофона behringer b1, напряжение поляризации около 60V. Пение любительское, вокальные данные не обсуждаются :)
Первый трек - фокусрайт.
Второй трек - таскам.



 
По убедительной просьбе одного из участников обсуждения (не будем говорить кого хотя это real64) - помимо сравнения звучания двух карт (таскам и фокусрайт... сообщ. №543, т.е. предыдущее) - для сравнения выкладываю звучание E-MU 0404. Трек ниже. При всех прочих равных... разве что уровень чувствительности возможно чуть ниже.
Не будет E-MU звучать как tascam us-366... - НЕ ДАНО. И 16 EMUвских бит тут совсем не при чём.
ОУ на микрофонном входе - крест на звуке.

 
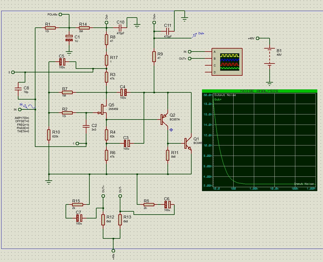
наконец то собрал схемку по последней схеме Павлунчика...на первый взгляд не плохо
 

Вложения

  • Fin cir.jpg
    Fin cir.jpg
    295,1 KB · Просмотры: 314
  • Like
Реакции: Павлунчик
наконец то собрал схемку по последней схеме Павлунчика...на первый взгляд не плохо

Гм... будем надеяться, что лучшее конечно впереди... а возможно просто генератор шалит...
Скиньте мне в личку Ваш вариант исполнения с точными реальными номиналами элементов. И выходное напряжение (реальное) - какое получилось...
 
на первый взгляд не плохо

На Вашей схеме (в эмуляторе) - C5 идёт не на массу.
Если собрали именно так - перепаяйте...
А затем снова график покажите.
---------------------------------------
И транзисторы на выходе поставьте с большим коэффициентом передачи (как в моей схеме).
 
да, точно...пока эксперементировал земля с кондера чудесным образом ушла)))) вот так еще лучше
 

Вложения

  • Аннотация 2020-07-09 161615.jpg
    Аннотация 2020-07-09 161615.jpg
    310,9 KB · Просмотры: 290
  • Like
Реакции: Павлунчик
да, точно...пока эксперементировал земля с кондера чудесным образом ушла)))) вот так еще лучше

Ок.
Теперь замените 820кОм на 750кОм (в Вашем эмуляторе это R10) и посмотрите насколько упали (или увеличились искажения)... важно... но... на выходе должны стоять транзисторы с коэффициентом передачи не менее 380... желательно 470 - 570...
Всё равно замените R10 на 750кОм... посмотрим...
 
Замерял транзисторы перед пайкой - 460 в среднем оба. Других пока нет...жду посылки из китая. Транзисторы 857-846 cmd и 2n5457

с 750к то же самое. Мне кажется это искажения с айфона идут.
 
Последнее редактирование:
вот с наушников звуковой. R10 - 750к

Трудно найти источник испытательного сигнала с искажениями меньшими, чем у этой схемы.
Вот Вы "подчищаете" источник... - искажения с каждым шагом всё меньше и меньше... Мне удалось "подчистить" испытательный сигнал до -120дБ (вторая гармоника), но опять же не знаю - от схемы эти искажения или от источника.
Короче - искажения самой схемы менее 0,001%. Этого достаточно чтобы о них забыть.
Тут главное - получаем практически идеальную передачу звучания капсюля (Слава "следящим" кондёрам, короткому быстродействующему тракту и Шиклаи). На фоне этого звучания слышны огрехи любой звуковой карты, от низкой ценовой категории до высокой. Теперь можно проводить относительные сравнения между карточками (любыми с подобным фантомом) и выбирать действительно лучшую для записи вокала и речи... на любом нормальном капсюле-"клоне", хоть из behringer b1 :)
 
Последнее редактирование:
garri, сигнал какой величины подавался во время измерений?
 
@Tuvalu, С айфона на полную громкость...а с наушников карты подогнал под пик телефонного сигнала
 

Вложения

  • wSnCDW0dyvU.jpg
    wSnCDW0dyvU.jpg
    1,2 MB · Просмотры: 256
А вы тут какой-то измерительный тракт мастерите?

Открываем путь к высокоточной передаче звучания капсюля.
Услышать, как звучат конденсаторные капсюли на самом деле - дело забавное.
Мутатени вокруг - океан. Отныне - есть какая-никакая "точка отсчёта".
Соберите, сравните с "лучшими мировыми образцами", маленько удивитесь... либо не услышите разницу (в очень редких случаях), либо звучание схемы "FIN" будет неотразимым :)
 
По убедительной просьбе одного из участников обсуждения (не будем говорить кого хотя это real64) - помимо сравнения звучания двух карт (таскам и фокусрайт... сообщ. №543, т.е. предыдущее) - для сравнения выкладываю звучание E-MU 0404. Трек ниже. При всех прочих равных... разве что уровень чувствительности возможно чуть ниже.
Не будет E-MU звучать как tascam us-366... - НЕ ДАНО. И 16 EMUвских бит тут совсем не при чём.
ОУ на микрофонном входе - крест на звуке.
Как это для меня не грустно, но вынужден согласится. Запись сделанная на E-mu звучит хуже. Несколько раз слушал сам. Причем в разное время. Чтобы как-то исключить предвзятость, дал послушать жене с предложением выбрать что больше нравится. Выбор был не в пользу E-mu.
Переделал ещё один свой микрофон (схему приводил в 537 посту) . Повторяемость отличная. Все завелось сразу. Подстроил только напряжение поляризации для чего стабилитрон заменил на TL431.
Спекраплюс.jpg
 
Последнее редактирование:
@kaznach, Китайские! Я не рискнул их брать, взял в чипе и дипе...дороже, но наверняка нормальные.
Только прибор покажет, ЧиД не панацея, особенно, если детали уже сняты с производства.
 
(схему приводил в 537 посту) . Повторяемость отличная. Все завелось сразу.

Всё же пропагандируете смещение с истока.... :) Да ещё со следящими кондёрами с совершенно разными ТХ по всем пунктам.... :)
Вот тут Вы конечно вряд ли услышите разницу но я её слышу, когда пою в наушниках. Заметная лёгкая тень непотребства. На E-MU разницу вообще не слышу сквозь emuвские помои.
Конденсаторы должны быть абсолютно одинаковыми и тогда (+ заметно стабильнее) - внешний делитель. Дополнительный сильный плюс внешнего делителя - "слежение за питанием" в угоду сверхнизкому КНИ,... уже отмечалось многократно.
Смещение с истока в преобразователях импеданса КМ это моветон, ошибка 20-го века иногда встречающаяся в редких отстойных моделях. Здесь другая специфика...
 
Последнее редактирование:
Запись сделанная на E-mu звучит хуже.

Ещё бы... один из наших старейшин был крайне недоволен звучанием E-MU. Так и сказал - : Микрофон с таким звуком я бы не купил...
Разница с tascam us-366 просто дикая...
Некоторые покупают дорогущие мики с отличной передачей и используют их с трансформаторным входом или карточками с ОУ на входе, а потом удивляются "странному звучанию" и начинают тратить деньги на другие дорогие мики в надежде "подобрать под голос"... бедолаги...
 
Из 5 транзисторов:
Id=0,18 0,23 0,23 0,21 0,21
Vg=0,13 0,15 0,16 0,15 0,15
Разброс небольшой, но ни один же не выдал напряжение отсечки по даташиту:
Gate−Source Cutoff Voltage
2N5457
VGS(off)
−0.5

Я так искал bf245c и все, что удалось купить в нескольких местах соответствовало по напряжению отсечки только bf245a, пришлось покупать советские КП303Е и отбирать.
 
но ни один же не выдал напряжение отсечки по даташиту

Китайский тестер, китайский транзистор... кто знает, что за кристалл носит славное имя...
Остаётся проверить на практике. Искажения, шум... да и только...
 

Сейчас просматривают