В помощь Самоделкину. "Нерадивый" конденсаторный микрофон зазвучит лучше! (3 онлайн)

Пока, да, оставил.

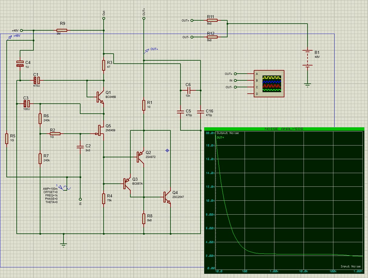
Теперь перепаяйте "на 46 Вольт" с переходным конденсатором. Что делать... Иначе опять такая непотребность получится.
Странно, что нойман показал схожую чувствительность с Invotone (23 Вольта) на Вашей карточке ... так быть не должно... у ноймана и Studio Projects чувствительность один в один - 20 мВ/Па. Включите вместе нойман и Studio Projects - сравните уровни - должны быть совершенно одинаковые... иначе...
 
@Павлунчик, Дык и я бы собрал схему FIN ...только не пойму она закончена?

Она не дорисована. Следующим вечером выложу со всеми комментариями.
Для неё нужен 2N5457 с отсечкой менее 1 Вольта, иначе не получить "выше крыши".
 
...могу собрать схему FIN на его основе...

Новинка полувековой давности! Эффективный способ позволяющий более чем достаточно компенсировать паразитную ёмкость входного каскада без применения доп. транзисторов.

комп.png


Как это реализуется в нашей схеме -
Q1 - 2N5457 с отсечкой менее 1V.
Q2 - 1268 BL (или подобный BL со статическим 450-600, или на худой конец ВС857С).
Q3 - 3199 BL (или подобный BL со статическим 450-600, или на худой конец ВС847С).

к1.png


Теперь мы услышим как звучит любой капсюль с поляризацией на самом деле! Да ещё с ничтожным шумом и ничтожными искажениями.
Поляризация потребует доп. переходной конденсатор или отдельный источник питания со всеми вытекающими... (обсудим позже).
 
Последнее редактирование:
  • Like
Реакции: kaznach
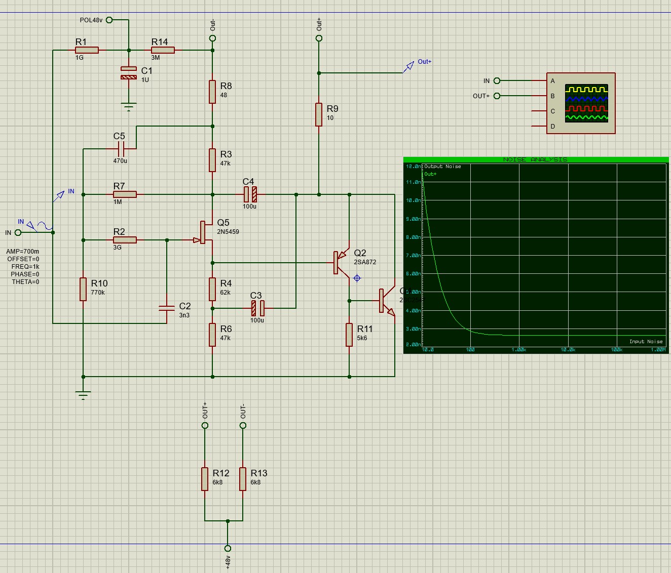
Из каких соображений выбраны такие номиналы С5 и С6?
 
Из каких соображений выбраны такие номиналы С5 и С6?

Чтобы вопрос о выборе номиналов этих конденсаторов никогда не поднимался.
Флюктуации при запуске более плавные.
А так - от 10 мкФ до 100 мкФ - без разницы.
 
Флюктуации при запуске более плавные.
Флюктуации чего?

Чтобы вопрос о выборе номиналов этих конденсаторов никогда не поднимался.
Что означает эта фраза про "никогда"? Видимо, раздражение?
 
Вопроса два, оба не поняли? Хотя бы про флюктуацию ответьте, это же вы про неё упомянули, а не я.

"""Флуктуа́ция — любое случайное отклонение какой-либо величины""". Переходные процессы при подаче питания на схему вызывающие резкие броски токов, напряжений в цепи...
 
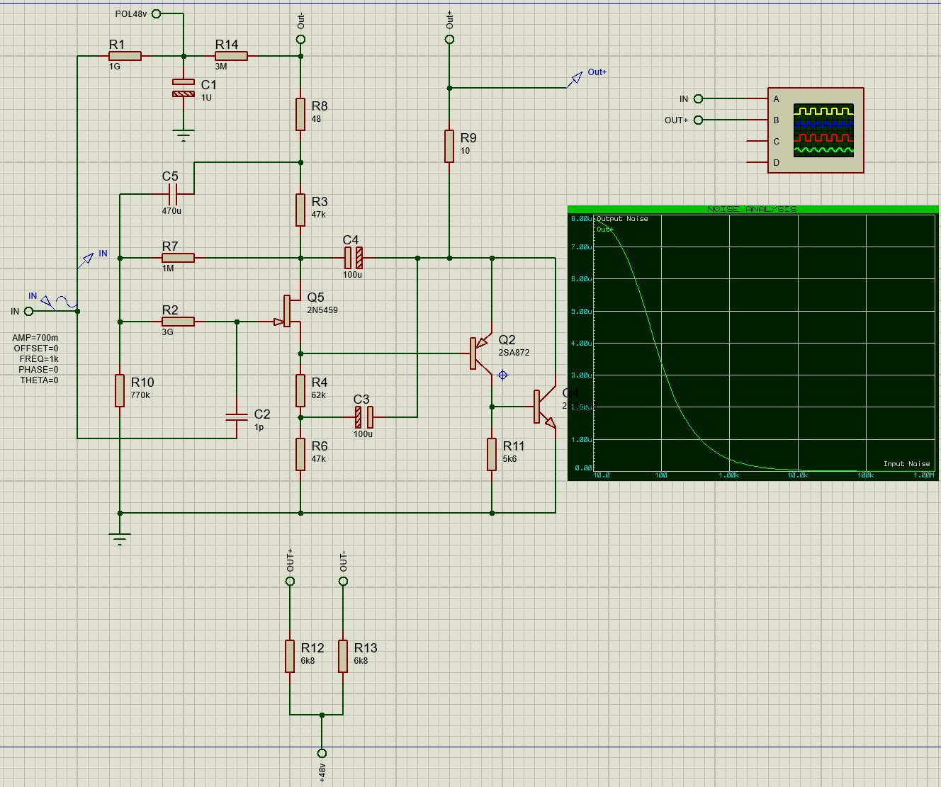
Не удержался, разобрал микрофон и впаял конденсатор, обозначенный на схеме Павлунчика С5. С этим конденсатором теперь уже точно теряется смысл в резисторах R8, R9 цепи смещения. Смещение брать как на картинке полувековой давности и гОм-ный резистор можно уменьшить. IMG_20200620_163918.jpg
 
Не удержался, разобрал микрофон и впаял конденсатор, обозначенный на схеме Павлунчика С5. С этим конденсатором теперь уже точно теряется смысл в резисторах R8, R9 цепи смещения. Смещение брать как на картинке полувековой давности и гОм-ный резистор можно уменьшить. Посмотреть вложение 183330

Делитель в истоке получается в таком случае - 90 кОм "снизу" и 10 кОм "сверху". Ориентировочно.
Эмулятор - схема с внешним делителем, пит. 48V - КНИ "0"%. Питание 24V - 0,004%.
Эмулятор - схема С ДЕЛИТЕЛЕМ В ИСТОКЕ, пит. 48V - КНИ "0"%. Питание 24V - 0,14%!!!
В реальной схеме цифры конечно несколько отличаются но в принципе понять можно - делитель в истоке в данном случае менее предпочтителен. Хочется чтобы схема была более универсальной и не боялась разброса по напряжению питания.
Хотя и тут по вкусу...
 
У меня сейчас собрано вот так. Схема в микрофоне обведена прямоугольником
Повторитель шиклаи с преобраз поляр.jpg
Параллельно C1 D1 подключен преобразователь напряжения поляризации. Причем на выходе оно отрицательное (складывается с напряжением на затворе)
По 24 В фантомного питания - это надо ещё поискать такое. Кстати подбором нижнего резистора искажения легко опускаются к прежнему уровню ( в симуляторе :)) .
 
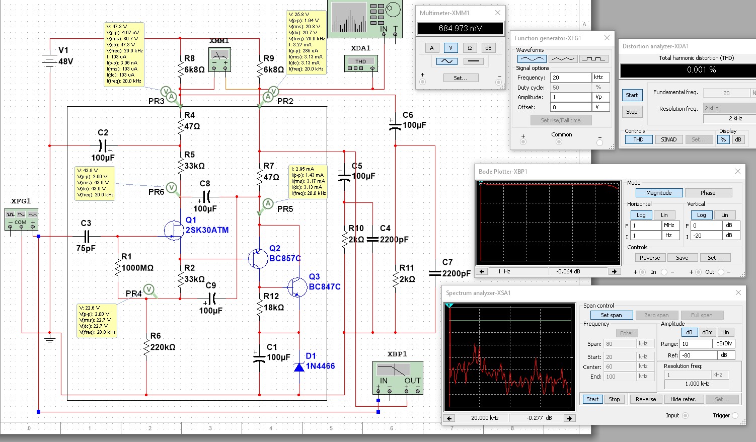
Пока жду транзисторы игрался в симуляторах. В протеусе уровень шума зависит от входного конденсатора, и сильно зависит. Чем меньше номинал, тем больше шум по низу. Еще есть зависимость от полевика, биполярника PnP и резистора R6.
 
У меня сейчас собрано вот так. Схема в микрофоне обведена прямоугольником
Посмотреть вложение 183332
Параллельно C1 D1 подключен преобразователь напряжения поляризации. Причем на выходе оно отрицательное (складывается с напряжением на затворе)
По 24 В фантомного питания - это надо ещё поискать такое. Кстати подбором нижнего резистора искажения легко опускаются к прежнему уровню ( в симуляторе :)) .

Помимо заметно растущей нелинейности от понижения напряжения питания - "делитель в истоке" провоцирует паразитную ПОС на инфранизких частотах. Схема и без того с "открытыми НЧ", а тут ещё вылазит ЧРЕЗМЕРНАЯ компенсация входного сопротивления -
R1 у Вас "умножается" в СОТНИ раз (страшно даже представить такое сопротивление :) ). Уменьшая R1 с 3G до 1G и ниже - паразитная ПОС хлещет ещё сильнее. В данном решении чрезмерная компенсация входного сопротивления выходит боком.

н1.png


С питанием преобразователя идея интересная... очень интересная но вероятность получить утроенный шум на выходе весьма и весьма...
Надо проверить.
 
Примерно вот так...
 

Вложения

  • Аннотация 2020-06-20 190413.jpg
    Аннотация 2020-06-20 190413.jpg
    338,2 KB · Просмотры: 313
  • Аннотация 2020-06-20 190502.jpg
    Аннотация 2020-06-20 190502.jpg
    352,8 KB · Просмотры: 310
В моем варианте шум минимальный. А первая гармоника появляется когда входной сигнал выходит за уровень 1в.
 

Вложения

  • Аннотация 2020-06-20 191210.jpg
    Аннотация 2020-06-20 191210.jpg
    309,3 KB · Просмотры: 298
Пока жду транзисторы игрался в симуляторах. В протеусе уровень шума зависит от входного конденсатора, и сильно зависит. Чем меньше номинал, тем больше шум по низу..........

Да, это беда абсолютно всех конденсаторных микрофонов с поляризацией. Вы же читали характеристики различных микрофонов... Уровень шума даже у дорогих моделей может быть -67, -76, -82 дБ... У "низкоимпедансной" схемотехники шум гораздо ниже.
Подайте в эмуляторе переменное напряжение (к примеру 1 Вольт) через 75пФ сразу на амперметр. Посмотрите значение переменного тока на частоте 20 кГц, а затем на 20 Гц ("упадёте"). Обычный конденсатор со всеми вытекающими, чёрт его побери... :)
На НЧ мембранка крайне слаба по "отдаче", а на ВЧ прёт, как танк. Не может шунтировать вход полевика равномерно во всей полосе рабочих частот... шум транзистора же "Белый", ровный...
Вот и весь "секрет" преобразователя импеданса - "обнули" входную ёмкость (ток затвора станет практически одинаковым на любой рабочей амплитуде и частоте) + "обнули" выходное сопротивление усилителя - получи идеальную передачу со здоровым шумом на НЧ.
А задрав сопротивление "смещения" капсюля до небес не получишь НИЧЕГО. Более 3G - нецелесообразно, менее 3G - начинает увеличиваться шум. 1G ещё терпимо хотя по возможности ставьте 3G SMD (найти их правда трудновато но оно того стоит).
 
Уменьшая R1 с 3G до 1G и ниже - паразитная ПОС хлещет ещё сильнее. В данном решении чрезмерная компенсация входного сопротивления выходит боком.
Так можно уменьшить емкость С5 до 0.1-0.2 мкФ (можно уже ставить и не электролит)
 
@Павлунчик, А для ленточного микрофона такого плана нельзя что нибудь сделать? Ситуация ровно наоборот...сверхнизкий импеданс. Имею ввиду с ленты снимать сигнал без трансформатора.
 
Так можно уменьшить емкость С5 до 0.1-0.2 мкФ (можно уже ставить и не электролит)

Режимы с явной частотнозависимой ПОС обхожу стороной. Тут зависимость не только от номинала C5 но и от номинала R1. Изменяю номиналы R1 и С5 - горб от ПОС то проявляется, то сглаживается. Не дело это. Сделайте, как посчитаете правильным.
 
@Павлунчик, А для ленточного микрофона такого плана нельзя что нибудь сделать? Ситуация ровно наоборот...сверхнизкий импеданс. Имею ввиду с ленты снимать сигнал без трансформатора.

Я не нашёл ответа на этот вопрос. Может проходящие мимо соизволят поделиться секретами...
У меня в голове сидит инфа, что сделать это крайне непросто, почти невозможно.
 
Так расскажите наконец что-нибудь про Q1 на Вашей схеме.
Фактически диод.
Я же писал про него, кажется. Он позволяет снижать питающее напряжение, и при этом искажения остаются на одном уровне, вплоть до 15в.
 
Я же писал про него, кажется. Он позволяет снижать питающее напряжение, и при этом искажения остаются на одном уровне, вплоть до 15в.

Без него искажений больше? Закоротите его в эмуляторе и убедитесь ещё раз.
Покажите КНИ на 24V с ним и без него (закоротив).
 
@Павлунчик, транзистор стоит вместо резистора 47к. если оставить резистор и снижать напряжение питания, то растут искажения.

Тогда просто удалите этот транзистор в диодном включении, он не нужен. Закоротите и всё. Оставьте один конденсатор по питанию 330-470 мкФ 50-63В. Судя по всему схему с полной компенсацией входной ёмкости Вы будете испытывать в эмуляторе и на практике отдельно. Ну и эту схему "положите в копилку".
 

Сейчас просматривают