В помощь Самоделкину. "Нерадивый" конденсаторный микрофон зазвучит лучше! (9 онлайн)

@Павлунчик, Да, действительно, работает без транзистора! Спасибо!!! А "схема с полной компенсацией входной ёмкости" в эмуляторе уже проверена. жду транзисторы для испытаний в реале.
 
  • Like
Реакции: Павлунчик
Режимы с явной частотнозависимой ПОС обхожу стороной. Тут зависимость не только от номинала C5 но и от номинала R1. Изменяю номиналы R1 и С5 - горб от ПОС то проявляется, то сглаживается. Не дело это.
Тогда надо R9 в схеме из 396 поста переключить со стока полевика на положительную обкладку конденсатора С4. Иначе горб при изменении емкости С6 появляется тоже. Мы же на сток через этот конденсатор заводим тот же самый сигнал с эммитера что и на делитель в цепи истока через С5. Просто отношение сопротивлений делителей разное. Отсюда и разное влияние на "умножение" сопротивления R1, и как следствие величина требуемого конденсатора.
 
Тогда надо R9 в схеме из 396 поста переключить со стока полевика на положительную обкладку конденсатора С4. Иначе горб при изменении емкости С6 появляется тоже.

В двадцать раз меньше это не тоже. Да, всё же надо крепко подумать о переключении внешнего делителя со стока на C4. Тем более в таком случае при переключении на 24V КНИ в два раза меньший. Спасибо, что заметили хоть и маленькую но всё-таки "бяку". Я эту мелочь не заметил.
------------------------------
Нет, пока не могу получить в эмуляторе низкий КНИ с делителем от C4... пока оставляю как есть.
 
Последнее редактирование:
Просто отношение сопротивлений делителей разное. Отсюда и разное влияние на "умножение" сопротивления R1, и как следствие величина требуемого конденсатора.

Вот это разное отношение и проявляется в итоге с двадцатикратной разницей. С внешним делителем (тут действительно просто) ставим два одинаковых электролита 100мкФ - всё, R1 от 500M до 5G - никакого горба. "Делитель в истоке" требует отдельной частотной коррекции.
К чему нам доп. коррекция? "Тут искривим - там выправим" - зачем? Смысл? Меньших шумов не получим, меньшего КНИ не получим, большей динамики не получим, малых искажений на половине питающего напряжения не получим, получим лишь вот такие споры.
 
Нет, пока не могу получить в эмуляторе низкий КНИ с делителем от C4... пока оставляю как есть.

Не низкий КНИ, а выигрыш по КНИ... при понижении питания в два раза.
Получил всё-таки...
Вероятно делитель от С4 более выгоден. Далее посмотрим...
 
Поставленный перед выбором, что ставить электролит или пленечный - интуитивно выбираю пленочный, высокоомный или низкоомный резистор в цепи смещения - низкоомный (подобрал номиналы так что схема работает и со 100 МОм в истоке). Да и просто на уже сделанную плату со смещением от делителя в истоке конденсатор легко ставится. Наверное этот микрофон больше трогать не буду. А так да, работают оба варианта.
 
Поставленный перед выбором, что ставить электролит или пленечный - интуитивно выбираю пленочный

А зря. Тут лишь компенсация ёмкости входа. Сигнальная цепь живёт своей жизнью. Переменный ток в цепях электролитов - жалкие единицы микроампер (в среднем 2-7). Плёнка будет "слышна" в переходах сигнальной цепи - здесь же она - "мёртвому припарка".
Ок, делайте по своему. Уж в этом я с Вами солидарен :).
 
А что является источником этого шума?

Определите сами. Так будет "не в бровь, а в глаз".
Поставьте 100M и эквивалент капсюля 75пФ. Запишите шум. Затем (изменив лишь "R1" на 3G) запишите шум ещё раз и сравните оба варианта. В современных миках всё чаще можно видеть до 3G в цепи капсюля. У rode можно встретить..., хотя по переменке сопротивление так же умножается чёрт знает на сколько через ПОС и как-будто бы можно применить "100М". Конечно же нельзя.

RODE схема.JPG
 
Попробую. Но хочется немного теории.

Давным-давно я тупо разгонял ПОС на "R1" в надежде получить "лучший звук" или более доступное сопротивление смещения капсюля. Доходил до 10 МегаОм но кроме дикого шума ничего не получил. Шум транзистора - Белый, капсюли шунтируют затвор своими жалкими 30-100 пФ. Не надо мешать капсюлю шунтировать затвор шунтируя капсюль низким сопротивлением (пусть даже с ПОС) - ведь на другом конце резистора - ТОЖЕ ШУМ (НЕ СИНФАЗНЫЙ !!!) - идущий с выхода (или с истока). Что на массу посадить "R1", что в цепь ПОС включить - НЕ ИМЕЕТ ЗНАЧЕНИЯ. Имеет значение лишь номинал самого "R1". Более 3G нецелесообразно, менее 3G - резистор начинает заметно шунтировать "способность" капсюля шунтировать шум затвора. Может я где-то ошибаюсь в объяснении (более умудрённые поправят) но факт остаётся...
 
Допустим и пока остановимся, пока я со всей рабоче-крестьянской недоверчивостью не попробую провести предложенный эксперимент. Хотя я привык шумы раскладывать на
токовые и напряжения.
 
Логически просится - чем меньше сопротивление, тем меньше вносимый им шум.
 
Логически просится - чем меньше сопротивление, тем меньше вносимый им шум.

Здесь другая специфика. Чем меньше сопротивление "смещения" - тем больше шум на выходе. С ПОС или без ПОС - не имеет значения.
Пожалуйста практически... :)
 
-- Сами придумали, или присоветовал кто?

Соберите с ПОС - с 10 МОм, затем замените резистор на 3Г.
К чему Вам лишний раз говорить странные вещи?
С 10М шум невменяемый... а вот с 3Г всё будет нормально.
55 раз в 55-ти различных преобразователях импеданса - аналогично...
Эдак в схеме, к примеру, rode (сообщение 430) конструкторы могли "легко" применить вместо 3Г - 100M. Однако...
Я несколько раз менял резистор R1 в схеме rode ntk на всевозможные типы резисторов от 50 до 200МОм (+ сборки из SMD) - результат - резкое увеличение шума.
 
Павлунчик: Чем меньше сопротивление "смещения" - тем больше шум на выходе
-- Сами придумали, или присоветовал кто?


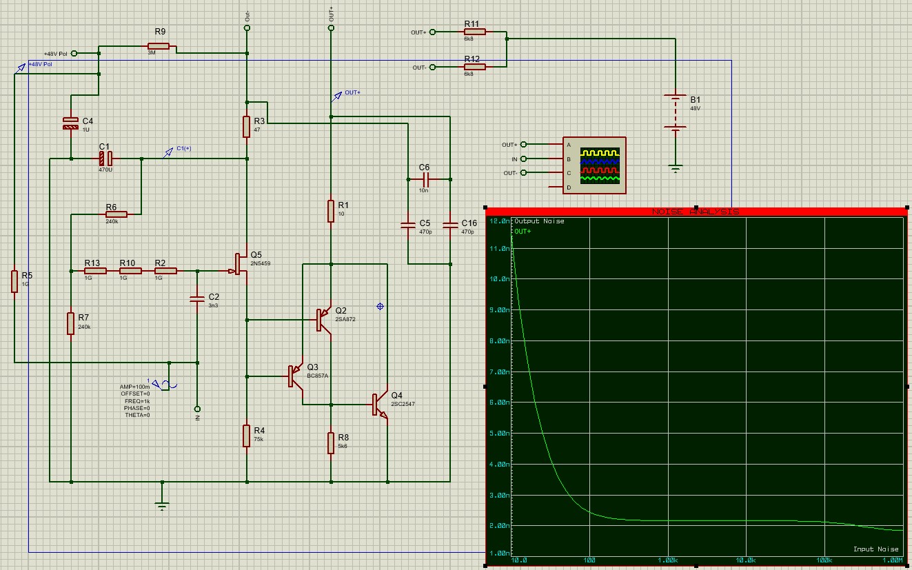
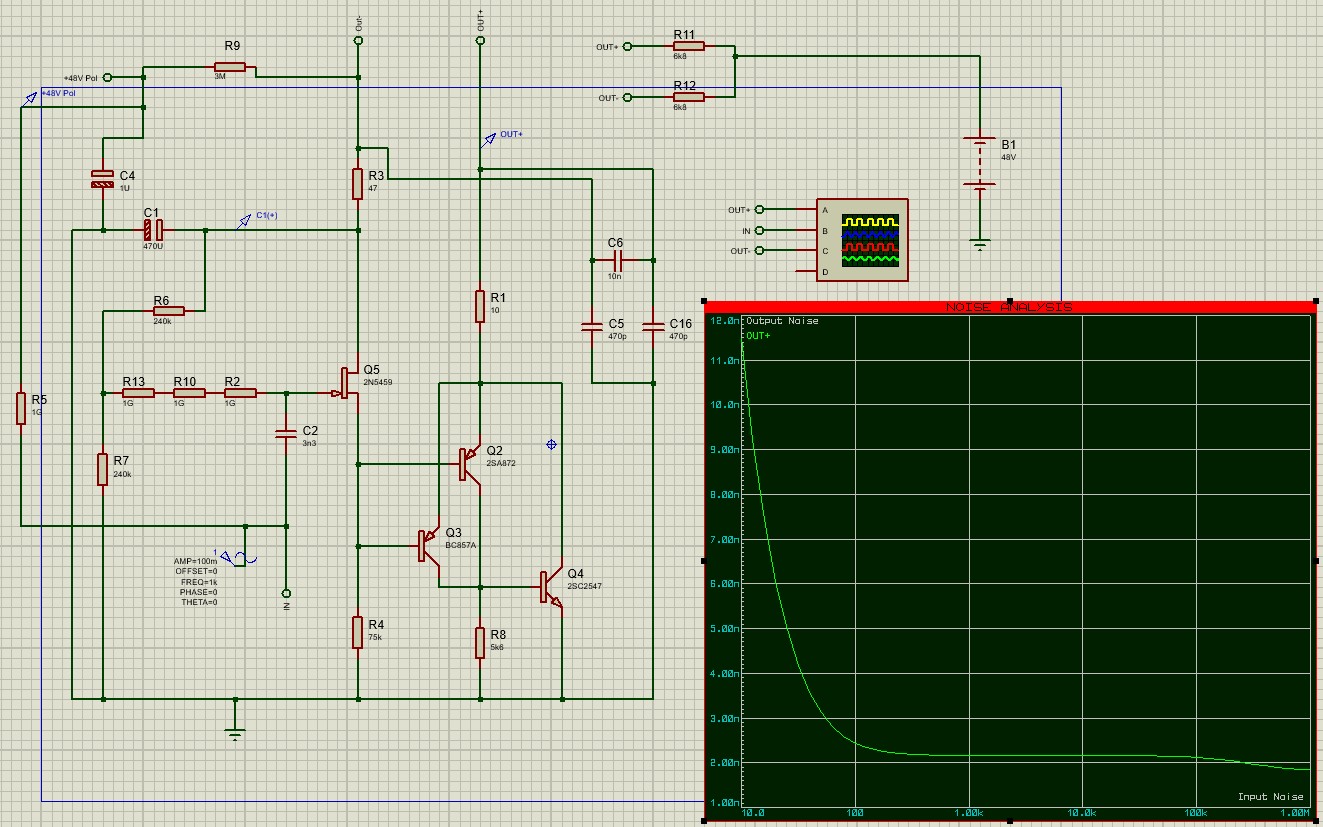
Long, в данном случае Павлунчик, как сугубый практик, абсолютно прав. Вот, результаты симуляции в Микрокапе. Просто, доходчиво, предельно прозрачно. Догадаетесь, почему так выходит? Если не получится, то я со временем объясню, в чём тут дело.


Rin_noise_sch.png


Rin_noise.png
 
Последнее редактирование:
менял резистор R1 в схеме rode ntk на всевозможные типы резисторов от 50 до 200МОм - результат - резкое увеличение шума.

-- Судя по цитате - шумы возрастали по мере увеличения величины резистора.

P.S. Внутреннее сопротивление 70 пф на 20 Гц составляет около 100 Мом.
При нагрузке в 10 Mом - получаем ослабление полезного сигнала на примерно 20 дб...
 
Последнее редактирование:
-- Судя по цитате - шумы возрастали по мере увеличения величины резистора.

Не скользите!
ВМЕСТО 3Г ставил от 50 до 200МОм - результат - В ЛЮБОМ СЛУЧАЕ - резкое увеличение шума.
Вместо 3Г - 50МОм - резкое увеличение шума.
Вместо 3Г - 100МОм - резкое увеличение шума.
Вместо 3Г - 200МОм - резкое увеличение шума.
 
При нагрузке в 10 Mом - получаем ослабление полезного сигнала на примерно 20 дб...
На моём графике вых. шума это отображено - на НЧ падение сигнала, а вместе и с ним шума. Что не отменяет того факта, что на СЧ - ВЧ шум самый большой.
 
  • Like
Реакции: Павлунчик
Финальный вариант с минимальным шумом. Причем с одним резистором на 3Г шум еще меньше, но поискав в инете, так и не нашел где можно их купить.
 

Вложения

  • Аннотация 2020-06-21 182540.jpg
    Аннотация 2020-06-21 182540.jpg
    305,3 KB · Просмотры: 292
-- Учитесь писать правильно!
И извинитесь!

Только не в этом случае.
"""Я несколько раз менял резистор R1 в схеме rode ntk на всевозможные типы резисторов от 50 до 200МОм (+ сборки из SMD) - результат - резкое увеличение шума."""

Я несколько раз менял резистор R1 ........ ("на меньшее сопротивление")......результат - резкое увеличение шума.
 

Сейчас просматривают