Он и с 10-ваттником заведётся, если надо!Надо сюда усилок помощнее, чтобы микрофон гарантированно заводился))
Монитор рядом с микр. стойками, общая громкость сравнительно небольшая - репаем с электронной ударкой, уши отдыхают!))Он и с 10-ваттником заведётся, если надо!Надо сюда усилок помощнее, чтобы микрофон гарантированно заводился))
Монитор рядом с микр. стойками, общая громкость сравнительно небольшая - репаем с электронной ударкой, уши отдыхают!))Да, как раз Кларк техник использховать в качестве доннора или точнее базы, меняется в нем, в принципе, все без пайки (лампы, оптрон) кроме нескольких конденсаторов. Трансформаторы там не самое главное к замене.Это всё ж довольно культовый прибор;
и кроме того, в хороших клонах стремятся ставить качественную и соотв-но недешёвую комплектуху (те же трансы - Cinemag, UTC, аки и остальное),
плюсом к этому заказное изготовление качественных корпусов и панелей, что в мелкосерийном пр-ве весьма не дёшево. (я сам тоже "наколенник" - микросерийщик)) но не по LA2 )
Дешевле всех только клон от Klark Teknik ) бехры вообще убийцы в этом плане )
поломанный La2 ? или хотите собрать на основе другого лампового прибора ?
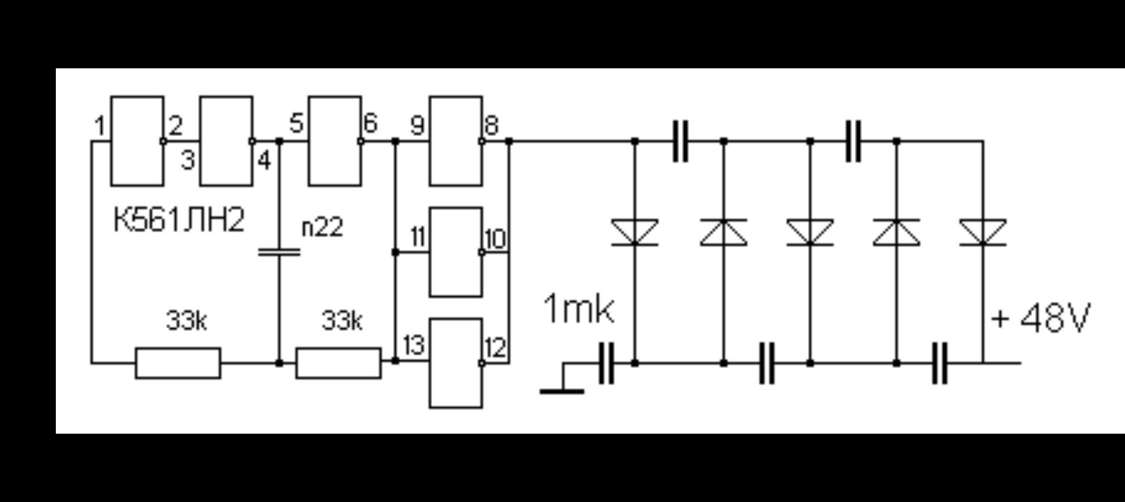
Народ, подскажите, на какой ток нагрузки делать преобразователь 15-48В для фантомки? Микрофонный пред - двухканальный.
Есть схема умножителя на К561ЛН2 (CD4049) - потянет 2 микрофона?
Крайности нежелательны. Например у Rode NT1-A на питании внутри схемы стоит стабилитрон 13.5 Вольт.Фантомное питание ток мизерный. Блоки питание 05-0,6А пойдет. и само напряжение от 9 вольт до 52в пойдет. 48в -типа стандарт.
Стандарты Р12, Р24, Р48. На сегодняшний день актуален только последний. На него и нужно ориентироваться.То есть на фантомное можно и 15 вольт подать, но хотелось бы всё стандартно сделать. На всякий случай.))
Максимальный ток "фантома" для одного канала (одного микрофона) составляет 5mA. При этом, напряжение "фантома" упадёт до 15-18 VDC. Это обусловлено резисторами от блока питания 48 VDC к разъему микрофона, типовое значение которых - 6,2 - 6,8 кОмНарод, подскажите, на какой ток нагрузки делать преобразователь 15-48В для фантомки? Микрофонный пред - двухканальный.
Есть схема умножителя на К561ЛН2 (CD4049) - потянет 2 микрофона?
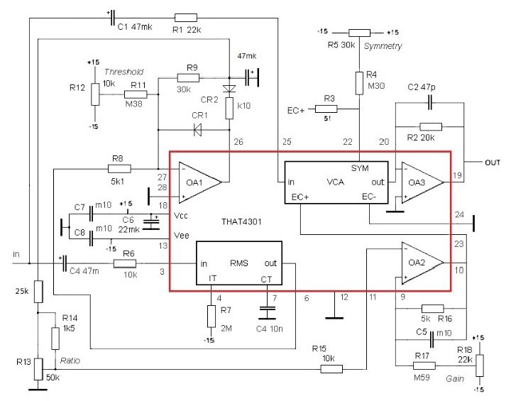
Посмотрите в даташите на микросхему на страницах с 6 по 10 изложено подробное описание ее работы:Если делать быстрое отключение лимитера - можно закорачивать на "общий" вывод 11 микросхемы THAT4301, я правильно понимаю её работу?
Михаил, это не бред, а вариант в 30-выводном SOIC-корпусе. Сейчас только такие можно найти.-- Откуда этот бред? У 4301 всего 20 выводов:
При этом вывод 11 - это питание.

Да, дата выпуска - 90 год 8 месяц! ))))>вариант в 30-выводном SOIC-корпусе. Сейчас только такие можно найти.
-- Где?
На сайте 4301 нет вообще: https://thatcorp.com/analog-engine/
и
IMPORTANT: The 4301 is not recommended for new designs
The products described on this page and their accompanying datasheets are OBSOLETE. THAT Corporation no longer manufactures or sells these products.Archive/Obsolete – THAT Corporation
thatcorp.com
Так что насчёт 30 выводов - это вам какую-то шнягу пытаются втюхать, сорри.
Да, дата выпуска - 90 год 8 месяц! ))))
Я нашел на Озоне, на GuitarGear подсказали, там кто-то делал гитарный компрессор.
Собрал 2 канала, все работает.
Ага, 30 год, тоже вижу их!)))Я искал с большим прожектором днем не нашел... что то не верю что рабочие... подделка видимо.
Посмотрите на маркировку своих экземпляров. Если маркировка не такая, как на левом фото, то не переживайте.Скорее всего подделка - но что именно там хуже... Кг что ли померить?
Тогда, ищите более дешевый аналог. Если в схеме все работает правильно - скорей всего Вам попались именно такие ICВот у меня как раз такие, как на фото слева.
-- Там вообще полная психушка. Этот Datasheet Rev. 04/10/02 нашёл и у себя,Выпускались и в таких корпусах:
Datasheet Rev. 04/10/02
Да, верно. Он не полный, стиль графиков не типичный..."Возвращаясь к напечатанному":
-- Там вообще полная психушка. Этот Datasheet Rev. 04/10/02 нашёл и у себя,
но он какой-то странный.