Мелкие вопросы по ремонту, поиску схем и т.п. (3 онлайн)

  • Автор темы Автор темы Tuvalu
  • Дата начала Дата начала
Не, не эта. Такие как раз не дефицит. Там лента сплошная с двумя трубками, которая прожимается гребёнками от клавиш.
353d0392244b4891b33089cc0bf43dbb.jpg

Такие были однорядные, например, на Yamaha DX-21, либо двухрядные - например у Korg X3. Последние 10 лет не попадаются даже у китайцев, а вариант за 8 тыщ из ОАЭ - это как-то слишком...
Восстановить практически невозможно - гребёнки продирают резину, а контактная поверхность теряет свойства. Пробовал замазывать её всякими проводящими клеями и графитовыми спреями - эффекта ноль. Либо совсем облетает, либо контакт неравномерный.
 
P.S. Кстати - а зачем вообще нужен сей переключатель?
Если это _монитор_ - то один раз настроить, да и запаять намертво...
Так чтобы настроить нужно чтобы он работал. Да и продать потом вдруг захочу, а со сломанным будет сложнее.
 
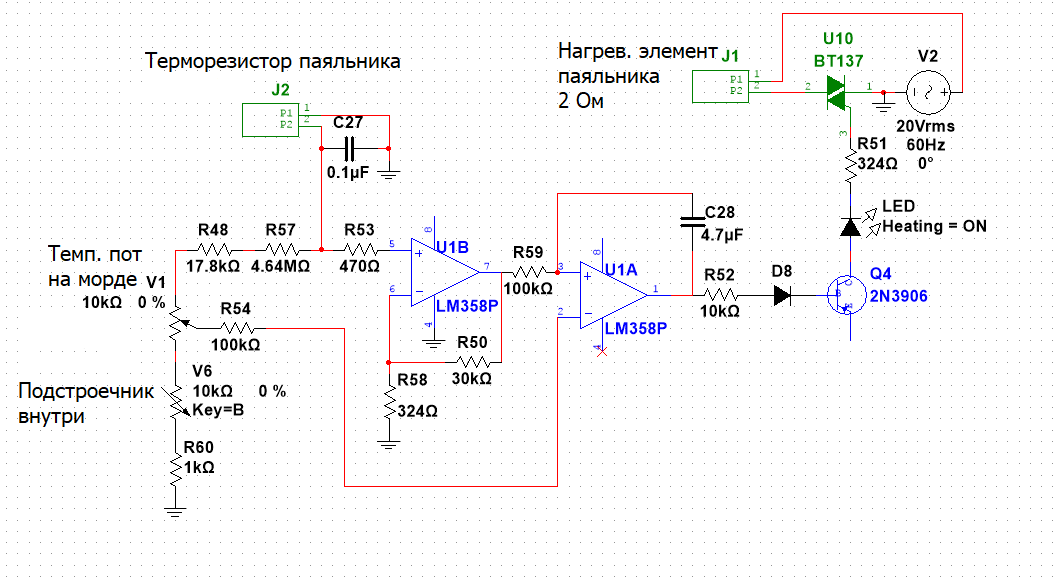
Поменял на своей китайской станции wep 878D нагревательный элемент на керамику hakko a1321. С завода в ней стоял нагреватель нихром 18 Ом + термопара 2 Ом, а у хакко 2 Ом нагреватель + 47 Ом терморезистор. Ну и 900 жало оригинальное прикупил.
Греет быстро и хорошо, однако станция теперь не понимает температуру жала, греет бесконечно, и регулировки не работают, что и логично. Нужно переделать номиналы на ОУ, но я слишком тупой. Помогите пожалуйста.
Схемы в интернете мало похожи на мою, поэтому снял (насколько смог) свою. Пытался менять R50 в обе стороны, от 2 до 150кОм, результата не дало, нагрев идёт бесконечно. Терморезистор рабочий, на горячем паяльнике сопротивление видел 170 Ом.

схемка.png
photo_2024-10-21_14-00-21.jpg
 
@tmk, термопара генерирует термо-ЭДС, и первый каскад на ОУ является усилителем напряжения.
Обычно большинство термопар выдаёт 13-20 мВ при нагреве жала до 350 град.
Термистор не генерирует ЭДС. Чтобы получить изменение U, соответственно, нужно подать на термистор это U, подтянув его другим резистором, чтобы термистор и резистор образовали делитель. Делитель у нас есть - R57-термистор (если схема снята правильно, а резистор R57 служит для подтягивания питания ко входу ОУ для того, чтобы запереть регулятор при отсоединении паяльной ручки).
Но для образования нужной величины напряжения (20 мВ) на термисторе, номинал резистора 4,7 МОм явно огромен, и в лучшем случае на пин 5 ОУ придёт напряжение в десятые доли милливольта при горячем жале.
Увеличение номинала R50 в 5-6 раз будет также недостаточно, здесь надо минимум в 50-100 раз, но такой номинал может повлиять на устойчивость работы схемы не в лучшую сторону (если она вообще будет адекватно работать с такими номиналами в оос с этим оу).
Чтобы регулятор начал что-то видеть и реагировать, нужно уменьшать в первую очередь R57 до величины порядка 47-150 кОм, чтобы на пин 5 приходил тот же диапазон напряжений, как и с термопарой.
(47-150 кОм - это приблизительно, т.к. не указано напряжение питания ОУ, от которого также будет смещаться термистор).
R50 верните родной номинал.
Точное значение R57 подберите экспериментально; удобней будет выпаять его и временно впаять потенциометр, к примеру на 220 кОм (и последовательно с ним впаяйте постоянный резистор на 3-5 кОм для защиты схемы при повороте потенциометра в край). Когда схема оживёт и начнёт регулироваться адекватно, то измерьте получившееся сопр-е (потенц.+защитный рез.) и впаяйте в схему что-то с похожим или таким же значением
(разумеется, при измерении нужно отпаять один из концов регулируемой цепи от схемы, иначе измерение в схеме приведёт к погрешности, но это наверняка знаете и сами).
Перед сменой жала и выпаиванием R57 можно временно вернуть ориг.жало и измерить напряжение на выходе термопары при нагретом до 350гр жале, чтобы знать точное значение, и добиваться его при опследующей регулировке новой термоизмерительной цепи - это может ускорить дело ...

Когда всё адекватно заработает (т.к. нужно будет ещё же и откалибровать температуру заново), то оч советую прикрутить к схеме нормальное стабилизированное питание (в идеале прецизионным стабом), ибо сейчас по схеме стоит примитивный параметрический на одном стабилитроне, и уставка температуры будет несколько плавать в зависимости от дрейфа напряжения питания и нагрева стабилитрона.

PS . еще момент - модернизация имхо необходима и в силовой цепи... (ща нарыл даташит от грелки A1321, там питание 24В и сопротивление не 2, а 3 Ома), симистор надо менять, проверить проводку и при надобности усилить (дорожки и соединительные провода), поскольку ток с новой грелкой в любом случае вырастет в разы.
 
Последнее редактирование:
  • Like
Реакции: tmk
@Anthony Scott, спасибо большое! Я к таким же выводам пришел самостоятельно, ура, значит я не безнадёжен.
 
  • Like
Реакции: Anthony Scott
Добрый день, уважаемые! Ко мне в руки попал микрофон rft dm 2112 с din-3 штекером, что естественно. Очень хочется опробовать его в домашних условиях, потому хочу перепаять din-3 на xlr и заменить хлипкий на вид провод.

И если с перепайкой трудностей не предвижу, то с заменой провода затык - не могу его вскрыть не ломая. Может у кого-нибудь есть дельный совет или доки какие по этому микрофону? Всю сеть излазил - не нашёл
 
Всем добра! Не поможете найти схему на RCF-710A. Блок питания не запускается после использования с генератором.
 
Если на активном сабвуфере ручка громкости шуршит при регулировке - не будет ли он потом шуршать постоянно?
 
Может кто подсказать, где в России купить ?

Black Lion Audio T4BLA или​

Kenetek T4B​

 
@arsdm, да в России откуда )), это оч специфический компонент, надо тащить из-за рубежа (сдэками, бандерольками).
Либо постучитесь с этим вопросом к нашим же производителям клонов LA-2a,
по крайней мере их точно существовало аж два (должны найтись в гуглах и ВК),
один Lark, второй- забыл , вроде из СПб, но он даже у нас на рмм был..
 
  • Like
Реакции: arsdm
Ну наколенники и мелкосерийщики всё ж люди с некоторой душевной добротой и участливостью (это в основном, хотя есть и отдельные известные исключения), но спросить всегда можно.
Другой вопрос, для чего вам оптопара, я так понимаю для самостоятельной сборки клона?
Тут смотря как заведёте общение. Если вам просто для побаловаться, бюджетно собрать один прибор для домашней хобби-студии и получить кайф от процесса сборки как энтузиасту - это одно (можно кстати в таком ключе и написать);
в ином же случае, скорее всего откажут, так любому производителю выгодней продать вам готовый прибор, ведь вы их потенциальный клиент по умолчанию. Я уже не говорю о том, что профессионал-студийщик, сидящий на поточной работе, предпочтёт купить готовый, ему некогда будет паять, настраивать, возиться...
Могут продать оптрон, есть есть некоторые свои свободные запасы для производства... а с привозом в Россию подобных компонентов в настоящее время мягко говоря, проблемы...
 
Да для сборки самостоятельно. Есть опыт пайки микрофонов, усилителя и компрессора. Хотел Ла-2а для себя сделать , хорошие клоны очень дороги (мне не понятно почему). Есть вариант взять донора и апгрейднуть его, как раз ла-2а это очень просто, лампы в гнездах, опторн то же, вынуть вставить другие., максимум перепаять конденсаторы. Тут разбираясь я узнал что в ла-2а оптроны несколько видов есть для разных задач с разной скоростью компрессии. С нуля делать тяжковато в России, киты то же тяжело купить и дороговато. А переделать донора самое то.
 
Хотел Ла-2а для себя сделать , хорошие клоны очень дороги (мне не понятно почему)
Это всё ж довольно культовый прибор;
и кроме того, в хороших клонах стремятся ставить качественную и соотв-но недешёвую комплектуху (те же трансы - Cinemag, UTC, аки и остальное),
плюсом к этому заказное изготовление качественных корпусов и панелей, что в мелкосерийном пр-ве весьма не дёшево. (я сам тоже "наколенник" - микросерийщик)) но не по LA2 )

Дешевле всех только клон от Klark Teknik ) бехры вообще убийцы в этом плане )

поломанный La2 ? или хотите собрать на основе другого лампового прибора ?

оптроны несколько видов есть для разных задач с разной скоростью компрессии.
Да, есть такое,
феномен не мгновенной атаки и ещё более медлительного восстановления присущ резистивным фотоэлементам.
Различные по характеру баллистики виды и серии есть не только в семействе винтажных оптронов, но и в современных и недорогих- тех же Vactrol
(но заменить Т4 вактролами сходу не получится, т.к. характеристика спада у оригинального Т4 ещё и ломаная, что даёт более натуральный характер компрессии, сохраняя микродинамику и вместе с тем хорошо контролируя общий средний уровень).
В приборах Tube Tech к примеру, используются вактролы, но с минимальными временами (атака 2-5мс, релиз 50), и параметры атаки и восстановления докручиваются в "+" ручками на панели путём изменения времени заряда и разряда интегрирующих конденсаторов в управляющих цепях. В ла-2а соответственно таких регуляторов нет, баллистика фиксированная и определяется исключительно свойствами оптрона...
 
Последнее редактирование:
  • Like
Реакции: dromax и Long
Может кто подсказать, где в России купить ?
Можно тут, с доставкой из-за рубежа.
 
  • Like
Реакции: arsdm и Anthony Scott
Можно тут, с доставкой из-за рубежа.
Отоваривался, как то раз, в Шопозе.
Сразу можно цену на 2 помножать, а то и больше.
Они сначала сделают вид, что не знали о том, что из США в сторону России товар просто со склада не выпустят. Но купят и предложат везти через своего резидента в Казахстане, а потом оттуда "с оленями" погонят в Россию. И за всё предъявят счет.
Очень дорого получается и долго. Но, к чести сказать, так привезли!
 
  • Like
Реакции: Anthony Scott и outlaw777
Не, не эта. Такие как раз не дефицит. Там лента сплошная с двумя трубками, которая прожимается гребёнками от клавиш.
353d0392244b4891b33089cc0bf43dbb.jpg

Такие были однорядные, например, на Yamaha DX-21, либо двухрядные - например у Korg X3. Последние 10 лет не попадаются даже у китайцев, а вариант за 8 тыщ из ОАЭ - это как-то слишком...
Восстановить практически невозможно - гребёнки продирают резину, а контактная поверхность теряет свойства. Пробовал замазывать её всякими проводящими клеями и графитовыми спреями - эффекта ноль. Либо совсем облетает, либо контакт неравномерный.
Брал такую как раа через Shopozz.ru. Обошлось около 150$. Позднее обнаружит d CDEK-овском магазе, как на складе в Эмиратах. Берите! Хорошая цена. Их теперь все меньше. Если интересно у меня старая осталась после ремонта. Только не везде одинаково хорошо работает (потому и менял). Одни клавиши пробивать надо, а другие сами "долбят" полную велосити.
.... интересно можно ли найти вот эти чёрные токопроводящие резинки отдельно....?
 
Делаю микрофонный пред с лимитером на THAT4301, там ещё будут дополнительные каскады на ОУ - какие операционники лучше ставить, чтоб по качеству звука были "на уровне"?
 
@KEL, можно смело ставить ne5532,5534
(одинарные 5534 чуть лучше по шумам и по скорости)…

а применение более скоростных и «прозрачных» с 0.0000х% thd ОУ здесь избыточно,
т.к. выходной ОУ в 4301 является ограничивающим звеном в этом плане…
 
  • Like
Реакции: dugdum® и KEL
Задам вопросик здесь ( в и т.п.)
акт. мониторы Fluid4 - у них входы на trs и rca, если с карты подать сигнал на trs, а с rca взять этот же сигнал и подать на усилитель.
сигнал по идее уменьшится или еще что то произойдет? конечно включал бы по очереди. Не хочется заморачиваться с селектором.
Не взлетело, видимо разные входы, не параллель ), придется городить какой-нить селектор, а так не хотелось лишний девайс. :-(
 
Последнее редактирование:
сигнал по идее уменьшится или еще что то произойдет?
Уменьшиться он не должен. Просто для источника сигнала уменьшится сопротивление нагрузки, так как входное сопротивление усилителя в мониторах и внешнего усилителя будут включены в параллель, в целом, думаю, ничего страшного не произойдет )
 
  • Like
Реакции: Andruha
@KEL, если вы помните даташит 4301, то наверняка вспомните, что выход vca идет на инвертирующий вход внутреннего выходного ОУ безразрывно, и эта же точка выводится наружу одном пином (13) для подключения резистора и конденсатора ООС, и к сож.нет возможности разорвать цепь, чтобы просто отсечь внутренний ОУ. Теоретически, можно взять сигнал из этой точки (с пин 13) и завести его на вход внешнего ОУ, охватив его аналогичной ООС, предположив, что шунтирование цепи входом внутреннего ОУ не повлияет и не создаст каких-либо искажений, что скорее всего так и есть. Останется под вопросом устойчивость и состояние внутреннего ОУ, не уйдёт ли он в возбуд в таком нештатном включении, нужно смотреть осциллографом на его выходе.

Вообще, 4301- вещь «в себе», хороша для несложного любительского конструирования с хорошей повторяемостью, и требующая минимум обвеса (насколько помню, даже производители каких-то пультов делали на основе 4301 компрессоры в пультовых линейках),
а чтобы построить действительно здоровский компрессор с применением супер-ОУ, вам был бы нужен that 4305…
 
  • Like
Реакции: KEL
Понятно, тогда сделаю по даташиту, всё равно получится, думаю, лучше, чем старый микрофонный преамп по топологии CMRR с оптолимитером на КР574УД2 - в вокале небольшая "грязь" на середине и верхах, как будто подгруз какой-то.
 
  • Like
Реакции: Anthony Scott

Сейчас просматривают