Недорогие конденсаторные студийные микрофоны - выбор (4 онлайн)

Расскажите, покажите коллекцию, что пользуете, что не пригодилось?
Я не думаю что эта информация будет полезна, пользуюсь честно говоря в стиле рандом и пишу на них только voice over. Последний взял просто из жадности насмотревших хороших отзывов :Dle8: Сделал и несколько самодельных из интереса, все компоненты на али "под ногами валяются". Вы же не ждёте от недорогих микрофонов каких-то фантастических результатов? Там, сям плагинчиками звук подкрутил, и в тираж. А так моя скромная домашняя коллекция: Mxl 990, 991, Alctron MC001, Icon C1 Pro, Baifeili BF-105i, Takstar PCM 5560, Sennheiser e945, Behringer BA85a. Ну норм по-моему, мне хватает ) Плохих и негодных в этом списке нет.
 
  • Like
Реакции: dimdvp и deplexer
забыл написать, может кому-то будет это важно, очень даже годный электретный мик с распространённым капсюлем 16-мм типа как в AT2020, но есть нюанс в использовании. У него внутрь устанавливается батарейка ААА, включена кнопка на микрофоне или нет - она всегда расходуется. Батарейки хватает на 2 недели работы мика после вставления батарейки. Неудобно и нерационально.
 
  • я записываю
Реакции: Anthony Scott
S866d597bc3ec4f77873df235321c746cg.webp
Se9738fc52dd94afb8f3bcdef493a43132.webp
Sf8a4a37951a4460bbda86308ae73cec1U.webp

Китайцы на известном сайте предлагают ноу-нейм 48v на лампе 6418

Если в ветке кто-то это поделие уже испробовал - расскажите про опыт. Если же пользователей еще нет, то навреное сам закажу с зарплаты
 
предлагают ноу-нейм 48v на лампе 6418
дайте ссылку )
Включая накал?
судя по трём проводам от разъема, таки да, клоуны )

upd. ммм... вообще, посмотрев характеристики лампы, если не ошибаюсь,
это возможно
1753903025848.png

10 мА, 1,25 вольт накала вполне можно получить из фантомки с помощью dc-dc преобразователя.
не спец в лампах, но характеристики кажутся нереальными какими-то.
 
Последнее редактирование:
А внутренность микрофона где брать, что там внутри?
я сам сделал примитивную схему без активных элементов.
а так, например, на алике есть усилители уже с XLR разъемом
они для электретных капсюлей без транзистора, при подключении обычного маленького капсюля
надо первый полевик выкинуть.
 
  • Like
Реакции: variator
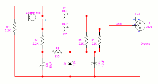
@Aik_man, ну да. Обсуждаем самодельный микрофон с маленьким электретным капсюлем. А ещё у неё есть нюанс, что корпус капсюля не должен контачить с корпусом микрофона.
 
А ещё у неё есть нюанс, что корпус капсюля не должен контачить с корпусом микрофона.
Я делал типа "измерительного микрофона" схему на китайском клоне капсюля Panasonic WM-61.

1754146933082.png


Отрезал вот эту дорожку и делал по вот этой схеме:

1754146983524.jpeg


Корпус капсюля садится именно на "землю".
 
  • Like
Реакции: Long и dugdum®
Поэтому его звук субъективно может казаться более ярким. Но только этого можно добиться сатурацией при обработке, а вот из сатурированного звука восстановить несатурированный не сможет ни один плагин.
Это в теории наверное... Потому что на практике немного не так. У меня есть 4047 и 4050, они разные, но если 4047 отматчить под 4050, у него есть приятная матовость, аккуратность к верху. И мне это нравится. И в 5400 тоже транс (вокальник с трансом, хоба) и он тоже клевый, люблю япошек ))) Короче никакого резона десатурировать их нет.
Из китайцев имею behringer b5, takstar tak45 и недавно взял погонять topping cl101. Вот этот микрофон интересный, пробую его через 73 альктрон в моту ультралайт мк5, получается классно. И напрямую тоже хорошо, топпинг реально очень тихий по шумам, можно асмр писать. Через трансформаторный пред это то что доктор прописал.
 
Это в теории наверное... Потому что на практике немного не так.
Не вижу противоречия. Ну, попались микрофоны с приятной естественной сатурацией, которые не хочется "десатурировать", я не против.
 
  • Like
Реакции: Evgenioni
40 серия аудиотехник конечно не в лиге «Недорогие конденсаторные студийные микрофоны»... наверное, фбз, смотрю на ценники всяких союзов и возможно всё же в лиге?
 
@Evgenioni, Ну в принципе лично я их (4047/4050) отношу к среднеценовому сегменту, т.н. "рабочих лошадей от $400 до $1500". 4060 уже пожалуй можно и к "дорогим" отнести. Лет 10-15 назад для меня этот сегмент начинался примеро от $700, включая б/у.
 
  • Like
Реакции: Evgenioni
@dugdum®, а где это такие цены?
брал на озоне из-за рубежа.

И в чем его преимущество перед узкомембранником от Бехра? Кроме цены
ты про behringer c-2 ? в беринжере опять вот это
1760189187806.png

а в такстаре человеческий капсюль собственного производства.
По моему мнению у takstar cm60 звук высокого студийного класса. Безотносительно цены.
 
  • Like
Реакции: Seriy
@dugdum®, Яснопонятно. Всё это ловля блох. Тоже сугубо моё мнение, субъективное.
 

Вложения

  • beer
Реакции: dugdum®
По моему мнению у takstar cm60 звук высокого студийного класса. Безотносительно цены.
Любопытно, на каких записях сложилось такое мнение?
Спрашиваю потому что очень привлекательно "получить за копейку канарейку".
Попытался обработать выложенный вами тест.


 

Сейчас просматривают