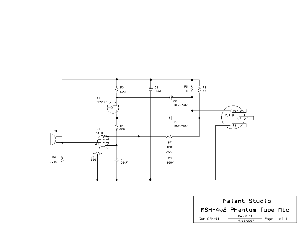
Результаты ковыряний следующие: ламповых микрофонов с питанием от 48в три: вышеупомянутая АТ 3060, Gefell UM900(он был первый) и еще какой то MSH-4. Схем первых двух найти не удалось(есть концепт от автора АТ 3060 без указания номиналов), а схема последнего есть и она еще и бестрансформаторная(хотя в моей ситуации схема Gefell-а была бы предпочтительней - она мультинаправленная). Привожу схему и жду оценок гуру.



