FAQ по Rode (1 онлайн

Я менял капсюли для эксперимента на Октаве 101,мне не понравилось,
В смысле, менли Октаву на Рёдэ?
Или на Пелусу?
Пелуса = просто "топовый" китаец, не более того.
Мифология решила, в своё время.
Таинственные "Высокогорные гуру микрофоностроения" задурили голову народу, увы.
 
  • Like
Реакции: Vitaha_90
В смысле, менли Октаву на Рёдэ?
Да нет,ради эксперимента два капсюля китайских ставил в 101ю для выяснения полезносности своей покупки,в результате клон с12 каким то тощим показался по звуку,кажись золотишка пожадничали на покрытие плёнки,посмотришь на капсюль вся внутренность видна,с верхами у него неплохо было,работать можно было,другой был клоном 67го, у Чхаидзе брал,сделан был добротно,звук плотный,но с интересным подьёмом на верхней середине,выделял форманты на некоторых частотах,но по микродинамике не устроил,как дикторский просто отличный был бы.На мой взгляд наши капсюли лучше зазвучали бы и в Рёде.
 
в результате клон с12 каким то тощим показался по звуку,кажись золотишка пожадничали на покрытие плёнки,посмотришь на капсюль вся внутренность видна
Тут дело не в толщине покрытия, а в соблюдении технологии изготовления/сборки.
 
  • Like
Реакции: Anthony Scott и akaabd
Последнее редактирование:
  • Like
Реакции: Vitaha_90
Задам вопрос здесь, чтоб отдельную тему не создавать

Имею Rode NT 1 A. Не то чтобы недоволен им, но все же спрошу
Знаю, что есть такой человек Michael Joly, который делает моддинг и позиционирует это как альтернативу U87
http://www.oktavamod.com/

Есть ли такие специалисты в России, которые могут сделать модификацию микрофона? Может не как альтернатива U87, но для существенного улучшения качества?
Видел на авито что продавали такой микрофон модифицированный Ильей Ескевич (сделан был с лампой), но какую-то информацию найти не удалось
 
-- А прочитать? :)
MJE-K47 capsule provides mid-focused "Neumann-esque" sound
Ну, и так далее...

Ну я прочитал как написано
- RODE NT1/1a mod (for your mic) - U87 Alternative
Тут двух прочтений быть не может, на мой взгляд :)

Если вы имеете ввиду, что там капсюль от 47го ноймана... Ну в общем мой вопрос-то был не в этом :)
 
-- ОК. Вот Ваш вопрос:
Имею Rode NT 1 A. Не то чтобы недоволен им, но все же спрошу
Знаю, что есть такой человек Michael Joly, который делает моддинг и позиционирует это как альтернативу U87
и далее:
Есть ли такие специалисты в России, которые могут сделать модификацию микрофона?

-- То, что на ссылке - это НЕ мод, а х.з. что. Прочитайте там весь список - от исходника остаётся, по сути, только корпус.
Как-то неловко даже называть подобное модом... :)
 
-- ОК. Вот Ваш вопрос:

и далее:


-- То, что на ссылке - это НЕ мод, а х.з. что. Прочитайте там весь список - от исходника остаётся, по сути, только корпус.
Как-то неловко даже называть подобное модом... :)

Честно - даже если там написано, что внутри, я все равно ничего не пойму. Так как от технической стороны достаточно далек)

Возвращаясь к моему вопросу об улучшении имеющегося микрофона - может кто-то посоветовать или прокомментировать?)

Спасибо
 
@Morbo, не стоит оно того. NT1 - вполне нормальный микрофон среди равных ему по классу и бюджету, и если там поменять китайские компоненты на качественные (да хоть на винтажные - резисторы сименс, конденсаторы суфлекс, и тд) - ощутимого выигрыша не будет.
Основная болячка Rode - задранный верх - идёт от капсюля (как и другие особенности тембропередачи NT1).
Плюс повышающий преобразователь напряжения для поляризации капсюля, он на плате микрофона; насколько он гадит - тоже вопрос.
Если что-то основательно перекраивать - схему, менять капсюль, причём на нормальный, а не китайский а-ля К47 - это будет уже другой микрофон.
И касаемо мода Майкла Джоли я склонен согласиться с @Long, в итоге это также будет другой микрофон.

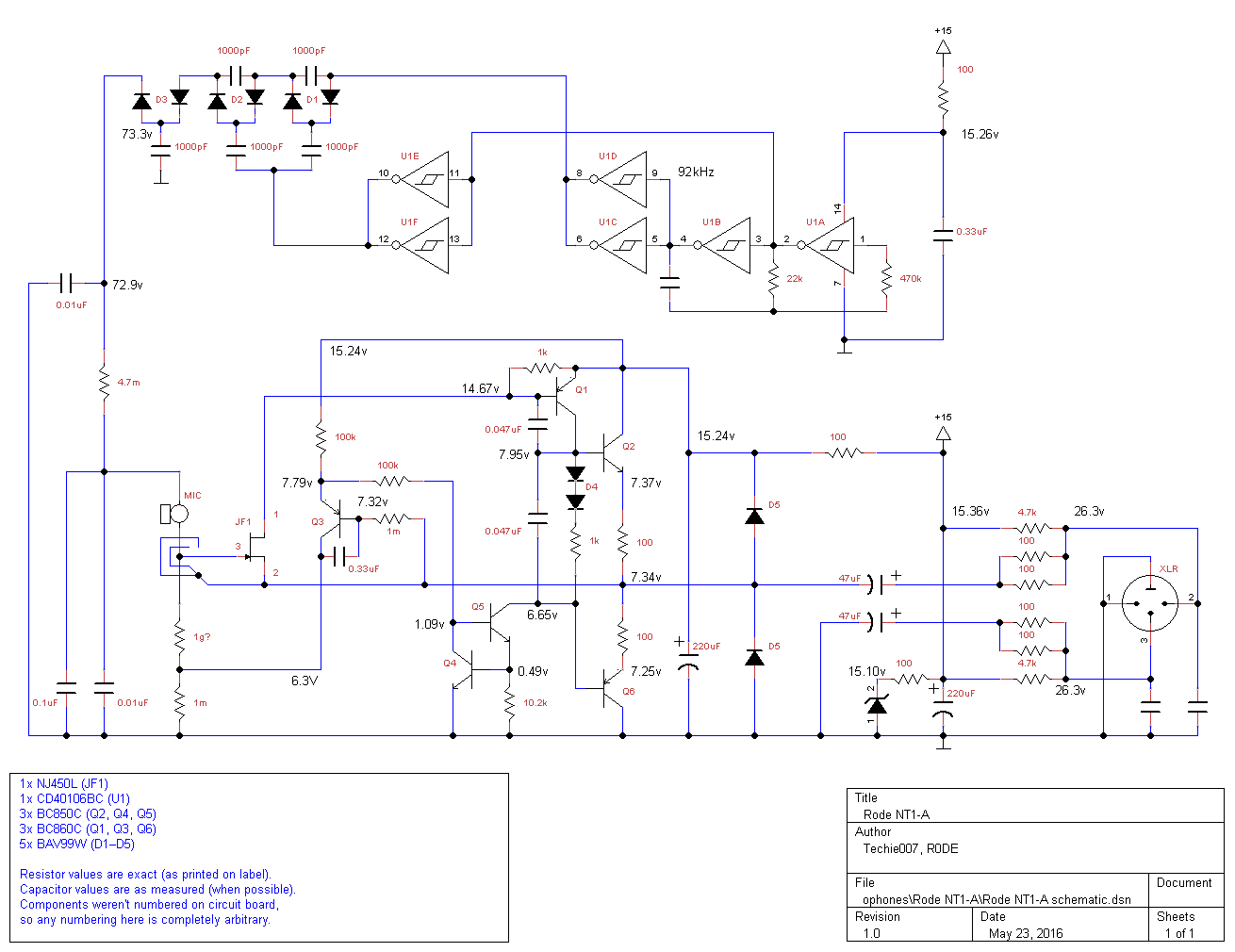
PS Схема от микрофона где-то завалялась, если кому-то нужна, выложу сюда.
 
  • Like
Реакции: Morbo
@Anthony Scott, за схему - будет огромное Вам спасибо от старого Плюшкина! :rolleyes:

@Morbo, там не надо ничего вообще понимать в технике.
На первой строчке - НОВЫЙ усилитель,
на последней - ДРУГОЙ капсюль.
Вопрос: "что осталось на трубе?" ;)

(что осталось от роде?)
 
@Long, держите, есть только такая версия схемы;
прошлой осенью притаскивали сего пациента (который на SMD, но точно не последней ревизии) - по схеме всё сходилось.
Ну и налицо, ес-но, привычный "сбалансированный" выход :)

Rode NT1-A schematic.png

PS
Сравнивал новодел и более раннюю версию. В ранних NT1 устанавливали другой капсюль - с клеммой на винте в центре, хотя уже и перешли на SMD (а вообще самые первые версии были на нормальной рассыпухе).
Отметил, что ранняя версия звучит естественней.
 
Последнее редактирование:
Господа, а никто в К2 не пробовал, путем подбором и заменой емкостей в микрофоне добиться нужной частоты. Может какой конденсатор за частоту отвечает. Хочу немного низа прибрать, а особенно эту козлячую, выпирающую середину.
 
Последнее редактирование:
Низ прибрать можно из преампа, а вот выпяченой середины у меня нет, наоборот немного добавляю...возможно у вас неверно согласуется преамп с микрофоном...
 
Виктор спасибо за ответ, даже без преампа DBX, включаю в пульт напрямую, середина очень сильно торчит, сильней чем с преампом
[DOUBLEPOST=1513766094][/DOUBLEPOST]Да, ну а как его неверно можно согласовать. Тогда научите как надо, может действительно какая-то лажа спряталась, с уважением Михаил
[DOUBLEPOST=1513766501][/DOUBLEPOST]А какая лампа у Вас стоит, у меня кроме китайской 6Н11, и наших десяток 6н23п, других не ставил. А 6н1п, нельзя она греется и звук козий. Хочу взять что-нибудь серьезное, но пока не определился Simens, Telefunken по цене просто золотые.
 
Хочу немного низа прибрать, а особенно эту козлячую, выпирающую середину.
Я советую продать этот микрофон и за эти деньги купить Октаву мкл4000 и не будет козлячьей середины:) и микродинамика улучшится существенно. У коллеги есть К2 на всех его работах,особенно на вокале я слышу то о чём вы пишете.
 
Понимаете, вопреки всем высказываниям про Nady хочу рассказать. Был у меня несколько лет Nady 1050, служил верой и правдой, вот действительно один раз настроил и больше я к этому вопросу не походил, в микс ложился идеально, сведение без проблем, и вот один "гадский папа" уговорил меня продать его и взять по серьезнее К2. Так и сделал и после этого начались мои танцы с бубном. Преампы использую Symetrix 528e, и dbx 286. Потом я много прочитал отрицательных отзывов про 1050, но видимо мне попался качественный, еще пробовал AKG Perception 420, минут 20 мне хватило, но это вообще кошмар. А покупать "нового кота в мешке" дело не серьезное, в магазинах один Китай.
[DOUBLEPOST=1513767999][/DOUBLEPOST]Так оно вроде ничего, уже пристроился, когда поешь спокойные песни, но когда начинаешь громко петь середина выпирает неприятно.
 
@Мишель, у меня есть пара ламп для к2 от симменс- не юзаные, брал по 120-150 точно не помню уже бакинских. Отдам обе за 100. Может кому понадобится родейщикам :)
[DOUBLEPOST=1513782018][/DOUBLEPOST]Или махнусь на что нибудь не глядя :)
 
Я вот открыл свой к2 там стояла , наша русская electro harmonix 6922eн мейд ин раша. https://cloud.mail.ru/public/Dv5h/2H8exnFe5. Сегодня поменял её на 6н23п-ев «рефлектор» выпуск 70 года. Разницу услышал, ощутимо стал более детальный звук, и более плотный чтоли, эквалайзингу лучше стал поддоваться(если мне конечно не показалось ) https://cloud.mail.ru/public/MgE5/FQEaD7Xn1

Так же тот человек у кого взял лампу эту , сказал что у него есть ещё вот такая, с желтыми ножками https://cloud.mail.ru/public/63su/za5QtcDgP но не понятно что за лампа, производитель? Нет никакого обозначения...не сталкивались?
Вот хочу сравнить с 70года, будет ли разница...ну а вообще есть желание бешенное сравнить это всё с сименсами старыми или Телефункен ))
 
Так же тот человек у кого взял лампу эту , сказал что у него есть ещё вот такая, с желтыми ножками https://cloud.mail.ru/public/63su/za5QtcDgP но не понятно что за лампа, производитель?
Производителя не знаю, но на лампе написано. что это Е88СС.
По параметрам соответствует 6922, 6DJ8, ECC88 и 6Н23П
 
Да вряд ли) На Genalex, как правило, таk и написано золотистым шрифтом, GENALEX ) Я покупал лампы Genalex на Tubedepot.com
Вышеобозначенная лампа скорее всего китайский noname)
 
@KonG @Мишель
Вот и я тоже подумал что странно, обычно на всех лампах мало мальски есть обозначение или печать производителя... а тут кроме 402 и ничего нету, пытался в яндексе поискать такое обозначение ничего не нашёл, среди китайских тоже не нашёл да и китай обычно же идет с другими обозначениями...спросил у мужчины как ему досталось, говорит стояла в микрофонном тестовом усилителе 1967 года. Прибор определения акустическх помех. Нагара на лампе нет....
 
@Sonic
Всмысле? Не понял...

Говорит прибор фирмы Сименс был, и стояла лампа в нём... так что в четверг попробую произвести сравнение 6н23п-ев 70 года с этой чудо лампой .
 
Всмысле? Не понял...
Я по поводу цифры "402". В советские времена почтовые адреса засекреченных военных производств шли по а/я с цифрами.
а/я- абонентский ящик. Так, просто вспомнилось.
 

Сейчас просматривают