Я когда то имел "опыт" с этим вармер "REDD.47" ...
В итоге оставил от этого предусилителя корпус, разъёмы, печатную плату, ВСЁ остальное с чувством огромной неприязни выкинул изнутри..
Далее я пересобрал этот предусилитель, но уже как можно ближе к схеме 47-го, его техн. документации, которую смог найти в свободном доступе.
Так-же списывался с Чандлер, хотел выудить некоторую техн. информацию по их выходному аттенюатору, но естественно там мне её не дали

..
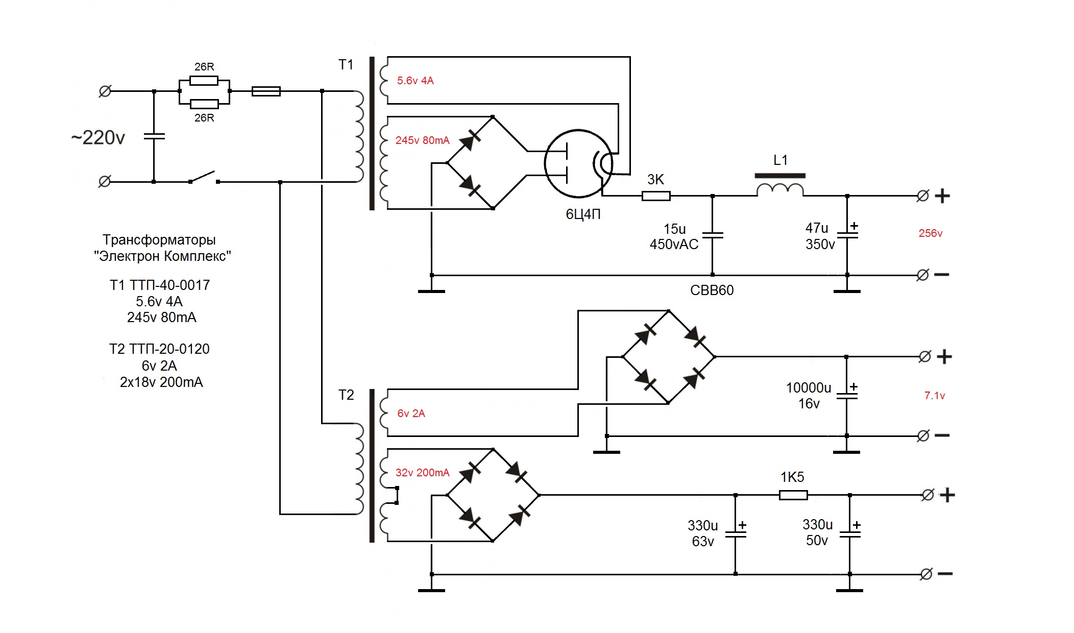
В итоге я заказал зв. трансы как у 47-го Чандлера, других альтернатив ес-но не нашёл.
Теперь он отлично работает, ну и плюс расширил его функционал как у Чандлера.
Только питание (кроме фантомного) сделал как в ориг. схеме - накал переменка, а анод - 2 неоновых стабилизатора.
Конечно можно сделать и питание как у Чандлера - полностью стабилизированное, это и компактнее и нав. лучше, но мне так было проще.
Сам вармер писал, что этот пред не клон или копия 47-го, а "по мотивам" REDD.47.
И здесь он не обманул, - это не REDD.47 а что-то в общих чертах..
В объявлениях о продаже вармер редд.47 все почему-то пишут, что это клон или копия 47-го - это совершенно не так.
Чандлер 47-й возможно близко к этому, но уж никак не вармер 47-й..
Единственное, что меня удивило, это то КАК неаккуратно и небрежно всё было сделано внутри.
Кроме того - так и не смог понять, для чего автор делая "тру" - ламповое питание на кенотронах (которого не было в оригинале), карбоновые резисторы и т.п., при этом не гнушается смд компонентами (на задней части платы)..
Этот странный огромный пусковой конденсатор для эл.двигателя стиральной машины - на самом видном месте, нав для антуража и серьёзного вида..
Всё это приправлено горячим клеем и прочими изысками оригинального крепежа.
Отдельная история - это вх и вых трансформаторы..
В общем нахлынули воспоминания

..