Переключение мониторов

nikolas_n

Active Member
22 Мар 2019
811
100
43
37
Есть ли у кого то мысли как переключать на лету студийные мониторы- что бы одна пара включилась а другая бы выключилась?
 
Есть ли у кого то мысли как переключать на лету студийные мониторы- что бы одна пара включилась а другая бы выключилась?
От одного усилителя? На "горячую", на ходу?
 
Есть ли у кого то мысли как переключать на лету студийные мониторы- что бы одна пара включилась а другая бы выключилась?
Таки не понятно : Мониторы активные или пассивные ? То-есть коммутировать на входах усилителей или в районе нагрузки одного усилителя для нескольких пассивных мониторов .
 
Таки не понятно : Мониторы активные или пассивные ? То-есть коммутировать на входах усилителей или в районе нагрузки одного усилителя для нескольких пассивных мониторов .
активные мониторы. трехпиновый xlr и питание. я вижу пока что так ситуацию- от аудионитерфейса кабель подключить к разветвителю Y XLR female to 2x XLR male , один кабель в один монитор второй во второй. Переключать кнопками питания . Но тут уже не удобно так как не переключить не вставая. Есть мысли как сделать более практичное переключение?
 
Мониторный контроллер. Пассивный на два монитора, типа Mackie Big Knob Passive.
 
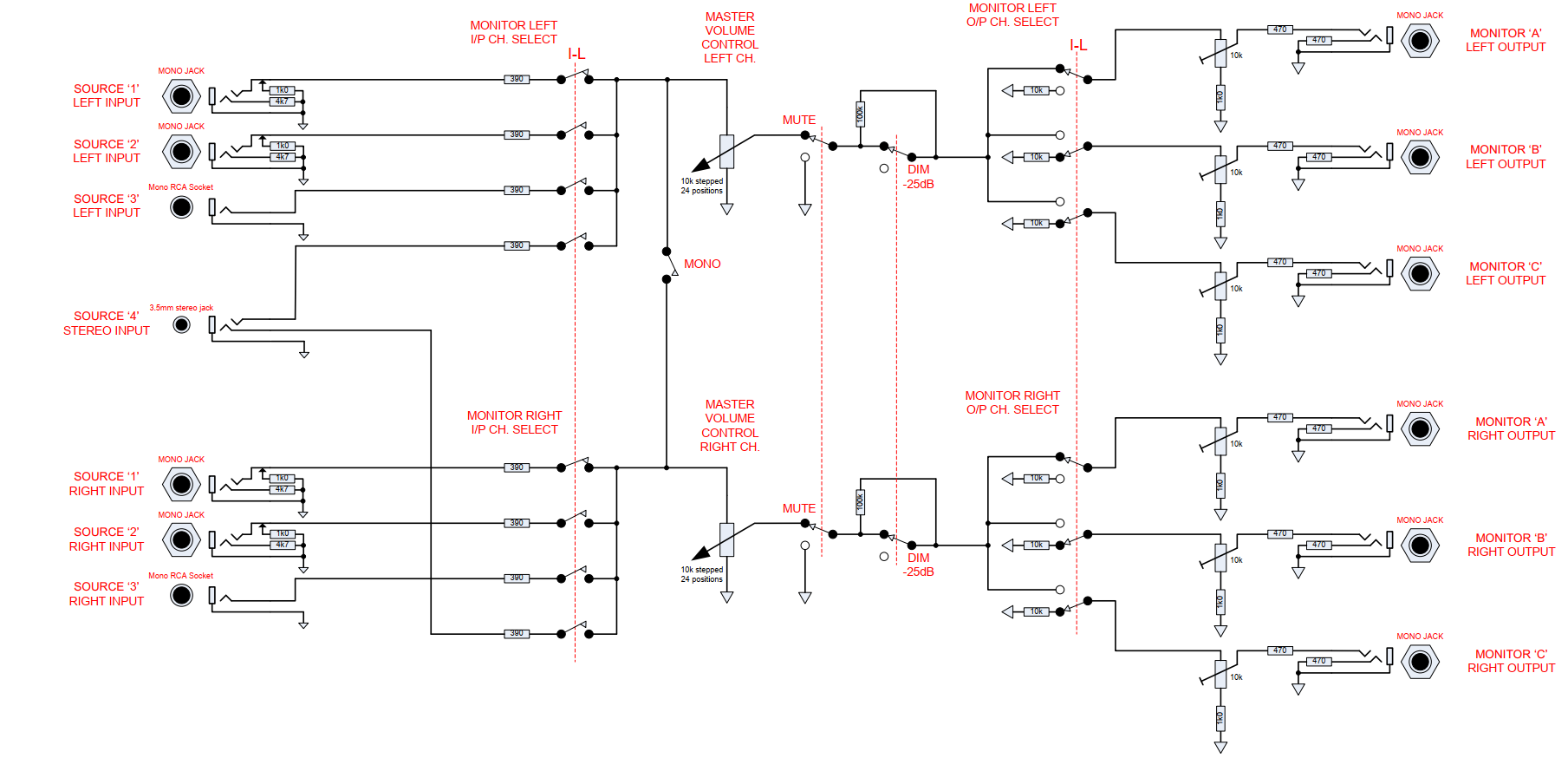
@nikolas_n,всё понял. Ловите схему (пассив) . Тут всё просто .Звук без изменений . недавно сделал себе . Работает чудно , очень нравится . Вместо дорогого галетника подогнал(отобрал) спаренный резистор , если что , меняется легко .
 

Вложения

  • Screen-317.png
    Screen-317.png
    159,9 KB · Просмотры: 376
  • Like
Реакции: belovw и uncklbuck
Можно практически за копейки сделать самому вот такую штуку!) :Dle22:
 
Работает чудно , очень нравится
-в схеме куча несуразностей связанных с пассивными симметриями , которые симметриями не являются , непонятно зачем их делать вообще, к тому же 10к громкость в пассивном контроллере это большой номинал , на стандартной емкости кабеля 300пф/м будет
валить верх, еще и подстроечник 10к на выходе зачем то влупили для большего завала
 
Последнее редактирование:
-в схеме куча несуразностей связанных с пассивными симметриями , которые симметриями не являются , непонятно зачем их делать вообще, к тому же 10к громкость в пассивном контроллере это большой номинал , на стандартной емкости кабеля 300пф/м будет
валить верх, еще и подстроечник 10к на выходе зачем то влупили для большего завала
Ну я ожидал подобный вопрос . Вот поэтому специально создал плохие условия для теста .А именно : Входные и выходные кабеля были уложены на кучу сетевых по длине 5 метров . В результате теста получен следующий результат . кабели ---выход контролера---симметрия усилителя ,наводок практически ноль . А вот несимметричный выход из гнезда для наушников из компа ,результат похуже но вполне приемлем . просто можно порекомендовать держать входные провода контроллера подальше от сетевых . Что до остального , то резисторы скорее 5 ком, понятно почему, к ому-же с линейной характеристикой ,что удобно при подборе . При длине входных и выходных проводов по 5 метров никакого ухудшения на ВЧ на слух не обнаружил . Ну и последнее , схема не моя , это вроде немцы .
 

Вложения

  • image_2019_12_27T15_37_40_670Z.png
    image_2019_12_27T15_37_40_670Z.png
    115,2 KB · Просмотры: 315
  • image_2019_12_27T15_37_54_983Z.png
    image_2019_12_27T15_37_54_983Z.png
    140,8 KB · Просмотры: 313
@nikolas_n, подождите немного, скоро нормальный аппарат выйдет в свет от Смаева-Букварева. Но любой контроллер вмешивается в звук.
 
В результате теста получен следующий результат . кабели ---выход контролера---симметрия усилителя ,наводок практически ноль
-ноль это сколько или это на слух ноль? у знакомых маки пассивный, в ихней ЭМО фонища на уровне -40dbu и усь дальних мониторов 800вт слышно по полной программе, хотя маки пассив сделан правильней чем у вас на схеме, мне вообще непонятна там куча деталек которые непонятно зачем стоят, т.к если вы используете сдвоенный р.г то все потуги сделать симметрию бесполезны
-это у вас просто случайно так сложилось что на слух не слышно, завтра рядом кто нибудь включит жужалово на пару тройку киловатт
и утонете в фонище или в сотовой связи
схема не моя , это вроде немцы .
-ну тогда вопросы снимаются , у меня хороший друг немец -синтезаторщик он привозил как-то пассивный контроллер маде ин мудерлянд
2 входа - 2 выхода , больше всего меня порадовал режим моно который тупо коротил выходы между собой, т.е если у вас громкость
контроллера на максимуме то выходы цап карты просто закорочены, кстати у вас там не особо лучше моно коротит выходы предыдущих
каскадов через 390 ом, а с учетом того что еще входы зачем то через 1ком на землю прицеплены то и того меньше
 
Последнее редактирование:
подождите немного, скоро нормальный аппарат выйдет в свет от Смаева-Букварева.
-да их нормальных вагон , но люди упорно ждут чуда, типа как условный сумматор на трансформаторе
Но любой контроллер вмешивается в звук.
-да не любой , счетверенный голдпойнт общим номиналом 2ком на 0.1% тонкопленочных резисторах и коммутацией на реле
с контактами хард голд ни на что практически не влияет, кроме небольшого завала верха на длинном кабеле
 
Последнее редактирование:
  • Like
Реакции: Anthony Scott
как переключать на лету студийные мониторы- что бы одна пара включилась а другая бы выключилась?

-- В чисто пассивном виде эта задача решения НЕ ИМЕЕТ.
Или придётся руками убирать громкость (уровень сигнала), потом переключать либо входы
мониторов либо выходы усилителя, потом опять руками вводить громкость.

А вообще - давно пора перестать экономить на спичках и начать использовать
мониторные контроллеры.
Один из юзеров нашего Sound Check ( http://long.ru/sc ) написал такой отзыв:
"Поначалу смущало обилие кнопок и режимов - нафига столько?
Неделя работы - и уже не могу понять, как раньше обходился без него.
И да, ничего лишнего, всё только действительно необходимое."
 
@digilab2, да я вашим пользовался, все равно не то для меня. Поэтому вообще ушел от контроллеров, RME+ARC.
 
  • Like
Реакции: AA-Studio
так была тема вроде

Поэтому вообще ушел от контроллеров, RME+ARC.
+++
 
Вариантов решения проблемы 3:
1. Карта с нужным функционалом. К сожалению, многие производители игнорируют эту потребность, даже если количество выходных "дырок" позволяет, многие карты с 3-мя парами выходов были вообще сняты с производства без выпуска заменяющих моделей.
2. Мониторный контроллер. Может стоить дороже карты. С одной стороны - раз вложился и пользуйся, с другой - это дополнительный прибор, которому ещё нужно найти место на столе и куча шнуров в довесок.
3. Простые переключатели. Видел только 2 варианта - от HOSA на галетнике (который начинает со временем барахлить из-за плохого контакта) и от Coleman Audio на кнопках. Оба в р-не 100 баксов и встречал в продаже только на американском Sweetwater. Как вариант - заказать знакомому "паяльщику". Опять же - ещё одна лишняя коробка с кучей проводов на столе.
 
  • Like
Реакции: dhatmusic
Есть мысли как сделать более практичное переключение?
Если есть руки и если стоит задача сделать эконом-вариант, оно конечно можно сделать и самому - завести выход карты на качественный поворотный переключатель (попросту, галетник), имеющий 3 положения и 4 направления (третье положение - это мьют для удобства).
От переключателя развести кабелями напрямую в 2 пары активных мониторов.
Переключатель желательно поместить в металлическую коробочку, которую нужно соединить с экраном.
Можно выполнить и в виде небольшой панельки и, например, встроить её в поверхность столешницы.
Задача же просто переключать, а не громкость регулировать, как я понял...

Мониторный контроллер. Может стоить дороже карты.
+100
к вопросу негуманного, как многим покажется, ценообразования лишь дополню, что настоящий контроллер - это отнюдь не просто пара кнопок и ручка громкости,
это довольно разветвлённое устройство с несколькими внутренними шинами под разные задачи,
соотв-но, несколькими парами выходов, входов (иногда включая цифровые)
+ регуляторами чувствительности для каждого входа, иногда и выхода (для согласования с различными источниками и мониторными системами). Плюс различные фичи и опции.
Само собой, такой девайс логично иметь под более разветвлённый сетап, а не для переключения 2-х пар систем в небольшой студии.
 
Последнее редактирование:
Задача же просто переключать, а не громкость регулировать, как я понял...

-- С вероятностью 100% понадобится безщелчковое переключение, дабы что-нить не спалить,
а его без дополнительной схемы не получить.
 
@digilab2,
Если честно, то просто лень в тридцать пятый раз это пережевывать...
Более-менее приемлимый гейн стейджинг и разница в звуке между цифровой и аналоговой регулировке, будет в той же категории, где обитают деревянные подставки под провода )

Может стоить дороже карты.
+++
 
Если честно, то просто лень в тридцать пятый раз это пережевывать..
-это точно , джиттер ни на что не влияет , регулировка громкости в цифре не увеличивает thd , все цап и ацп звучат одинаково,
список можно продолжить, главное чтобы был тотал микс и удобный стул
 
-это точно , джиттер ни на что не влияет , регулировка громкости в цифре не увеличивает thd , все цап и ацп звучат одинаково,
список можно продолжить, главное чтобы был тотал микс и удобный стул
Ну наконец-то глас разума. Что продавать собрались?)
 
  • Like
  • Haha
Реакции: Urfin Juice и alexpen
Ну наконец-то глас разума. Что продавать собрались
-очевидно нормальный стул
биг кноб у меня был пассивный)
та еще гадость , громкость падает просто чудовищно с ним ...
-скорее всего просто неисправный т.к когда громкость до конца то собственно пассивный контроллер ( правильно сделанный конечно),
это просто провод
 
  • Like
Реакции: Ortseam

Сейчас просматривают