Подскажите схемы для микрофонных преампов?

Быстрее всего на микросхеме ТНАТ.
-это точно только диоды 1n4004 нужны с индексом gp и питание чипа и защитных диодов надо делать через резисторы 5-10 ом
с емкостями на землю не менее 220мкф да и that1510 лучше
-тнат 1570 больше не выпускается вместо нее that1580 да и нарисованная схема не полная нужен еще выходной дифференциальный драйвер
 
я писал в какой то теме конкретные цифры по шур sm7b , он требует усиления в 66db , т.е без транса это будет в лучшем случае
( идеальный преамп) с/ш в районе -60-62dbu, если что то вроде pga ( везде сейчас суют) то -55-58dbu
-aes129 это поучительная брошюра( ей по моему уже лет 15) хотя все очень кратко и неполно , вот как раз драйвер который там с that1580
я применять бы не стал , сделал бы по другому, gerain вроде даже ее хотел на технический русский перевести , помнится редактировал ему несколько страниц чем кончилось незнаю
 
Последнее редактирование:
вот еще несколько известных
dynacord.jpgdynacord.jpg
dynacord.jpg
 
На Hi Dev! есть проект гитарного усилителя.
Не встречался вам подобный проект микрофонного преампа?
Вы эту схему имеете ввиду?

preamp-sh.png


Здесь нет микрофонного преампа.
 
  • Like
Реакции: кактус
@variator, с нуля? ) сделать-то можно, но этим надо заниматься. Уйдет тонна времени, вы представьте сколько его нужно на разработку и отладку целого ченнел-стрипа просто в хобби-режиме по фану ))
потом, надо заказать 2-3 прототипных платы на заводе, полностью собрать экземпляр, отладить, сделать замеры, подготовить документацию и файлы...
На РММ точно вам не помогут с этим, т.к. профиль несколько другой, у нас же не форум радиоконструкторов,
разве что Михаил Лонг может гипотетически когдааа-нибудь решится выложить своё детище (Voice Master, готовый прибор) для повторения энтузиастами, если вдруг надоест, захочет уйти в глубокую пенсию, купить удочки и забросить дело, не дай бог...

Я и сам собирал мик.преамп, но он довольно тематический, на базе дискретных ОУ NTP M100, со своей краской, трансы на входах и выходах, на борту MS-декодер (для работы с MS микрофоном). Чертёж печатной платы есть только на миллиметровке, схема в электронном виде, я конечно могу поделиться, но вряд ли оно вам поможет... оригинальные M100 и трансформаторы pikatron - редкость, и достать их не так просто, а вся разводка выполнена под эти компоненты...
PS. ..Давний мой знакомец баловался с какими-то пультовыми линейками и конструктором типа Nano Compressor, в итоге приволок мне всё это дело с просьбой неспешно(!) соорудить из всего этого ему кастомный ченлстрип. ) Вся комплектуха для этого мероприятия лежит у меня уже лет 7, но дело сдвинулось! - в прошлом году я заказал для него корпус на заводе )))
 
Последнее редактирование:
у авдаудио есть преампы и другое, причем в виде китов.
 
Посоветуйте (наверное, правильно сказать придумайте )) схему микрофонного активатора динамического микрофона для подключения в микрофонный вход 3.5 мм, (2,5 Вольта), который присутствует в компьютерах, рекордерах, камерах.
Не путать с бустерами под фантом 48 Вольт! (DM1 DYNAMITE).
Вот единственный образец - микрофонный усилитель Коршунова МА-25.
 
схему микрофонного активатора динамического микрофона для подключения в микрофонный вход 3.5 мм, (2,5 Вольта), который присутствует в компьютерах, рекордерах, камерах.
например,
1752611796882.png
 
  • Like
Реакции: variator
Спасибо, буду разбираться! Охота самому спаять, причем в подобном елегантном корпусе. Видел, для этого используют переходник XLR-XLR.
Xlr1.jpg
 
Работает! Поначалу был фон, пока не догадался землю с корпусом соединить.
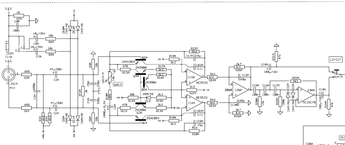
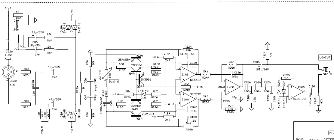
Схема микрофонного усилителя_edit.jpg

Как можно модернизировать схему для подключения к Line In (зв. карта, микшер)?
 
Как можно модернизировать схему для подключения к Line In (зв. карта, микшер)?
Модернизировать - это немного не то слово, придётся полноценный микрофонный усилитель собрать. Для динамического микрофона правда не надо будет делать фантомное питание, это сильно всё упрощает. Ну, например, тот самый "famous 5$ preamp". Что вообще за движуха то? В звуковой карте/микшере обычно преды на борту такого качества, которое с помощью DIY ещё надо постараться добиться, а чтобы превзойти уже нужен прошаренный подход )
 
Качество не принципиально. На "полевых" мероприятиях очень удобно было бы воткнуть мик в вот такой мини микшер.
Sf89f859a8b0147a582888977f4c600c80.png_220x220.png_.webp
 
Качество не принципиально. На "полевых" мероприятиях очень удобно было бы воткнуть мик в вот такой мини микшер.
Посмотреть вложение 266411
это неудобно будет, к каждому мику будет нужна коробка с преампом и блоком питания к нему обычно двуполярным +-12-15В или одна большая коробка с преампами и блоком питания. Индустрия давно позаботилась и выпустила подходящие девайсы. Микшер замените просто на нормальный, с предами по количеству микрофонов.
 
Понятно, а я думал, что можно батарейку добавить к предыдущей схеме. )
 
Понятно, а я думал, что можно батарейку добавить к предыдущей схеме. )
В целом можно батарейку вольт на 9 добавить, но и схема сильно усложнится. У предыдущей схемы небольшое усиление, так как она включается на вход микрофонного преда звуковой карты/камеры/рекордера, обеспечивающего основное усиление. Чтобы в линейный вход включить нужно обеспечить полный диапазон усиления. Ну и что это будет по удобству? Для каждого микрофона по коробочке с батарейкой (как минимум крона), за батарейками надо будет следить и они будут заканчиваться в самый непредсказуемый момент на лайвах. Нет, не вариант ) Гроздь отвратительных самодельных коробочек вместо одного недорогого микшера с микрофонными входами )
 
  • Like
Реакции: variator
Если делать преамп со встроенным аудио интерфейсом, какие чипы для этого используют?
Оцифровка аналогового сигнала и система ввода цифрового в компьютер - это две большие разницы. Для удобства их иногда совмещают, иногда - нет. Зависит от класса и предназначения аппаратуры.
В голове каша от разных названий (cs5361, pcm1794, 4202 и пр.)
Вот, скажем, для четырехканального 24 bit 192 кГц какая микросхема нужна? И как с драйверами, они идут вместе с чипом?
 
Господа, прошу ответить на вопрос, так как поднакопилось новых. Перефразирую проще: почему в преампы не ставят аудиоинтерфейс?
Приходится докупать карту, избыточно дублируя функционал.
Единственный аппарат такого рода Behringer UV1.
 
имеется ввиду устройство, несущее на борту темброблок и компрессор

это называется channel strip


а не ставят массово потому, что учитывая цену толкового прибора, подразумевается, что уж АЦП примерно того же уровня у пользователя уже имеется

ну или, как правильно заметил Михаил — какой-нибудь DBX с SPDIF на борту, которым всё равно никто не пользуется
 
  • Like
Реакции: Long

Сейчас просматривают