ОФТОП: очень хочется убить кого-то за новый дизайн
-- Включи "классик".
ОФТОП: очень хочется убить кого-то за новый дизайн
-сам придумал такую глупость , это я про повышение скорострельности в разы при уменьшение светаУже неоднократно объяснял: мой компрессор работает в режиме максимальной засветки , а регулирование - на снижение засветки. То есть, в зоне, где скорострельность повышается в разы, а про неуправляемость и речи не может быть.
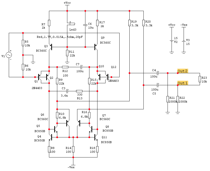
Нонсенс. Вот, близкие к правде результаты. Условия те же: J112, +/-20 мВ (амплитудное 20 мВ), аттенюация 15 дБ. Включён тип спайса - PSPICE, ваша прелесть. Заявлено - 90 дБ, получено - 44дБ (кни=0,65%), что близко к истине. Симулятор (или оператор. Сами разбирайтесь, кто именно) наврал 36 дБ на ровном месте. С компенсацией - 0,005%, немного привирает, реально будет где-то 0,01%.Tuvalu написал(а):+/- 20 мВ - потому и диод закрыт, и жифет ещё не гадит.Какой там (С-И) сигнал действует?
Тем паче, что я использую пару, включаемую встречно-параллельно.
..................
Искажёнка при ~ 15 дБ регулировки:
Лучше -90 дБ - что, строго говоря, весьма себе достойный результат.

С твоей подачи - успел-кстати лампочки уже нет , теперь в самом низу опять mode надо включать
Вот да!-а где у нас классик находится?
Глупость - это считать, что если ты про то не знаешь, то этого нет на свете...сам придумал такую глупость , это я про повышение скорострельности в разы при уменьшение света
-ну если не ставить регуляторы атака релиз , то да автоматом оно как то работает без шаманства, не отрицаюЗЫ: при записи голоса оптрон попадает (особенно в инверсном режиме засветки) в оптимальные временные характеристики автоматом - без лишнего наворота в управлении. И, главное - без лишнего шаманства со стороны звукописателя.
К какой правде?Вот, близкие к правде результаты
Учите матчасть - tuvalu ни разу не в лтспайсе картинки рисует. А в мультисиме.в этом как раз радость т.к ltspice4 в котором у нас сидит tuvalu
Продаю свой комп с настроенным режимом классик. Успел...-классик так и не нашел где
-почему я работаю в ltspice4 , если простые схемы на оу то workbench или tiny ti, кстати в последнем хорошие реальные моделиА остальные - полагаются исключительно на головной симюлятор. То есть, воображая о работе схемы, глядя в потолок...
Вот у меня - как ни ставь, с оптимума не съедешь.лелевер это специфическая фигня , большинство просто не вьедет как там сресхолд настраивать верно , у нас
в spm250 есть этот режим ( идеальный компрессор называется) у всех вызывает вопросы что куда крутить
Извини - обидеть не хотел.Микрокап, а не мультисим.
И с чем ты там работаешь то?почему я работаю в ltspice4
Хоть один назовите. Кроме странного, я бы даже сказал, загадочного бага не сохранять строчную кириллическую букву ю (с заглавной всё норм), ни одного не припомню. Работаю на нём с начала века - 7,8,9,11 версии. Начинал на 5, но на рабочем компе, поэтому не углублялся.На практике же МС славен кучей багов - разбираться же с тем, какие из них поправлены, а какие нет - удовольствие для избранных. Не по мне.
-вот и славно , но у меня по крайней мере все работает , и без косяков как у некоторых с лимитерами на jfet , мы уж лучше по старинке наИ с чем ты там работаешь то?
С фильтрами - в лучшем случае. АЧХ типо глянуть.
С устойчивостью ты не возишься - по определению. Фазы не кроишь, ОС не строишь.
-это точно одни приколы толку нуль, понимания тожеИ сама эта схема - весьма прикольная. Далеко не все её гитики я постиг - например, ещё не понимаю, куда деваются гармоники выше третьей. И как конкретно нелинейности второго каскада взаимодействуют с нелинейностями первого.
-чего толку от его адаптивности, если там оптронПри том, что сам детектор - адаптивный, с зависимостью атаки от величины заброса...
У THAT2181C thd 0,005% - а это -86дБ. У Ператрона на JFET-ах -90 дБ. Плюс к этому, раз в десять дешевле этих THAT. Учитесь, как надо делать.-вот и славно , но у меня по крайней мере все работает , и без косяков как у некоторых с лимитерами на jfet , мы уж лучше по старинке на
that4301 или 2181 сделаем без всяких симуляторов
Всё наоборот. Вот, даташит на большую серию широко применяемых оптоприборов PerkinElmer (Vactrol и др). Везде turn-on (засветка, понижение R) намного быстрее turn-off (снижение засветки). Похожие зависимости характерны и для других известных мне фоторезисторов, пригодных для дин. обработки. Человек много лет делает приборы, но не удосужился разобраться с этим. Как-то работает, да и фиг с ним. Неужели ни разу не возникло желание померить attack /release time? Просто поразительно!Уже неоднократно объяснял: мой компрессор работает в режиме максимальной засветки , а регулирование - на снижение засветки. То есть, в зоне, где скорострельность повышается в разы, а про неуправляемость и речи не может быть.
-мало того этот релиз еще практически неуправляем извне , правда для некоторых применений это даже хорошоВсё наоборот.
-спасибо делали както, единственный вариант как там малый к.г получить это включить ifet в мост с оу , там где тоУ Ператрона на JFET-ах -90 дБ. Плюс к этому, раз в десять дешевле этих THAT. Учитесь, как надо делать.
И, типо, именно мост ты тут в упор и не разглядел...единственный вариант как там малый к.г получить это включить ifet в мост
Ну, так и смотри - я использую операционный диапазон от 50 Ом и до 0.5 кОм.
В очередной раз говорю- ГОТОВ ПОДВЕЗТИ НА ПРОМЕР РАБОТАЮЩИЙ ПРИБОР.пока кстати сам преамп не работает толком
-с чего бы им прогрессировать ?кто такое тебе сказал не илон маск случайно , и причем здесь сверхяркие светодиоды вообще непонятно , он у тебя просто засветит все нахрен , у сверхярких хорошее мигание только на малых токах , с определенного тока они просто светят как фарада и фотоэлементы тоже существенно прогрессируют в параметрах.
-хорошо что до выпуска самопальных оу дело не дошлоХИНТ: при том, что я собираю оптопару сам - и LED у меня на порядок ярче (начинал с 1 кд - тогда других не делали, но когда появились поярче - на них и перешёл по мере прогресса).
Ну и что же такое "режим токогенератора" применительно к данной ситуации? В какой "матчасти" встречается этот термин, можно ссылку?Опять же - учите матчасть. Конкретно - что такое режим токогенератора.Tuvalu: А иначе, как такое может быть, что thd не зависит от нагрузки.

Более того - я прямо сказал в первом же посте: меня интересует именно перекрёстная проверка объективными средствами. Я прошу тусовку именно и только об этом.
У биполяров не логарифмическая, а экспоненциальная ВАХ. Возвращаю вам вашу реплику про "учите матчасть".естественные искажения логарифмической ВАХ биполяров дают продукт только в виде 2 и 3 гармоник.
-я его просто собрал на прошлой неделе , правда оно не заработало , если на этой неделе время будет то посмотрюПросьба к "третьей стороне".
азывать это лимитером или левелером - вопрос философский
У биполяров не логарифмическая, а экспоненциальная ВАХ. Возвращаю вам вашу реплику про "учите матчасть".
-rst7 вы садистно и курс матанализа пройти.