Продолжаем праздник непослушания
Чуток почесал репку - и превратил... превратил...

Превратил
преамп в
компрессор 

Для сего волшебства следует использовать дифференциальные связи между каналами - причём, возможны два варианта управления: на отключение и на включение.
То есть, в первом случае управляющий элемент включен по максимуму - нормально открыт (минимальное сопротивление) и при увеличении своего сопротивления уменьшает усиление.
Во втором варианте - УЭ нормально закрыт (имеет большое внутреннее сопротивление) и при открывании шунтирует сигнал.
По первому варианту работает мой оптокомпрессор - там опторезистор включён между эмиттерами входной диффпары уся (вместо регулятора GAIN) и фактически работает штатным регулятором усиления, что бонусом даёт замену механического пота и исключает какие-либо проблемы с тресками и сокращением срока эксплуатации.
При этом, инверсия алгоритма по сравнению с традиционными шунтовыми компрессорами (ну, к примеру, 1176) изменяет характеристики скорострельности опторезистора в благоприятную сторону - природа оптоэффекта такова, что в области насыщения динамика лучше. А в области малых засветок опторезистор ленив чрезмерно.
Так, что мой оптокомпрессор очень прилично справлялся с ролью лимитера при записи - для чего он, собственно, и был предназначен.
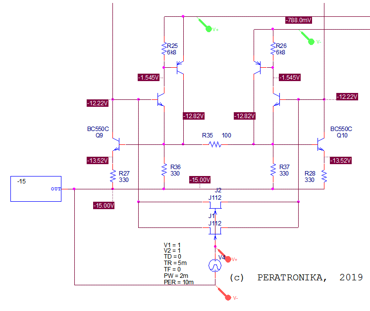
Напомню, что речь идёт о доработанной схеме v2.0 - то есть, о варианте без ООС:
На картинке R30 регулирует усиление второго каскада - вот его и можно заменить на опто по первому варианту компрессии.
Второй вариант - на шунтирование - реализуется при введении аналогичной связи между эмиттерами Q9 и Q10: сопротивление в этой цепи работает на понижение усиления.
Пришлось немного поколдовать над номиналами всех резисторов - что б вогнать регулировку в оптимальный диапазон работы как опторезисторов, так и полевиков (включая оптимизацию величины сигнала под максимально допустимый для полевиков уровень - что для оптосопротивления значения не имеет, есно).
Таким образом появляется очень интересная перспектива на компрессор нового поколения - с сочетанием характеристик, как OPTO-, так и FET-. Ведь ветви управления работают индивидуально и между собой не связаны - что открывает широкий спектр конструкторских решений.
ХИНТ: отдельно оговорюсь - меня интересует не компрессор с классическими возможностями и структурой. Мне нужно естественное дополнение к микпреампу по части лимитирования хидрума - просто не допускать перегруза АЦП и поднять средний сигнал повыше, получив улучшение разрешения АЦП (что особенно важно в бюджетном секторе звукозаписи - выжать из недорогого железа всё по части качества записи).
Для такой функции не нужен компрессор с широким динамическим диапазоном - достаточно глубины регулирования 15...20 дБ. Этого за глаза и за уши, что б ужать хидрум до 3...6 дБ и сберечь нервы звукописателю.
Потому справедливо назвать это именно лимитером - но я, тем не менее, придерживаюсь парадигмы, что с подобным диапазоном регулирования много задач и для художественного применения.
ХИНТ: важно - по крайней мере для меня - что в данном случае компрессор не вторгается во входной каскад (как то было в моём приборе, достаточно популярном чреди потребителей) и можно легко перевести по входу в стандартную линейную чувствительность, тем самым позволяя студийный прибор использовать не только для записи, но и и для сведения.