Снова ПЕРАТРОНИКА: модуль микпреампа L1013 (1 онлайн

ХИНТ: по техасам спайс-модели есть - но одними техасами жив не будешь...
-ну да rme до сих пор 4580 и 5532 везде ставят , а уж кто попроще типа фокуспайт 4565(как говорил Лонг 10$ за ведро)
-кула им там до ВВ или АD(хотя вfpro и auditnt сделаны на BB ) не самых лучших правда
 
Последнее редактирование:
-ну ты у нас мастер разновеса тебе и фишка по лбу
мне лично все это непонятно, все давно известно
-я надеюсь ты на меня не в обиде что я в твоей теме такой критикан, насколько помню еще и по круче базлы были
 
Последнее редактирование:
В сабжевую схему опер втыкать некуда - он по определению лишний.
Один каскад даёт больше усиления, чем опер.
Шиклаи надо было не убирать, а корректировать: или Миллером - // Скб второго транзистора, или С // нагрузке дифа. Надо проверять, что лучше.
Если не хочешь отказываться от своегго симулятора, пересмотри настройки АС-анализа для повышения разрешения. С возбудами шутки плохи.
[DOUBLEPOST=1561572381][/DOUBLEPOST]
куча реальных моделей(корделл по моему называются)
У Корделла только транзисторы и диоды. Нужны и ОУ.
Но, так-то, есть всё.
Сборка моделей: https://rcl-electro.ru/threads/ltspice-switchercad.49/
Модели ОУ: https://rcl-electro.ru/threads/Модели-интегральных-схем-для-ltspice.147/unread
[DOUBLEPOST=1561572643][/DOUBLEPOST]
ЗЫ: проверьте на лтспайсе...
Вторая причина нелинейности каскада, кроме эксп. зависимости тока эмиттера от напряжения на эмиттерном переходе - зависмость тока коллектора от напряжения на коллекторе. Для её ликвидации нужна схема Баксандала на двух транзисторах.
 
Шиклаи надо было не убирать, а корректировать
Поначалу я не убирал: в прототипе, который выпускаю десяток лет стоит именно шиклай (модель МАВ-1219).
Поскольку там нет ООС - то шиклай является частной петлёй и проблемами устойчивости не обременён: как выше написал, высокое быстродействие и умеренное усиление, смодерированное БЭ-резистором врого каскада, обеспечивает вполне приличное звучание (получше всего интегралосодержащего).
При этом, линейность достигнута порядка -110 дБ - при умеренно хвостатом спектре...

Нынешнее поколение - это продвижение в сторону дальнейшей линеаризации.

Исходная схема с ООС (1013) - структурно и есть шиклай: уменьши до нуля сопротивления ОС (22 кОм) - получишь чистый и незамутнённый шиклай.
С означенными сопротивлениями ООС - это усь на основе шиклая.
Главная фишка - в замене БЭ-резистора поглотителем тока на биполяре. Потому первый каскад, который фактически генератор тока, работает на естественное входное сопротивление второго каскада - что разгоняет усиление за 100 дБ.
При этом, сама петля весьма устойчива - я уже сказал, что по умолчанию всё заиграло без коррекции. Что в принципе совпадает с симулятором - там вполне позитивный запас по фазе и коррекцию я считал по увеличению запаса, а не по превышению за 180 градусов при её отсутствии.

ХИНТ: с фазой там вообще очень интересно - рекомендую самостоятельно погонять ФЧХ.

ХИНТ: при этом, полное усиление сохраняется весьма до высоких частот - первый полюс под 10 кГц (!). Второй очень далеко. И там есть эффект открутки фазы обратно! То есть, хитро - и в правильную сторону...


Если не хочешь отказываться от своегго симулятора, пересмотри настройки АС-анализа для повышения разрешения. С возбудами шутки плохи.
Блин... Ну сколько можно говорить то?
Я ж уже сто раз сказал, что повысил разрешение от умолчательного на пару порядков! Иначе б просто не видел бы из-за шума округления ниже 130 дБ.
На простых моделях у меня флур сейчас ниже -200 дБ, на полной схеме округление рисуется на -160 дБ.
Для данного случая этого достаточно.
ВременнОе разрешение - тоже в порядке: 100 нс - более, чем достаточно, что б иметь фурье-окно до десятков мГц.
 
мне лично все это непонятно
Зри в корень:

- первый каскад (дифпара) есть преобразователь напряжения в ток;
- этот генератор тока работает на чистое входное сопротивление второго каскада (ток уходит в отсасыватель тока с высоким динамическим сопротивлением);
- второй каскад тоже есть генератор тока;

Наличие динамической нагрузки обеспечивает усиление существенно выше 100 дБ, причём с первым полюсом около 10 кГц (!).

ХИНТ: найди мне опер с таким запасом по усилению и скорострельностью...

Но это не всё!
При снятии ООС и минимальной доработке схемы (разделении эмиттерного сопротивления во втором каскаде и введения местной межэмиттерной ОС) второй каскад превращается в токоприёмник с нулевым входным сопротивлением (за счёт местной параллельной ОС через базовый токогенератор) - что исключает всякие миллеры и прочие мелкие гадости.
В результате образуется тракт исключительно с местными ОС, обладающий офигительной линейностью при предельной короткости пути...

АНАЛОГИ МНЕ НЕИЗВЕСТНЫ.

ХИНТ: реализовано это за счёт балансного тракта - в небалансной версии нереализуемо.
Вся классика - это создание балансного тракта из двух небалансных.
В данном случае - использованы ресурсы балансности: без ёмкостей и по простейшей схеме реализован токоотбор первого каскада (динамическая нагрузка).
 
  • Like
Реакции: Invisible hi
Вторая причина нелинейности каскада, кроме эксп. зависимости тока эмиттера от напряжения на эмиттерном переходе - зависмость тока коллектора от напряжения на коллекторе. Для её ликвидации нужна схема Баксандала на двух транзисторах.
Пробовал в данной конфигурации - только ухудшение.
В первом каскаде масштаб сигнала невелик - реально на линейность не влияет.
Кроме того, присутствие местной ОС через эмиттерную связь во входном дифкаскаде полностью снимает негативные эффекты второго порядка.

ХИНТ: не надо на микрофонную специфику проецировать заморочки из других областей.

МикПреАмп - это не ОПЕР!

ХИНТ: в очередной раз прошу - прежде, чем критиковать, всё ж реально отсимулировать и проверить наличие всех подобных тараканов.
И с удивлением убедиться в их отсутствии. o_O
 
ХИНТ: найди мне опер с таким запасом по усилению и скорострельностью...
например ad8066 и куча других , а причем тут опер?
-возьмем например that1580 при усилении 60db полоса 400кгц , к.г =0.002% скорость нарастания 53в/мкс еin=-134.2dbu,
тоже кстати полностью дифференциальная , причем это не фигня из симулятора а реальное устройство
-мне все это напоминает модное лет десять назад конструирование доа в формате 2.54х2.54, всякие там api, milenia,
burson и т.п , криков было много а фуфло фуфляное все уровня 5532, любой современный BB звуковой убирает напрочь весь это шмурдяк
[DOUBLEPOST=1561592369][/DOUBLEPOST]
МикПреАмп - это не ОПЕР!
-на двух lme49990 прекрасно все работает , на разновесе так фиг сделаешь, к сожалению сняли их с производства
но ничего ada4898-2 еще есть , чуть похужее правда
 
Последнее редактирование:
  • Like
Реакции: Long
"Работать" оно будет и на УД7 - а вот звучать нет.

Структура оперная - то есть, основанная на дифкаскаде со связанными эмиттерами, при любых формальных параметрах (продажных параметрах). мало приспособлена для звука, особенно в дифференциальной версии: ты лепишь два канала, пропуская сигнал через кучу ненужных схемных наворотов. Что не может улучшить звук по определению.
 
Структура оперная - то есть, основанная на дифкаскаде со связанными эмиттерами
-т.е в предлагаемой выше схеме у нас не дифкаскад с связанными эмитерами?
-к тоиу же современные оу как правило двухкаскадные с r-r выходом и как бы лишнего в них особо ничего нет , а that1580 это вообще не оу
 
-т.е в предлагаемой выше схеме у нас не дифкаскад с связанными эмитерами?
В оперной структуре микампа у нас два дифкаскада - в каждом из балансных каналов.
ОС при этом идёт не в эмиттер, а в базу дифкаскада с прямой связью (без резистора между эмиттерами - что принципиально ограничивает динамический диапазон входного каскада).


к тоиу же современные оу как правило двухкаскадные
И при этом в морду к ним присобачивается отдельный дифкаскад - то есть, как минимум тракт трёхкаскадный (если не считать внутренние буфера - которые по определению в АВ, но не в А).

В общем, схему я нарисовал - зри её. Там всё хорошо видно.

ХИНТ: "Я могу привести моего ишака к водопою - но заставить его напиться не сможет и сам аллах" (С) Х.Насреддин.
 
И при этом в морду к ним присобачивается отдельный дифкаскад - то есть, как минимум тракт трёхкаскадный (если не считать внутренние буфера - которые по определению в АВ, но не в А).
-кто-то отстал у нас от современной схемотехники
В оперной структуре микампа у нас два дифкаскада - в каждом из балансных каналов.
-значит оперу пишешь понятно , так бы сразу и сказал , кстати собрал твою фигню - вообще не заработала ( чего и требовалась ожидать) , почему лень смотреть
 
-покурили и выпили все равно не работает, тип1 тоже самое что у тебя только верхние транзюки надо запаять
может конечно я где-то ошибся что маловероятно, проверю , кстати точно также не работал тройной шиклай на входе,
хотя в симуляторе работал(это из предыдущего опуса)
-проверяй все на макете хотя бы перед тем как людям мозги парить
 
проверяй все на макете хотя бы перед тем как людям мозги парить
Жаль ты не заметил: я у тебя запрашивал возможность промерять сабж, подвезя конкретный прибор - было два дня, когда я ещё был выездным.
А сейчас уже поезд ушёл - я принял в вену литр боевого коктейля и теперь невыездной на месяц. И опилки в голове сырые - за лабораторный стол доберусь не раньше, чем через неделю - что б написать тебе звуковую открытку не на макете, а на боевом приборе...

Тройной шиклай работал - но требовал изрядного шаманства для коррекции. Тут камрад @Invisible hi отчасти прав. И я давно свернул с этого вектора движения...
 
-я недавно из больницы , редко там сейчас бываю
[DOUBLEPOST=1561707051][/DOUBLEPOST]
Тройной шиклай работал - но требовал изрядного шаманства для коррекции.
-нет возбуда не было насколько помню , просто глушняк какой то , базовые резисторы слегка покрутил и рабочий ток
не помогло и бросил нафиг, время терять только , хотя в симуляторе все опять же работало
-на следующей неделе проверю рыбу твою которую я собрал может налажал все таки , заодно попробую померять пока ацп
есть в наличии
 
Последнее редактирование:
Но аналога больше нет - старый добрый С1-64 сдох и ремонту не подлежит (просто не осилю со своим нынешним здоровьем).
Вау! Класный аппарат! Я их в 80 годах 20 летним пацаном гору отремонтировал, сидел на них. Там в одной детальке 0,5 гр. золота, чище чем 585 пр. Я на них мотоцикл Ява купил ))
 
К слову.
Собственно, в сабже как раз тройной шиклай и получился - только концептуально он пересчитан по другому: тогда я пытался линеаризировать входной каскад - и после него ещё докручивать усиление. Причём эта докрутка сама по себе требовала много заморочек.

Сейчас тракт минимизирован - и шиклай на выходе не столько для линеаризации выходного каскада, сколько для разгона по току.
Впрочем, тут как в законе ома - все сущности взаимосвязаны: и усиление добавляет, и искажёнку на 20 дБ уменьшает...
 
Вау! Класный аппарат!
У меня их два. Один восстановлен, другой в стадии. Отдал за оба 1т.р. года три-четыре тому. Хозяин их сначала в цвет. мет. хотел сдать, но я их спас. Были в таком состоянии, что люминь кожухов уже стал разлагаться изнутри и ножки у некоторых транзюков отгнили. Думал, что не реально запустить, но справился. Правда, родной вертилятор слишком шумный, надо снизить напругу, да поставить кумпутерный. Тормозит сей процесс наличие ещё и С1-55, которым регулярно пользуюсь (не считая двух мобильных С1-73).
 
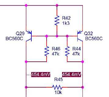
Для тех, кому резистивный выход не в кассу.

L1013-out.gif
10 кОм - это внешняя нагрузка.
Разумеется, в схему впаивать не надо...

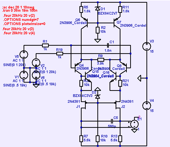
L1013-clip.gif

Простой вариант с сервоподстройкой - держит рабочую точку надёжно, но стабилизирует не относительно земли, а относительно питательной шины.
Впрочем, изначальный резисторный выход делает то же самое - поскольку является по умолчанию ГСТ и стабилизирует падение напряжения на нагрузочных резисторах.
Второй вариант тоже хватается за плюсовое питание - но работает как стабилитрон и фиксирует рабочую точку пропорционально Uбэ, помноженному на Кдел.

ХИНТ: за счёт взаимной зависимости плеч в динамической нагрузке, происходит более удачное перераспределение токов - что снижает искажёнку на 4...5 дБ - бонус, помимо увеличения размаха.
 
Для тех, кому резистивный выход не в кассу.

10 кОм - это внешняя нагрузка.
Разумеется, в схему впаивать не надо...
Да, хороший вариант ГСТ, тут и при Rнагр под 1кОм не просядет явно... Только на лицевой панели прибора придется вписать что-то в духе, как раньше на транзисторной аппаратуре вписывали, например: "L1013 ***14 транзисторов, 1 светодиод***" ))
 
чем лтспайс лучше видит, чем канонический писпайс?
Cравнивали АЧХ транзисторной части одного известного усилителя. ЛТС показывает зверский возбуд. Мультик показывает небольшую безвредную шишечку.
[DOUBLEPOST=1561756136][/DOUBLEPOST]
Следует различать ситуации - сказанное тобой я вижу правильно приложимым к применению шиклая внутри петли ОООС - что является постоянной практикой в домене мощных концов, где жизненно необходимо разгонять усиление по току.
Да, под глубокой ООСью Шиклай может быть очень плох в клипе или меандре, а особенно - в ВК, в режиме циклической коммутации. У него очень плохой выход из отсечки или насыщения второго транзистора - как раз за счёт глубокой ООС. Но это простой и высоколинейный каскад, его надо просто использовать в каскадах класса А и непременно очень тщательно проверять на возбуд. У тебя каскады класса А, осталось проверить Шиклай на возбуд.
 

Вложения

  • 44.PNG
    44.PNG
    33,8 KB · Просмотры: 479
Ну, поскольку модули разные - на приборе не пишется.
А вот на гитарных примочках так и писал: NO CHIPS и ещё FET SOUND :eek:

Но вот насчёт 1 кОм - таки просядет: второй каскад имеет внутреннее ограничение по выходному току и потому больше двойного тока покоя не выдаст.
То есть, сама структура выходного каскада ещё работает и токозащитой - мнофункциональная она, как ни крути. :cool:
Зато в самом чистом и незамутнённом режиме А с перераскладкой между плечами по принципу "где сколько чего убудет - того в другом добавится".

Для раскачки совсем уж низкоомных нагрузок надо увеличивать запас на прокачку - то есть, разгонять начальный ток.
А из этого выползает мощность на коллекторах выходного каскада - надо ставить среднемощные. Может и с радиаторами.
Что не есть какая-то проблема.
Но это - на потом. Пока надо разобраться со звучанием - а рюшечки и бантики по желанию клиента...
 
ХИНТ: не надо на микрофонную специфику проецировать заморочки из других областей.
А! Так надо расти до бОльших напряжений.
[DOUBLEPOST=1561757139][/DOUBLEPOST]
На простых моделях у меня флур сейчас ниже -200 дБ, на полной схеме округление рисуется на -160 дБ.
Не флур смотри. То, что ты называешь флуром - уровень округления результатов вычислений.
Я думаю, что в Мультике проблема в разрешении по частоте на проверке АЧХ.
Найди в настройках количество точек анализа на декаду/октаву, и увеличь их число до 50.
 

Вложения

У тебя каскады класса А, осталось проверить Шиклай на возбуд.
ФЧХ расследовал с глубоким пристрастием - и ещё раз повторю, что она получилась крайне прикольная.
Картинки в процессе исследования не распечатывал - надо специально готовить. Пока недосуг - позже сделаю...

А мультисим - ни разу ни ОрКАД.

ХИНТ: сделаешь проектик в ЛТспайсе - возьму на прокачку.
Рисовать с нуля в его редакторе, до бороться за библиотеки - мне не катит.
Соответственно - без проблем выложу ОрКАДовский проект. Но ставить ОрКАД - это то ещё удовольствие.
А будет ли проект из-под 16.6 работать в старой 10 (коия существует в портативе) - не проверял.

Впрочем, можно по простоте взять готовую виртуальную машину с установленным ОрКАДом 16.3 - такое отыскивается и есть неплохой вариант освоить канонический писпайс...
 
ХИНТ: сделаешь проектик в ЛТспайсе - возьму на прокачку.
Я таким баловался:
[DOUBLEPOST=1561758243][/DOUBLEPOST]Там же видна и коррекция Шиклаев. Пробуй сбавлять пики, смотри на АЧХ, виждь.
 

Вложения

Я думаю, что в Мультике проблема в разрешении по частоте на проверке АЧХ.
Найди в настройках количество точек анализа на декаду/октаву, и увеличь их число до 50.
Нафиг мне мултисим?!
Поигрался - впараллель со всеми прочими кандидатами с прямым сравнением. Не, не катит.

А в ОрКАДе - всё как раз рулится очень хорошо.

А про флур я с самого начала указал - что это шум округления в мат-движке, никакого отношения к шумовым моделям не имеющий.
Шум моделей надо включать отдельно для исследования - а я этим не занимаюсь. По крайней мере - пока.
Меня интересует предельно достижимая линейность схемы - обуславливаемая схемотехникой. А в данном проекте всё очень прозрачно - всё работает адекватно, что на биполярах, что на полевиках.

ХИНТ: что характерно - в протипе в мыльничной серии МАВ-1219 применение полевиков (MOS) давало заметное преимущество биполярами.
А в данном проекте биполяры лидируют - то есть, удалось выстроить тракт так, что б дезавуировать известные бяки биполяров - типа базоывх токов и прочих ёжиков. МОПы не только не дают преимущество, но и даже проигрывают - примерно пропорционально меньшей крутизне.
[DOUBLEPOST=1561758414][/DOUBLEPOST]
Я таким баловался:
Не. Мне любой другой проект не интересн.
Для меня интерес представляет только сабж - именно его сравнение с альтернативным симом.
 

Сейчас просматривают