ur22 mkII усилитель наушников

  • Автор темы Автор темы LMG
  • Дата начала Дата начала

LMG

New Member
7 Июн 2019
21
1
3
31
Добрый день. Имеется звуковая карта steinberg ur22 mkII, во всем абсолютно устраивает, но есть одно но...
Не давно купил наушники dt 770 pro 32 ом. И они жутко тихо играют.
Хотел поменять ее на более дорогую звуковую карту, но из за такой проблемы смысла не вижу.
Немного погуглив выяснил, что в ur22 mkII стоит ОУ TL072, так вот собственно в чем и вопрос.
На какой лучше ОУ заменить стандартный? Навыки пайки имеются. На вашем форуме посоветовали перепаять на ОУ ad8397 или opa1688. На какой лучше? Из за этой небольшой проблемы работа стоит на месте, сводить на мониторах пока нет возможности
 
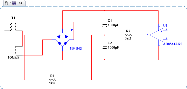
Этот вертолет не взлетит. Даже если вы поставите операционник, способный работать на низкоомную нагрузку, его, скорее всего не смогут прокормить внутренние источники питания звукового интерфейса получающего ограниченное питание по шине USB. Гораздо продуктивнее использовать внешний усилитель для наушников. Можно купить, а если владеете паяльником, можно и спаять самому. Я собрал простой, ленивый в сборке (всего десяток деталей на канал), но вместе с тем вполне прилично звучащий
index.php
: http://www.diyaudio.ru/forum/index.php?topic=5858.0
 
На вашем форуме посоветовали перепаять на ОУ ad8397 или opa1688. На какой лучше?
рекомендую поменьше слушать этого персонажа кочующего из бана в бан )
да, проще всего просто сделать или купить внешний усилитель для наушников, если карта по функционалу устраивает.

Немного погуглив выяснил, что в ur22 mkII стоит ОУ TL072
на усилитель наушников? что-то слабо верится. скорее всего эта микра там на инструментальный вход стоит. В любом случае карты которые питаются от USB испытывают трудности в раскачивании наушников из-за ограничений по питанию.
 
Последнее редактирование:
  • Like
Реакции: itzh и Long
А если поменять на 250 ом наушники ?
И не повлияет ли усилок на АЧХ и качество звука?
 
А если поменять на 250 ом наушники ?
И не повлияет ли усилок на АЧХ и качество звука?

Наушники менять - затратно (да и ничего это не даст при питании от USB), а усилитель дело копеечное. Конечно внешний усилитель улучшит качество звука, а АЧХ обычно у всех усилителей ровное, как и положено.
 
Чувствительность в 96 дБ и у 32 Омных и у 250 Омных. Скорее всего громкости Вам так же не хватит. Если есть возможность у кого нибудь взять попробовать наушники с чувствительностью на десяток дБ выше - возможно это Вам поможет в плане громкости.
Хороший усилитель будет только на пользу в плане качества.
 
Бывают ли хорошие в районе хотя бы 5 тысяч рублей ? Если да - то какие ?
[DOUBLEPOST=1560104615][/DOUBLEPOST]Так мою звуковуху можно и от розетки записывать ? Или это роли не играет т.к по юсб?
[DOUBLEPOST=1560104873][/DOUBLEPOST]Я планирую поменять звуковую на pre sonus 1810. Никто не имел с ней дела? Будет ли толк ? Или усилок на наушники там не лучше ?
 
Последнее редактирование:
Можешь точное название его дать? Как я понял этих SMSL много разных
 
Конечно меняй. Только. Вообще звука не будет. Там сопротивление почти в 8 раз выше. Либо меняй карту либо уши на вариант с меньшим сопротивлением. Но дешевле после выхода для наушников поставь преамп
 
Этот вертолет не взлетит. Даже если вы поставите операционник, способный работать на низкоомную нагрузку, его, скорее всего не смогут прокормить внутренние источники питания звукового интерфейса получающего ограниченное питание по шине USB. Гораздо продуктивнее использовать внешний усилитель для наушников. Можно купить, а если владеете паяльником, можно и спаять самому. Я собрал простой, ленивый в сборке (всего десяток деталей на канал), но вместе с тем вполне прилично звучащий
index.php
: http://www.diyaudio.ru/forum/index.php?topic=5858.0

у вас в схеме нет никакой защиты нагрузки от постоянного напряжения
не боитесь при выходе из строя микросхемы остаться без наушников?
[DOUBLEPOST=1560446653][/DOUBLEPOST]
А если поменять на 250 ом наушники ?
И не повлияет ли усилок на АЧХ и качество звука?

чем выше сопротивление наушников, тем легче работать усилителю, тем меньше искажений будет в звуке
вообще нормальный усилитель должен спокойно раскачивать мониторные наушники сопротивлением 600 Ом.
а если ваша карта не может раскачать какие-то детские 32 Ома, тогда в помойку такую карту.
 
  • Like
Реакции: Long
у вас в схеме нет никакой защиты нагрузки от постоянного напряжения
не боитесь при выходе из строя микросхемы остаться без наушников?
Нет, не боюсь. Наушники у меня 150 Ом. При 12 В питания в случае выхода из строя микросхемы на наушниках будет рассеиваться 12^2/150=0,96 Вт , что они должны выдерживать штатно. В Случае низкоомных наушников их легко защитить, оторвав от земли среднюю точку последних электролитов в фильтре (стабилизаторе) питания и соединив с землей через резистор в 300-1000 Ом. Общий вывод наушников подключаем к образовавшейся виртуальной земле.

а если ваша карта не может раскачать какие-то детские 32 Ома, тогда в помойку такую карту.
К сожалению в большинстве карт с питанием от USB усилитель для наушников выполнен по принципу чтобы было.
 
Нет, не боюсь. Наушники у меня 150 Ом. При 12 В питания в случае выхода из строя микросхемы на наушниках будет рассеиваться 12^2/150=0,96 Вт , что они должны выдерживать штатно.

мне кажется вы слишком оптимистичны
я бы и на 600 Омные наушники побоялся подавать напрямую 12 вольт постоянки

вот пост про сгоревшие наушники 300 Ом от ДВУХ ВОЛЬТ
Капсюлю Sennheiser HD 800 хватило около 2 В кратковременной постояники, что бы сгореть.
Батарейки хороши только для больших динамиков от колонок. С наушниками лучше не экспериментировать.

компания Shure строго не рекомендует постоянный ток к наушникам:
https://www.shure.com/en-US/support/find-an-answer/maximum-dc-voltage-applied-to-headphones

As a general rule, we strongly recommend that no DC voltage be applied to headphones or earphones.
Как правило, мы настоятельно рекомендуем не подавать напряжение постоянного тока на наушники.
 
Последнее редактирование:
С 80 годов прошлого века (стучу по дереву) ни одни наушники не пострадали :). А так да, защита не помешает, но так же может и не спасти в экстремальной ситуации. В этом случае будет лучше виртуальная земля.
 
я имел ввиду может выход на наушники подавать через конденсатор, постоянка уже в любом случае не пройдёт
для наушников большой ёмкости не нужно, я делал выход через плёночные конденсаторы
К76, 3.3 мкФ, 63 В
 
Последнее редактирование:
Так и я о том же !

В Случае низкоомных наушников их легко защитить, оторвав от земли среднюю точку последних электролитов в фильтре (стабилизаторе) питания и соединив с землей через резистор в 300-1000 Ом. Общий вывод наушников подключаем к образовавшейся виртуальной земле.
 

Вложения

  • Пример.png
    Пример.png
    58 KB · Просмотры: 902
Вообщем, вспомнил что у меня есть старый добрый AKAI MPC 1000, соединил его через 2JACK 6.3 - 1JACL 6.3 к звуковой карте, включил на сэмплере режим rec, и звук стал проходить через звуковую на сэмплер и прямиком в наушники, покрутил ручку громкости и rec на mpc и вуаля) проблема сама решилась. Но тем не менее это особо то не выход. Что в итоге то лучше? Купить на алике усилок и не париться? Или попробовать собрать самому? Или может есть заменить звуковую карту на presonus 1810 как изначально задумывал и не париться вообще? Я уже запутался
 
@LMG, была та же самая история. Steinberg ur22 MKII, и наушники AKG K271 MKII (55 ОМ). Вообщем в итоге купил монитор-контроллер JBL M-PATCH 2, в нем встроенный усилитель для ушей, получилось 2 в одном :) А то крутить громкость мониторов писюлькой на звуковухе тоже не очень удобно) Ну и к контроллеру можно подключить еще 2 пару акустики, для шит контроля например.
 
@Searh4 а для чего необходим монитор-контроллер? Вот чего чего а с таким еще не сталкивался ... Ну понятно что для контроля)) Но зачем? Если есть крутилка на звуковой карте? И на ПК не плохо))
 
@LMG, Эмм, как бы обьяснить.. Отдельно мониторы никуда не подключишь (без спец звуковухи с XLR), и громкость на каждом из них отдельно крутится, то есть без звуковухи их никуда не подключишь, 2 XLR в плеер же не воткнёшь) А с контроллером получается есть входы (XLR, тюльпаны и даже миниджек типа AUX), выходы (на 2 пары мониторов+уши), и крутилка громкости со специальным реостатом, который не уменьшает качество (битность звука по-моему) при уменьшении громкости. Вторую пару мониторов или шит-контроль можно подключить) Есть переключатель Stereo/Mono, ну и плюс усилитель для наушников :)
 
@Searh4 т.е эту штуковину можно поставить вместо звуковой карты, я верно понял? Или он идет в паре с звуковой картой?
 
@LMG, не, но с помощью неё можно подключить мониторы к ВСТРОЕННОЙ карте ноутбука например) Обычным джеком, куда наушники вставляются.
Но вообще это врядли основная функция контроллера.
Вот первая попавшаяся статья из инета https://arefyevstudio.com/2018/02/01/kontrollery-monitorov-i-ix-rol-v-studii-zvukozapisi/
 
@Searh4 меня вот мысль осенила, а если попробовать карту запитать по юсб питанию не от ПК а от блока питания? Взять к примеру 5 вольтовый 2.4 ампера, не будет ли толку?
 
@Searh4 смотри, у меня сэмплер есть, я подключаю наушники к нему, а его к звуковой карте, т.е его делаю неким усилителем, звук становится громче, но появляются искажения, это не может быть потому что наушники на 32 ома?
 
@LMG, Либо действительно сэмплер не тянет наушники, либо входной сигнал на сэмплер уже перегружен.
Попробуйте вывернуть на сэмплере громкость на максимум, а на звуковухе (ну или в винде может быть) наоборот сделать тихо и поднимать пока искажения не появятся.
 
@Searh4, ппц ужас, и так разорился наушники , выбирал долго между 32 80 и 250 ом, и в итоге проблемы, ужас, вечером попробую отпишу!
 
@dugdum® а возможно ли как нибудь поднять напряжения, без поломки чего либо?
 

Сейчас просматривают