индуктивности в форме резистора обычно зеленые или синие
-- Встречал только зелёные...
индуктивности в форме резистора обычно зеленые или синие
сорри, схемы нет, вообще это плата питания плазмо-тв старенького.. выходит из дежурного и начинает реле включения щёлкать с периодичностью секунды 3-4.-- А ещё это может быть индуктивность (дроссель) или конденсатор.
-- Маловероятно, что так стоит обрывной. Хотя по маркировке на него больше всего похоже.
Только тогда оно должно меряться как 0,33 Ом.
Похоже на оно, оттуда..Кстати - такое же обсуждается:
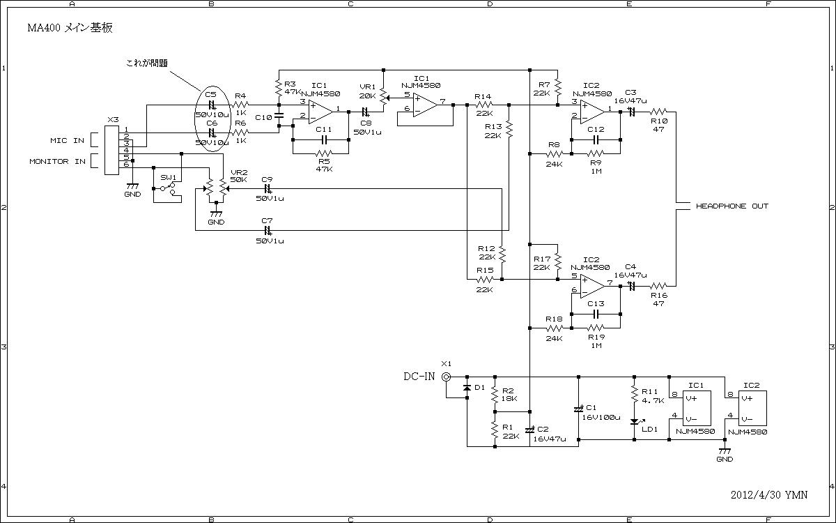
![]()
Резистор 1Вт 5 Полос
Голову сломал уже... Ораньжевый, Ораньжевый, Серебристый, Золотой, Зеленый Помогите распознать.forum.cxem.net
красные можно с оранжевыми, в остальном совпадаетОсобенно по примеру Panasonica -> цифра, цифра, множитель, допуск, и что-то еще, получается 0,33, во всяком случае по таблице 5ти полосковой третья полоска не получается, отсюда логично считать только по 4рем.
вряд ли меня на что-то большее хватит) к мастеру после праздниковскорее это резистор он цел, копать далее.)))
Это увы принципиально невозможно без применения усилительных каскадов (на ОУ).чтоб сигнал не усиливался, а просто регулировался фэйдером в меньшую сторону, но с сохранением примеси микрофонного сигнала.
Что у вас за карта и какие наушники?
Это увы принципиально невозможно без применения усилительных каскадов (на ОУ).
-да схему сочиняли большие оригиналы , где-то как то даже светилы , особенно порадовало моно на входе монитор,сумматор-- Ловите!
Карта M Audio Air, уши Axelvox на 32 Ома
это просто выходной каскад у них довершает микрофонное предусиление1мом резисторы в цепи оос 4580
Так и получается)Исходя ваших слов, это даже не усилитель, а ослабитель получается ))
Нужна такая коробочка, только ещё со сквозным микрофонным входом.К слову говоря, если нужна просто коробочка с регулятором громкости для наушников исполнителя, и чтобы было просто, дёшево и сердито,
половина компонентов просто не нужны
-4580 это обычный оу широкого применения ток у него 40ма по моему максимум,для 32 ом один не в паралель явно недостаточнооперационник мощный, питания достаточно
-это хрен с ним с такими номиналами у 4580 там смещение по выходу будет под 100мв , впрочем на выходе все равно кондюки стоятэто просто выходной каскад у них довершает микрофонное предусиление
-ну кто-то ведь это нарисовал значит какой то естьЯ вообще сомневаюсь, есть ли у бехра хоть один инженер.
-а вот тут не понял что значит сквозной микрофонный вход? по простому насколько я понял вам нужен просто мелкомикшерНужна такая коробочка, только ещё со сквозным микрофонным входом.
-да какой там ослабитель там со входа монитор к.у((1м/24k)+1)/2 т.е порядка 25 а для ушей нужно к.у =5...7 это уже ор сплошнойИсходя ваших слов, это даже не усилитель, а ослабитель получается
-а вот тут не понял что значит сквозной микрофонный вход?
нужен просто мелкомикшер
с нормальным питанием либо нечто вроде ушнюка с двумя входами
-в общем случае микрофоны по простому не "раздваиваются"это приводит либо к ухудшению с/ш либо к коллизиям с фантомным питаниемТ.е. мне нужно, чтобы сигнал микрофона "раздваивался" - один шел на аудиокарту на запись, без изменений, а уровень того, что я слышу при записи в наушниках я мог регулировать
-нахрен никому не нужно т.к в нормальных звуковых картах это все есть сразуЯ вообще удивлен, что настолько удобный контроллер никто не производит. Как беринджер, но с усилием только микрофона, мне кажется для дом. студий были бы нарасхват
с усилием только микрофона, мне кажется для дом. студий были бы нарасхват

-для многих здесь это элементарно (как говорил т. Шерлок Холмс), достаточно сварганить "штаны"А просто "раздваивать микрофон" - невозможно.
-так их вроде гр. Бехринжер прикупил, они теперь шлепают по дешевке клоны 1073 , 1176 и чего то еще подобного только ужеКак и сам "бренд", и его сайт...
никому не нужно т.к в нормальных звуковых картах это все есть сразу
достаточно сварганить "штаны"
Выходы - также нельзя соединять параллельно. Как минимум - будет срач, как максимум - спалите их.путем спайки выхода на наушники беринджера с выходом на наушники из карты
НЕЛЬЗЯ