Самодельный мониторный усилитель (7 онлайн)

  • Автор темы Автор темы sunet
  • Дата начала Дата начала
Две платы это внятное колличество?
-да без разницы хоть одна , дороже только будет, смысл фигни заключается в подготовке к производству - стоит
в районе 2000р, сами платы достаточно дешевы ( цены не помню точно) завтра могу выложить прайс, с 10дм по
моему идет падеж цены, для усилителя комплект плат не маленький в дм, так что если человек 10 наберется
то уже нормально даже с пересылкой
[DOUBLEPOST=1478462003][/DOUBLEPOST]
если бы кто-то затеял мелкосерийное производство комплектов корпусов, радиаторов, плат, трансов и т.д.
-у нас есть возможность сделать все за достаточно вменяемые деньги(пока) кроме радиаторов, в понедельник спишусь с лигрой
узнаю что там и как(трансы только ломает заказывать-тяжелые они, таскать напряженно, да и железо в москве давно испортилось)
 
Последнее редактирование:
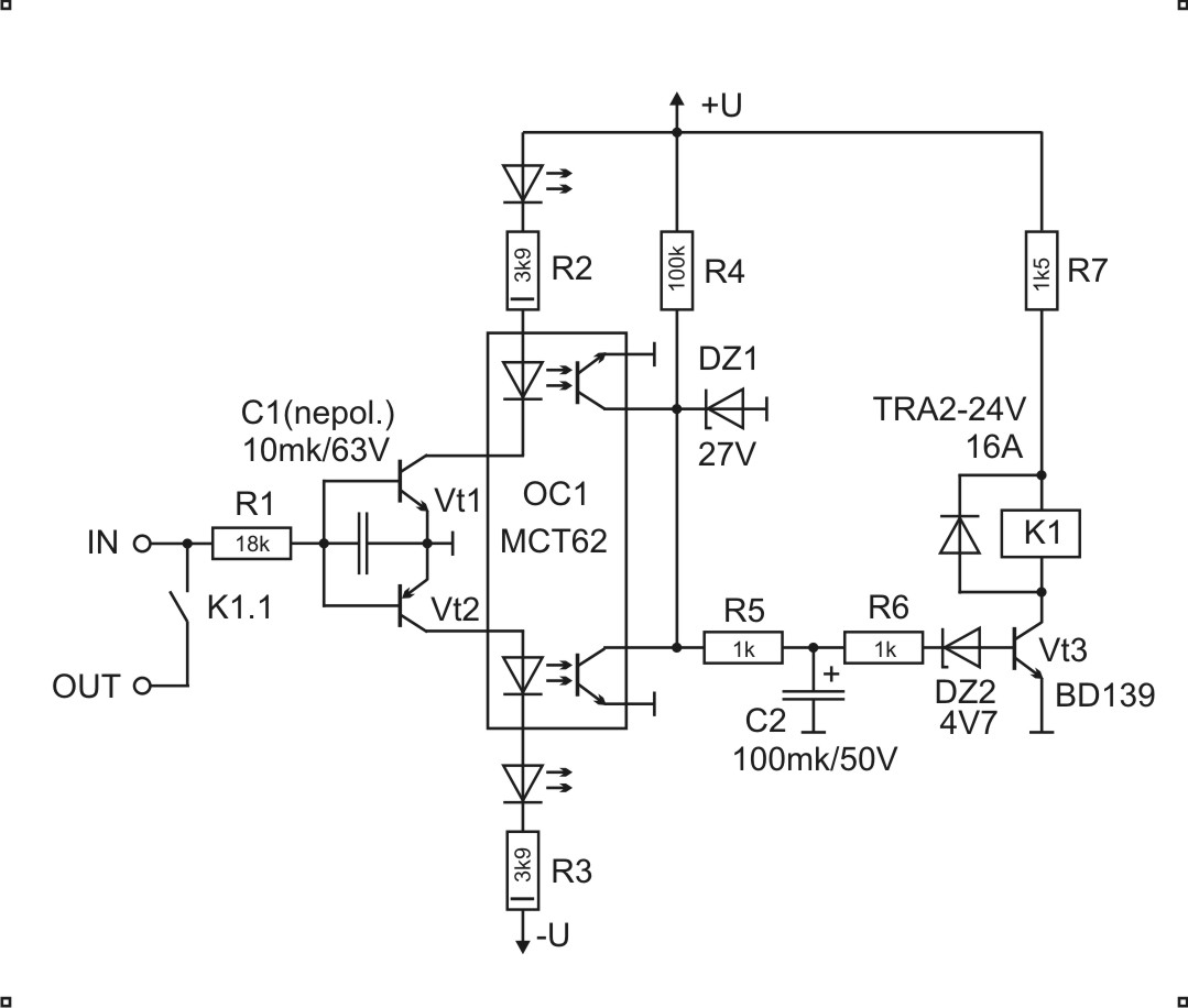
Перейдем к следующему узлу. Он нужен в любом усилителе, вне зависимости от его схемы - блок задержки и защиты от постоянного напряжения. Я набросал схему. Покритикуйте или предложите лучше.

При включении, если на выходе усилителя постоянка, заряжается неполярный конденсатор С1 и в зависимости от полярности открывется один из транзисторов VT1,VT2, зажигаются светодиоды в оптопаре и на плате - для индикации аварии. Один из транзисторов оптопары коротит напряжение питания на землю. После завершения переходных процессов на выходу усилителя ноль, конденсатор разряжается, светодиоды тухнут, транзисторы оптопары запираются, заряжается конденстор С2, открывается транзистор VT3 и реле включает акустическую систему. При выходе усилителя из строя на его выходе появляется постоянное напряжение и реле отпускает.
 

Вложения

  • #Schema_Protect_01.JPG
    #Schema_Protect_01.JPG
    76,9 KB · Просмотры: 271
-- Я в том смысле, что совершенно пофиг, что у него в этот момент на выходе.
 
А я в том смысле что незачем делать долгое время включения (оно раздражает), ибо это время будет отсчитываться от момента когда переходные процессы закончатся.
 
Он нужен в любом усилителе, вне зависимости от его схемы - блок задержки и защиты от постоянного напряжения.
-от постоянки лучше симистор поставить , но можно и реле , в любом случае все решается при помощи одного корпуса 339 ( проще и надежней) , еще есть специализированная
upc ( номер не помню) их навалом везде , не надо изобретать велосипеды, тем более у вас не все защиты предусмотрены ( 100гр , перегорание предохранителей в одном или всех
питаниях) пропажа сети и включение после ее восстановления, пропажа +-15в в питании пред каскадов
-резистор с эммитера tr3 на базу tr6 все же предусмотрите, резисторы 10ом в базы выходных можно ставить один ( базы просто соединить) проще разводить, также емкость
предусмотрите между к-б выходных транзисторов в обоих плечах( 1нф100в)
 
  • Like
Реакции: sunet
от постоянки лучше симистор поставить
и симистор тоже, это отдельный узел, но уж очень он жестко рубит. Хорошо если до него реле отключит...

о LM339 я тоже думал, но так как я нарисовал вроде проще получается. Там 4 компаратора, а нужен только один. При пропадании одного питания в любом случае постоянка появится, а 100гр это что?
 
-- Симистор от постоянки - это защита дорогой акустики, ставится ДО реле.
Ибо реле и правда может пригореть, так пусть лучше догорят предохранители в усилке.

100 гр. - полагаю, перегрев.
 
-выкладываю разводку защиты и реле (находится внизу), только это разводка не квода
001.jpg 002.jpg 003.jpg 004.jpg
[DOUBLEPOST=1478886166][/DOUBLEPOST]-последняя картинка это усилитель в сборе c защитами
-да эабыл указать это разводка александера с вк на биполярах а-ля агеев сл
 
Последнее редактирование:
  • Like
Реакции: Schmidt и кактус
Выше мы говорили о конструкции теплоотвода и я обещал поделиться тем как я это делаю, может кому поможет. Таким образом можно приспособить практически любой радиатор, например от микропроцессора.

При серийном производстве радиатор можно отлить или отфрезеровать, но при домашнем изготовлении можно выйти из положения используя то что я называю "двухступенчатым теплоотводом". При этом к транзисторам или микросхемам привинчивается промежуточная пластина-радиатор простой формы (fig1, fig2) или уголок (fig.3). Эта пластина (уголок) привинчивается к радиатору нужной площади прямо (fig1) или через стенку корпуса (fig2), или к радиатору но через окно в корпусе (fig3).

Для такой конструкции достаточно ножовкой выпилить пластину (уголок), а радиатор подобрать с нужной гладкой плоскостью под пластину. Если кому доступна такая роскошь, то лучше если пластина будет медной. Само собой прилегающие плоскости должны быть гладкими, лучше полированными и необходимо смазать их термопастой.
 

Вложения

  • Radiator.JPG
    Radiator.JPG
    447,3 KB · Просмотры: 190
-все эти уголки , фигня полная ( проходили уже) во первых прокат не годится ( поверхность кривая) , подходит только
фрезерованная чушка толщиной где-то 10мм, опять же смысла в ней нет так как тогда проще фрезеровать весь радиатор
-к тому же как выяснилось вообще проблем сейчас с радиаторами нет - вгзде полно любых , при той же лигре есть
магазин
 
  • Like
Реакции: Peratron
лучше полированными
Не... Только НЕ полированными!
Теплототводы следует только шабрить!

Насчёт промежуточного теплоотвода: крепить к оребрению его следует в многих точках - что б тепловой контакт был по всей поверхности. Затяжка винтов - сильная, но без фанатизма: усилие не должно деформировать пластину и обеспечивать не точечный контакт, а по вей плоскости.
Шайбы под головки винтов - потолще и с правильным диаметром.

На обеспечение плоскостности обеих поверхностей следует обратить особое внимание - для выравнивания следует использовать не насечный, а фрезерованный рашпиль: его кладут на стол и деталь двигают по его плоскости. И никак иначе...
Фрезерованный рашпиль заменяет шабер - если такового нет, то поверхности тоже следует прошабрить.

ХИНТ: и вообще-то не помешало б померять тепловое сопротивление - причём, для измерения температуры перехода отключат питание и меряют потенциал перехода при протекании калиброванного тока.
 
  • Like
Реакции: sunet
Против уголка категорически.!..)) Кристалл транзистора должен целоваться с радиатором в самом толстом месте.)) Это надежно. Еще хорошо бы напрямую без прокладок, но из за наводок радиатор на корпус, а прокладка слюда. Лучше ничего не нашел, силикон и другие теплопроводящие подложки не понравились.

"Тип прокладки: Относительное превышение температуры, °C
без прокладки: 0
керамика на основе BeO, 1.5 мм: +4
керамическая подложка, 1.0 мм: +16
слюда, 0.05 мм: +28
эластичная прокладка Номакон, 0.2 мм: +88....."
 
Последнее редактирование:
Против уголка категорически.!..
Это зависит и от длины и от толщины уголка и от мощности усилителя - 30, 100 или 300 Вт... Для усилителей на микросхемах это может оказаться самым удобным вариантом... В частности у меня усилитель для альтернативных мониторов на кинаповских динамиках - всего 8Вт+8Вт - TDA2050 (на максимальной громкости орут так что слушать невозможно, бо динамики настоящие, не современные "презервативы"). Так он вообще холодный, перебрал с площалью радиатора...
 
@sunet, я про усилитель в студию. Без уголков. А так я для 2030 и 2050 радиаторы от ПК блоков питания ставлю и нормально.)
 
к тому же как выяснилось вообще проблем сейчас с радиаторами нет - вгзде полно любых
Никто не спорит что лучше фрезеровать радиатор под заказ, но вы опять смотрите со своей колокольни... У меня например сейчас такой возможности нет, приходится приспосабливать из того что можно найти, да и для подавляющего большинства радиолюбителей проще пару часов поработать ножовкой, напильником и шлифовальной бумагой, чем платить деньги (если есть кому) за дюраль и фрезеровку. Тем более что с годами у всех собирается приличный набор всяких железяк и старых радиаторов. В частности компьютерные радиаторы очень даже для этого подходят (у меня их уже с десяток валяется) - у них есть большая плоская поверхность для крепления пластины, в отличие от старых радиаторов для транзисторов, у которых оребрение с двух сторон.
[DOUBLEPOST=1479627662][/DOUBLEPOST]
я про усилитель в студию. Без уголков. А так я для 2030 и 2050 радиаторы от ПК блоков питания ставлю и нормально.
Так и я про них... 2030 это ужасная гадость, а 2050 при мощности до 20-25 Вт звучат очень прилично... все зависит от акустики, те же NS-ки 30-ватные... есть еще шит-контроль, для которого тоже усилители нужны. Впрочем у меня 100-ватный усилитель в комбе тоже на уголке (кстати комб тоже в студии) и тоже не перегревается... до 40 градусов даже...
 
Радиатор от ПК особенно старых часто использую только чтоб ребра были установлены вертикально,
 
чтоб ребра были установлены вертикально
Это само собой... вообще не пойму - вижу даже в фирменных приборах радиаторы с горизонтальными ребрами...неужели люди в школе не учили что такое естественная конвекция?
 
  • Like
Реакции: кактус и Long
При серийном производстве радиатор можно отлить или отфрезеровать, но при домашнем изготовлении можно выйти из положения используя то что я называю "двухступенчатым теплоотводом".
Подобный метод использовался в У-101. Там транзисторы крепились к пластинам, которые уже крепились к радиатору.
 
Никто не спорит что лучше фрезеровать радиатор под заказ, но вы опять смотрите со своей колокольни...
-не надо их фрезеровать и тем более отливать , покупаются готовые(эструдированный профиль) на выбор( выбор большой)
адреса давал , некоторые чертежи с моей точки зрения наиболее подходящих выложил, под радиаторы уже делается
конструкция корпуса, у той же лигры есть несколько профилей с толщиной основания 10мм и профилированными ребрами
проще пару часов поработать ножовкой, напильником и шлифовальной бумагой, чем платить деньги (если есть кому) за дюраль и фрезеровку.
-абсолютно бесполезная трата времени , причем ровную поверхность все равно не сделать, на алиэкспресе подходящие радиаторы 500-700р с
доставкой, у лигры 300-400 без, на вегалабе тоже в таком же диапазоне
Так и я про них... 2030 это ужасная гадость, а 2050 при мощности до 20-25 Вт звучат очень прилично...
-мне не понятно зачем их вообще использовать, вроде LM не дефицит да и tda7294,93 явно лучше
Это само собой... вообще не пойму - вижу даже в фирменных приборах радиаторы с горизонтальными ребрами..
-это под вентиляторный продув
 
  • Like
Реакции: кактус и mexap
абсолютно бесполезная трата времени , причем ровную поверхность все равно не сделать,
Вы говориете это мне после того как я это уже почти 50 лет делаю? Без единого прокола по вине радиатора! При этом бесплатно! Кто может, кто хочет, пусть покупают, я не против.

вроде LM не дефицит да и tda7294,93 явно лучше
Хуже. Я делал на них на всех. TDA2050 и LM1875 на мой слух лучше всех, лучше многих дискретных. Один минус - малая мощность. LM3886 хороши, но греются ужасно. Качества TDА7293-94 более чем достаточно для сабов, но для основных мониторных усилителей они не годятся.

это под вентиляторный продув

увы нет, тупо горизонтальные, без вентиляторов...
 
  • Like
Реакции: кактус

Сейчас просматривают