Самодельный мониторный усилитель

  • Автор темы Автор темы sunet
  • Дата начала Дата начала

sunet

Victor Buruiana, 1959
18 Июл 2005
12.077
6.402
113
67
Chisinau, Moldova
Тема эта временная, предполагается что она будет удалена после идентификации наиболее подходящих для народного творчества проектов мониторных усилителей - от самых простых и до сложных, доступных для повторения только опытным специалистам. В результате обсуждения будут созданы несколько параллельных тем более узкой специализации, в которых уже будут обсуждаться конкретные схемы, платы, конструкции и их наладка.
 
Последнее редактирование:
  • Like
Реакции: Andruha и real64
@sunet, думаю хороший вариант собрать полностью двойное моно на двух разных трансформаторах и блоках питания независящих друг от друга
где кстати трансформаторы планируете заказывать?
 
думаю хороший вариант собрать полностью двойное моно на двух разных трансформаторах и блоках питания независящих друг от друга
Согласен, тем более что это выгодно и с точки зрения габаритов усилителя. Трансформаторы я заказываю у нас в городе. У китайцев заказывать, получается дорогая доставка - большой вес.

Как один из простых и дешевых вариантов будет тема с описанием китайского набора для сборки усилителя QUOD405. Я приобрел такой набор, разбирусь и создам тему.
 
Последнее редактирование:
  • Like
Реакции: Shadow spawn и tmk
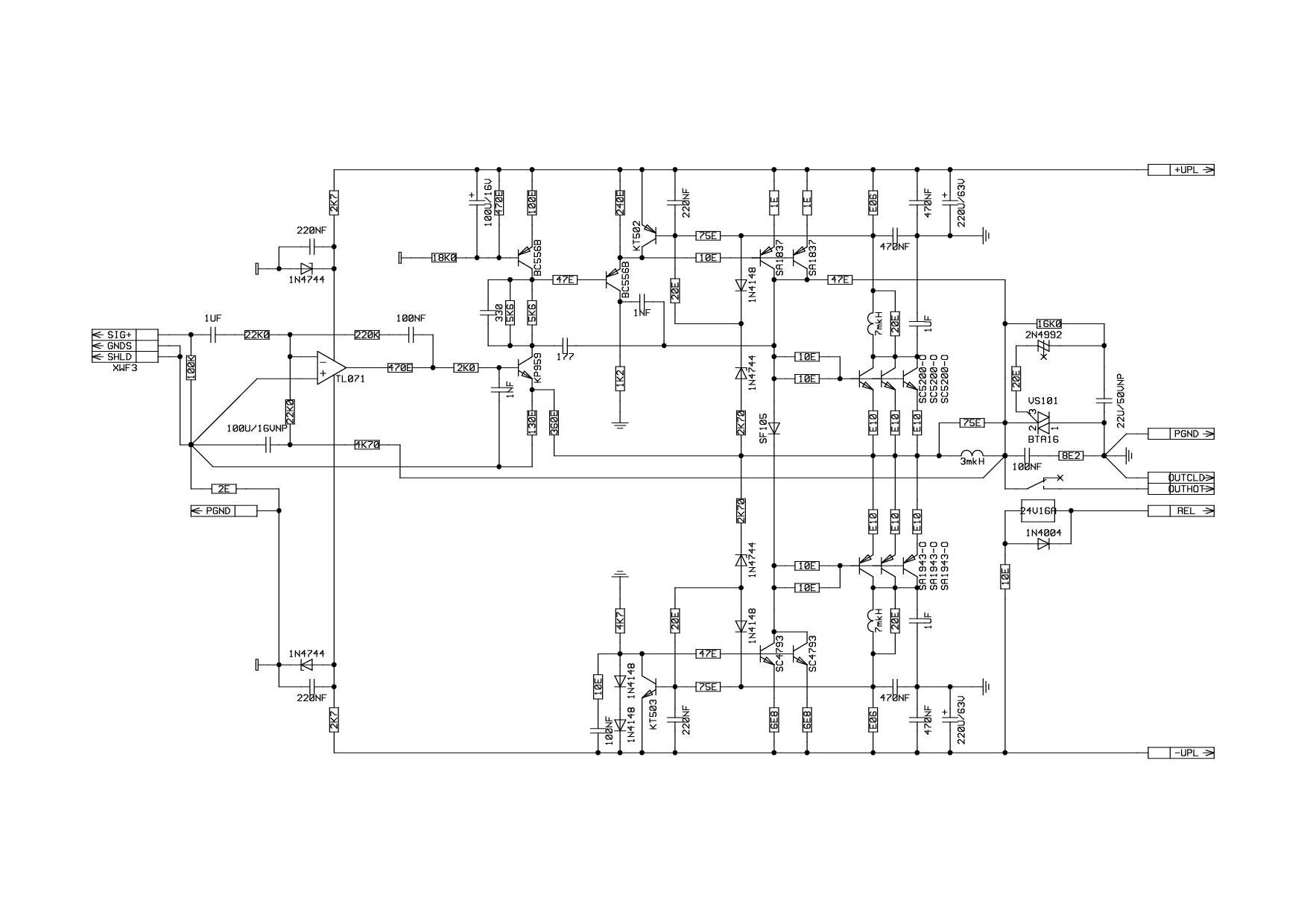
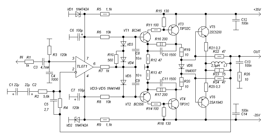
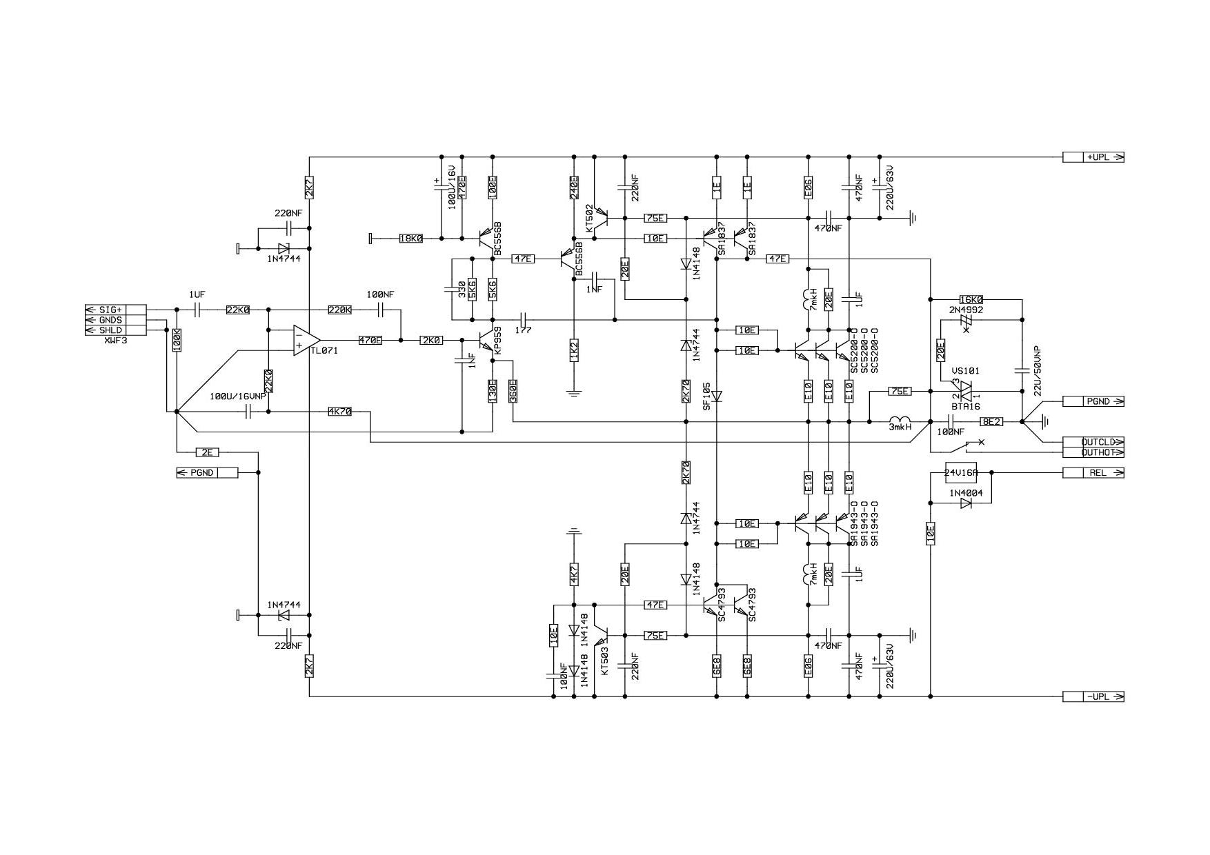
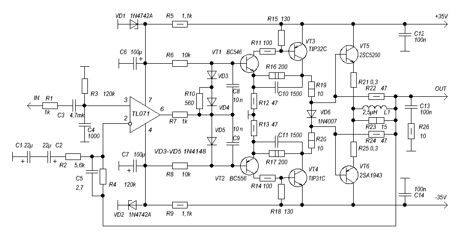
Вот схемы разных вариантов усилителя Quod405 которые приводил ранее digilab2 и его вариант схемы:

В вашей схеме транзисторы запараллелены, какая там мощность?
 

Вложения

  • digilab2_Quad405.jpg
    digilab2_Quad405.jpg
    137,8 KB · Просмотры: 1.205
  • QUAD 405 schematic evolution.pdf
    QUAD 405 schematic evolution.pdf
    196 KB · Просмотры: 699
Последнее редактирование:
-120вт на 8ом 160вт на4ом, емкости 20000мкф, по три транзистора для надежности( вообще платы были под 4 в параллель)
-я там резисторы ставил в обратной связи rn55 по 4 в параллель
 
Последнее редактирование модератором:
digilab2 - Катушки на резисторах мотали?
 
Последнее редактирование:
-нет 3мкгн двухслойная стоячая провод 1.3мм на сверле 9мм по моему, 16 витков вроде,
пропитано бф2 ,7мкгн на пластмассовых катушках ( в платане продавались)проводом 0.85мм четыре слоя вроде
 
Последнее редактирование модератором:
  • Like
Реакции: кактус
Китайцы поставили 2 резистора по 1 вату только из за номинала
-там эти два резистора 1к 1вт изначально во всех кводах стояли (усилитель древний) все просто копируют и все , тем более
китайцы , на самом деле номиналы можно сделать любыми важно соотношение при котором достигается баланс моста
(r20/r21,r38,c8,l1)и к.у усилителя А ( r16)
-резистор r9 не нужен, вместо него лучше поставить диод , на выходе оу в рабочем режиме есть смещение порядка +1в,скорее
всего это попытка сделать ограничения этого оу симметричными
-лучше всего использовать оу r-r по выходу (у них к.г растет меньше от амплитуды)и + питания сделать на tl431 (подстройка
симметрии ограничений, также питание у оу надо делать максимально возможным , при этом можно снизить к.у
усилителя А ( повысить линейность)
 
Последнее редактирование модератором:
@sunet, есть один вопрос, но почему квод?
зы: в смысле, я читал первый пост, но на дворе давно другое тысячелетие...
 
Последнее редактирование:
-я думаю чтобы с током покоя не мучится, хотя тот же 1 брагин с моей точки зрения проще а звучит получше, единственно что если его
начать доводить до нормального вида может получится поболе чем квод
 
Последнее редактирование:
@digilab2, да. а меня ещё смущают моточные изделия в выходном каскаде. очень внимательно к реализации конструкции надо подходить. да и верно, есть проще и лучше.
 
Я Квод не собирал поэтому интересно.
- собирал Брагина 1 много, оплеухи от NEMO с 2-мя выходными и с 4-мя, Лайкова 2 усилка разных, что по большому это тот же Брагин только переработанный, Никитина который с мосфетами на выходе.
По поводу Брагина 1 по замене комплектухи по улучшению от Дигалаба, я записал, обязательно соберу. Смотрю на Рысь 17 с интегратором..но пока жаба победила, а Филигрань вообще интересен.
@mexap а что предложите Вы? и лучше и проще? Я с удовольствием соберу.
 
Последнее редактирование модератором:
@кактус, смотря какая мощность интересует. мне, например, мощности zd50 выше крыши, параметры тоже высокие, звук устраивает ;).
а так, есть, например, YESы с вегалаба, или http://www.audio-perfection.com/forum/showthread.php?tid=242, его даже штангист собрал со своими кривыми номиналами и на своей кривой плате http://www.audio-perfection.com/forum/showthread.php?tid=115&pid=21032#pid21032 и получилось вполне приемлемо. ))) Зуев, например, тот же.
А кому и Аудиоманьячного ампа №1 будет выше крыши. И платы ко всем есть отличные, и ничего выдумывать не надо. К некоторым даже киты вполне найти можно.
 
  • Like
Реакции: кактус
@digilab2, да. а меня ещё смущают моточные изделия в выходном каскаде. очень внимательно к реализации конструкции надо подходить.
-ну на самом деле катушка там одна 3uh как и в любом усилителе , две которые в питании можно вполне заменить на fb
-мы стали делать квод только потому что на то время из всего что Толя привозил на пробу ( а там много усей было) плюс
зуев и сухов , он тупо лучше звучал (брали родной 405 у Rarr , у него же есть 520) брагина не стали делать т.к опытный
образец сгорел, разбираться что к чему было неохота
-на самом деле проблемы усилителя для меня давно не существует, надо собирать либо Александера, либо стандарт
на симметричных дифкаскадах с симметричным ок-ое-об ун(такой улучшенный брайстон), выход либо латеральные мосфеты , либо онсы с встроенной
термосабилизацией, ну еще где-то как-то ввс-2011(14),любой из этих трех убирает почти все что есть на рынке с легкостью
-я имею ввиду конечно уси с мощностью 100-150вт , более мощное это вентиляторы и совсем другой конструктив
 
Последнее редактирование:
  • Like
Реакции: кактус
YES не давно просматривал, мне понравился. Только там вариантов куча...
zd50 на основе LM3886 положительные отзывы...но не хочу))
Про Зуева тоже слышал хорошие отзывы.
А аудиоманьячный амп1 это не для наушников вроде?,..)
 
zd50 на основе LM3886 положительные отзывы...но не хочу))

Если честных 20Ватт вам хватает(акустика позволяет) - очень хороший вариант. Если надо больше - да, надо делать что-то иное.
[DOUBLEPOST=1477219559][/DOUBLEPOST]@кактус, маньячный - колоночный, но он сильно хуже зд50, как объективно так и субъективно.
 
-на самом деле проблемы усилителя для меня давно не существует, надо собирать либо Александера, либо стандарт
на симметричных дифкаскадах с симметричным ок-ое-об ун, выход либо латеральные мосфеты , либо онсы с встроенной
термосабилизацией, ну еще где-то как-то ввс-2011(14),любой из этих трех убирает почти все что есть на рынке с легкостью
-я имею ввиду конечно уси с мощностью 100-150вт , более мощное это вентиляторы и совсем другой конструктив
Вот что мне надо!:) Хорошая "Выжимка" про уси для мониторов на этом форуме!
 
32 года тому назад!
Первая реализация, май 1984 года, статья в журнале Радио "Усилитель Солнцева"
http://ir51.uploadboy.com:8080/d/r5...nopmhx563tgllalqtv62ypd34vpdgxjyma2/Усилитель Солнцева (QUAD 405).pdf
с которого и пошли все последующие QUAD 405.
Через месяц после выхода статьи, даже ранее 30.06.1984, был изготовлен, настроен и отлажен мной на рабочем столе (на работе), при полном наличии промышленных приборов и блоков питания. И с тех пор лежит в ящике, готовый в любой момэнт вступить в работу и заменить что угодно )
1158e3227da6.jpg

ОУ 574УД1, выходные транзисторы металлические составные КТ825, КТ827
И с тех пор мало что изменилось, хоть и несколько другая элементная база.

Посмотрев китайские реализации осенила мысль взять их много, сколько влезет, и не делать корпус, а засунуть в ребристый алюминиевый корпус от усилителей каб.ТВ (Гродно), сам корпус как огромный радиатор, и не на металлических выходных, а на пластмассовых, крепить изнутри удобнее, но с умощнённым выходом, несколько в паралель. И один вентилятор прогоняющий воздух через эту коробку. ВСЁ! Только блок питания отдельный, на несколько таких корпусов.
 
Последнее редактирование:
  • Like
Реакции: кактус
В принципе необязательно Quad... речь идет о мониторном усилителе Ватт до 100 и на этот есть эти готовые китайские наборы, да и разговор в соседней теме о нем был ... а так, давайте определим усилитель простой для повторения, надежный (мониторы дорогие), качественный и сделаем форуму подарок-проект со схемой, платой, рекомендациями... Как-то нехорошо что есть неудовлетворенный спрос на мониторные усилители, у нас есть конструкторский раздел, есть звукоинженеры-электроньшики и нет такого предложения...
 
Последнее редактирование:
  • Like
Реакции: Andruha и кактус
по александеру была же тема где-то на рмм, никто не собирал усилитель Агеева?
-по александеру была не тема а фигня какая-то , кстати я там выкладывал его фото в открытом состоянии
-Агеев и ввс 2011(14) это почти одно и тоже , разница невелика, агеевский сложнее в реализации
-я уже говорил родные платы квод чрезвычайно неудобны , надо делать по другому
- насчет вентилятора - категорический противник нечего ему делать в усилителе на 100вт , и шумом з...т через пять минут
В принципе необязательно Quad... речь идет о мониторном усилителе Ватт на 100 и на этот есть эти готовые платы
-квод один из самых простых усилителей в реализации и дает очень приличный звук , только не надо собирать первые
варианты , а тем более китайский, все остальное связанное с током покоя - головная боль , требует тщательной проработки
конструкции ( радиаторы , датчики , разводка п/п , простому радиолюбителю это не под силу, если только не кит), а для квода
все есть (наш 200) железки на заводе можно заказать , радиаторы на вегалабе человек подходящие пилит недорого,правда
вчера смотрел что-то его не нашел, причем радиаторы это самое главное от них вся конструкция идет
[DOUBLEPOST=1477228169][/DOUBLEPOST]
Первая реализация, май 1984 года, статья в журнале Радио "Усилитель Солнцева"
-первая реализация это Решетников 79г. -просто копия родного квода , солнцевский усилитель вообще то фуфляжка-нет
в нем звука, причем именно из-за 825,827 транзисторов, плюс вылетает от любого чиха
 
Последнее редактирование:
-сразу радуют irf-ы , весьма неудачные транзисторы для звука , к тому же они хотя и мосфеты у них точка уменьшения
тока расположена где-то в районе 6-8а , так что про стабильность тока покоя в этом усилителе можно забыть,хотя при
питании+-35в и по паре этих irf на это можно вообщем наплевать, опять же отсутствие защиты от кратковременных к.з
немаловажный фактор студийного усилителя, я бы не рискнул его запускать в производство
 
-надо доделать вот это
bragin_28_06_10_fix.GIF
[DOUBLEPOST=1477235009][/DOUBLEPOST]-и обсудить это
[DOUBLEPOST=1477235138][/DOUBLEPOST]-хотя все равно проще и лучше квода все равно фиг чего найдешь
 

Вложения

печатка не моя..
Но явно лучше китайской, лучше думаю и английской...а схема какая?
[DOUBLEPOST=1477236713][/DOUBLEPOST]@digilab2,
3.1 более или менее классика. Что обсуждать? Эта теория или делали? Только защита нужна...
4.0. больно деталей много... стабилизатор с усилителем...это потому что светодиод?
 
Последнее редактирование:

Сейчас просматривают