Самодельный мониторный усилитель (5 онлайн)

  • Автор темы Автор темы sunet
  • Дата начала Дата начала
Потому было б нелишне сформулировать более конкретные требования к мониторному усю
-Жень все очень просто к.г=0 slew rate=бесконечность ft=бесконечность с/ш>-120db rout=0 кпд=100% все давно известно
 
Да и очевидно с пердежом с 0.2% звучат жирное эти усилители. Многим нравится. Я не возражаю.
Только звук у них ФОРМАЛЬНЫЙ.
Шмит.
Повторяю в 5й раз. Я купил Квестед 3208. Подключил к Хафлеру. Их было 2. Древний и транс нова. Ну играет и все. Звук скучный.
В Бинар привезли датское чудоюдо. За 6000$
Взял. Изменилось на 1 мм.
И однажды Лонг мне дал послушать первого Сакевича 1200. Не 500. 500 играет плохо.
И все вштырило как надо. Я купил 4 штуки. Но вот с надежностью там все плохо. Потом Филиграйн привез макет - было хорошо. Но там были межкасдные трансы от PV. Иногда наводило в некоторых районах. Он доработал до версии 2. И все отлично до сих пор.
 
@Schmidt,
На тихой громкости теряется микродинамика.
Причем у одной версии . У второй версии все нормально. Но при навале у нее начинается зажев в середине. Как у Линкс Аврора.
Сам бери и слушай.
 
так и думал про микродинамику, первые версии может и грешили на уровне тестов
 
когда при отвратительных характеристиках изделие
звучит хорошо — не наблюдал никогда. (David Manley)
-эту цитату надо дать почитать любителям так называемых nos цапов на tda1543 ( 4-8 шт в паралель) с к.г -70db, и без цифрового фильтра
а то на всех хай файных форумах все уши прожужали( китайская поделка какая-то), даже читать противно, мне лично хватило 15 сек чтобы понять что к настоящему звуку это
не имеет отношения( слушал цап Проклова правда давно , может сейчас что-то изменилось , хотя tda1543 изменить невозможно)
 
  • Like
Реакции: Long
Причем у одной версии . У второй версии все нормально. Но при навале у нее начинается зажев в середине.
-там версий я уже писал было штук 5-6 , различались оу и транзисторами , и еще два варианта по мощности ( трансы и емкости) , начальные с 5534 и lm318( где-то 40шт.)c моей
точки зрения самые неудачные, относительно конечно т.е звук примерно тот же как и квод , opa134 на входе и в усилителе были уже интереснее, самый лучший вариант
lme49710 на входе и ada4627 в усилителе , также транзисторы тоже влияют на звук , лучший вариант был sanyo-toshiba-ons
-но лучше всего звучал последний экспериментальный вариант , где у.н был сделан по другому ( ok-oe -родной квод , ok-oe-ob модификация)
-сейчас поставил бы на вход ada4898-1 , opa1611, ada4627 , в усилитель ada4627, lt1122, ad8065
 
Последнее редактирование:
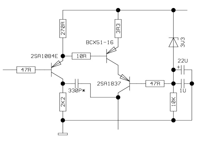
-заодно схема у.н(ок-ое-ов) , источник тока( 60-80ма) такой же с минус питания транзисторы естественно пары наоборот, достоинство звук , недостаток мощность ватт на 5 меньше
av001.jpg
 
Последнее редактирование:
Ну ведь нормально звучит 5532 5534. Мне нравится .SSL тоже. А эти Новоделы нужно ставить по схемотехнической ситуации. В усь?
Я делал длинный кроссовер. С задержками и тд. 5532 сыграли лучше ОР275.
 
С задержками и тд. 5532 сыграли лучше ОР275.
-op275 это улучшенный вариант 5534 , правда по другой схемотехнике(батлер) но суть та же, к современным
высокочастотным оу не имеет отношения, в кроссоверы надо ставить нечто вроде ad8066 и т.п ,опять же важна
схемотехника кроссовера , если интеграторная то там вообще никогда звука не будет
 
А нельзя ли радиаторы заказать какие нужны по форме? И сразу анодированные, не крашенные черные?
 
[DOUBLEPOST=1478260400][/DOUBLEPOST]
А нельзя ли радиаторы заказать какие нужны по форме? И сразу анодированные, не крашенные черные?
-на вегалабе был человек пилил нужного размера по высоте, прекрасные радиаторы ребра 4см профилированные ширина 30см и 40см
пропал куда-то( и цена была хороша где-то 300-400р 10см)
-анодированные это в китае надо искать, у нас вряд ли
-послали на ligra.ru буду смотреть, на alrosa.ru 300кг минимум
 
Последнее редактирование модератором:
Не я про то что можно же тут (Россия ) заказать чтобы не пилить , а сразу форму вылить. Место где транзисторы -шлифануть и анодировать в черный цвет.

По схеме реле на плату надоть.
 
Последнее редактирование:
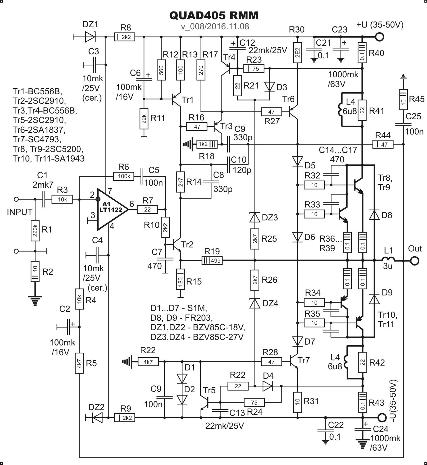
Благодаря коллеге @digilab2, схема усилителя на базе Quad405 с комплементарными транзисторами на выходе утряслась. Скоро она выделится в отдельну тему. Некоторые номиналы, варианты типов элементов еще будут уточняться по мере разводки плат и изготовления. Ненужные сообщения и промежуточные схемы я удалил.
Нумеротация элементов теперь новая, английскому варианту уже не соответствует.

Здесь думаю стоит еще обсудить некоторые узлы которые должны или могут сопутствовать усилитель:
- блок питания (трансформатор, мост, фильтры, мягкий пуск)
-блок защит (задержка включения, релейнас защита от постоянки, жесткая защита от постоянки на симисторе)
-преамп (дополнительное усиление, фильтры, суммирование каналов, инвертор для мостового включения и пр.)

Компоновка (не считая преампа) может быть также разной:
1. Одноплатная - все узлы на одной плате
2. Двухплатная - усилитель на одной, блок питания и защиты на второй
3. Двухплатная - усилитель и защиты на одной плате, блок питания на второй.
4. Трехплатная - усилитель, блок питания и защиты на разных платах.

Примечание.
Схема постоянно дорабатывается и вложение заменяется. Ее окончательный вариант появится после разводки и проверки платы.
 

Вложения

  • #Schema_Q405RMM_v008.jpg
    #Schema_Q405RMM_v008.jpg
    351,1 KB · Просмотры: 282
Последнее редактирование:
  • Like
Реакции: Shadow spawn
Благодаря коллеге @@digilab2, схема усилителя на базе Quod405 с комплементарными транзисторами на выходе утряслась.
О, нет, только не это! Не Quod, а Quad же ж!!
Кстати, а если digilab2 что-то упустил/забыл? Лично я, если бы захотел делать сабж, поискал бы проверенные варианты на Веге и т.п. А если только себе делать, то вообще, купил бы у них комплект готовых плат.
Вот, хоть убейте, не понимаю я смысл этой темы - "digilab2 учит ТС, как доработать базовую схему" или что-то в этом роде?
 
Последнее редактирование:
-только диоды d5 d6 не там, d5 между r30 и r31, d6 с коллектора tr7 к r34, я вообще то их ставил но потом удалил с
ними мощность чуть меньше , в остальном разницы не заметил
-еще бы уменьшил к.у lt1122 ( или что будет стоять , я бы разводил soic8 - выбор больше) до 10 , так входная чувствительность
примерно 0dbu , а лучше 1в даже сделать
- у меня собирался второй вариант, (лучше конечно 1 но я думаю на двухслойке не пройдет)причем усилитель состоял из
двух плат соединенных перпендикулярно, собственно сам усилитель с защитами и реле, и платы выходных транзисторов
до 4 штук в плече( фото выкладывал
 
О, нет, только не это! Не Quod, а Quad же ж!!
-тут главное чтобы костюмчик сидел, не в букве дело
-Rаrr( и не только он) долго сравнивал звук доработанного и родного пришел к однозначному выводу доработка лучше,
на веге продается родной кит, у китайцев два варианта почти родной и рассматриваеиый, с моей точки зрения это
крайний вариант , для того у кого совсем рук нет, я бы сейчас лучше 1 брагина собрал ( или yes4, end millenium,alexander,
ввс-2011,волжская рысь 4.0 - на выбор) тоже киты все есть на веге
-тем более проблему корпуса, радиаторов, плат, трансов , одиночке вообще решить трудно
-да я могу просто платы свои выложить с картой набивки и все , там все сто раз проверено , просто уже отмечал мне та разводка сейчас не нравится,
переделывать надо
 
@Tuvalu, я буду его разводить, пробовать, хотите , подключайтесь, просто в таком виде не останется, доведем до ума. Ну на самом деле, если есть хорошие комплементарные пары, зачем собирать по старинке? Я уже не говорю о планарной технологии.
[DOUBLEPOST=1478432110][/DOUBLEPOST]@Long, я выпускать не намерен, но если кто возьмется... главное довести до ума "народный" вариант, а значит однослойный, с универсальным конструктивом, чтоб бод любой корпус
 
-плата только двухслойная , сразу отмечу в один слой даже не начинайте - путного ничего не выйдет ( на своем опыте знаю)
стоят сейчас чуть дороже, сделать нет проблем , чем больше народу наберется тем лучше, то же с корпусами и трансами
самая засада радиаторы, т.к плату надо разводить под радиатор( т.е если разведете под какой то ваш смысла в работе нет)
нужен стандартный профиль который может купить каждый
 
не понимаю я смысл этой темы - "digilab2 учит ТС, как доработать базовую схему" или что-то в этом роде?
На вегалабе есть усилитель который поборется за звание мониторный? )))
А у меня подобная тема была в голове, спасибо ТС опередил. Все во время и так как я хотел. Тем более можно собрать, что не так переделать и довести до ума уси к своим мониторам. На вегалабе смотрел , смотрел, интересно, а вот Вадим Володин или N-мониторс что бы оттуда бы взяли для своих мониторов, или нет там ничего?
 
Tuvalu сказал(а): ↑
не понимаю я смысл этой темы - "digilab2 учит ТС, как доработать базовую схему" или что-то в этом роде?
На вегалабе есть усилитель который поборется за звание мониторный? )))
Цитата об одном, вопрос о другом...
А так, да, есть. Зуева я уже упоминал, digilab2 назвал ещё несколько, лучших, чем Q-405. Можно ещё вспомнить.
 
-я уже говорил в 1брагина источники тока засунуть, каскод вместо ое и импульсную защиту от кз и лучше чем квод
будет на порядок, примерно при такой же сложности
ковыряться просто лень , а в кводе все уже доковыряно давно, только ун другой сделать - покачественней( схемку выше
наложил)
-по качеству и проверенности ввс-2011 надо собирать , десятки тысяч народу его собрали и не жалеют( и я тоже), сложноват
конечно но все очень продумано и материала подробного полно
-почему квод?- примитивный в своем роде усилитель не требующий подбора транзисторов ( даже на выходные вообщем можно н....ь) при этом
имеет неплохой звук и параметры , даже на том фуфле на котором их сама фирма ывпускала
 
Последнее редактирование:
  • Like
Реакции: кактус
стоят сейчас чуть дороже, сделать нет проблем , чем больше народу наберется тем лучше
Согласен, если народ наберется, но плат может быть несколько разных, под разные нужды и возможности. 99% радиолюбителей делают платы дома утюгом. Двухслойной такую сделать непросто (хотя можно)... если плату можно купить это одно, а если надо сделать всего пару в домашних условиях, то другое. делать промышленно платы под один усилитель невыгодно.

т.к плату надо разводить под радиатор
Есть задумка с универсальным радиатором. Скоро сделаю - поделюсь.

Зуева я уже упоминал, digilab2 назвал ещё несколько, лучших, чем Q-405

Я думаю Квод будет намного лучше TDA2030 или TDA7493 на которых сделана половина промышленных млниторов... и повторю что уже писал пару раз - я начал тему, выбрал с помощью @digilab2, стартовый усилитель. Скоро он выделится в отдельную тему, но это отнюдь не единственный вариант, у кого есть конкретные идеи - предлагайте! Обсуждайте, конструируйте! Всем будет интересно.

Пока только Ператроник предложил направление и открыл тему. Были еще упоминания о том или ином усилителе и несколько фотографий. Если хотите что-то предложить, то давайте конкретнее - схемы, идеи, вопросы, ответы. У каждого свои взгляды, свои идеи, сои потребности.
 
99% радиолюбителей делают платы дома утюгом. Двухслойной такую сделать непросто (хотя можно)...
-не надо утюгом делать платы под усилители, ацп, цап , даже преампы, так только макетики можно
-двухслойную и не сделаете, переходов не будет , а с перемычками оно зовется полуторкой
-зачем универсальный,я выкладывал чертежи подходящих готовых у лигры , цена 300-400р 10см длины резка входит в цену,
-самодельные радиаторы это вообще нонсенс(если только не фрезерованная позолоченная медь) , как и самодельные транзисторы и оу на дискрете
-lm больше распросранена и лучше чем tda, еще лучше некоторые техасовские d класса (не все)
 
Последнее редактирование:
  • Like
Реакции: mexap
Пока только Ператроник предложил направление и открыл тему. Были еще упоминания о том или ином усилителе и несколько фотографий. Если хотите что-то предложить, то давайте конкретнее - схемы, идеи, вопросы, ответы. У каждого свои взгляды, свои идеи, сои потребности.
А какой смысл что-то здесь "давать"? Всё уже разжёвано до невозможности на профильных ресурсах, тот же ВВ-шник, Зуев, Милления, WD и мн. др. Берите и делайте. ЗДЕСЬ имело бы смысл начинать какую-то свою движуху, если бы кто-то затеял мелкосерийное производство комплектов корпусов, радиаторов, плат, трансов и т.д. Поймите, в наше время схема - дело десятое, как ни крамольно это звучит. Я не отговариваю, общайтесь конечно на здоровье, но смысла во всём этом я как не видел, так и не вижу.

А темы Ператрона - это как колонизация Марса, когда-то может что-то и получится, но не при нас. К тому же, он игнорирует литературу по его же темам, профильные ресурсы, даже апноуты, поэтому постоянно изобретает велосипеды. Ну, хобби у него такое. К реальной потребности сделать хороший мониторный усилитель при вменяемом бюджете и, самое главное, в обозримые сроки, эта его тема не имеет никакого отношения.
 
  • Like
Реакции: mexap
-- Можно встрять?
Не понимаю вообще смысла в изготовлении ЛУТ - ну, если только изготовитель не утончённый мазохист.
При сколько-нибудь внятном количестве двухсторонняя плата с маской (без шелкографии) размером
420 х 250 мм в не самом дешёвом месте обходится около 2.000 рублей. (Китай - вдвое дешевле).
Ну, и какой смысл выпендриваться?... o_O
 
  • Like
Реакции: newbie

Сейчас просматривают