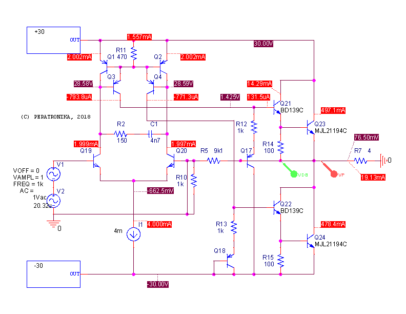
-еще хуже термочувствительна , я думаю ты не понимаешь про что говорится , я например говорю о разогреве кристалла выходногоТам же дарлингтон - модель другая. И может она термонечувствительная?
транзистора от изменения протекающего тока а не об изменении температуры среды, хотя и это тоже нужно компенсировать
-увеличение температуры кристалла на 1 гр приводит к уменьшению ube на 2.1мв т.е изменение температуры кристалла на 30гр
( вполне себе обычный вариант) приведет к изменению тока покоя в 10раз , в случае с дарлингтоном все еще хуже так компенсировать
надо 2 ube ( в варианте двухтакта 4 ube) да еще у разных транзисторов
-результат с перекомпенсацией у tuvalu скорее всего очередной прикол симулятора, в любом случае без эммитерных резисторов ток
покоя выход-нюков будет расти
-тут надо заметить что по простому задача термокомпенсации не решается , наиболее простой вариант- применение транзисторов с
встроенными в кристалл диодами ( корпус с пятью ногами)
