Пара смешных фоток (21 онлайн)

  • Автор темы Автор темы SoNick
  • Дата начала Дата начала
D8AkU7jmokQ.jpg
 
@Long, а вы решите и проверьте, слабо? )

Пи - это тоже точное число, но почему-то многие пишут 3,14, или вы хотели до какой степени точности после запятой чтобы я вам решение написал? Для того, чтобы узнать ПИН-код, округление до 4 числа после запятой достаточно
 
Последнее редактирование:
  • Like
Реакции: кактус
Решение довольно точное, у меня вычисление определённого интеграла-онлайн выдало почти такой же результат, но верхнюю границу для Х я брал всё-таки меньше 1(минимально меньше - насколько позволила эта программа), потому что строго говоря это неберущийся интеграл.
 
  • Like
Реакции: кактус и Long
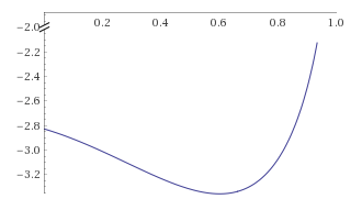
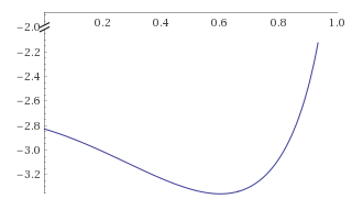
@keyboarder, ну там просто в 1 разрыв функции, но при х стремящемся к 1 y стремится к нулю снизу
Вот график функции
 

Вложения

  • Screen Shot 2018-07-27 at 7.25.35 PM.png
    Screen Shot 2018-07-27 at 7.25.35 PM.png
    270,4 KB · Просмотры: 189
  • Like
Реакции: keyboarder
-- Я с вас ох..еваю. ЕДИНСТВЕННЫЙ человек, который правильно (и всё) понял - это keyboarder.
Определённый интеграл не бывает с "примерным" пределом интегрирования!
Если написана ЕДИНИЦА - то она и должна быть.
А при единице знаменатель обращается в НОЛЬ.
И вся там (в "задании") написанная ахинея перестаёт иметь смысл.

P.S. Кстати: знак интеграла - он ставится перед ВСЕЙ дробью, а не перед знаменателем.
Так что писал тамошний перл явно не шибко грамотный деятель.
Не удивлюсь, если на страничке девушки под картинкой сей написано кратко и понятно:
КОЗЁЛ !
 
  • Like
Реакции: bloodykot и Oliver_Cray
и что? ) Это обычный интеграл разрывной функции, причем сходящийся)
А с каких пор интегралы разрывных функций берутся на интервале с разрывом? http://stu.sernam.ru/book_msh.php?id=203
Помоему там в картинке был толстый такой намек: хрен тебе а не карточка:)))
 
  • Like
Реакции: Long
@bloodykot, по твоей же ссылке на следующей странице посмотри пример. Там тоже при х=1 знаменатель уходит в ноль, тем не менее интеграл находится
 

Вложения

  • Screen Shot 2018-07-29 at 11.39.08 PM.png
    Screen Shot 2018-07-29 at 11.39.08 PM.png
    330,7 KB · Просмотры: 176
-- вообще - конечно же, так и есть:
толстый такой намек: хрен тебе а не карточка

Один только момент (я ж не зря писал, что аффтор просто козёл) :
можно чуть упростить подынтегральное варажение, тогда точка разрыва исчезает.
Разделить числитель на (х-1), а дальше всё уже очевидно...
 

Сейчас просматривают

  • bulan