Cобран Custom TubeTech MP1A (3 онлайн)

  • Автор темы Автор темы PNC
  • Дата начала Дата начала
я просто не могу себе представить, какая могла быть необходимость так сделать.
Что ж за транс там такой, что ему обязательно надо выход на землю сажать?
у транса вторичная обмотка только одна, а по схеме ТТ с выхода берется ООС. Ввиду того что 2ой вторичной не было с выходной обмотки сигнал идет как на выход так и на отрицательную обратную связь (ООС).
Естественно один конец ООС сидит на земле (см. схему в шапке).

А вообще у меня было у друзей не только звуковая сгорела... я уже поднимал этот вопрос - думаю после транса какие-нибудь стабилитроны по сигнальному проводу должны быть, от всплесков высокого потенциала при включении-выключении...

а какая была причина?
p.s. стабилитроны поставим
 
  • Like
Реакции: Arlekin
-- Мальчики, ну я вас ВСЕХ умоляю - хватит уже сказочек про "статику" и "защиту".
У ЛЮБОГО компа на корпусе находится половина сети, т.е. 110 вольт.
Вот от ЭТОГО - всё и горит синим пламенем, а не от сказочной статики!!! :excl:
У мя на диване покрывало из синтетики. Дак вот еслит на нём посидеть
да поворочаться маненько - то набирается ТАКОЙ потенциал, что при прикосновении
к мышке - пролетает искра в добрый сантиметр, а иногда и больше.
Хвостатая зверушка виснет намертво, переставая реагировать на любые с ней манипуляции.
ВСЁ, что после этого нужно - это выключить и снова включить KVM-свитч.
ВСЁ !!!

А чтобы входы не горели от х.з. чего - надо элементарно ставить последовательно с ними
токоограничивающее сопротивление.
Стабилитрон же, включенный параллельно входу - первой же статикой будет прошит нафиг,
и вход замолчит вообще!
А оно вам сильно надо? :drool:
 
  • Like
Реакции: shishman8 и PNC
А чтобы входы не горели от х.з. чего - надо элементарно ставить последовательно с ними
токоограничивающее сопротивление.
можно поподробней?
Стабилитрон же, включенный параллельно входу - первой же статикой будет прошит нафиг,
и вход замолчит вообще!
А оно вам сильно надо?
только подумали его ставить...
 
А чтобы входы не горели от х.з. чего - надо элементарно ставить последовательно с ними
токоограничивающее сопротивление.

Речь идет не о статике, а о броске напряжения на разделительном конденсаторе при включении лампового прибора уже соединенного кабелями. После того как у моего друга вылетели операционники на звуковой, мы добавили резисторы и стабилитроны.
 
sunet, так вот как раз токоограничивающие резисторына входах и защищают от этих бросков.
Хотя, конечно, хорошо б и лампы ставить так, чтобы исключить оные броски в принципе - например,
с катодным повторителем на выходе они начисто отсутствуют.
А уж реле на выходе устройства - защищает от всего на свете. Даже странно, сколь часто на них
экономят... :(

P.S. Стабилитроны - имхо, один из худших вариантов.
Если сдохла микросхема - то замена её в панельке занимает секунды,
и без проблем выполняется ЛЮБЫМ человеком с руками.
А вот пробитый стабилитрон, отрубивший вход- его ещё сначала найти надо (нужен _знающий_ человек),
а затем - ещё и выпаять\впаять. Т.е. ещё и инструменты нужны.
Ну и чего ради такая морока?...
 
Последнее редактирование:
  • Like
Реакции: PNC
Возможно-возможно...вплотную этим не занимался, но мне кажется резистор плюс стабилитрон не приведет к выходу из строя стабилитрона, во всяком случае у моего друга после этого проблемм больше не было... Вариант с реле тоже хорош и думаю обе меры одновременно будут хорошей защитой, только реле надо питать так чтоб оно выключалось первым, а включалось с задержкой.
 
-- Ну, их же много разных.
В любом случае, панелька - это и оперативнее, и проще.
 
Подскажите пожалуйста, где в Украине для сборки взять трансы OEP A262-A2E, A262-A3E и A262CAN?
 
Спасибо! Не думал, что они в Украину везут, буду заказывать.
 
Привет
Молодци !А Вы бы могли на заказ несколько предов таких - Тюбтехов собрать
Я преподаю в школе и хотелось бы хорошее звучание за доступные средства
Мой мэйл jimmihit(((собака))))mail.ru
Рад буду Вашему ответу
С уважением Д Лав
 
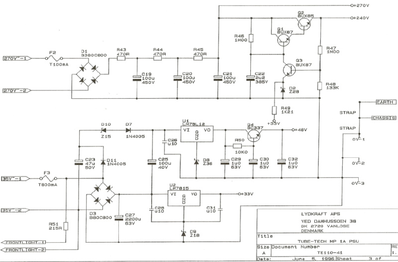
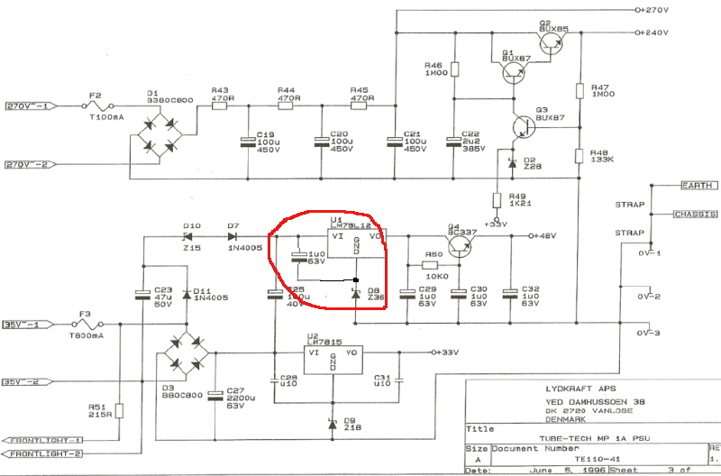
Привет, форумчане. Подскажите пожалуйста кто какой блок питания использовал для аппарата? Схемы оригинального БП нет, как я понял. Думаю делать по схеме Gyraf G9
 
Всё есть.
 

Вложения

  • mp1a1.jpg
    mp1a1.jpg
    87,8 KB · Просмотры: 244
  • mp1a2.jpg
    mp1a2.jpg
    92,1 KB · Просмотры: 241
@ADAMP1, спасибо большое. Почему-то я ее не нашел нигде. Соберу - отпишусь)
[DOUBLEPOST=1435666744,1433178810][/DOUBLEPOST]Преамп собран и протестирован, пока не с родным БП. Есть небольшой фон при высоком гейне.
Сэмплы https://soundcloud.com/fireriddler/sets/tube-preamp
Звукорежиссер, заказавший его, очень доволен макетом, буду в рэковом корпусе собирать)
http://s017.radikal.ru/i403/1506/8e/46f91f055340.jpg
http://s017.radikal.ru/i410/1506/a4/f392100da405.jpg
 
  • Like
Реакции: studio666 и Arlekin
Да, протестил, с родным фона нет. Решено собирать приборы на заказ, после того как подкорректирую плату и сделаю первый вариант в нормальном корпусе
 
наткнулся не давно на схему предусилителя Giraf G9 и погуглил, что по нему пишут, наткнулся на это тему. Хоть и старая , но все же если кто остался из делавших пред есть несколько вопросов. Може кто окликнится?
 

Сейчас просматривают