Free VST инструменты и FX (46 онлайн)

 
  • Like
Реакции: jinn71
229181
 
Посмотреть вложение 229181
Круто, но есть куда расти. Атаки пропускает. Бэки оставляет. Другие онлайн сервисы справляются пока лучше. Думаю допилят.
 
  • Like
Реакции: Red Nagual
Эта ссыль (на скачку) попрямее будет
 
  • Like
Реакции: Arlekin
229340
Cosmic Lite is the free version of our Cosmic virtual instrument plugin for digital audio workstations on Windows and macOS.
 
229341
Mel-Lofi is a free virtual instrument plugin (ROMpler) for digital audio workstations on Windows and macOS.
 
Free Impulse Response Loader
Бесплатный подарок только для вас (Но ненадолго)

Готовы вывести звук на новый уровень? В течение ограниченного времени Choptones предлагает специальный IR Loader бесплатно! Этот эксклюзивный IR Loader позволит вам записывать треки так, как будто вы находитесь в профессиональной студии! Создавайте невероятные комбинации кабинета и микрофона одним нажатием кнопки и получайте звук высочайшего качества абсолютно бесплатно!

За подписку .
 
  • Like
Реакции: nsv67, Verda Lumo и Bavar
229478

229477


HoRNet Plugins has announced the release of Magnus Lite, a powerful and versatile brickwall limiter and clipper plugin. The best part is, it is completely free of cost to all users.
Magnus Lite is the streamlined version of HoRNet's brickwall limiter plugin, Magnus. It comes equipped with a clipper and limiter functions. The gain control for the clipper and the limiter with a fixed threshold of -0.2dB, coupled with the release time control, allows users to create audio output with maximum loudness while retaining the clarity and integrity of their audio.
In addition to its comprehensive audio functions, Magnus Lite comes with an interface with both light and dark mode options.


 
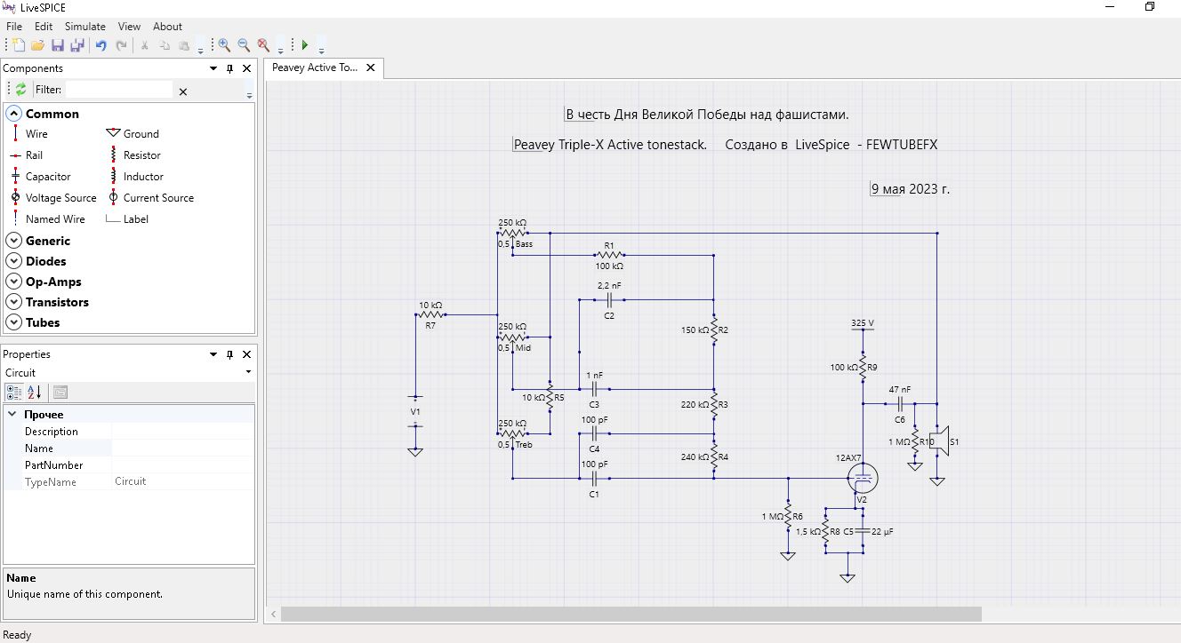
Подарок в честь Дня Победы.

Рабочий активный темброблок из усилителей Peavey, смоделированный в программе LiveSPICE.

Подарок доступен по ссылке. Пароль: Великая Победа без пробела.

https://fewtubefx.blogspot.com/p/blog-page.html
 

Вложения

  • Peavey Active Tonestack.JPG
    Peavey Active Tonestack.JPG
    114 KB · Просмотры: 228
  • Like
Реакции: GPB и A .
Только на подписку...
Всё пришло после потверждения подписки . Работает вроде нормально - ручечки все крутятся )))) . Ставил не через установщик , просто vst3 файл закинул в папку . Там в папке оба варианта , плюс на Mac .
 
Мне до сих пор на Гугл не пришло... :confused:
Странно, пришло почти сразу, установил, а на яндексе до сих пор нету. Так в целом ничего в нём особенного вроде бы и нет...стандалон версия Асио не потдерживает. В проекте пока не использовал, так пусть будет для коллекции...вдруг "надир" откажет.
 
OverHeat — это плагин, который имитирует теплый, гармонически насыщенный звук аналогового насыщения. Он предназначен для добавления глубины, теплоты и характера цифровым аудиозаписям путем воспроизведения естественного искажения и сжатия, которые возникают, когда аналоговые сигналы доведены до предела.
 
Мультиэффект:

Тарелки:

Ух ты... audio в midi:
229571
 
Chorust — старинный плагин модуляции с элементами управления фильтром lo-fi и лестничной диаграммой, который является замечательным дополнением к вашему набору инструментов для производства аудио и возвращает вас в золотую эру пышных и захватывающих звуков.
Этот тщательно разработанный плагин сочетает в себе вневременное очарование старинных эффектов хоруса с передовыми возможностями, позволяя вам наполнить свою музыку оттенком ностальгической элегантности.
Бесплатно до 15 июня
 
  • Like
Реакции: GPB, vinnipooh1988 и Nagor

Сейчас просматривают