сумматор пульта gl2400 - зачем там транзисторы?

Давайте посмотрим: применим ко всем резисторам выражение Rn = R2*N, и установим их по 140 кОм:

Посмотреть вложение Summ_Noise #3.png

А как же "С/Ш убьётся насмерть"?
Так, что "ахинею" здесь несу не я...

1) Ваша симуляция ошибочна, мягко говоря. Вы запараллелили 7 резисторов в точку In, относительно которой и меряется С/Ш. В этом случае Кус = 20/20 = 1. Но ведь, в реальном случае Кус для каждого входа равен 20 кОм/140кОм = 0,14. Правильно будет так: запараллелить 6 резисторов и посадить их на землю. А на 7-й резистор подавать сигнал. В результате, схема будет усиливать шум с Кус = 1, а сигнал каждого из входов - только в 0,14 раза, как это и происходит в реальной схеме. И это, естественно, ухудшит Вашу радужную картину по С/Ш.
То же самое и с остальными симами.

2) При сравнении схем с транзистором/без него Вы допустили две ошибки. Во-первых, надо симулировать схемы не на идеальных компонентах, а на реальных. А так - это просто симуляция пресловутого коня в вакууме, т.к. учитываются только шумы резисторов. В том-то и фокус таких схем, что добавив к дешёвому ОУ, вроде TL072 с его шумом 18 нВ/^Гц дешёвый же транзистор, вроде 2N4403, получим привед. ко входу шум 1...1.5 нВ/^Гц, как у дорогих ОУ, а линейность иногда даже лучше. И это хорошо будет видно в симуляторе.
Во-вторых, сравнивать надо схемы с одинаковой обвязкой, тем более, что результирующий шум сумматора, в случае малошумящей исходной схемы, может определяться именно резисторами.

Так что, на досуге пересимулируйте схемы, если будет желание. Я, возможно, сделаю это на выходные.

На остальное отвечу позже.
 
Последнее редактирование:
1) Ваша симуляция ошибочна, мягко говоря. Вы запараллелили 7 резисторов в точку In, относительно которой и меряется С/Ш. В этом случае Кус = 20/20 = 1. Но ведь, в реальном случае Кус для каждого входа равен 20 кОм/140кОм = 0,14. Правильно будет так: запараллелить 6 резисторов и посадить их на землю. А на 7-й резистор подавать сигнал. В результате, схема будет усиливать шум с Кус = 1, а сигнал каждого из входов - только в 0,14 раза - как это и происходит в реальой схеме. И это, естественно, ухудшит Вашу радужную картину по С/Ш.
То же самое и с остальными симами.
Всё ни как не уймётесь, со своим флудом?
Теперь Вам первый закон Кирхгофа покоя не даёт?
Правильно будет так: запараллелить 6 резисторов и посадить их на землю. А на 7-й резистор подавать сигнал
Это, просто шедевр! Теперь шум станет меньшие на 1/7.

Но ведь, в реальном случае Кус для каждого входа равен 20 кОм/140кОм = 0,14
А, вам не приходило в голову, что и входной сигнал в каждом канале теперь может быть больше, чем при условии
20кОм/10кОм = 2, во сколько раз? Потрудитесь посчитать....

2) При сравнении схем с транзистором/без него Вы допустили две ошибки. Во-первых, надо симулировать схемы не на идеальных компонентах, а на реальных. В том-то и фокус таких схем, что добавив к дешёвому ОУ, вроде ,TL072 с его шумом 18 нВ/^Гц дешёвый же транзистор, вроде 2N4403, получим привед. ко входу шум 1...1.5 нВ/^Гц, как у дорогих ОУ, а линейность даже лучше.
Во-вторых, сравнивать надо схемы с одинаковой обвязкой, тем более, что результирующий шум сумматора, в случае малошумящей исходной схемы, может определяться (относительно высокоомными) резисторами.
Ну, конечно! Если сюда ещё шум транзистора и микросхемы добавить, вот тут-то она сразу и шуметь перестанет !:D

На остальное отвечу позже.
Не трудитесь.

 
А, вам не приходило в голову, что и входной сигнал в каждом канале теперь может быть больше, чем при условии
20кОм/10кОм = 2, во сколько раз? Потрудитесь посчитать....
Приходило. Только весь вопрос в том, какими средствами вы его обеспечите, этот большой сигнал. В обычных микшерах при питании ОУ +/-15 В и номинальном внутрисхемном уровне 0,775 В, запас по перегрузке составляет примерно 22 дБ, и это не роскошь. Теперь посчитайте этот запас в случае семикратного, в Вашем случае, роста входного уровня. Это минус 17 дБ, итого остаётся всего лишь каких-то 5 дБ запаса. При этом канальные ОУ будут работать с почти максимальным уровнем и в 7 раз бОльшим Кус. В итоге, линейность канальных ОУ ни к чёрту, запаса по перегрузке практически нет, зато сумматор линеен, с чем Вас и поздравляю.

Ну, конечно! Если сюда ещё шум транзистора и микросхемы добавить, вот тут-то она сразу и шуметь перестанет !
Зачем паясничать, смысл ведь в том, чтобы сравнить реальные схемы при прочих равных условиях. Это же Вы утверждали, что схема с транзистором шумит больше? Ну, так попробуйте доказать это.
 
Последнее редактирование:
Приходило. Только весь вопрос в том, какими средствами вы его обеспечите. В обычных микшерах при питании ОУ +/-15 В и номинальном внутрисхемном уровне 0,775 В, запас по перегрузке составляет примерно 22 дБ, и это не роскошь. Теперь посчитайте этот запас в случае семикратного, в Вашем случае, роста входного уровня. Это минус 17 дБ, итого остаётся всего лишь каких-то 5 дБ запаса. При этом канальные ОУ будут работать с почти максимальным уровнем и в 7 раз бОльшим Кус. В итоге, линейность ни к чёрту, запаса по перегрузке практически нет, зато сумматор линеен, с чем Вас и поздравляю.
Вы, это, сейчас, что серьёзно? Я поверить не могу, что в "инженерной" ветке форума, можно написать такое "на серьёзных щах"...
Не позорьтесь.
Зачем паясничать, смысл ведь в том, чтобы сравнить реальные схемы. Это же Вы утверждали, что схема с транзистором шумит больше?
Так, она и шумит больше!
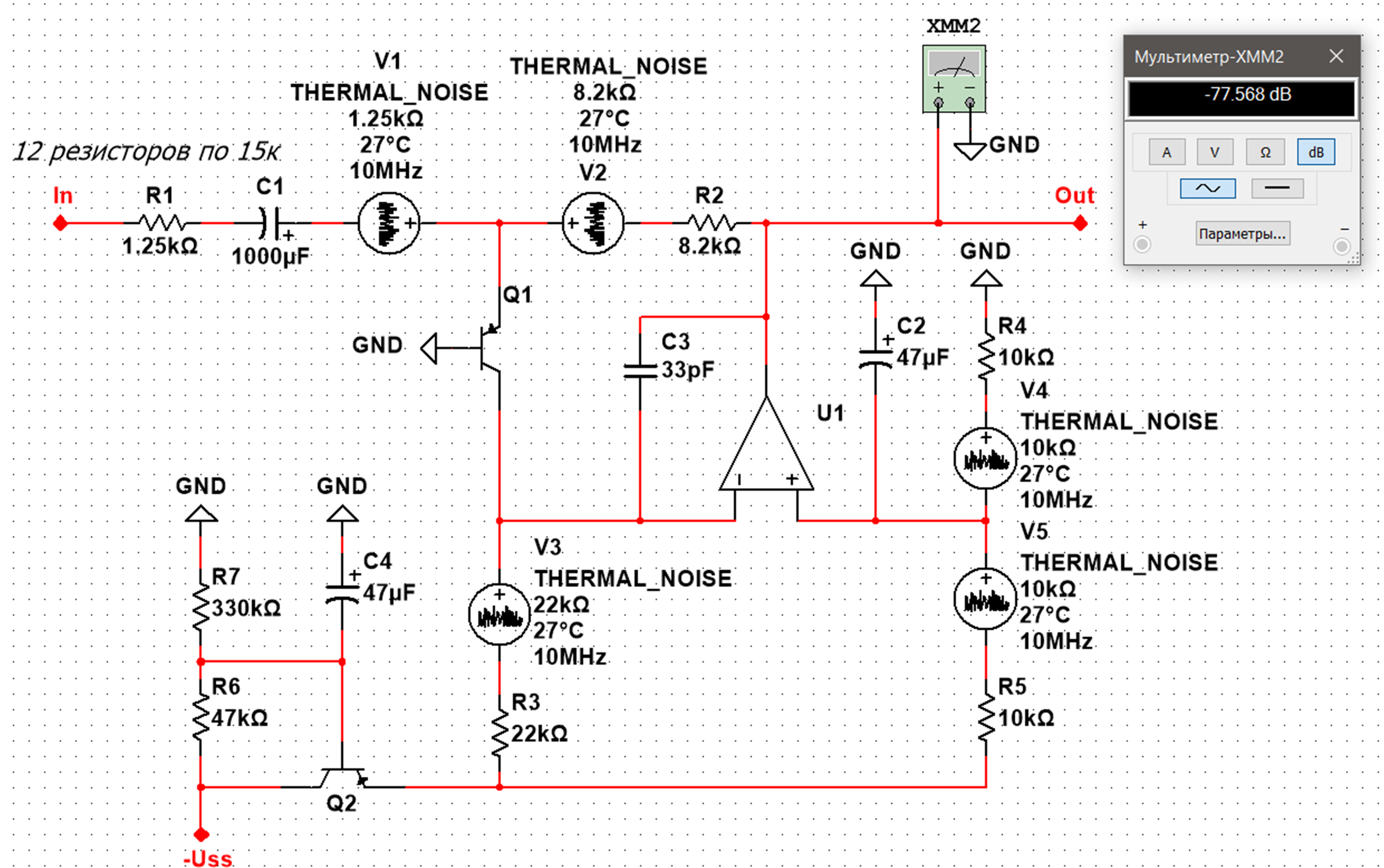
-77,5 dB, против сумматора на второй станице схемы (Файл gl2400_003-267_group_2.pdf - страница 2) -82dB
 
Вы, это, сейчас, что серьёзно? Я поверить не могу, что в "инженерной" ветке форума, можно написать такое "на серьёзных щах"...
Ну, а что не так, объясните? А то Вы всё больше эмоционировать стали, охи да ахи... да куча восклицательных знаков.

Так, она и шумит больше!
https://rmmedia.ru/attachments/242486/ https://rmmedia.ru/attachments/242490/ -77,5 dB, против сумматора на второй станице схемы (Файл gl2400_003-267_group_2.pdf - страница 2) -82dB
Это не доказательство, т.к. симуляция никчемная. Почему именно, я уже писал. Если кратко, то сравнивать надо при прочих равных с реальными, а не с идеальными нешумящими компонентами.
 
Последнее редактирование:
Ну, а что не так, объясните? А то Вы всё больше эмоционируете, охи да ахи...
Вот, уж не думал, что здесь это кому то нужно объяснять...
Сумматор в любом устройстве - не конечный и не начальный фрагмент схемы: в пультах, например, перед ним "линейка" с кучей ОУ, и после него найдется пара - тройка усилителей...
По этому, всегда есть известная свобода в выборе уровня входных напряжений.для сумматора.
 
Всё это так, только Вы увеличили суммирующие резисторы в 7 раз, уменьшив тем самым Кус в эти же самые 7 раз - и это главный фактор в данном случае. Для сохранения прежнего С/Ш требуется подать на входы в эти же 7 раз бОльший сигнал, регулируй или не регулируй что-то там, что позволяет эта самая "свобода выбора". Мы же должны сравнивать при прочих равных, так ведь?
Глобально, в любой схеме идёт перетягивание каната: с одной стороны С/Ш, с другой - перегрузочная способность и линейность. Вы явно выбрали второе в ущерб первому, вот и весь сказ. Точнее так: пытаясь восстановить ухудшенное С/Ш, Вы теряете в линейности, но уже в другом месте.
 
Последнее редактирование:
Точнее так: пытаясь восстановить ухудшенное С/Ш, Вы теряете в линейности, но уже в другом месте.
Вот, здесь, пожалуйста, по подробней: в каком "другом месте", и почему это я теряю в линейности, ведь известно: чем ближе к единичному усилению в ОУ, тем он более линейный, да, к тому же и "шумящий" меньше.
У Вас, какая-то "вывернутая" на изнанку логика: больший коэффициент передачи, приведет к увеличению выходного шума ОУ, и к необходимости уменьшить сигналы на входах - это, хорошо! Вот, теперь у нас и с С/Ш и с линейностью всё хорошо. А если на оборот - не хорошо....
 
Это не доказательство, т.к. симуляция никчемная. Почему именно, я уже писал. Если кратко, то сравнивать надо при прочих равных с реальными, а не с идеальными нешумящими компонентами.
Правда? Предоставьте "кчемную".
Почему именно, я уже писал. Если кратко, то сравнивать надо при прочих равных с реальными, а не с идеальными нешумящими компонентами.
Чушь Вы писали. Ничего не изменят здесь реальные компоненты: шума добавят в обе схемы, и всё.
 
Такое схемное решение можно встретить и в интегральном исполнении: SSM2017 /19 например.

242611
буржуины пишут что "INA217 Replacement for SSM2017" - врут?
 
АДМИНИСТРАЦИЯ:
Плз, закройте топик!
Long, говоря о флуде, Вы кажется, не понимаете, как функционирует форум. ТС получил исчерпывающие ответы на свой вопрос. Далее, как это бывает в здоровых сообществах, топик может развиваться, куда "ветер подует", тем более, что здесь обсуждаются вопросы, напрямую связаные с темой. Если бы ТС заявил нечто такое: чего, мол, вы тут флудите, вместо того, чтобы отвечать на мой вопрос - это было бы другое дело. Но Вам-то какое дело до всего этого? Не интересно - проходите мимо. А то устроили тут нытьё: "никому не надо, кроме пары человек, идите на Вегу, флуд развели". Администрация, закройте топик, потому что он мне не интересен, так, что ли? А мне интересен, и что дальше?
ПС. Немножко слукавил, остался безответным вопрос ТС-а об "улучшителе обратной связи" (пост #20), но я его не совсем понял, точнее, совсем не понял, поэтому сори.

буржуины пишут что "INA217 Replacement for SSM2017" - врут?
Ну почему же врут? Обращайте только внимание на то, что они бывают в разных корпусах, поэтому с прямой заменой могут быть некоторые сложности. Я как-то менял сгоревший 2017 на 217 - обе были восьминогие, поэтому всё прошло гладко.
 
Последнее редактирование:
-- Да где уж понимать - всего то в форумах лет на 20 больше, чем вы на RMM... :)
 
Tuvalu написал:
Точнее так: пытаясь восстановить ухудшенное С/Ш, Вы теряете в линейности, но уже в другом месте.
Вот, здесь, пожалуйста, по подробней: в каком "другом месте", и почему это я теряю в линейности, ведь известно: чем ближе к единичному усилению в ОУ, тем он более линейный, да, к тому же и "шумящий" меньше.
Я уже писал, что в линейность потеряется до сумматора и почему именно. ОК, повторю то же самое, только структурировано и по пунктам. Сообщите, на каком из пунктов начнётся непонимание или несогласие.

1) Вы увеличили суммирующие резисторы в 7 раз, тем самым, уменьшили чувствительность и выходной уровень сумматора в те же 7 раз.

2) Если ничего больше не предпринимать, то ухудшится С/Ш тоже в 7 раз (на 17 дБ!), т.к. сумматор продолжит шуметь так же (на самом деле, чуть больше, но это сейчас неважно), а полезный сигнал уменьшится в 7 раз. Кроме того, для сохранения прежнего номинального выходного уровня +4 dBV, придётся после сумматора ставить усилитель с Кус=7.

3) Вы этот путь отвергли, спросив: а что мешает повысить уровень до сумматора?

4) ОК, повысив этот уровень в 7 раз (для сохранения прежнего С/Ш и ном. выходного уровня), Вы должны на участке до сумматора увеличить ном. внутрисхемный уровень (обычно это 0,775 В) в 7 раз - то ли добавив в каждый канал по каскаду на ОУ с Кус=7, то ли каким-то другим способом разогнав сигнал.

5) 7 раз - это 17 дБ. Вот именно на это значение уменьшится запас на перегрузку и он составит всего 5 дБ при питании ОУ +/- 15В. Это означает, что без лимитеров в каждом канале не обойтись, т.к. контролировать /управлять динамикой, не допуская превышения в 5 дБ, не способен ни один музыкант, кроме, разве что, гитариста с очень перегруженной гитарой.

6) Каскад перед сумматором будет работать с большим уровнем, а именно, на 17 дБ больше обычного. Вот это я имел ввиду, когда писал, что линейность пострадает в другом месте. Если же это будет схема на ОУ с Кус=7, то это вообще усугубит ситуацию с линейностью. От чего ушли (нелинейность в сумматоре из-за К ус = 7), к тому же и пришли в предкаскаде, только еще и усугубив ситуацию по причине работы ОУ с почти максимальным для него уровнем. Плюс к этому, доп. каскад на выходе с Кус =7 для сохранения ном. выходного уровня всего девайса.

7) Вывод: идея с Rвх=Rоос/n при среднем кол-ве каналов, скажем, до восьми, порочна. А при обычном для сумматоров и микшеров кол-ве каналов в 16...24...32 вообще нереализуема.

А всего-то, можно просто повысить линейность сумматора, добавив транзистор, дифкаскад или вообще собрав композит. Ваша же идея требует разогнать сигнал в 7 раз, затем ослабить его в сумматоре в те же 7 раз. Это называется переливание из пустого в порожнее.

Я помню, за мной симы схем, сделаю их в эти или следующие выходные.
 
Последнее редактирование:
Сори, был невнимателен, в пункте 6 ошибка:

"Плюс к этому, доп. каскад на выходе с Кус =7 для сохранения ном. выходного уровня всего девайса."

Это предложение лишнее, т.к. сигнал уже разогнан перед сумматором, поэтому вых. уровень восстановлен до прежнего значения. Этот тезис просто перекочевал из пункта 2, где он валиден.
 
Последнее редактирование:
Прошу прощения, обнаружил ещё одну опечатку: в пункте 7 должно быть Rвх=Rоос × n.
Да уж, по ночам писать - такое себе занятие.
 
Всё ни как не уймётесь, со своим флудом?Ваша симуляция ошибочна, мягко говоря. Вы запараллелили 7 резисторов в точку In, относительно которой и меряется С/Ш. В этом случае Кус = 20/20 = 1. Но ведь, в реальном случае Кус для каждого входа равен 20 кОм/140кОм = 0,14. Правильно будет так: запараллелить 6 резисторов и посадить их на землю. А на 7-й резистор подавать сигнал. В результате, схема будет усиливать шум с Кус = 1, а сигнал каждого из входов - только в 0,14 раза - как это и происходит в реальой схеме. И это, естественно, ухудшит Вашу радужную картину по С/Ш.
Теперь Вам первый закон Кирхгофа покоя не даёт?
Правильно будет так: запараллелить 6 резисторов и посадить их на землю. А на 7-й резистор подавать сигнал
Это, просто шедевр! Теперь шум станет меньшие на 1/7.
Вот правильная симуляция схемы. Модель ОУ 5532 точная, в том числе, и в плане шумов. Этот ОУ часто применяется в пультах, так что всё максимально приближено к реальности.

Mix_SNR.png

Mix_SNR_Noise.png

Mix_SNR_AC.png

Верхняя часть схемы - Ваша симуляция, нижняя - корректная. Шум на выходе (нижний график onoise на второй картинке) одинаков в обоих случаях, зато уровень сигнала отличается на 17 дБ (3-я картинка), и причина этого очевидна. Вот на эти 17 дБ и будет хуже С/Ш в реале по сравнению с Вашей симуляцией.
Тот же самый результат можно получить и другим путём: сравнить приведённое ко входу напряжение шума с уровнем входного сигнала. Естественно, этот уровень будет одним и тем же в обоих случаях, однако спектральная плотность приведённого ко входу шума будет отличаться на те же 17 дБ (верхний график inoise на втором рисунке: 52,6 nV/^Hz / 7,5 nV/^Hz = 7 раз = 17 dB). Результат тот же - С/Ш хуже на 17 дБ.

А Ваша симуляция окажется корректной только в одном единственном случае - когда все 7 источников сигнала будут иметь одну частоту, амплитуду и фазу. В этом случае их действительно можно будет заменить одним источником, запараллелив входные резисторы. Понятно, что такая симуляция вообще не имеет никакого отношения к реальности.

Ниже документ MT-214 как раз на эту тему. Цитата из него: Потенциальной проблемой при большом количестве входов является шумовой коэффициент усиления схемы. Эффективное входное сопротивление - это параллельная комбинация всех входных резисторов. При большом количестве входов это может сделать эквивалентное входное сопротивление малым, что означает большой коэффициент усиления шума.

За мной остаётся симуляция шума схемы с транзистором/без него, там тоже всё очень интересно.
 

Вложения

Последнее редактирование:
Потенциальной проблемой при большом количестве входов является шумовой коэффициент усиления схемы. Эффективное входное сопротивление - это параллельная комбинация всех входных резисторов. При большом количестве входов это может сделать эквивалентное входное сопротивление малым, что означает большой коэффициент усиления шума.

А если суммировать по 4-8 входов и потом суммировать уже их суммы - так больше деталек, но и меньше проблем, да?
 
Это не доказательство, т.к. симуляция никчемная. Почему именно, я уже писал. Если кратко, то сравнивать надо при прочих равных с реальными, а не с идеальными нешумящими компонентами.
Правда? Предоставьте "кчемную".
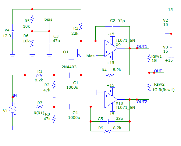
Ок, предоставляю. Схема одна и та же, только меняются ОУ (ПТ -TL071, БТ - 5532, оба широко применяются в пультах) и входные резисторы R1, R7 - 8,2 кОм для одиночного входа (просто ради интереса) и 342 Ом - эквивалентное R для 24 входов (24 параллельных R по 8,2 кОм). Обвязка обеих схем идентична (Кус равны), т.е. сравнение происходит при прочих равных, в отличие от Ваших симуляций. Очевидно, что, вопреки Вашему утверждению, схема с транзистором на входе шумит меньше, особенно большая разница наблюдается в случае с TL071.

OpAmp_vs_4403_noise.png 1-Ch_072_vs_4403_noise.png 1-Ch_5532_vs_4403_noise.png 24-ch_TL071_vs_4403_noise.png 24-ch_5532_vs_4403_noise.png

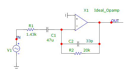
Кстати, Ваша симуляция вдвойне никчемная. Дело в том, что даже в простом случае с идеальным ОУ (вложение https://rmmedia.ru/attachments/242490/ ) неверно рассчитано С/Ш. Вот корректная симуляция:

Ideal_OpAmp.png Ideal_OpAmp_Noise.png

Спектральная плотность шума на выходе - 70,5 нВ/^Гц, что относительно 0 dBu (775 мВ) в звуковой полосе 20 кГц даст С/Ш = 775 мВ / (70,5 нВ × корень из 20000 Гц) = 78000 раз или 98 дБ, а никак не 82. (Референсное значение 775 мВ я взял из Вашей симуляции схемы с транзистором https://rmmedia.ru/attachments/242486/ . Надеюсь, Вы сравнивали С/Ш хотя бы при одном и том же выходном сигнале?) Точно те же 70,5 нВ/^Гц получаются и по вышеприведённой формуле расчёта шума схемы на ОУ, если принять ток и напряжение шумов ОУ = 0, т.к. по вашему условию ОУ - идеальный.
Я не пользовался Мультисимом, поэтому не знаю, почему он так посчитал. Даже если предположить, что значение 10 МГц, указанное рядом с источниками шумов, означает полосу частот (безумную, применительно к аудио), в которой рассчитывается С/Ш, то всё равно, получается совсем другое значение С/Ш - 71 дБ. А вообще-то, я встречал много отрицательных отзывов об Мультисиме. По крайней мере, мне не попадались серьёзные проекты, в которых бы использовали этот симулятор.

Вы, как обычно, текст после "картинки" прочитать не соизволили... Что ж, я уже привык...
Специально для Вас, цитирую:
А откуда тогда, по вашему, взялось 8kTR..., в место привычных 4kT....?
Формула - упрощённая. Желаете ознакомиться? "Погуглите" Application Note R13AN0010EU0100 Rev.1.00
Он есть в открытом доступе. "Тащить" пдф сюда, и "засорять" сервер RMM всяким "мусором" - я не буду.

Там, в документе сказано: "формула упрощённая... упрощения и допущения мало влияют на конечный результат" и далее: "резистор R3 как правило выбирают равным параллельному соединению R1 и R2"
Вот, откуда в уравнении взялось 8kT. Это просто 2*4kTRp. Так авторы документа учитывают тепловой шум R3.
Вы выложили на общее обозрение формулу, которая, как оказалось, справедлива при некоторых допущениях. Мне кажется, что предлагать что-то там нагуглить, вместо того, чтобы выложить формулу с указанием этих допущений - это как-то совсем уж не комильфо.

А если суммировать по 4-8 входов и потом суммировать уже их суммы - так больше деталек, но и меньше проблем, да?
Цитата из документа относится к "вообще" сумматорам. Звуковые же схемы сумматоров работают с относительно большими уровнями сигналов, поэтому проблема шумов не стоит так остро, как может показаться. Если, конечно, сделать всё правильно - не применять высокоомных резисторов, шумящих ОУ и т.п.
 
Последнее редактирование:
А вы каким пользуетесь?
MicroCap 12 - постоянно, LTspice - периодически, в основном, для просмотра и редактирования чужих проектов. Оба точные, не глючные, могут работать со звуковыми файлами в качестве источников сигнала и как результат симуляции. МК намного удобней, он, ИМХО, вообще образец удобного, понятного интерфейса. Он мега- многофункциональный, считает всё, что только придёт в голову. Он имеет супер оптимизатор - в нём можно оптимизировать схему по заданному критерию, одновременно варьируя значения многих схемных элементов. А его рисовалка схем для меня самая быстрая и самая удобная (я перепробовал штук 20, если не больше, всяких схемных редакторов), для других юзеров - по-разному.
 
Последнее редактирование:
еще раз перечитал тему и еще раз каааак понял!
Tuvalu
Всегда узнаю что-то новое из ваших постов в интернете! Хорошо, что есть такие люди, которые не ленятся стоически объяснять матчасть невеждам (это я про себя)!
 
Последнее редактирование:
  • Like
Реакции: Tuvalu

Сейчас просматривают