сумматор пульта gl2400 - зачем там транзисторы?

24 Мар 2018
195
38
28
43
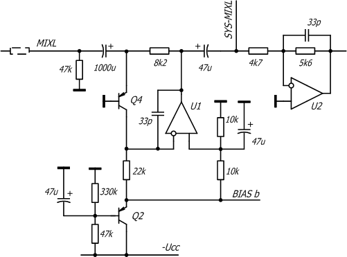
q2 это фильтр постоянного напряжения или подавитель кростолка какой-то? А q4 в роли резистора? "источника тока"? зачем все эти сложности с BIAS_B? :oops:
240929
 

Вложения

  • 1704328824024.png
    1704328824024.png
    202,7 KB · Просмотры: 205
Q2 - фильтр питания на транзисторе: очень распространённое решение, что бы не ставить большие ёмкости.
Q4 - в роли управляемого током сопротивления, нужен для того, чтобы напряжение между положительными обкладками конденсаторов С2 С53 (около +3 Вольт) не "повторяло" входное. Его, без особого ущерба, можно было бы заменить на резистор, но тогда, "зарядное" напряжение кроме постоянной, получит ещё и переменную составляющую, "повторяющую" входной сигнал. При входном напряжении около трёх вольт, напряжение между положительными обкладками конденсаторов С2 С53 уменьшится до нуля, а при большем входном напряжении, и вовсе станет отрицательным., что не желательно.
 
В таких случаях, когда не очень ясно, что к чему относится, полезно перечертить часть непонятной схемы, исключив несущественные элементы:

240956


И всё сразу проясняется.
 
короче вся эта байда с биасом и транзисторами чтобы поляризировать большую емкость с2 (с малым макс. напряжением - экономия) и держать в безопасных пределах?
 
короче вся эта байда с биасом и транзисторами чтобы поляризировать большую емкость с2 (с малым макс. напряжением - экономия) и держать в безопасных пределах?
Нет конечно .
Тут всё просто , на самом деле :) .
Попробую вкратце описать ситуацию .
Я её вижу в следующем порядке .
Разработчик , поставил задачу улучшить сумматоры , на основных выходах консоли .
Улучшение , заключалось в основном в двух аспектах . Это соотношение сигнал----шум , и
перегрузочная способность .
Для достижения этой цели в схеме был использован каскад с малошумящим транзистором (Q4) , нагруженным на инвертирующий вход ОУ .
Поскольку входное сопротивление любого суммирующего усилителя , должно стремится к нулю (виртуальная земля) , то логично , было использовано включение транзистора в режиме ---с общей базой . Такой каскад имеет все необходимые преимущества , для данного случая .......
Всё остальное в этой схеме , существует , для обеспечения максимально благоприятного режима работы данного каскада .
Биас , в свою очередь , существует ещё и для синхронной работы со вторым суммирующим усилителем --- MIXR , который на рисунке не указан .
Ну вот такая история .
Что до меня , то звук с такой доработкой сумматора , мне гораздо больше нравится , чем просто , на ОУ ......
Да и ещё .
Самый большой недостаток этого схемного решения , как рас в наличии разделительного конденсатора большой ёмкости , на входе .
Существуют более удачные решения , где он исключён .......
 
Последнее редактирование:
короче вся эта байда с биасом и транзисторами чтобы поляризировать большую емкость с2 (с малым макс. напряжением - экономия) и держать в безопасных пределах?
Да, но не только... Без транзистора Q4, чувствительность ОУ U1B к переменной составляющей относительно положительного входа 2, а с транзистором 0,5.
То есть, если в BIAS появится пульсация размахом 10 mV, на выходе будет 5, а не 20, что само по себе, вполне оправдывает применение здесь транзистора.
 
Q2 усилитель тока для фильтра-делителя R13, R4, C51 (транзистор с общим коллектором)
это для запитки каскада на Q4 и привязки опорным (ref) напряжением к U1 с помощью делителя R120, R121

Q4 усилитель напряжения (транзистор с общей базой, вход - эмиттер, выход - коллектор)
имеет малое входное сопротивление (конд перед ним - именно поэтому 1000 мкФ)

R126 это ООС для усилительного каскада на Q4, U1
 
Последнее редактирование:
Спачибо братцы! Теперь вижу уже что-то!

Поскольку входное сопротивление любого суммирующего усилителя , должно стремится к нулю (виртуальная земля) , то логично , было использовано включение транзистора в режиме ---с общей базой . Такой каскад имеет все необходимые преимущества , для данного случая .......

типа чтобы "виртуальная земля" была еще ниже сопротивлением чем может сделать ОУ?
 
  • Like
Реакции: коб
Спачибо братцы! Теперь вижу уже что-то!



типа чтобы "виртуальная земля" была еще ниже сопротивлением чем может сделать ОУ?

Да как рас наоборот :) . Клёвый звук получается , когда не ноль , а чуть повыше .
Хорошо , экспериментально подрулить . В каждом случае по разному бывает .
Помню , лет так 12--13 , я этим делом сильно увлекался ......
 
Да, мне тоже интересно, зачет всё так усложнять, тем пвче, что "забахать" смещение для ОУ - вовсе не проблема.
Вот, например, схема без всяких там малошумящих общих баз, с точно такими же параметрами:

241077
 
Q4 применён совсем не для улучшения шумовых качеств и не для улучшения перегрузочной способности.
Даже с обычными в этом месте ОУ, вроде 5532, NJM45xx, 2068, шум практически всецело определяется "суммирующими" резисторами на входе - обычно это 10 кОм. Их шум 12,7 нВ/^Гц, сравните с шумом ОУ - 4,5 нВ.
Здесь дело в желании повысить линейность, т.к. типичный сумматор на ОУ имеет тем менее глубокую ООС, чем больше на его входе резисторов. Например, имеем сумматор на 24 входа - это 24 резистора по 10 кОм на входе ОУ, и он, этот ОУ, "видит" их как 417 Ом (24 параллельных R). С выхода на вход обычно применяется тоже 10 кОм, т.е. "виртуальный" Кус = 10 кОм/0,417 кОм = 24 раза или 28 дБ. Вот именно на эти 28 дБ и уменьшается глубина ООС, что сильно отражается на линейности (THD, IMD). Q4 сильно повышает Open Loop Gain составного усилителя (Q4 + ОУ), соответственно повышается глубина ООС, а с ней и линейность.
Такой подход я встречал в каком-то старом Саундкрафте, только там был не одиночный транзистор, а дифкаскад.

ПС. Бонус - повышается "качество" виртуального 0 (суммирующей точки), что должно улучшить качество суммирования. Но это теоретически, а как там будет практически, я не знаю, т.к. не знаю, как определить это самое качество, кроме как прослушиванием/ сравнением.
 
Последнее редактирование:
Q4 применён совсем не для улучшения шумовых качеств и не для улучшения перегрузочной способности.
Даже с обычными в этом месте ОУ, вроде 5532, NJM45xx, 2068, шум практически всецело определяется "суммирующими" резисторами на входе - обычно это 10 кОм. Их шум 12 нВ/^Гц, сравните с шумом ОУ - 4,5 нВ.
Здесь дело в желании повысить линейность, т.к. типичный сумматор на ОУ имеет тем менее глубокую ООС, чем больше на его входе резисторов. Например, имеем сумматор на 24 входа - это 24 резистора по 10 кОм на входе ОУ, и он, этот ОУ, "видит" их как 417 Ом. С выхода на вход обычно применяется тоже 10 кОм, т.е. "виртуальный" Кус = 10 кОм/0,417 кОм = 24 раза или 28 дБ. Вот именно на эти 28 дБ и уменьшается глубина ООС, что сильно отражается на линейности (THD, IMD). Q4 сильно повышает Open Loop Gain составного усилителя (Q4 + ОУ), соответственно повышается глубина ООС, а с ней и линейность.
Такой подход я встречал в каком-то старом Саундкрафте, только там был не одиночный транзистор, а дифкаскад.
Совершенно верно! Это - схема часто применяется в измерительной технике, как прецизионный сумматор.
Но за всё нужно платить, по этому, и шумит она сильнее обычной, и выходной сигнал - меньше на величину смещения.
 
Совсем нет, с чего бы это сильней?
Постоянный ток, порядка 300 микроампер для данной схемы, протекает через резистор обратной связи ОУ, лаже в режиме "молчания", вызывая дополнительное шумовое напряжение, чего в обычном сумматоре - нет.
 
Мне совершенно непонятен ход Ваших мыслей, можете посчитать "вслух", хотя бы приблизительно?

Если что, подобная схема применяется в самых экстра-малошумящих усилителях, например, во многих УВ студийных магнитофонов, микроф. преампах и т.д. Притом, по этому R часто протекает существенно больший ток, например, в Миллении (я где-то здесь на форуме выкладывал схему) около 2 мА.
 
Последнее редактирование:
В "классической" схеме (#12) и в обсуждаемой - разные напряжения на выходе ОУ, не смотря на то, что смещения одинаковы: в "классической" на выходе столько же сколько и смещение, а в обсуждаемой - около 3-х вольт. Если предположить, что резисторы одинаковы, в первой с шумом тока можно не считаться, а во второй - нет. Кроме того, высокоомный делитель состоящий из транзистора Q4 и его коллекторного сопротивления R18 добавит 3dB к шуму от делителя R120-R121, по которому тоже протекает ток в 0,6 mA. Считаться с тепловым и не считаться с шумом тока - не совсем правильно. Вот, и выходит, что в сравнении с обычной, в этой схеме источников шумов - больше.

Схемы УВ в магнитофонах и обсуждаемая - похожи лишь внешне: ОУ используется для задания тока транзистору. Но в УВ, головка подключена в базу транзистора, а коэффициент усиления всей схемы - больше единицы. Там схема создает лучшее соотношение сигнал/шум, чем обычный ОУ, а не просто шумит меньше.
 
Забыл написать, каскад на Q2 - это эффективный фильтр по питанию (часто по ошибке называемый электронным дросселем). Без него вся грязь с минусовой шины через резистор в коллекторе Q4 прямиком бы попала на вход ОУ.
 
Q4 применён совсем не для улучшения шумовых качеств и не для улучшения перегрузочной способности.
Даже с обычными в этом месте ОУ, вроде 5532, NJM45xx, 2068, шум практически всецело определяется "суммирующими" резисторами на входе - обычно это 10 кОм. Их шум 12,7 нВ/^Гц, сравните с шумом ОУ - 4,5 нВ.
Здесь дело в желании повысить линейность, т.к. типичный сумматор на ОУ имеет тем менее глубокую ООС, чем больше на его входе резисторов. Например, имеем сумматор на 24 входа - это 24 резистора по 10 кОм на входе ОУ, и он, этот ОУ, "видит" их как 417 Ом (24 параллельных R). С выхода на вход обычно применяется тоже 10 кОм, т.е. "виртуальный" Кус = 10 кОм/0,417 кОм = 24 раза или 28 дБ. Вот именно на эти 28 дБ и уменьшается глубина ООС, что сильно отражается на линейности (THD, IMD). Q4 сильно повышает Open Loop Gain составного усилителя (Q4 + ОУ), соответственно повышается глубина ООС, а с ней и линейность.
Такой подход я встречал в каком-то старом Саундкрафте, только там был не одиночный транзистор, а дифкаскад.

ПС. Бонус - повышается "качество" виртуального 0 (суммирующей точки), что должно улучшить качество суммирования. Но это теоретически, а как там будет практически, я не знаю, т.к. не знаю, как определить это самое качество, кроме как прослушиванием/ сравнением.
этот q4 О.Б. усиливает сигнал на инв. входе оу? Оу, который ООСю давит входной сигнал в точке ДО усиления транзистором: то есть как бы он получает на инв. вход бОльшую амлитуду чем ему надо выдавать для выравнивания точки "виртуальной земли" - она получается как бы под увеличительным стеклом - Оу будет быстрее или точнее(?) дергать выход, и это при том, что усиление ОУ остаётся таким же, значит это типа улучшитель обратной связи? o_O
 
  • Like
Реакции: Tuvalu
Без него вся грязь с минусовой шины через резистор в коллекторе Q4 прямиком бы попала на вход ОУ.
Типа так , наверное ....:D


241274


Как видите , на практике , ничего страшного не происходит ......
Клёвый сумматор , часто его использую . Не сравнить (по звуку ) с любым ОУ .
Даже с обычными в этом месте ОУ, вроде 5532, NJM45xx, 2068, шум практически всецело определяется "суммирующими" резисторами на входе - обычно это 10 кОм.
Откуда , взялась эта величина ? Она обычно зависит , от количества каналов , и желаемых параметров , по шуму ......
Я например , её нахожу экспериментально , вешая в параллель на вход суммирующего усилителя потенциометр с номиналом в 500 ом в режиме холостого хода ....... При этом , конечно , желательно поменьше ......
Да , Tuvalu , у меня к вам вопрос .
А как вы думаете , почему , реализацию вот этой чудо--схемы , вы вряд ли найдёте в любом промышленном пульте , не смотря на её подкупающую простоту ?
-----

241278
 
  • Like
Реакции: vve33
Типа так , наверное ....:D
Как видите , на практике , ничего страшного не происходит ......
Здесь другое дело - здесь, благодаря наличию дифусилителя, грязь с шины питания попадает одновременно на оба входа ОУ, поэтому ослабляется на величину его КОСС. Симметричный съем сигнала называется, в отличие от стартовой схемы.
Это, также, ответ на Ваш вопрос про схему "подкупающей простоты". Фильтр по питанию здесь обязателен.
Хотя, если задать малый ток через диод, то потребуется резистор в несколько десятков кОм, и в результате получится достаточно эффективный делитель R/малое_диф. r_диода. В общем, пробовать надо, при не сильно грязном питании может и будет всё ОК. А если диод зашунтировать конденсатором в сотню-другую мкФ, то точно всё будет отлично.
 
Последнее редактирование:
  • Like
Реакции: коб
Хотя, если задать малый ток через диод, то потребуется резистор в несколько десятков кОм, и в результате получится достаточно эффективный делитель R/малое_диф. r_диода. В общем, пробовать надо, при не сильно грязном питании может и будет всё ОК. А если диод зашунтировать конденсатором в сотню-другую мкФ, то точно всё будет отлично.
Если нужно задать малое напряжение, самый простой способ, воть:

241281


Резисторы, обычно выбирают одинаковыми. И шумит не сильно, и помеху "давит" изрядно.
 
Зачем нижний резистор?
Если его убрать, емкость придётся ставить, ну очень большую.
Номиналы в этой схеме:
Выбираем ток диода 1mA, значит, при напряжении питания 15В, общее сопротивление резисторов должно быть 15кОм. Делим на два - по 7,5кОм. При токе 1 mA, динамическое сопротивление диода (вывод из уравнения Шокли) составит около 26 Ом.
Выбираем емкость конденсатора, ну скажем 470u (для 50-ти герц = 6,77 Ом), и получаем подавление сетевой помехи -109dB
Если ту же ёмкость установить параллельно диоду с тем-же током, то подавление получим только -67dB
Эта схема имеет существенный недостаток: температурную чувствительность -2,1mV на градус Цельсия.
Если нужна ещё и термостабильность, лучше применить токовое зеркало.
 
  • Like
Реакции: Tuvalu
Скажу несколько слов о "схеме подкупающей простоты":

241312


Эта схема, даёт выигрыш тогда, когда количество суммируемых "рукавов" - мало: два-три, ну четыре.
Поскольку, никакой компенсации в точке ветвления ОС (негативный вход ОУ) - нет, схема эта может нормально работать только при одинаковых, или близких сопротивлениях резистора в обратной связи и общего параллельного сопротивления всех "рукавов". В зависимости от выбираемого типа ОУ (с биполярными или полевыми транзисторами на входах) сопротивление резистора обратной связи выбирают по наилучшим шумовым показателям: для ОУ с "полевиками" получатся десятки, а для "биполярных" - единицы килоом. Если выбрать "биполярный" ОУ, ёмкость конденсаторов в "рукавах" может превысить все разумные рамки: при частоте среза в схеме пульта GL2400 - 0,01 Гц, резистор "рукава" 15кОм, ёмкость 1000u.
При выборе ОУ с "полевиками" - ёмкость конденсатора относительно нормальная, за то сопротивление в "рукавах" может оказаться больше 100 кОм, особенно, если "рукавов" много.
Хорошим выбором ОУ для этой схемы может стать TLE2072, с кличествои "рукавов" - не более 3. Оптимальные сопротивления:
В обратной связи - 24 кОм, в двух "рукавах" - 47кОм, в трёх - 68кОм.
 
выбрать "биполярный" ОУ, ёмкость конденсаторов в "рукавах" может превысить все разумные рамки: при частоте среза в схеме пульта GL2400 - 0,01 Гц, резистор "рукава" 15кОм, ёмкость 1000u.
Прошу прошения - ошибочка вкралась: ёмкость там одна, на все "рукава", и частота среза, стало быть, будет в количество "рукавов" выше.
 
Поскольку, никакой компенсации в точке ветвления ОС (негативный вход ОУ) - нет
О какой компенсации идёт речь?

При выборе ОУ с "полевиками" - ёмкость конденсатора относительно нормальная, за то сопротивление в "рукавах" может оказаться больше 100 кОм, особенно, если "рукавов" много.
Почему так много?

В зависимости от выбираемого типа ОУ (с биполярными или полевыми транзисторами на входах) сопротивление резистора обратной связи выбирают по наилучшим шумовым показателям: для ОУ с "полевиками" получатся десятки, а для "биполярных" - единицы килоом.
Почему это для ПТ-ОУ "наилучшие шумовые показатели" будут с десятками кОм?

Оптимальные сопротивления:
В обратной связи - 24 кОм, в двух "рукавах" - 47кОм, в трёх - 68кОм.
Почему у Вас такая зависимость - чем больше каналов, тем более высокоомные резисторы?
 
Последнее редактирование:
О какой компенсации идёт речь?
Почему так много?
Почему это для ПТ-ОУ "наилучшие шумовые показатели" будут с десятками кОм?
Почему у Вас такая зависимость - чем больше каналов, тем более высокоомные резисторы?
О какой компенсации идёт речь?
Речь о компенсации неидеальности сумматора на одном ОУ, для которой собственно и стоит Q4 в схеме (#1)
Почему так много?
Почему у Вас такая зависимость - чем больше каналов, тем более высокоомные резисторы?

Эти два вопроса, можно объединить под одним ответом:
Одиночный ОУ, в качестве сумматора, имеет наилучшие качественные показатели, при коэффициенте передачи близком к -1.
Чем большим оказывается коэффициент усиления ОУ (за счёт добавления "рукавов") - тем хуже. Некоторые ОУ способны "потянуть" без ухудшения звучания усиление 8-10 раз, но большинство - 3-4 максимум.
С одиночным транзистором, положение значительно улучшается (примерно в 10 раз), а в схеме #21 и более того: эта схема способна без ухудшения качества обеспечить 40-50dB усиления. Такое схемное решение можно встретить и в интегральном исполнении: SSM2017 /19 например.
Почему это для ПТ-ОУ "наилучшие шумовые показатели" будут с десятками кОм?
Потому, у ПТ-ОУ мал шум напряжения (у БП-ОУ - наоборот, мал шум тока), и с точки зрения минимизации шума, резисторы в обратной связи лучше выбирать побольше, ограничиваясь другими качественными показателями, например "выбросом" на АЧХ при заданном коэффициенте усиления.
 

Сейчас просматривают