усилитель наушников на TPA6120 - подключение питания

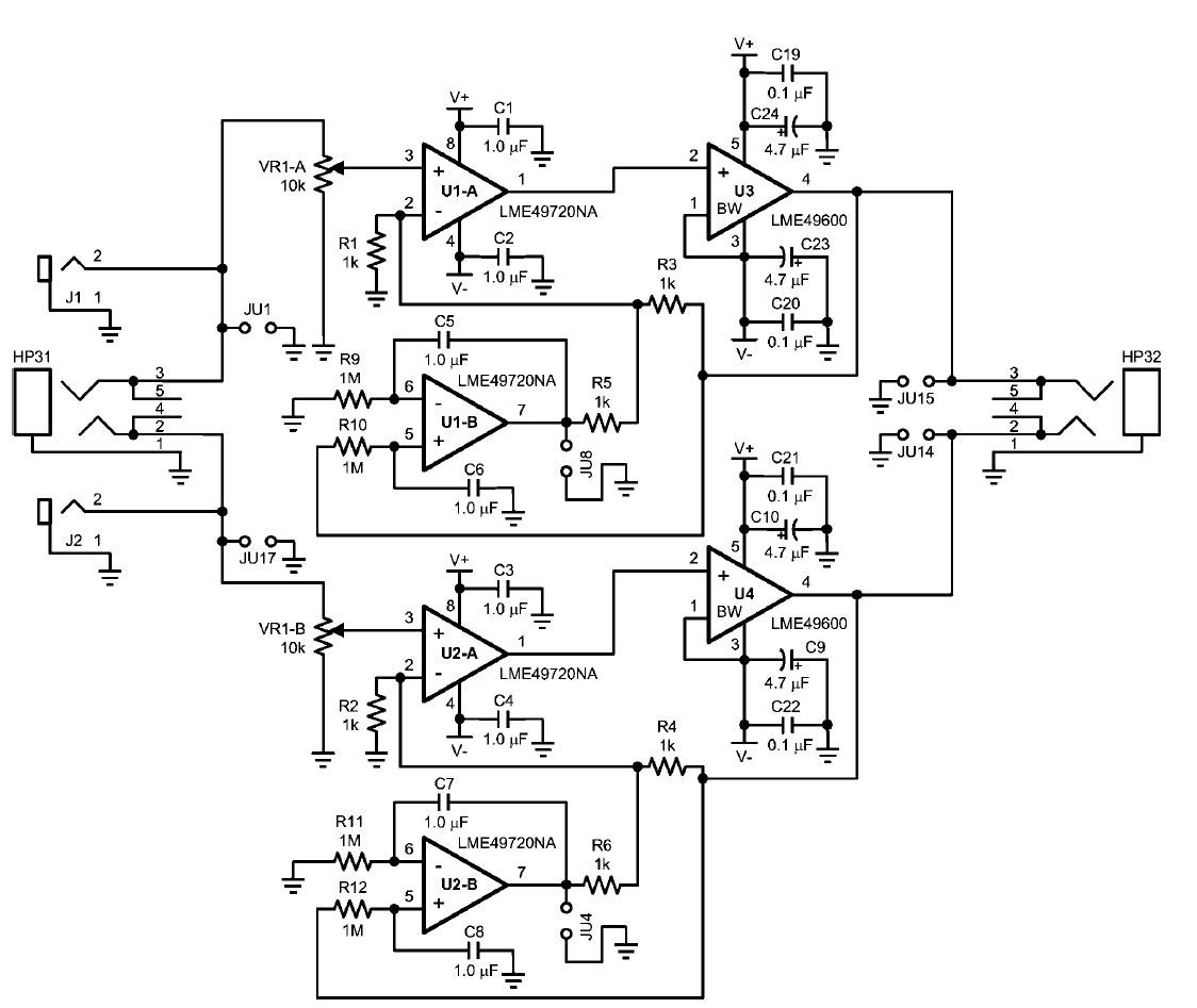
@digilab2, на входе только потенциометр. Делали по этой схеме
 

Вложения

  • IMG-1b31885e2553166f03a634731b8138e8-V.jpg
    IMG-1b31885e2553166f03a634731b8138e8-V.jpg
    137,6 KB · Просмотры: 294
-ага известная схемуля попробуйте там вместо lme49720, ора2156 поставить они меньшую размазню дают также дружеский совет
навесьте паралельно пинам 3 u1a и u2a и землей резисторы например 47ком для надежности, ну и входного фильтра вч помех нет
но его можно и на поте распаять навесом
 
Последнее редактирование:
  • Like
Реакции: Al Soloviev
микросхем нашли только lme49720 , других в продаже не было и скорее всего в ближайшее время не будет

также дружеский совет
навесьте паралельно пинам 3 u1a и u2a и землей резисторы например 47ком для надежности, ну и входного фильтра вч помех нет
но его можно и на поте распаять навесом
с резисторами поэкспериментируем, спасибо!. По результам отпишусь.
 
в дко электронщик( интернет магазин) есть ора2156 в наличии и ора1656 тоже ( первые лучше), резисторы нужны
если случайно отвалится полозок у пота ( частое явление) ну и емкости на вход надо конечно поставить а то первая же
постоянка большой амплитуды несмотря на интегратор выплюнет вам наушники наружу, да я бы еще уменьшил степень
влияние интегратора его цель 0 на выходе поддерживать т.к смещение у lme49860 довольно велико а не +-10в убирать
заместо разделительной емкости
 
  • Like
Реакции: Al Soloviev
Собрали в тестовом режиме усилок. Он работает, но почему-то срезает пики и высокие частоты. Такая гирлянда временно, просто земля будет на корпусе. При затянутых гайках контакт хороший. Все перепроверили. Куда копать?
По той же схеме собирали.
 

Вложения

  • IMG-d7b9d4a87e577d49072425b71548c260-V.jpg
    IMG-d7b9d4a87e577d49072425b71548c260-V.jpg
    230,5 KB · Просмотры: 290
  • IMG-edf4cd212e268fb324f88f30101ef4f8-V.jpg
    IMG-edf4cd212e268fb324f88f30101ef4f8-V.jpg
    213,7 KB · Просмотры: 290
  • IMG-fc29eda439ca0e1760506e36080f7fad-V.png
    IMG-fc29eda439ca0e1760506e36080f7fad-V.png
    48,5 KB · Просмотры: 296
После перерыва возобновили сборку. Сменили кондеры С5С7. Поставили 0.1мкф. И спектр стал звучать весь. Но теперь звук после включения в одном канале клиповал, а затем и вовсе пропадал. Выяснили что виноваты кондеры С6С8. Заменили их перемычкой и все более менее заработало. Зачем они вооще нужны в этой схеме?
 
-- Если вы о схеме их предыдущего поста - то там это интегратор в цепи ОС,
для удаления постоянки с выхода. Вот только выбор этого ОУ - таки смущает...
 
  • Like
Реакции: Al Soloviev
Поставили 0.1мкф. И спектр стал звучать весь.
конденсаторы c5-c8 должны быть в общем одинаковы , ни на что они там в звуке не влияют это интеграторы убирания постоянки
на выходе, не работает скорее всего из-за того что что то напутали , перемычкой вместо с6 с8 вы просто выключили цепь подстройки
нуля на выходе и поэтому в зависимости от попавшегося смещения lme49600 уровень постоянки может быть до 100мв
 
  • Like
Реакции: Al Soloviev
Ковыряли-ковыряли, но то ли контакты где-то прерывались, то ли еще что, но все само собой заработало в процессе проверки. Почему - непонятно. Пока оставили как есть. Остался только сильный "бдыщ" при включении. С этим можно что-нибудь сделать или это как раз симптом какого то косяка, который мы так и не нашли?
 
а бдыщ это что просто пук или пук со свистом? в принципе он всегда будет т.к у вас оу не r-r и они начинают работать где то
начиная с 2в , до этого у вас ОС разомкнута и оу работает как компаратор , пук можно уменьшить запитав входные оу через
rc цепи например 10ом-1000мкф , но глобально надо ставить реле по выходу с задержкой включения, еще там номинальчики
в интеграторе не гуд т.к входной ток у этих оу приличный , я для биполярных оу ставлю r9-r12 100ком а с5-с8 4.7мкф керамику х7r
-да и стоит посмотреть осциллографом как этот пук зависит от нарастания питания может питание просто неодновременно
нарастает, лечилово опять же rc фильтры на lme49600
-имеет смысл отключить интегратор ( удалить r5 r6) и посмотреть на резистивной нагрузке 100-300ом что там с постоянкой на
выходе без сигнала ( входная громкость убрана)
 
Последнее редактирование:
  • Like
Реакции: Al Soloviev
а бдыщ это что просто пук или пук со свистом?

Просто громкий пук включения. Поробуем поставить те номиналы, которые вы посоветовали. Усилитель звучит очень громко, возможно это тоже влияет. Осциллографа нет, да и rc цепи менять - это перезаказывать плату, может позже, как эксперимент. В общем реально пока повлиять только номиналами.
 
-ну громко он звучать не может если только у вас источник сигнала не +18dbu , к.у. вашего уся равен 2 , а стандартные уси для ушей
имеют к.у =5, без осцилографа реально понять что там происходит весьма затруднительно
 
  • Like
Реакции: Al Soloviev
-- Рабочее напряжение - 5 вольт, сопротивление катушки 165 Ом.
Рабочий ток 30 мА, потребление 0,15 ватта.
Немного. Может, слишком большое напряжение на него подают?
 
  • Like
Реакции: mitinglas
На плате (из первого поста) очень прилично греется рэле takamisawa ry5w-k
может контакты реле подгорели?
Contact resistance (initial): Max. 100 mΩ at 6 VDC, 1A [ссылка]
Contact rating: 1A, 24VDC / 0.5A, 120VAC
Max. switching power: 60VA / 24W
Max. switching current: 1A
Max. carrying current: 1.25A
 
Вернулись к усилку. Цитирую сына, он это все делает (для меня за гранью понимания такие вещи). Если есть какие то мысли, прокомментите, плиз:
"Здравствуйте, объясните пожалуйста, как работает в данной схеме интегратор, так как по идее сигнал должен подаваться на инверсный вход ОУ, который заземлен. Так же я столкнулся с самовозбуждением на частотах выше 50 Гц, виноват как раз таки интегратор, так как при уменьшении номиналов его резисторов шум уменьшается, при увеличении, соответственно, увеличивается"
 
виноват как раз таки интегратор, так как при уменьшении номиналов его резисторов шум уменьшается,
при увеличении, соответственно, увеличивается"

-- Ну, всё правильно. Там схема как когда-то в журналах "Радио" публиковались - вроде бы,
по идее всё верно, только не работает. :)
1 мегом и 49720 - криминальное сочетание, т.к. от одного только входного тока шум на одном входе 49720 будет уже
1,6 pA x (корень квадратный из 20000) х 1000000 ~ примерно 220 мкв.
Вообще - интеграторы делаются на ОУ с полевым входом, у которых входной токовый шум меньше в сотни-тысячи раз.
И резистор на его выходе (1 кОм) - тоже ужаснах. Хотя бы килоом 100, а то и мегом.
 
  • Like
Реакции: Al Soloviev
По рекомендации Михаила @Long, который откликнулся, и по телефону подробно объяснил суть проблемы (за что ему большое спасибо), заменили 1кОм на 1МОм. И о чудо! - шумы полностью пропали, да собственно решились все проблемы разом. Пока искали проблему, пришлось пересобирать схему, опыт конечно, но время потратили прилично. Кстати, до этого по рекомендациям из темы мы заменили некоторые номиналы (да почти все)), которые по нарисованной схеме звучали плохо.

Удивлен, что в сравнении с Topping L50, который у меня также имеется, наш усилок субъективно звучит даже лучше и детальнее. Надо еще потестить, не могу в это до конца в это поверить – какая то схемка, на не лучшем ОУ звучит приличнее рекомендуемого многими пользователями Топпинга, и стоит он под 20ку сейчас.

Для платы как родные подошли боковины от ESI Duafire. Остальные детали печатаем на 3Д принтере, и вроде все должно быть как надо.)
 

Вложения

  • 20220815_102059.jpg
    20220815_102059.jpg
    1,6 MB · Просмотры: 212
  • 20220815_102124.jpg
    20220815_102124.jpg
    2,3 MB · Просмотры: 221
Последнее редактирование:
  • Like
Реакции: Long
R5 и R6 (левый и правый канал) на 1МОм, R3 не трогали
Ну тогда интегратор , думаю , можно вообще выкинуть , потому что он уже не работает . Можно , для чистоты эксперимента , попробовать выпаять одну ногу резистора , и скорее всего всё останется на том-же уровне .....
 
  • Like
Реакции: Al Soloviev
Ну тогда интегратор , думаю , можно вообще выкинуть , потому что он уже не работает . Можно , для чистоты эксперимента , попробовать выпаять одну ногу резистора , и скорее всего всё останется на том-же уровне .....
Думали об этом... Поэкспериментируем
 
  • Like
Реакции: коб
Думали об этом... Поэкспериментируем

Толькочто покопал в этом направлении , видимо лонг был прав , там типовой резистор ,обычно , порядка 200ком . Думаю всё правильно , на схеме опечатка , вместо 1ком , нужно 1мом . Успехов......:)
 
  • Like
Реакции: Al Soloviev
Толькочто покопал в этом направлении , видимо лонг был прав , там типовой резистор ,обычно , порядка 200ком . Думаю всё правильно , на схеме опечатка , вместо 1ком , нужно 1мом . Успехов......:)
Да вот сразу и проверили... Шум появился, не такой как был но приличный. Оценить качество звука на этом фоне сложно.
 
  • Like
Реакции: коб
-- Интегратор РАБОТАЕТ.
Макс. выходной сигнал на выходе интегратора - порядка примерно 10 вольт,
1 кОм на 1 Мом - обеспечивает уменьшение влияния интегратора в 1000 раз,
т.е. до примерно 10 мВ, чего вполне достаточно для выполнения им своих функций.
Вероятность иметь в этой схеме смещение ноля по выходу больше чем в 10 мВ при
исправных микросхемах - нулевая.
 
  • Like
Реакции: Al Soloviev и коб
Еще одна проблема. Пытались сами решить, но тщетно. Звук норм, однако усилитель принимает наводки от соседних приборов(громкость звука на уровень шума не влияет, при поднесении руки к плате шумы затихают, да и сами они цифровые). Подскажите, что это и как можно от этого избавиться?
 
-- Проблема в том, что изначально TPA6120 - это ADSL драйвер, если не ошибаюсь - то THS6012.
Оно ОЧЕНЬ быстродействующее, и с огромной полосой пропускания, около 100 Мгц.
Следствие этого - сильная зависимость от трасировки печатной платы и вообще монтажа.
У вас, судя по описанию, есть некоторое самовозбуждение схемы на очень высокой частоте.
Попробуйте для началаполностью заэкранировать всю схему в запаянный экран из тонкой
медной фольги, который нужно будет соединить с общим проводом схемы ("землёй").
Большего сказать не видя самой платы, её трассировки и монтажа - увы, невозможно.
 
  • Like
Реакции: Al Soloviev
Допилили долгострой наконец. Заэкранировали все сигнальные провода, так наводки свелись к минимуму, но телефон рядом с усилителем вызывает в нем сильные шумы. Скорее всего корень проблемы в неправильной разводке земли на плате. В целом некритично, если убрать телефон подальше. Главное звучит усилок весьма прилично. Включаю что-нибудь и зависаю надолго. Сводить не пробовал, да и, предполагаю, будет проблемно - звук серединистый, есть небольшой провал низких частот, но для первого раза весьма и весьма неплохо.
Пригодилось еще и сыну в школе. Дали задание представить проект с подробным описанием этапов создания и презентацией какого нибудь самостоятельного поделия. А тут как раз уже все готово.
Огромное спасибо всем кто помогал!
 

Вложения

  • изоб 1.jpg
    изоб 1.jpg
    190,6 KB · Просмотры: 208
  • изображ3.jpg
    изображ3.jpg
    195,7 KB · Просмотры: 220
  • Like
Реакции: mitinglas, Long и коб
-- Al Soloviev, поздравляем!
Насчёт НЧ - попробуйте увеличить постоянные времени в интеграторах.
(Если нет проходных электролитов на входе.)
 
  • Like
Реакции: Al Soloviev

Сейчас просматривают