В помощь начинающему Микрофоноделкину - поиск своего звука

  • Автор темы Автор темы real64
  • Дата начала Дата начала
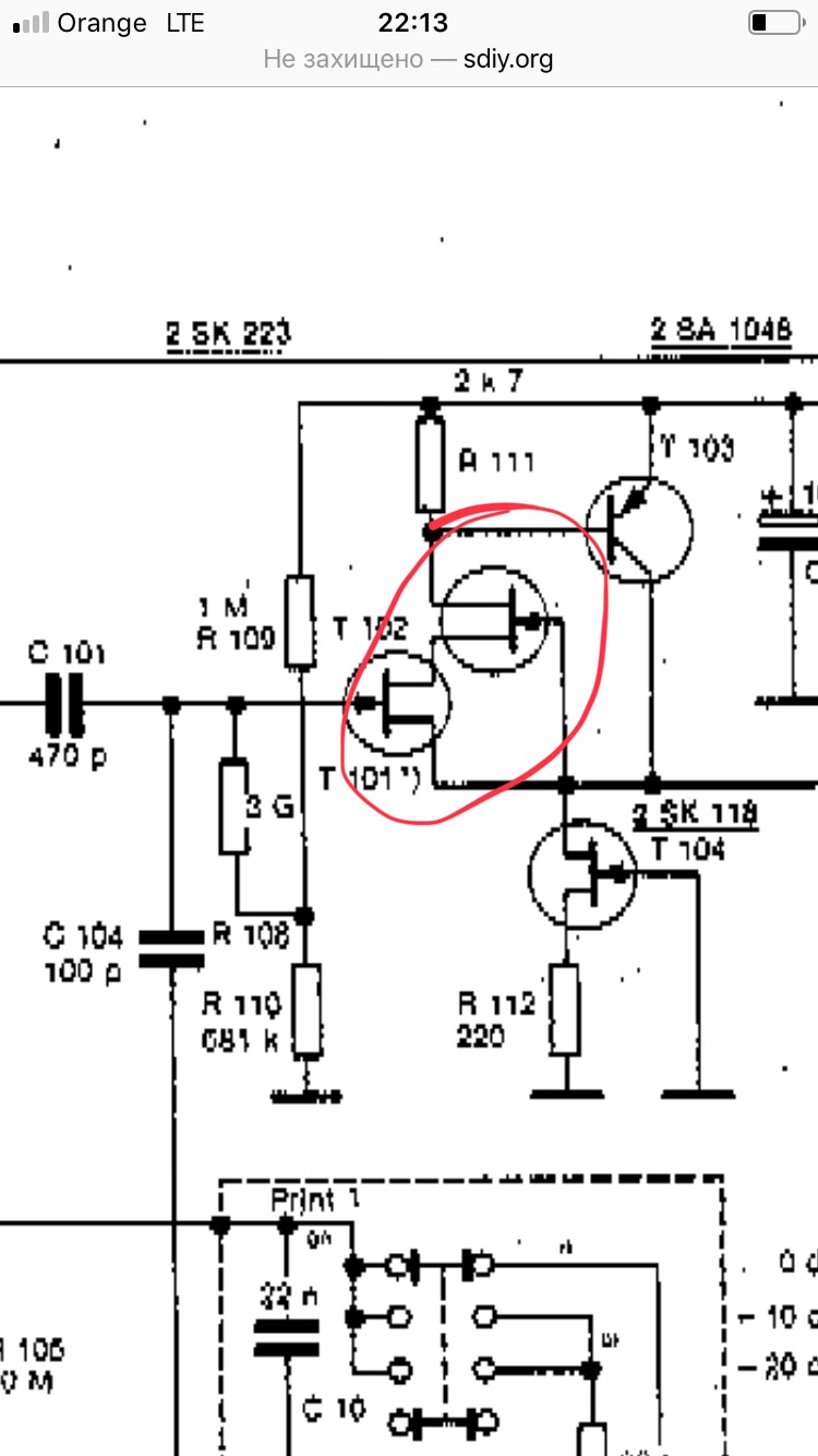
Кто-то может взять с этого микрофона схему? Там есть видео с двух сторон. На телефункен в интернете есть только на ламповую версию.
 
Все выше тесты оказались не объективными, так как был очень большой спад на высоких частотах. Если верить графику на зарубежных сайтах про rc-фильтр. 47ком/10нф (взял из какого-то мода) - давали плавный спад с 330 грц - до 20 кгц и разница была - 35дб.

Поправил эту ерунду. "ески" теперь звучат так как я хотел и искал))))
Вот, нормально можно услышать звук капсуля Maiku через транс

На днях спаяю схему Fin (с другой теми)- думаю сделать съемную схему под один капсюль Maiku - а там уже от настроения выбирать какую использовать.

Всем учасникам спосибо! Было очень интересно попаять схему.
 
  • Like
Реакции: studio666
Посоветуйте пожалуйста схему для качественного конденсаторного микрофона, на доступных в продаже электронных компонентах, желательно достаточно мощную чтобы работать на пульт без дополнительного преампа.
А так же хотелось бы, что бы это была понятная человеческая схема , а не паркенсон на листике в клетку в полумраке, с ошибками при разводке и не подписанными компонентами=)))
Советовать купить готовый - не нужно, так как я уже купил 4 ВМ800, то меж корпуса и аксесуары уже есть, план таков: потроха выкинуть, заказать конденсаторные 34мм капсюли и впихнуть более достойную схему, с минимумом шумов и искажений. Какую схему? В этом и заключается суть моего к вам вопроса.
 
можна например транзисторную, что бы роботала на всех приборах.
 

Вложения

  • 0A736E0F-7D66-4D25-B354-65CCAA973813.jpeg
    0A736E0F-7D66-4D25-B354-65CCAA973813.jpeg
    7,7 MB · Просмотры: 527
Тут трансформаторная нойман
 
При цене капсюля по 300-400 евро за штуку, дешевле выкинуть и купить какую-нибудь "манки банана" . Капсюль за 15-25баксов с алика работать не будет?=)
Кстати на вашей схеме не пойму кое чего. На входе стоит делитель напряжения, фантомное питание 48 вольт, на пути до С5 я не вижу варисторов или чего-то такого, как там может образоваться 35вольт?
 
При цене капсюля по 300-400 евро за штуку, дешевле выкинуть и купить какую-нибудь "манки банана" . Капсюль за 15-25баксов с алика работать не будет?=)
Кстати на вашей схеме не пойму кое чего. На входе стоит делитель напряжения, фантомное питание 48 вольт, на пути до С5 я не вижу варисторов или чего-то такого, как там может образоваться 35вольт?
С китая с доставкой будет около 45 -50 дол, из списка есть за 79 дол где уже ближе будет по ачх к оригиналу(1.5-2дб может быть разница)
Китайские имеют подьем на высоких чуть ли не до 7-10 дб.

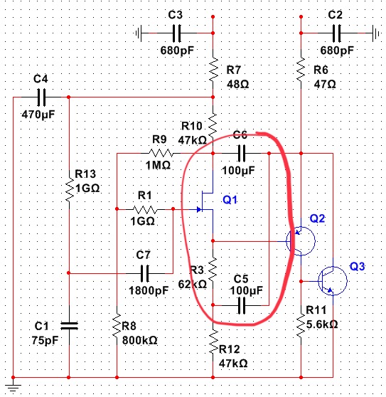
Схема не моя, Schoeps mod.


 
Можете купить б.у t.bone и поменять схему, там уже китайский капсуль за 20дол как и сама цена за б.у
 
Кстати t.bone sc 600 уже имеет переобразователь, капсюль 34 мм, поменяете только кондесаторы, схема вроде похожа на schoeps.
 
Капсюли вот сейчас посомтрел, доставка в мою страну от бесплатной, до 5 баксов. А корпусов , попфильров, штативов и пр , у меня и так 4 комплекта от ВМ800 =) схема предложенная вами, вами опробована? работает без изменений? шипит? частоты режет?
 
На входе стоит делитель напряжения, фантомное питание 48 вольт, на пути до С5 я не вижу варисторов или чего-то такого, как там может образоваться 35вольт?
@REB85, это не делитель напряжения. Вы законы Ома изучали? Например, падение напряжения на участке цепи, в зависимости от потребляемого тока и сопротивления этого участка цепи?
Предложенная схема рабочая.
 
На просторах интернета можно найти различные схемы. Можно например взять схемы микрофонов и сделать клон, но желание есть подстроить звучание под себя. То есть, если голос не басовый но хочется плотности - добавить, если голос сильно шипящий - забрать, или например насытить сигнал, вмеру. Хочу понять как и где это делать, на основе простых схем. Для мозга трудно прочитать и понять информацию о полевые транзисторы, каскады, автоматические и ручные настройки. Впринципе как не ясно - не лезь, могут сказать специалисты, или найди кого-то и пусть сделает.... но есть интерес, есть желание, есть простые схемы, но принцип не ясен. давайте на основе простых элементов, и различных вариантов их подключения специалисты помогут их понять. На просторах интернета нет информации почему именно это подключение дает такой звук, а подключение такое другой. Там идут басы, там режем верх, а там а там а там.... вот наиболее распространенные схемы
Посмотреть вложение 185047Посмотреть вложение 185048Посмотреть вложение 185049Посмотреть вложение 185050
Почему нойман u87, km, и в большинстве конденсаторных микрофонов используют первую схему?
здравствуй брат я очень прошу дай схему нойман u87 чтоб я смог собрать сам плс
 

Сейчас просматривают