Самостоятельное изготовление саба

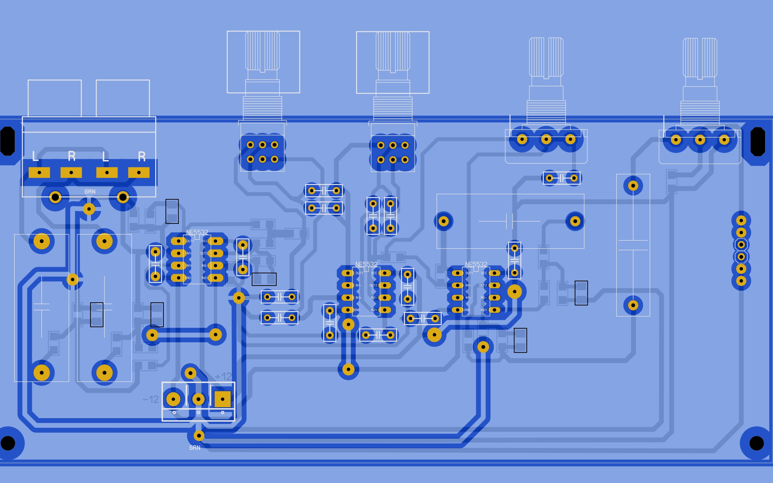
@Антоний, Доволен...именно то получилось что хотел. Где то читал, что саб в общей картине звука не должен быть заметен...вот именно так и есть. Но когда его отключаешь сразу такой пресняк! и сразу мысли ...и как я раньше жил без этого))) С усилителем была заморочка, долго выбирал какой сделать. Две платы до сих пор валяются не доделанные. Остановился на TDA7294. Фильтр сам спроектировал сначала в мультисиме все отладил, после собрал. Фильт состоит из сумматора, фильтра 4 порядка на 100Гц, и фазовращателя.
 

Вложения

  • усь 7294.JPG
    усь 7294.JPG
    917,2 KB · Просмотры: 251
  • фильтр.JPG
    фильтр.JPG
    923,6 KB · Просмотры: 239
  • фильт схема.JPG
    фильт схема.JPG
    496,2 KB · Просмотры: 230
замеры не делал. нижний диапазон не ограничен фильтром, поэтому сколь динамик выдает столько и есть)) Да я особо не заморачиваюсь, звучит и хорошо...Раньше делал замеры сателитов, было от 60Гц примерно, с сабом сейчас намного полновеснее звучит, басовые партии отлично прослушиваются.
 
Есть пара французких кевларовых 8" динамиков Audax AM210K0 от мониторов KRK V8, но только один из них в хорошем состоянни. Не знаю, куда деть, вот думаю может можно было бы сабвуфер сделать? Правда никаой информации по ним не нашёл вообще.
 

Сейчас просматривают