Кое-какие соображения о построении ХЗТ: правильный конец

  • Автор темы Автор темы Peratron
  • Дата начала Дата начала
@Tuvalu, почитал статью.
Ну, как и ожидал - ничего полезного, кроме подтверждения того, что я и так и знал.
Потому я и выставлял запрос о моделях, как в статье это называется - "транзисторного уровня".
Но, или хотя бы с наиболее продвинутой ММ.

ХИНТ: ещё раз скажу - моя концепция разработчика, опирающаяся на приоритет дискретной схемотехники над интегральной, именно отсутствием адекватных ММ и порождена.
В общем, спасибо за дополнительные доводы о правильности выбранного пути :cool:
 
Хулиганить, так хулиганить! :rolleyes:

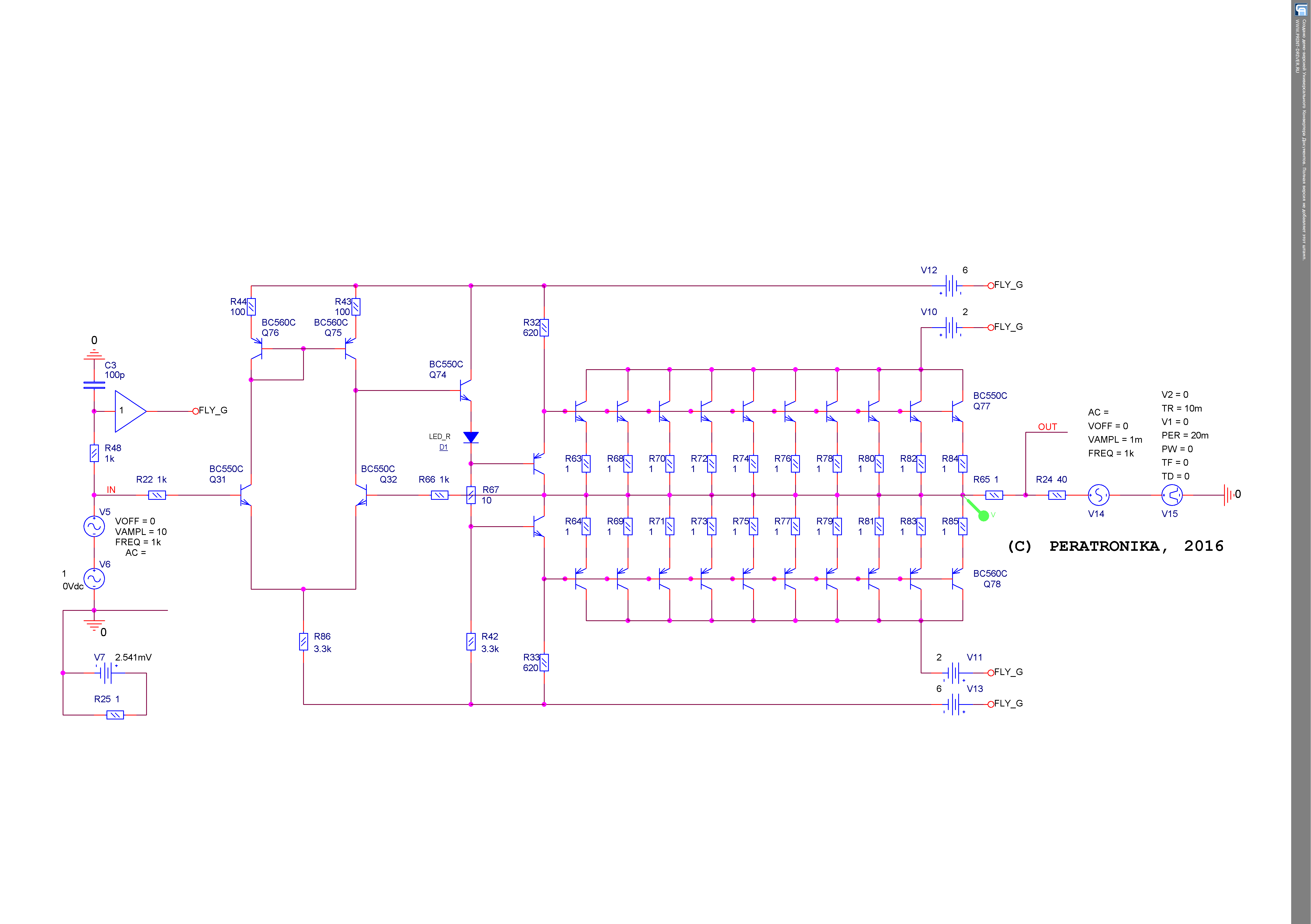
После перебора десятка концептуальных вариантов пришёл к выводу, что кластеры - это наше всё :cool:
Потому замутил двойной кластер:
PWRclast_1.gif

В качестве выходных камней - кластер из сотни штук ВС547С/ВС557С.
По совокупным параметрам - ток до 10 А, мощность (без радиатора!) - 62.5 ВА!
Главное - линейность с ними получается наивысшая из всех проверенных вариантов.
Вот спектрограмма: 1 кГц/30 В (амплитуда)
PWRclast_sp1.gif
Как видим - лучше -140 дБ при правильной огибающей. Т.е. - спектр - короткий и ООС совершенно не напрягается.

При амплитуде 30 В - то есть, в мощностях классического референсника для домашнего применения - искажёнка остаётся лучше -132 дБ, правда забор чуть подрастает (примерно до 10 дб на пару чёт/нечёт.
При амплитуде 50 В забор подравнивается - но остаётся лучше -128. Что вообще-то прекрасно...
На 20 кГц искажёнка лучше -0.02% - то вполне зачётно.

Цена такого кластерного выхода - не более 200 руб/канал. Что дешевле одного традиционного комплементарного камня, нуждающегося к тому же в не дешёвой раскачке.

Кластер, как уже сказал - двухуровневой: на схеме - модуль на 1А. Таких модулей - 10 на канал.
Итого в кластере 10х10=100 единиц.
Кластерный субмодуль - со своим опером. В принципе, можно кластерить только выходные камни - но мне так больше нравится. Получается удобно конструктивно. И весьма надёжно - дублирование тут конское. Запас по мощности - тоже более, чем достаточный: как сказал выше, общая тепловая сеялка - 62 Ва на плечо. При этом, при выбранном токе покоя 8 мА на транзистор и напряжении на выходных камнях 2 В, на камне сеется меньше 17 мВт в покое и 230 мВт в мгновенном пике.

Разумеется, баланс мощностей приведён в расчёте на Д-повторитель в следящем контуре.

ХИНТ: альтернатива Д-повторителю - тупой аналоговый повторитель на тупых камнях и в АВ на грани закрываняи (потому, что на искажёнку в этом случае плевать - лишь бы следило с ошибкой хотя б в полвольта-вольт). Разумеется, в этом случае придётся трахаться с радиаторами.
Но зато - аналог, для тех, кто не умеет дружить с импульсниками.

ХИНТ: исследования кластера начал с BD 139/140 - по цене тоже неплохо. Но в целом по параметрам хуже - оно и понятно, потому, что токи больше, играют полюса больше и вообще, с фазой хуже.

ХИНТ: в серийке супер-кластерник очень даже симпатичен - однообразная универсальная комплектовка, оптимизированный заказ печаток.
Можно легко маневрировать мощностями, выстраивая линейку от 25-ватных бытовых игралок и до продвинутого студийного референса.

@sunet: в принципе, проект достиг уровня, который является ответом на твой запрос о домашнем студийном референсе - оконечник сформирован (я имею ввиду чисто аналоговый вариант - без трахов с импульсниками). Я могу отработать раскачку (усилитель напряжения) для этого оконечника и мимоходом - следящий драйвер (как описал выше).
После этого можно смело садиться за рабочее проектирование - где, к слову, ты освоишь по ходу процесса CAD и сделаешь конструктивную проработку на свой вкус...

Ы?
 
  • Like
Реакции: sunet
моя концепция разработчика, опирающаяся на приоритет дискретной схемотехники над интегральной,
-концепция изначально ущербная , т.к на дискрете в принципе нельзя реализовать то что можно сделать на одном
кристалле, хотя бы кучу одинаковых транзисторов, я уже не говорю про многоэммитерные, многобазовые, много
коллекторные структуры
-недостаток был на раннем этапе с p-n-p транзисторами- давно нет проблем
-ради интереса попробуй сделать на дискрете хотя бы нечто подобное opa1611, opa827,ada4897 да хрен с ними с
новыми, древний op27 c таким же дрейфом и смещением-не получится
 
  • Like
Реакции: mexap
В качестве выходных камней - кластер из сотни штук ВС547С/ВС557С.
-еще проще по 4 tpa6120 по мосту(всего 8 шт) если уж кластер, там 0.0008% легко во всей полосе,как вариант lme49600 ,610
еще лучше но дороже
 
Я немного опять пессимизма разведу, если можно!

Для усилителей с питанием в 50 с лишним вольт, это чтоб 50в пиковых отыграть - нужно, чтоб усилитель мог не попернувшись выдать 20А пиковой амплитуды тока. В нагрузке у нас сплошные LC контуры, которые надо перезаряжать. 20А - такой средний по больнице зарекомендовавший себя показатель.

С 100 парами получается 20А/200 (они же постоянно в классе А, так?) = 100мА пик на транзистор! С 2В Vce! Это bc55х точно не под силу.

Из малосигнальных точно под эту задачу - BC327/337 (версии -40). Они потянут. Но ёмкости выше и линейность чуть похуже.

Перезаряжать придётся 11пФ (нпн) *10 + 15пФ(пнп)*10 = 260пФ. (где-то так) Посчитайте, сколько току нужно драйверу, чтоб получить хотя-бы 100В/мС скорость! (скромненько так)
26мА в классе А. А Если драйвер выходит из класса А - это уже не драйвер! ;) Ну или удвоить ток, для 200В/мС ;)
Вы наверное скажете, что ёмкости "забутстрэплены", поэтому будут гораздо меньше. Да, это так..... при условии, что слежение абсолютно точное. Чем лучше (быстрее, точнее) слежение, тем меньше нужно тока для драйверов.

На счёт усилителя для слежения - лучше всего наверное будет на вертикальных Мосфетах (IRF) - нужно обязательно без выходного фильтра с широкой полосой, и Ирфы справятся с этим получше биполяров.
 
с низким uce sat там достойные есть с большим В
Ну, если уж экзотические/новые смотреть, то вот, в самый раз (не NXP, a Onsemi)
http://www.onsemi.com/pub_link/Collateral/EN7482-D.PDF
250милиВатт он потянет, Бета бешенная, частотка ещё "бешеннее". Емкость сравнительно низкая.
 
Для усилителей с питанием в 50 с лишним вольт, это чтоб 50в пиковых отыграть - нужно, чтоб усилитель мог не попернувшись выдать 20А пиковой амплитуды тока. В нагрузке у нас сплошные LC контуры, которые надо перезаряжать. 20А - такой средний по больнице зарекомендовавший себя показатель.
Нужный ток достигается масштабированием кластера - добавятся модули, только и всего.
50 Вольт взяты для проверки концепции - если модуль тянет на 40 омах нужные искажения, значит запас есть.
30 Вольт - самое то для бюджетного референса.


они же постоянно в классе А, так?
Нет.
В данном случае я проверил потенциал схемы в АВ, да ещё с небольшим начальным током. Получилось очень неплохо - гораздо лучше, чем с классическими мощниками.
Переходить в А или нет - можно решить на этапе рабочего проектирования и с учётом полевых испытаний.
Главное - что есть запас линейности и в АВ.

Из малосигнальных точно под эту задачу - BC327/337 (версии -40). Они потянут. Но ёмкости выше и линейность чуть похуже.
Это уже мелочи даже не второго, а третьего порядка малости.
Главное - что есть поляна для маневра и схема это позволяет.


Посчитайте, сколько току нужно драйверу, чтоб получить хотя-бы 100В/мС скорость! (скромненько так)
Самое смешное, что с летающим питанием скорость как раз стремится к нулю!
Тут актуальными становятся процессы токовые - а по напряжению нам пофиг.


Вы наверное скажете, что ёмкости "забутстрэплены", поэтому будут гораздо меньше. Да, это так..... при условии, что слежение абсолютно точное. Чем лучше (быстрее, точнее) слежение, тем меньше нужно тока для драйверов.
Размах по напряжению при 50 вольтах - пара сотен милливольт. Это тоже критерий для драйвера - от которого ему сильно легчает.
ХИНТ: разумеется, я в процессе симуляции смотрю всё, что является критическим. На данный момент у меня стойкое ощущение, что всё проходит, причём не на бровях, а с хорошим запасом. Для этапа эскизного проектирования - это очень хороший результат.


На счёт усилителя для слежения - лучше всего наверное будет на вертикальных Мосфетах (IRF) - нужно обязательно без выходного фильтра с широкой полосой, и Ирфы справятся с этим получше биполяров.
Совершенно не намерен спорить - пока прикидки именно такие. А как оно получится при детальном рассмотрении - увидим...
[DOUBLEPOST=1479119074][/DOUBLEPOST]
-на bcx глянь и новые филипсовские с низким uce sat там достойные есть с большим В
Вряд ли по цене будет конкурентно.
Но я не спорю, что тут тоже можно правильно оттоптаться.

ХИНТ: фишка в том, что в усе можно будет ставить в конец модули на разных принципах - и напрямую сравнивать в звуке.
 

Вложения

  • upload_2016-11-14_13-11-22.png
    upload_2016-11-14_13-11-22.png
    175,5 KB · Просмотры: 308
Самое смешное, что с летающим питанием скорость как раз стремится к нулю!
Тут актуальными становятся процессы токовые - а по напряжению нам пофиг.
Ну так я и считал токовые процессы. током драйвера надо перезаряжать ёмкость выходников. Slew rate = I/C

Другое дело, что ёмкости "плавают", и будут меньше. Насколько? - зависит от качества слежения
 
Коль уж пошли советы по комплектовке (за что респект, само собой), то давайте подумаем, что там из радиочастотно-скорострельного ложится в ДОА?
Фишка тут в том, что рабочие напруги очень низкие и нет проблем с этим аспектом.

ХИНТ: только сразу учитываете, что б спайс-модель имелась!
Без этого оно мне ни фига не интересно...
 
На выход, если паралелить :
тот что я уже давал
http://www.onsemi.com/pub_link/Collateral/EN7482-D.PDF
или этот
http://www.onsemi.com/pub_link/Collateral/EN7505-D.PDF

Модельки кажется есть на сайте Онсеми

На вход: по хорошему THAT300 или ssm2212. Из просто сдвоенных, которые не на одном кристалле - NXP PMP4201 /5201 или тошибовские HN2C01FU.

В зеркала: сдвоенные 3904/3906, например вот:
http://www.diodes.com/_files/datasheets/ds30311.pdf

Из радиочастотных, что я использовал, ещё вполне некапризные:
MMBTH81 - pnp
MMBTH11 - npn Модели есть на сайте Fairchild, или даже в даташите.
Быстрее этих я бы не трогал.

Супербэты:
2SC3295 тошибовские.
 
Последнее редактирование:
  • Like
Реакции: Tuvalu
-Жень я бы источники тока вместо r32 r33 поставил или вольтдобавку с выхода ( емкости только гавняные влом ставить) иначе у квазикомплементарного
вых.каскада амплитудная характеристика хреновая а вместо входной лабуды oу скорострельный с r-r выходом типа ad8065 или ad8397
-на вход 4401 4403 старенькие чего только в преампы не пробовал - линейней нет , да и симметричный дифкаскад лучше , входной ток меньше
-да оns хороши но все таки uce маловат , я уже писал у филипса что-то аналогичное было с uce под 40в
 
Последнее редактирование:
я уже писал у филипса что-то аналогичное было с uce под 40в
Это так называемые BISS транзисторы, очень малое V_col_sat, большие токи.
sot223 PBSS304NZ, PBSS304PNZ - 60 B; PBSS4350T, PBSS5350T- 40 В
sot23 PBSS4350T, PBSS5350T - 50 В; PBSS4140T, PBSS5140T - 40 В
Энд мэни-мэни моо по тэгу BISS.
Обратите внимание на макс. ток кол. - он амперы! Но ёмкости большие, бесплатно ничего не бывает. Зато, у них не деградирует бэта при токах, больших несколько десятков мА (как у ВС547), и их меньше потребуется.
Правда, есть транзисторы получше у ZETEX (сейчас DIODES), но они сильно дороже.
Вот, пара статей на эту тему:
 

Вложения

Последнее редактирование:
-Жень я бы источники тока вместо r32 r33 поставил или вольтдобавку с выхода ( емкости только гавняные влом ставить) иначе у
квазикомплементарного вых.каскада амплитудная характеристика хреновая
А она и так имеет место быть - питание то бутстраповое. То есть, летает вслед за сигналом. А поскольку это повторитель - то привязывать можно как к выходу, так и к входу.
А если привязывать к входу - то управление драйвером бутстрапа оказывается с разорванной петлёй, что повышает устойчивость.
В целом, сигнал на входе и выходе параллельного каскада болтается не больше пары сотен мВ. То есть, ток через смещающие резюки практически не меняется!
Кроме того, дифпара тоже не гуляет по синфазке и потому не нуждается в токогенераторе, как и нагрузка ЭП - потому можно заменять резюками.

ХИНТ: симулятор очень разгружает мозги - без него осознание того, как схема функционирует, приходит гораздо позже. А с симулятором можно просто накидать приблизительную идейку - и потом методом почти тыка смотреть, как там что на что влияет.
Я поначалу отрисовал токогенераторы - потом тупо поигрался заменой оных резюками и убедился, что это совершенно не влияет на результат.


а вместо входной лабуды oу скорострельный с r-r выходом типа ad8065 или ad8397
Я уже отвык работать вслепую - пока нет адекватной модели (транзисторного уровня - как написано в пробежавшей тут статье), я не могу опираться на результаты виртуального эксперимента.
Есть моделька ОРА1611 - транзисторная. Её я пробую - и влетаю в возбуд. А если корректировать тупо срезая первый полюс - получаю ровно то, что даёт дискрет.
С этой конкретной схемкой на дискретке получилось устойчиво - запасец по фазе вроде б имеется. А с быстрыми операми начинается рулетка.
Ну, и нахрена козе баян? Дорого, хлопотно и не лучше.

ХИНТ: наверно можно перейти на многополюсную коррекцию и поднять усиление в рабочей полосе (искажёнка на 20 кГц мне пока не нравится) - но это довольно муторный процесс. Я его оставляю на потом - а сейчас надо запустить новую концепцию и оценить её на практике. В том числе - ушами.


-на вход 4401 4403 старенькие чего только в преампы не пробовал - линейней нет , да и симметричный дифкаскад лучше , входной ток меньше
Хе-хе...
А вот тут я провернул феньку - уже проверил её в симуле.
У нас же кластер - 10 штук одинаковых модулей. Вот я и взял ту же топологию и поменял pnp и npn местами - цоколёвка ж одинаковая. На выходе оно микшируется - причём, даже с учётом ассиметрии параллельного каскада (всё ж комплементары не идеально симметричны - потому набегает и постоянное смещение, и динамическая разница).
Так, что при производстве половину одинаковых плат набить комплементарно - и подвести питалово с учётом этого.
И будет тебе та самая компенсация :cool:

Искаженка припала по чётным гармоникам децибела на три, остаточное смещение тоже уменьшилось в три раза.
К слову, серво-нуление тут не нужно - само по себе нулит правильно.


-да оns хороши но все таки uce маловат , я уже писал у филипса что-то аналогичное было с uce под 40в
Опять же - в этой схеме это совершенно не волнует: все транзисторы работают при напряжении в несколько вольт, причём, достаточно стабильном.
 
А она и так имеет место быть - питание то бутстраповое.
-причем здесь дрыганье средней точки , без источников тока или вольтдобавки у тебя сигнал будет на 6в меньше
питания ограничиваться + к.г на порядок больше сразу, на хрен такой повторитель нужен,
почитай того же агеева
-почитай апноте на lm49600 там все есть как повторители делать с к.г 0.00001% к сожалению на дискрете это
невозможно
 
А она и так имеет место быть - питание то бутстраповое.
-причем здесь дрыганье средней точки , без источников тока или вольтдобавки у тебя сигнал будет на 6в меньше
питания ограничиваться + к.г на порядок больше сразу, на хрен такой повторитель нужен,
почитай того же агеева
-почитай апноте на lm49600 там все есть как повторители делать с к.г 0.00001% к сожалению на дискрете это
невозможно
все транзисторы работают при напряжении в несколько вольт
-Жень не все так просто и банально как кажется , если бы так было все давно бы класс А+ делали и голову не ломали
проблемы начнутся когда стыковать дергалку начнете , насколько знаю никому толком это не удалось , по крайней
мере ни одной реальной конструкции так и не нашел , один галдеж только
-опять же насколько помню из теории хотя как бы говорят что достаточно +-5в в классе А , но потом все сходятся
на том что чем больше+- классаА тем лучше и чем меньше дергалка тоже тем лучше, т.е применив известную тебе
теорему пределов выясним парадоксальный факт -оптимальный усилитель на транзисторах это режим А без всяких
дергалок
-я бы лучше занялся продолжением наследства т. Х.Блэка там к.г вообще равен 0 при определенных условиях, без всяких режимов А
или мкус Литаврина , мне как-то человек привозил его самый простой вариант из радио ( без мкус) так звук был на уровне accuphase
и точно лучше ввс
 
Последнее редактирование:
-причем здесь дрыганье средней точки , без источников тока или вольтдобавки у тебя сигнал будет на 6в меньше
питания ограничиваться
Питания какого? Летающего?!
С чего это?

ХИНТ: повторю ещё раз - потенциалы шин питания нарисованной выше схемы летают вместе с сигналом.
Относительно этих шин вход и выход повторителя болтаются на 2...3 мВ.
Внутри самой схемы болтание потенциалов возникает в пределах, необходимых для открытия/закрытия камней - в данном случае порядка 200 мВ.

ХИНТ: загони схему в сим - и убедись, что это именно так.


к.г на порядок больше сразу, на хрен такой повторитель нужен,
почитай того же агеева
Искажения на порядок меньше - и Агеев тут совершенно никаким боком.

ХИНТ: в оычном бутстрепе заряд летающих ёмкостей, используемых при питании части схемы, производится в обратных полупериодах.
В данном случае заряд тех же ёмкостей пополняется от источника внешнего - с самой схемой не связанного. Там можно даже поставить стабилизатор - и получить вообще неизменное питание.

ХИНТ: условия работы дифкаскада в данном случае идентичны работе ОУ в инвертирующем включении - потому, что отсутствует синфазная составляющая, отсчитываемая от шин местного (летающего) питания.

-Жень не все так просто и банально как кажется , если бы так было все давно бы класс А+ делали и голову не ломали
проблемы начнутся когда стыковать дергалку начнете , насколько знаю никому толком это не удалось , по крайней
мере ни одной реальной конструкции так и не нашел , один галдеж только
С летающим (гальванически отвязанным) питанием существует довольно много успешных схем - весь вопрос в том, как и чем производится управление.
В данном случае питание привязано к потенциалу сигнала и следует средней своей точкой строго за ним - для этого используется мощный повторитель в симуляции обозначенный пока что примитивом GAIN, своим выходом дёргающий точку FLY_GND.
Эта летающая земля летает только для внешнего по отношению к схеме повторителя мира - сама схема про то не знает и работает в координатах, заданных источниками её, схемы, питания.

ХИНТ: схема отрабатывает вход не по напряжению, а по току - как если бы выход был привязан к земле, а снаружи что-то бы вдувало б в этот выход ток.


-опять же насколько помню из теории хотя как бы говорят что достаточно +-5в в классе А , но потом все сходятся
на том что чем больше+- классаА тем лучше и чем меньше дергалка тоже тем лучше, т.е применив известную тебе
теорему пределов выясним парадоксальный факт -оптимальный усилитель на транзисторах это режим А без всяких
дергалок
Для режима А существует некислая проблема "двойной проводимости" - причём, кривизна входных ВАХ ключей направлена противоположно и при этом не компенсируется взаимно.
Потому по настоящему А хорошо звучит исключительно в однотактных схемах!

Для реального устранения искажений двухтактного А нужно управлять каскадом по специальному алгоритму - ни в коем случае не пытаться делать плечи равноценными: они дерутся между собой и не позволяют выходу следовать за входом.
Потому правильный алгоритм управляет только одним плечом, а второе должно под него подстраваться, да так, что б не мешать равномерной передаче тока в нагрузку.
В формульном виде это выражаться так: I1+I2=const.
Ведомое плечо смотрит, сколько ушло в нагрузку - и компенсирует для ведущего потерю/избыток тока.
Вот тогда - и только тогда! - искажения двухтактного А будут отсутствовать.

ХИНТ: я построил такой усилитель - вся эпопея зафиксирована в гитарном форуме.
Доступ к теме - тут: http://peratronika.ucoz.ru/publ/gitaristika/istorija_odnoj_razrabotki/2-1-0-9

К сожалению, не сподобился расписать подробную статью. Но пока на этот подвиг пороху не хватает :(


-я бы лучше занялся продолжением наследства т. Х.Блэка там к.г вообще равен 0 при определенных условиях, без всяких режимов А
Так займись же ж - я ж не против же ж. :cool:
 
Для реального устранения искажений двухтактного А нужно управлять каскадом по специальному алгоритму - ни в коем случае не пытаться делать плечи равноценными: они дерутся между собой и не позволяют выходу следовать за входом.
Потому правильный алгоритм управляет только одним плечом, а второе должно под него подстраваться, да так, что б не мешать равномерной передаче тока в нагрузку.
В формульном виде это выражаться так: I1+I2=const.
Ведомое плечо смотрит, сколько ушло в нагрузку - и компенсирует для ведущего потерю/избыток тока.
Вот тогда - и только тогда! - искажения двухтактного А будут отсутствовать.
Вдогонку...
Вот тут - ровно то, что я имел ввиду: структура Ренардсона.
http://www.vegalab.ru/content/view/26/52/
pic001.gif


И по этой структуре, возможно, и надо делать повторитель!
Ставить дорогие опера мне лично - в лом. Но для любителей тратить бабло - это, возможно, и будет тем самым решением...

ХИНТ: в режиме чистого А (когда начальный ток превышает ток нагрузки) - это будет звучать изумительно.
Но и в АВ - тоже весьма и весьма некисло.

ХИНТ: только я б тут не биполяры, а вертикальнки применил - просто просятся сюда, поскольку драйвера для МОПов уже есть.
Ну, и коллектора/стоки завесил бы на мощные "батарейки" (летающие источники питания) с минимально допустимым из фазовых допусков бутстрапинга напряжением. Это снизило б до минимума грелку...

А в целом - ДА!
Это именно идеальное решение в контексте применения летающего повторителя. Причём, рассчитанное именно на отсутствие общей ООС путём замены ОООС местной ООС, что позволяет увеличить глубину до максимума и тем уменьшить ошибку слежения.
Вот только с симуляцией сложности - из-за отсутствия адекватных моделей. Но ничего - будем пробиваться...
 
А вот и мощный повторитель на ренардсоне: http://electroscheme.org/536-okonechnyjj-kaskad-umzch.html
Правда комплектовка совсем уж варварская - тут, конечно, менять всё без жалости.

ХИНТ: и бутстрап имеется - но классический, то есть не отдельной обмоткой в БП, а на ёмкостях.
И выходные камни - не от Д-уся заводятся, вестимо.
Но в усилительном плане - ага, то и есть...
 
Думаю и отдельная обмотка это не страшно...
Ну, кому то силу на трансформаторном железе мотать - в радость.
Но я с конца 70-х - строго на импульсной диете :cool:
Там действительно: обмоткой больше, обмоткой меньше - без разницы.

ХИНТ: для упрощения технологии и, главное, с целью минимизации помех, я применяю следующую феньку.
В мощнике БП делается только в виде сетевого выпрямителя (в продвинутом варианте - с корректором фазы) и генератора меандра с амплитудой ~150 В.

Все модули имеют собственное питание - в концах колечко побольше, ровно на требуемую мощность (с конструктивным запасом, разумеется). На нём делаются все необходимые питания - только для этого модуля.
Предваки тоже имеют своё питание - через мелкое колечко.

Разводка питания между блоками - витухой с фольговым экраном. При этом нет проблем набрать нужное сечение, взяв витуху с нужным числом жил. А фольга даёт практически идеальную защиту от помех.
Ну, а убрать помехи в печатках - тоже не самая страшная проблема.

ХИНТ: DC/DC конвертация делается нестабилизированным генератором - но на микрухе, которая вырабатывает меандр через делитель частоты - и скважность строго равна половинке. По частоте это не ездит - потому спектр наиболее читстый.

В целом - помехи намного ниже таковых с трансформаторным БП.
А намотать несколько колечек с их малым числом витков - куда проще, чем трахаться с железным трансом и потом таскать жгуты по нутрянке уся, луча при этом 50 Гц на всё...

ХИНТ: при использовании корректора фазы - DC/DC конвертер питается стабилизированным напряжением. То есть, весь усь - застабилизирован и в аналоговых стабилизаторах можно делать запас по входу минимальный.

ХИНТ: выпрямление по высокой стороне так же хорошо решает проблему накопительных ёмкостей.
Фишка тут в том, что калибр банок пропорционален рабочему напряжению, а запасаемая энергия пропорциональна квадрату напряжения. Так, что запасать энергию на высокой стороне намного эффективней - размеры батареи падают пропорционально отношению напряжений...
 
Если я правильно понял - выпрямитель, мощный высокочастотный генератор и колечки от него?

Я пытался сделать понижение-стабилизацию на спец микросхеме с 20 до 5 вольт, которая заряжает конденсатор высокой частотой через катушку... помехи побороть так и не смог...делал три макета с разной фильтрацией, разводкой, экранировкой...в конце концов заказал другие трансформаторы с отдельной обмоткой на 5-вольтовый стабилизатор... А там была пила, меандр еще хуже лезет...
 
Если я правильно понял - выпрямитель, мощный высокочастотный генератор и колечки от него?
Да.
Сетевой выпрямитель и генератор меандра - в отдельном модуле. Всё питание каждого модуля размещено строго на плате этого модуля.

Я пытался сделать понижение-стабилизацию на спец микросхеме с 20 до 5 вольт, которая заряжает конденсатор высокой частотой через катушку... помехи побороть так и не смог...делал три макета с разной фильтрацией, разводкой, экранировкой...в конце концов заказал другие трансформаторы с отдельной обмоткой на 5-вольтовый стабилизатор... А там была пила, меандр еще хуже лезет...
Да я понимаю. Там много хитростей и нюансов.
Но у меня - не лезет :rolleyes:
Вот первый из моих преампов, с которого всё началось:
maket_pcb.JPG

Сделан для встраивания в комп и питается от комповых 12 В.
То есть, окружающие условия - весьма грязные.
Нужно было получить +48 - потому на борту DC/DC конвертер.
Тем не менее - помех не было и отпахал он весьма долго. Лет с десяток точно - и славно пописал много-много демок.
ХИНТ: неочевидная хитрость - сам преамп отделён от преобразователя электрическим экраном. Этот экран выполнен из транзисторов (у них коллектора на шине и потому не лучат) и электролитов (тоже на шинах).
Потому прямую наводку срезал довольно прилично - ну, а дальше вопрос топологии: чувствительные цепи тоже унёс подальше.
Так, что этого вполне хватило.
Стабилизатор фантома - он слева, со светодиодиком - тоже, к слову, отделён корпусами электролитов...

В общем, всё в наших руках...

ХИНТ: вот со сквозняками в преобразователи пришлось повозиться - от них помеха по питанию была не хилой и если специально не заниматься, то чувствовалось...
 
"УМЗЧ с обратной связью по вычитанию искажений" Ещё одна полезная статья в копилку темы.
 

Вложения

  • Like
Реакции: Peratron
-да этот способ применялся успешно в линейных усилителях, до внедрения цифровой связи, недостаток простого варианта неадекватная работа при
перегрузе
 
недостаток простого варианта неадекватная работа при
перегрузе
Можно подумать, любой конец с глубокой ОООС адекватно реагирует даже на минимальный перегруз!

ХИНТ: я уже мильён раз говорил - ограничивать сигнал следует ДО входа оконечника, причём, после клиппера обязательно нормировать спектр обрезными фильтрами!
Конец не должен перегружаться ни при каких условиях...
 

Сейчас просматривают