Кое-какие соображения о построении ХЗТ: правильный конец

  • Автор темы Автор темы Peratron
  • Дата начала Дата начала

Peratron

Well-Known Member
6 Июн 2006
1.102
400
83
74
Москва
peratronika.narod.ru
ХЗТ = Хорошо Звучащий Тракт

ПОСТУЛАТ 1: Наилучшим звучанием обладает тракт, порождающий наименьшее количество артефактов.

ПОСТУЛАТ 2: Из двух трактов с одинаковым количеством артефактов, лучше будет звучать тот, в котором артефакты подпадают под психофизиологическую маскировку.

Тёрки по теме "Как мы слышим то, что мы слышим?" - тут: http://peratronika.ucoz.ru/forum/25-38-1

Эти постулаты я ввожу в базис поста для того, что б развесить флажки и ограничить поляну, на которой будет разворачиваться данное толковище.
Иными словами - обсуждение эзотерических материй не для этого случая, тут сугубо инженерный замес, которого и прошу придерживаться.

К сформулированным далее тезисам я пришёл эволютивным и весьма долгим путём. Потому высказываю их не от балды, а именно, что как следует подумав, и покрутив проблемку во всех направлениях. И погрызя её на схемотехническом уровне в симуляторе с максимальным рвением и дотошностью - то есть, проанализировав множество альтернативных схемотехнических вариантов.

Итак...

1. Основной проблемой мощных усилителей является переключательная проблема.

2. Принципиальной (системной) ошибкой является попытка решения п.1 за счёт охвата всего уся ОООС: отдельные системные узлы решают разные задачи, а ООС по типу "одна за всех" смешивает отдельные проблемы в тугой клубок противоречий.

3. Сама по себе идеальная ОООС не есть хорошо или плохо - важен тип и уровень артефактов, получаемых на выходе уся.

ХИНТ: меня интересуют схемотехнические решения, при которых уровень гармоник во всём ДД не превышает -120 дБ, а спектр характеризуется понятиями "короткий" и "быстроспадающий.
Количественно это означает, что каждая следующая гармоника на 20...26 дБ меньше предыдущей (по крайней мере в области первых 5...7 гармоник), а экспоненциальный хвост дальних гармоник не превышает -150...160 дБ ни при каких условиях.

4. Наиболее продуктивным подходом на данный момент я считаю выполнение выходного каскада в виде мощного повторителя напряжения - усиление по напряжению должно производиться отдельно.
При этом, ОООС (для всего уся) не применяется - взамен (и по мере необходимости) используются локальные ООС.
Выходной повторитель в этом случае получается конструктивно проще - хотя именно режим повторителя и оказывается наиболее трудным для схем с глубокой ООС, единичное усиление каскада в целом оставляет максимальный запас для коррекции переключательных искажений, что позволяет свести общий уровень артефактов ВП до указанных выше значений.

ХИНТ: попытка скомпенсировать ПИ (переключательные искажения) через общую сверхглубокую ОООС (от входа до выхода) упирается в практическую невозможность обеспечить нужную ФХ (фазовую характеристику) из-за избыточного количества полюсов внутри петли ОС.
При использовании парадигмы МП (мощного повторителя) эту проблему, как показывает симуляция, можно таки преодолеть - пожертвовав в данном случае усилением (по напряжению) и реализовав доступный запас усиления (допустимого по фазовым соображениям) именно и только для компенсации ПИ.

В этом случае МП выходит на заданный уровень продуцирования артефактов - а уж получить отдельным образом усиление по напряжению для раскачки МП при применении локальной ООС и с обозначенным уровнем искажений, куда проще, поскольку всё легко решить в чистом А, то есть, при отсутствии звена с ПИ.

5. Как показывает моя практика в области усилителей напряжения (а микамп - это и есть УН, и в первом, и во втором приближениях), можно построить тракт УН с искажениями лучше -130 дБ без применения ООС - только за счёт оптимальной линеаризации самих усилительных структур.

ХИНТ: пока на данном этапе УН, как сущность, выносится за скобки - к нему вернёмся после решения проблемы МП. Разумеется, с учётом п.4

(продолжение следует)
 
Последнее редактирование модератором:
4. Наиболее продуктивным подходом на данный момент я считаю выполнение выходного каскада в виде мощного повторителя напряжения - усиление по напряжению должно производиться отдельно.
Приведу один пример по этому пункту. Лет 30 назад был один очень хороший инженер, ученый, мой дальний родственник, сегодня уже покойный... В те времена люди делали в основном усилители из журнала Радио, а также копировали фирменные усилители. В группе друзей-радиолюбителей завязался теоретический спор о том какой усилитель лучше. Решили - через месяц каждый приносит свой усилитель на 20 Вт (в то время это была вполне нормальная мощность), собираем экспертов - инженеры, музыканты, звукорежиссеры, подключаем по очереди к тем же акустическим системам и делаем слепое сравнение на большой и малой громкости. Собралось человек десять. Победил усилитель моего родственника. Он именно так и был сделан - усилитель напряжения (операционник), плюс усилитель тока (операционник и две комплиментарные пары Кт814, КТ815 и Кт818, КТ819. Со 100% обратной связью и БЕЗ СМЕЩЕНИЯ! Что удивительно, ступеньки никто не слышал, хотя прослушивание проводилось при мощности 2 Вт и 20 Вт. Потом все долго удивлялись и обсуждали - почему он звучит лучше...
 
1. Основной проблемой мощных усилителей является переключательная проблема.
Это спорно. Основной проблемой является неправильное распределение усиления/местной ООС/компенсации по каскадам, в результате чего переключения "пролезают". В основном из-за недостаточно линейного входного каскада, вернее его запаса по "перегружаемости" (headroom) и слабого драйверного каскада в ВыхК.

Обеспечив оптимальные режимы ВК (правильный выбор количества транзисторов, Rem, тока покоя, в том числе и драйверов) и достаточный запас линейности входа (и УНа), о переключательных искажениях можно забыть! Это проверено много раз на практике

попытка скомпенсировать ПИ (переключательные искажения) через общую сверхглубокую ОООС (от входа до выхода) упирается в практическую невозможность обеспечить нужную ФХ (фазовую характеристику) из-за избыточного количества полюсов внутри петли ОС.
Это ооочень спорно. Всё упирается в коррекцию. Можно сделать и 3-4 полюсную, с заходом за 180°, по Найквисту. Это позволяет сильно увеличить площадь петли ООС.

Как показывает моя практика в области усилителей напряжения (а микамп - это и есть УН, и в первом, и во втором приближениях), можно построить тракт УН с искажениями лучше -130 дБ без применения ООС
Уровни в УМ другие. И нагрузки тоже. На паре вольт - согласен, можно и без ООС. А вот попробовать то же на амплитуде 30-40В - меня терзают смутные сомнения (с)

4. Наиболее продуктивным подходом на данный момент я считаю выполнение выходного каскада в виде мощного повторителя напряжения
Со своей петлёй ООС? Тогда какя разница, будет ли петля только в МП или охватит весь УМ? Узкое место всё равно - выходные транзисторы, а они есть и там и там. Задержки, вносимые входом и Уном, по сравнению с выходниками -ничтожно малы.

Делить усиление на несколько локальных петель - дело такое. Одна петля (проектированная правильно) всегда будет линейней кучи локальных (если усиление открытой петли в обоих случаях - одинаковое)
 
Обещанное продолжение.

Вот спектры:

Нагрузка = 4 Ом, амплитуда - 50 Вольт.
POWER2016_50V.gif
Гармоники: лучше -132 дБ, спектр - неплохой

Нагрузка = 4 Ом, амплитуда - 10 Вольт.
POWER2016_10V.gif
Гармоники: лучше -152 дБ, спектр - отличный

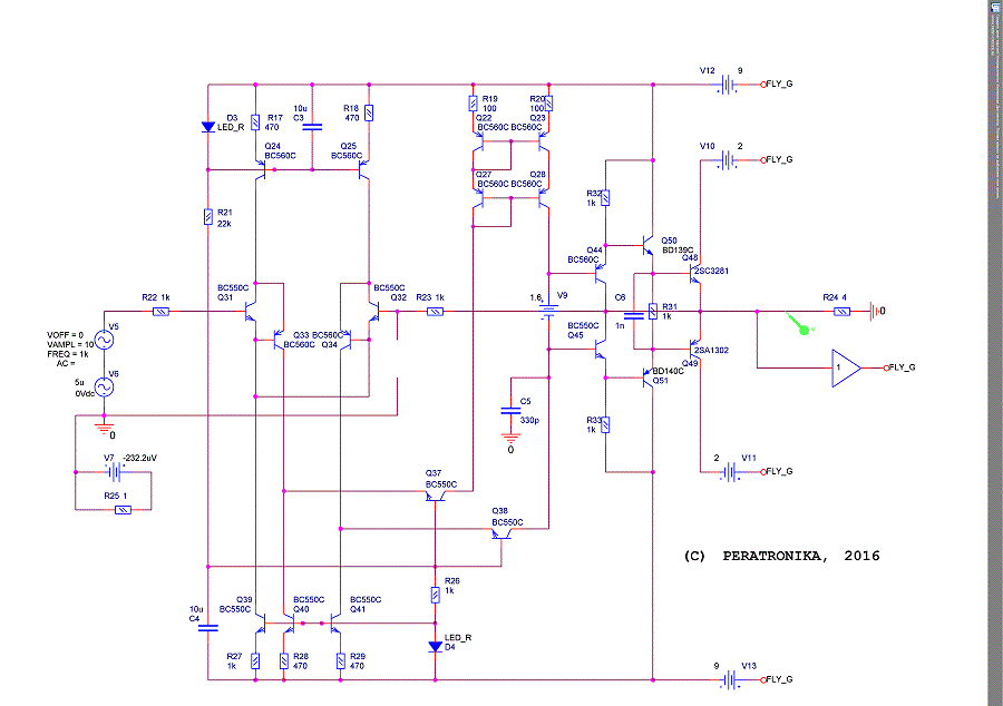
Схемка:
POWER2016_SCH.gif

Комментарии.
1. Повторитель питается от плавающего источника: DOA - 2х9 Вольт, силовые камни - 2х2 Вольт.

2. Середина питания дёргается повторителем на базе D-уся - на картинке он изображён условно: для симуляции взят примитив.
Но это не имеет принципиального значения - с реальным Д-усем будет работать так же.

3. Ток покоя выходных камней = 5 Ампер. То есть, глубокий режим АВ.
При выбранном начальном токе рассеиваемая в покое мощность = 2х10 Ватт/канал.
Что по моему разумению, вполне кошерно.

ХИНТ: аналоговый повторитель работает выходным фильтром для основного Д-уся - чистит всю ВЧ-помеху.

ХИНТ: Питание, разумеется, тоже импульсное - желательно с корректором фазы, заодно выполняющем роль стабилизатора.
Преобразователь - НЕРЕГУЛИРУЕМЫЙ! То есть, простой DC\DC трансформатор - со стабильной частотой и идеальной скважностью, что исключает мусор от авторегулирования при преобразовании (очищает спектр).

Такая структура позволяет получить небольшое потребление и исключает печку - можно легко вписать в 1U. Я б даже и в полрека запихнул бы - если для домашнего использования (2х100 ВА).

ХИНТ: наличие плавающего питания позволяет реализовать управление выходным импедансом со стороны сигнала, а не со с тороны земли - нагрузка тупо сажается на землю...

В общем, есть множество других нюансов - и все они согласованы и оптимизированы в единый замес.
По поводу нюансов - потом, когда осознается структура и её выгоды во всех аспектах...

ЗЫ: забыл ещё одну феньку добавить - связь с предшествующим концу усилителем напряжения ёмкостная! То есть, фильтр, отрезающий ИНЧ-мусор.
При этом, уровень ограничения предвака выбирается таким, что б мощный конец никогда не входил в перегруз.
Сочетание ограничения в предварительном каскаде с последующим фильтром полностью устраняет болтанку вуфера - что значительно увеличивает ресурс динамиков.
 
Последнее редактирование:
Наиболее продуктивным подходом на данный момент я считаю выполнение выходного каскада в виде мощного повторителя напряжения -
-ок-ок-ок это не лучшее решение вк хотя и обеспечивает максимум скорости нарастания , у брайстона решение лучше и ок-ое-ое тоже
Основной проблемой мощных усилителей является переключательная проблема.
-в режим А или прямую связь и нет проблем
-когда-то тоже этим( класс А+по моему называется) интересовался , но готовых решений не нашел , самому лень было ковырять
 
Последнее редактирование:
силовые камни - 2х2 Вольт.
Вот график ft из даташита, к сожалению там только для 5в Vce, я вам красным дорисовал, как оно будет для 2В!!!

Это будет очень нелинейный каскад, с сильно плавающим полюсом. И предвыход с таким низким током покоя никогда его не прокачает. При 7А, бета на высоких частотах стремительно упадёт, предвыход в свою очередь тоже захлебнётся, (я уж не говорю о том, что его нужно держать в классе А всегда), за ним пред-предвыход -> получим динамический срыв слежения в петле.

Двойной сломанный каскод тут не имеет смысла, питание и так плавающее, Vce входа =const
Зеркало Вилсона (или это просто зеркало с каскодом) - тоже самое, оно уже плавающее, каскодировать его - нет смысла, только лишние проблемы с устойчивостью. Симулятор может покажет пару другую дБ лучше, зато в динамике будет заметно лучше без этих прибамбасов

Коллекторы первых транзисторов тройки лучше посадить на питание (Q44-вниз, Q45 -наверх), увеличиться Vce, уменьшится емкость.

повторитель вольтодобавки (класс Д) симульните с фильтром, хотя бы 1-го порядка после 40кГц. Там без задержки конечно всё красиво, плавающее питание "приходит" вовремя.... а с ней будут сюрпризы.
Меандр на вход и посмотреть мощность рассеивания выходников ;)

чтоб это работало, полоса (и скорость) класса Д должны быть сравнимы с самим усилком.
Получается дилема, ставим фильтр на выход класса Д - убираем его мусор, но замедляется слежение для питания. Не ставим фильтр, грязь класса Д лезет в основной Усь.

Ещё одна проблемка, класс Д должен будет уметь работать на чистую емкостную нагрузку (стабы для 9в/2в), без фильтров на выходе!!! иначе см. выше

А это не совсем тривиально

-ок-ок-ок это не лучшее решение вк
для УМ - самое хорошее, тем более с плавающим питанием. ОЕ на выходе имеет смысл, если нужно увеличить полосу. И нагрузка не сильно тяжелая. В современных ОУ его именно по этому и стали ставить.

У брайстона кстати выходники половина на половину, ОЕ и ОК
 

Вложения

  • quazi-sat.png
    quazi-sat.png
    47,8 KB · Просмотры: 233
Последнее редактирование:
Последнее редактирование:
-ок-ок-ок это не лучшее решение вк хотя и обеспечивает максимум скорости нарастания , у брайстона решение лучше и ок-ое-ое тоже
Лучшесть или худшесть решения определяется совокупностью проблем, решаемых конкретной структурой.
У шиклаи проблемы с полюсами - и в данном случае это наиболее критично.
Все остальные недостатки ОК в данном варианте убираются плавающим питанием всей связки: введение плавающего питания уменьшило совокупные искажения на 20 дБ!
(чёрт... забыл заскринить сравнительный график - с классическим полным и летающим).


Вот график ft из даташита, к сожалению там только для 5в Vce, я вам красным дорисовал, как оно будет для 2В!!!
Окончательный выбор оптимального напряжения - после физического макетирования.
Но схема промакетирована в реале - и при 2В прекрасно работает. Другое дело, что нет возможности оценить реальные искажения - приходится ориентироваться на симулятор.


Двойной сломанный каскод тут не имеет смысла, питание и так плавающее, Vce входа =const
Многоэтажный каскод решает проблему полюсов - это его основная задача.
Сломанный он или не сломанный - с точки зрения устойчивости безразлично: однокаскадн максимально расширяет полосу усиления.
А вот с точки зрения схемотехники сломанность позволяет разойтись с низким питанием, сохранив высокую линейность: искажения такой структуры без ОООС лучше 0.1%. Без учёта переключательных искажений двухтактного выхода, конечно.

Коллекторы первых транзисторов тройки лучше посадить на питание (Q44-вниз, Q45 -наверх), увеличиться Vce, уменьшится емкость.
Специально проверял - не лучше. Зато разводить топологию - много проще.


повторитель вольтодобавки (класс Д) симульните с фильтром, хотя бы 1-го порядка после 40кГц. Там без задержки конечно всё красиво, плавающее питание "приходит" вовремя.... а с ней будут сюрпризы.
С этого и начал: к самой идее выходного каскада-повторителя пришёл через долгий поиск реализации Д в сочетании с чистым аналогом - потому определение возможности использования Д и критических ограничений при этом было первым этапом НИОКРа, которому уже с десяток лет (если не больше) - так, что тут давно всё определено.
Импульсный усь тут в варианте UcD - а у него больших проблем с фазой нет: он сам на ООС сидит и потому достаточно стабилен.

ХИНТ: разумеется, для страховки отрезать надтональную часть между УН и ВП имеет прямой смысл - но это малость второго порядка и с этим разбираться надо на этапе рабочего проектирования.


Получается дилема, ставим фильтр на выход класса Д - убираем его мусор, но замедляется слежение для питания. Не ставим фильтр, грязь класса Д лезет в основной Усь.
В UcD выходной фильтр охвачен петлёй ООС - и в этом его непреходящая прелесть.
Слежение до 30...40 кГц получается вполне приличное - и в конце-концов все неусушки-неутруски процесса слежения покрываются увеличением запаса по питанию на выходных камнях. То есть, некоторым увеличением статического нагрева.
Оптимум искать, как уже сказал, нужно на этапе рабочего проектирования - а краевые параметры показывают, что больших препятствий нет.


Ещё одна проблемка, класс Д должен будет уметь работать на чистую емкостную нагрузку (стабы для 9в/2в), без фильтров на выходе!!! иначе см. выше
Причём тут стабы то?! Они питаются от основного ДЦ-конвертера - и к звуковой динамике отношения никакого не имеют. они просто летают - и всё...
А на выходе УцД ёмкость и так по определению присутствует - как часть Г-образного LC-фильтра, задающего адаптивную генерацию.


-к.г великоват и падение тоже, не вижу никаких преимуществ(
В данном случае питание производится от отдельных источников - причём, разных для раскачивающих и выходного камней.
Работа происходит вообще при стабильном Uкэ - что сильно линеаризует результат.

Летающее питание вообще тут очень много разных проблем решает...

ХИНТ: есть ещё вариант с полевиками - причём самыми тупыми: irf540/9540...

ХИНТ: в целом - новая структура позволяет оторваться по параметрам колоссально.
Покажите ка мне усь с любой конфигурацией, у которого в полном ДД гармоники не вылезли б хотя б за -110 дБ.
Про спектр я вообще не заикаюсь - везде неизбежный забор из-за переключательных искажений, которые никакая ОООС не может подавить.
 
У шиклаи проблемы с полюсами - и в данном случае это наиболее критично.
-про шиклаи и речи не идет , это еще хуже чем просто повторители
есть ещё вариант с полевиками - причём самыми тупыми: irf540/9540...
-только ирээфов не надо
 

Вложения

  • TAS5615DKD2EVM.png
    TAS5615DKD2EVM.png
    714 KB · Просмотры: 247
  • FFT Spectrum with –60-dBFS Tone.png
    FFT Spectrum with –60-dBFS Tone.png
    33,3 KB · Просмотры: 228
-про шиклаи и речи не идет , это еще хуже чем просто повторители
Структура ок-ое-ое - и есть шиклаи. Причём, двойной.


-только ирээфов не надо
Если с ними параметры получаются на уровне, показанном в спектрограммах - то это прекрасный вариант, во всём более интересный, чем биполяры. Прежде всего - по цене. Но и по надёге (за счёт запаса мощности) - тоже интересней биполяров, даже при наличии термокомпенсации, играющих на грани фола по саморазогреву.
И ток вертикалки выдают без проблем, и не летят при коротыше...

Так, что не надо идолов в разработческом деле...


Почему не рассмотреть усилитель на базе tas5615 от TI.
Я - не против. В другой ветке.
Насчёт спектра: 60 дБ против 160 - это как-то даже и не предмет для обсуждения.
Тем паче, что флур на спектрограмме - на стандартном уровне -130 дБ.
Мне, что б заниматься нынешней разработкой понадобилось поднять разрешение до 170...180 дБ. Как говорится - почувствуйте разницу.
Ну, и вопрос цены: сколько это чудо стоит?
Вариант UcD по прикидкам уложится в три...четыре сотни не-уе.

ХИНТ: и главное - этот чипсет позволяет реализовать именно повторитель?! Потому, что вся концепция выстроена на повторителе, как структурной основе...


@Peratron, да есть чистые спектры, вот zd-50. 50w 4ohm.
Не вижу на этой картинке никаких 50 ВА!

Про ZD-50 с его цирковым аттракционом в коррекции я высказался тут: http://peratronika.ucoz.ru/forum/8-68-1
 
Отдельное слово - про предварительный усь в МП (мощном повторителе).
В данном случае я воспользовался своими наработками по ДОА - этот аспект я обсасывал в соседней теме "про мух и котлет".
Структурка ДОА получилась перспективная - и я тут же её запустил в давно идущий НИОКР универсального мощного уся (с прицелом на референс). Одно с другим сложилось синергетически - потому результат сразу скакнул на тот уровень, на который я давно рвался и, по большому счёту, даже и превзошёл планируемый.
Это хорошо - но предложенный вариант ДОА, разумеется, не единственный. Впрочем, и структура выходного каскада - тоже.
Разумеется, вместо ДОА можно с успехом использовать современные опера - и я жду предложений именно на этот счёт.

Я не люблю играться с операми по той причине, что без адекватной спайс-модели процесс превращается в шаманство и слишком далеко уходит от чтимых мною инженерных кондиций.
Беда в том, что в подавляющем большинстве случаев производители ОА отделываются функциональной, а не схемотехнической моделью - потому доверять результату моделирования невозможно.
Если есть в доступе надёжные схемотехнические спайс-модели подходящих оперов - буду рад принять их на грудь.

ХИНТ: второй ОА в чипе тоже пригодится - я уже говорил о том, что из точки с плавающим питанием удобно контролировать выходной импеданс уся (вплоть до ЭМОС/ЭДОС) и второй опер в стандартной восьминожке как раз удачно в это впишется.

ХИНТ: так же при летающем питании в концепцию повторителя удачно вписываются сверхширокополосные опера, у которых питание ограничено плюс/минус пятью вольтами. Выскочил из головы автор, занимающийся продвижением СШОООС в ампостроение - ну, да наверняка знаете.
Он говорит умные вещи - но его ампы абсолютно монстроидальны по конструкции и технологии.
Зато применённые им СШОА - как родные, вписываются в повторитель!
 
Продолжение. ч.3.

Хотите фокус? Их есть у меня! :rolleyes:

Рисуем схемку...
NLDC_1 _ SCH1.gif
Как видим - это слегка модифицированный "агеевский" выходной каскад с начальным током ~700 мА.
Тестируем его: частота 1 кГц, амплитуда - 10 В.
NLDC_1 _ SP1.gif
Анализируем: вполне себе неплохо - собственные искажения порядка 0.1%, или -60 дБ.
По стандартным критериям - очень даже в кассу.
К сожалению, переключательные искажения выстроились в классический забор и отправились далеко-далеко за пределы маскирующего психофизилогического феномена, распространяющегося только на ближние гармоники.

Начинаем магическую часть представления: дорисовываем в схеме волшебный квадратик...
NLDC_1 _ SCH2.gif
...и бежим смотреть, что у нас там приключилось с сигналом...
Алле-ап!
NLDC_1 _ SP2.gif

О, боже - искажения исчезли! От слова СОВСЕМ!!!

Так что ж я там подсунул в этом квадратике?
А ничего особенного - простой ИНУН, и только. То есть, источник напряжения, управляемый напряжением - да ещё с единичным коэффициентом передачи, всего-навсего.
Правда, математически идеальный - с гальванически отвязанными линиями, с бесконечным сопротивлением на входе и нулевым - на выходе.

Из этой фигня я сотворил внепетлевой корректор искажений: ИНУН забирает искажения каскада и добавляет их же в нужной фазе к входному сигналу - и больше ничего он не делает.

ХИНТ: ВПКИ не участвует в фазовых играх - свою коррекцию он делает вне петли ООС и потому способ внепетлевой коррекции теоретически применим для улучшения выходного каскада внутри петли. Что весьма соблазнительно.
Правда, скажу честно - я пока не нашёл достойной практической реализации. Ну, не выходит каменный цветок :confused:
Хотя очень бы хотелось.
Ну, да ничего - идея свежая, надумал сей прикол только на днях и не успел ещё осознать всего процессуального интима. Так, что пускай отлёживается...

Пока же ещё одно картинко: на тему, а что там с точностью? Потому задал Кпер=0.99 вместо единички. Смотрим спектр...
NLDC_1 _ SP3.gif
Ну, да - гармоники тут как тут. Правда, удавилось на 40 дБ - до искажений 0.001%, между прочим. Для кого то - типа адептов секты "долой ООС любой ценой" - это стало бы счастьем и погрузило б в нирвану...

ХИНТ: если кто встречался с подобной концепцией - буду признателен за пруф, кинутый в меня...
 
Просьба к тем кто пишет в этой ветке - обсуждаем здесь конкретно схемотехнические решения которые предлагает @Peratron,
Другие схемы усилителей - в других ветках. Если у вас есть конкретные идеи и предложения - заводите свою ветку.
 
-td это по моему все таки питание меняется от сигнала( G так же только ступенями) , Женя вроде предлагает классA с низким
питанием которое болтается от вспомогательного уся с высоким кпд вокруг сигнала( в литературе классА+)
-кстати как вариант, по мотивам Д.Селфа - берем десяток tpa6120a2(или lme49600) в параллель ( 6а)+-15в и питание дергаем
каким нибудь D техасом подходящей мощности
 
Из этой фигня я сотворил внепетлевой корректор искажений:
-достаточно известная фигня, используется давно в магистральных усилителях, почитай по моему Литаврина он вроде
все описывал с точки хрения усилителей мощности( мкус), и еще кто-то (поищу статью)
 
Так вроде Labgruppen балуется подобной структурой. Он у них класс TD называется.
Не... Я имел ввиду внепетлевую коррекцию искажений.
ТД - это гибрид импульсно-аналоговый. По этой концепции прототипов много.
Но мне сдаётся, что мой вариант всё ж наиболее оптимальный.

ХИНТ: я, к слову, прокидывал импульсное снижение мощности рассеивания для tda7294 - у неё коллектора силовых камней торчат наружу и потому можно для них сделать летающее питание.


-достаточно известная фигня, используется давно в магистральных усилителях, почитай по моему Литаврина он вроде
все описывал с точки хрения усилителей мощности( мкус), и еще кто-то (поищу статью)
Будь ласка - отыщи.
Интересно глянуть, что там наворотили то?

Женя вроде предлагает классA с низким
питанием которое болтается от вспомогательного уся с высоким кпд вокруг сигнала( в литературе классА+)
Ну, не обязательно именно А - главное, что б искажения были минимизированы.


-кстати как вариант, по мотивам Д.Селфа - берем десяток tpa6120a2(или lme49600) в параллель ( 6а)+-15в и питание дергаем
каким нибудь D техасом подходящей мощности
Начинал с того, что мощником служил обычный аналоговый - но в чистом режиме В.
В общем, идея летающего сверхлинейного выходника, качаемого грубым усем - она достаточно интересна тем, что возможны различные варианты...

ХИНТ: но всё существенно упрощается, если именно к повторителю перейти - а УН выполнять, как отдельную сущность...
 
Последнее редактирование:
  • Like
Реакции: Peratron
-так lme49600 повторитель и есть с к.г 0.00003% s.r=2000в/мкс корпус как крен, хотя мне больше по нутру tpa6120 - оу с
тоос к.г=0.00015% s.r=1400в/мкс но ток больше-600ма причем в одном корпусе два, пробовал обе для ушняка- просто
замечательно, дискрет лежа тихо покуривает под столом
 
А плавающее питание уже не интересует, в смысле ссылок и картинок? Если интересует, то у Шкритека целый раздел 13.11 посвящён этому делу - стр. 219 и далее до упора. Могу вспомнить много всякого на эту тему. Кстати, на Веге были годные темы.
 
Ну, типа, нашёл вот это - по внепетлевому корректору:
-это из серии сначала делаем трудности потом их преодолеваем , проще сразу взять нормальный вк,этот
вариант обсасывался в радио 80г статья называлась" усилитель без оос с малыми искажениями" по моему
-меня заинтересовало tpa6120a2 c дерганьем средней точки , надо сесть макетнуть
 
А плавающее питание уже не интересует, в смысле ссылок и картинок?
В каком плане оно должно интересовать?
Плавающее питание - оно и в африке плавающее питание.
Что касается вышеописанной концепции - то я уж лет с пяток, как отсимил вариант UcD-повторителя - цепляя его не только к аналоговому повторителю, но и 7294. С которой, я к слову вообще начал двигаться в этом направлении, пока не пришёл к оконечнику-повторителю в целом.

Единственно - я хотел УцД соорудить на готовых драйверах и всё тех же ирфах - но в ПСПАЙСе не оказалось толковых моделей драйверов (там были какие то засады с именно с летанием драйвера - щас уж конкретно не упомню). Пришлось сидеть на двух стульях... ээ... симах - часть работы делать в ЛТСПАЙСе, ЕМНИП.

Ну, и считает оно полный вариант просто по конски - поскольку слишком мелкий квант в сочетании с длинной реализацией из-за высокой частоты несущей в УцД и низкой частоты по звуковому тракту.


-это из серии сначала делаем трудности потом их преодолеваем , проще сразу взять нормальный вк,этот
вариант обсасывался в радио 80г статья называлась" усилитель без оос с малыми искажениями" по моему
Меня интересуют варианты реализации ВПКИ - потому, что при переходе от идеальной модели на примитивах к реальной схемотехникой возникают конкретные заморочки. Потому посмотреть, что наваяли другие - пока ещё в кассу.
А в чём тут создание трудностей то?



-меня заинтересовало tpa6120a2 c дерганьем средней точки , надо сесть макетнуть
А моделька тра1620 в загашнике есть?
И она схемотехническая, а не функциональная?
Если схемная - кидай в меня.
А если функциональная - то нам такой хоккей не нужен...

Да, и зачем для телефонного драйвера летающее питание - ведь он и так самодостаточен в своём применении?
 
Последнее редактирование:
В случае с плавающим питанием, класс-Д повторитель должен иметь полосу, сравнимую с полосой работы ООС - несколько мегагерцев! Какая при этом должна быть частота PWM? :)
Там же глубокая ООС, питание выходников будет сильно запаздывать - вот вам и динамические искажения.
На синусе этого не видно, посмотрите меандр.

корректоры искажений - тоже ООС. работают неплохо, но... ожидать чудес не стоит.
Суть - точно подогнать уровень корректирующего сигнала (это делается в основном подгоном сопротивлений) не реально в динамике, т.к. выходное сопротивление усилителя меняется. А оно должно учитываться при подгоне.
Корректор Хауксфорда (тот, что у Корделла) я собирал - Оно работает, но точно не лучше обычной ООС.
Ещё часто видел добавляют ОУ, который сравнивает сигнал со входа и выхода и кидает на вход ошибку в противофазе (у Брагина в четвёртом YES например)
Спектры становятся чище (немного) но по звуку не всё однозначно.
 
В случае с плавающим питанием, класс-Д повторитель должен иметь полосу, сравнимую с полосой работы ООС - несколько мегагерцев!
Зачем?!
Фазовые ошибки в слежении компенсируются увеличением запаса по питанию - только и всего.
А подрезать спектр сверху на входе - это святое в любом раскладе: незачем через тракт гнать то, что ненужно...
Кроме того, переход к повторителю позволяет управлять летающим усилителем не с выхода точного уся, а с его входа - что существенно уменьшает завязки и повышает устойчивость.


На синусе этого не видно, посмотрите меандр.
Так и надо резать спектр - валить нафиг фронты на входе, что б не перегружало петлю.

корректоры искажений - тоже ООС. работают неплохо, но... ожидать чудес не стоит.
Тем не менее, свойства совершенно иные, чем у ООС - петля КИ работает строго в верхнем сегменте ДД, в пику тому, что ООС - в нижнем.
Потому перегруз КИ невозможен по определению, а фазовые игрища в петле коррекции на устойчивость не влияют.
Ну, и если коррекцию вперёд с некоторой натяжкой можно считать разновидностью ОС со своей петлёй, то уж корректор назад совершенно точне - внепетлевой: основному усю плевать, что там происходит после него (по крайней мере если нет обратной завязки через импедансы).


Суть - точно подогнать уровень корректирующего сигнала (это делается в основном подгоном сопротивлений) не реально в динамике, т.к. выходное сопротивление усилителя меняется.
Да, тут и есть засады - но тем и интересней найти вариант неочевидный, но эффективный.
В конце концов идеализированный эксперимент подтверждает физическую реализуемость принципа...
[DOUBLEPOST=1478547420][/DOUBLEPOST]Вдогонку...
ХИНТ: переход к повторителю и ёмкостная связь с предваком делают ненужныи сервоподстройку режима!
А я, вопреки распространённому отношению к этому способу вгона в режим, очень отрицательно отношусь к сервоподстройкам - это же всё та же ООС, но в ИНЧ диапазоне.
И влияет она достаточно погано на переходную характеристику.

ХИНТ: я б вообще б реализовал бы автоподстройку режима через микроконтроллер с адаптивной программой анализа режима и фиксацией подстройки при наличии музыкального контента.
Пусть занимается стабилизацией в промежуточных (не звуковых) режимах (при включении, в паузах сигнала) и держит на музыке режим через память...
 
И ещё...
Проблема КИ - это проблема оптимального сумматора: мне, к примеру, вполне рисуется схема с летающим питанием и двойным комплектом силовых повторителей, суммирующих основной сигнал и ошибку (после основного повторителя - то есть, назад) даже через банальный резистивный сумматор. Благо, что мощности каналов пропорциональны ошибке и корректирующий канал может быть намного меньшим по мощности (току).
ХИНТ: что характерно - внепетлевой корректор наряду с искажением и подправит выходной импеданс!
Ведь сводя к нулю ошибку, КИ сделает Кпер строго равным единичке.
А добавив чутьё к выходному току (это несложно схемотехнически) можно играться выходным импедансом, в том числе и в области отрицательных его значений (ЭМОС/ЭДОС)...

И в конце концов, нулевой выходной импеданс, порождаемый ООС не есть оптимум в отношении звучания динамиков...
 
Слежение в петле оос, там не достаточно ограничить частоту на входе . В петле нужно делать максимально возможную скорость нарастания , посмотрите меандр , скорости не будет совсем . ну или скачок тока нагрузки , и сколько это будет устаканиваться.
 

Сейчас просматривают