А в чем будет разница, если сделать усилитель(а не повторитель) по такой схеме, скажем с 20дБ усилением. А петлевое увеличить на те же 20дБ, чтоб глубина осталась? Это уже будет не местная ООС, а злая общая?
		
		
	 
Разница будет в величине относительной ошибки, обеспечиваемой ООС - в случае повторителя ошибка соотносится с максимальной амплитудой сигнала на выходе каскада, охваченного ООС.
В случае использования ОУ для полного усиления та же (условно) ошибка будет соотнесена с значительно меньшим сигналом.
А дополнительное усиление неизбежно даст дополнительный полюс и заставит зарезать коррекцию при двухполюсном варианте, вернув к тому же или даже большему дефициту усиления на средних/высоких, либо устроить пляски с бубном в многополюсной коррекции.
А многополюсная опасна тем, что когда начнут ездить полюса выходных камней, то условия возбуда возникнут для движения в обе стороны.
ХИНТ: Сложная многополюсная коррекция условно применима только для систем с малым динамическим диапазоном, когда режимы каскадов модулирутся сигналом мало.
	
		
	
	
		
		
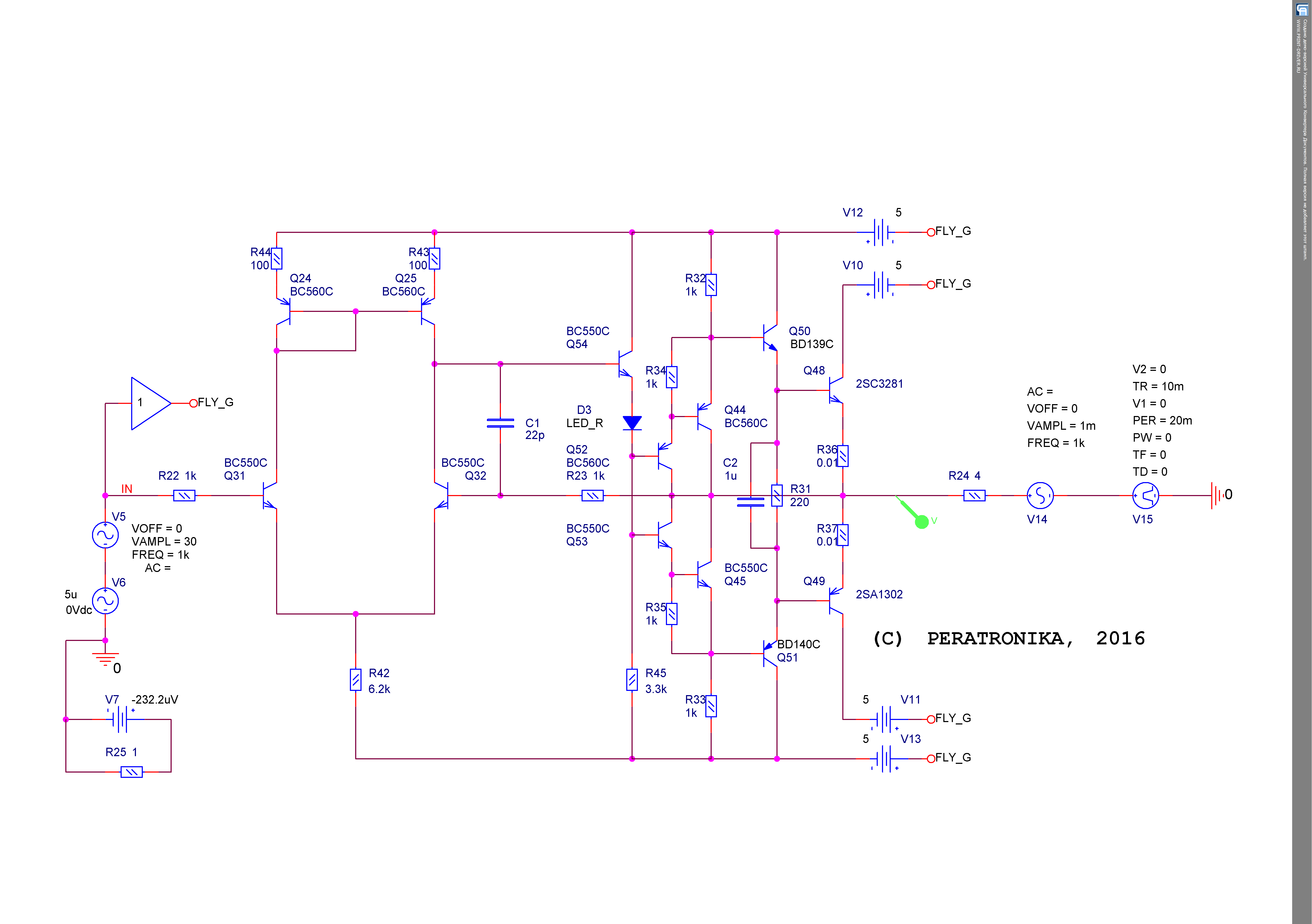
			Как раз тот самый! У вас на вскидку минимум 70-80дБ петлевого (входная пара без дегенерации и тройка на выходе)
И ооочень нужно, чтоб "не рвались фронты"!
		
		
	 
Они и не будут рваться - если нормализовать полосу под звуковой диапазон, и требовать скорость на выходе только в соответствии с этой нормализацией, а не "вообще".
ХИНТ: фишка повторителя в том, что от ОУ требуется размах только в пределах раствора ВАХ выходного каскада  - в данном случае не более 200 мВ амплитуды.
Вот и считайте крутизну нарастания именно ОУ исходя из этого параметра: ему не надо болтаться от рельса до рельса!
Этот фактор резко снижает требования к ОУ - по сравнению с традиционным вариантом использования оперов. Потому дискретный усилитель для мощного повторителя при применении плавающего подхвата по питанию получается много проще традиционного.
Именно это позволило выкинуть каскодную лестницу, необходимую для раскачки на всю амплитуду (от плюса до минуса): в данном случае выход ОУ болтается только в одной поляре питания и почти никакой по амплитуде, не требуя высокоскоростного драйва.
	
		
	
	
		
		
			Вот этого я ждал 
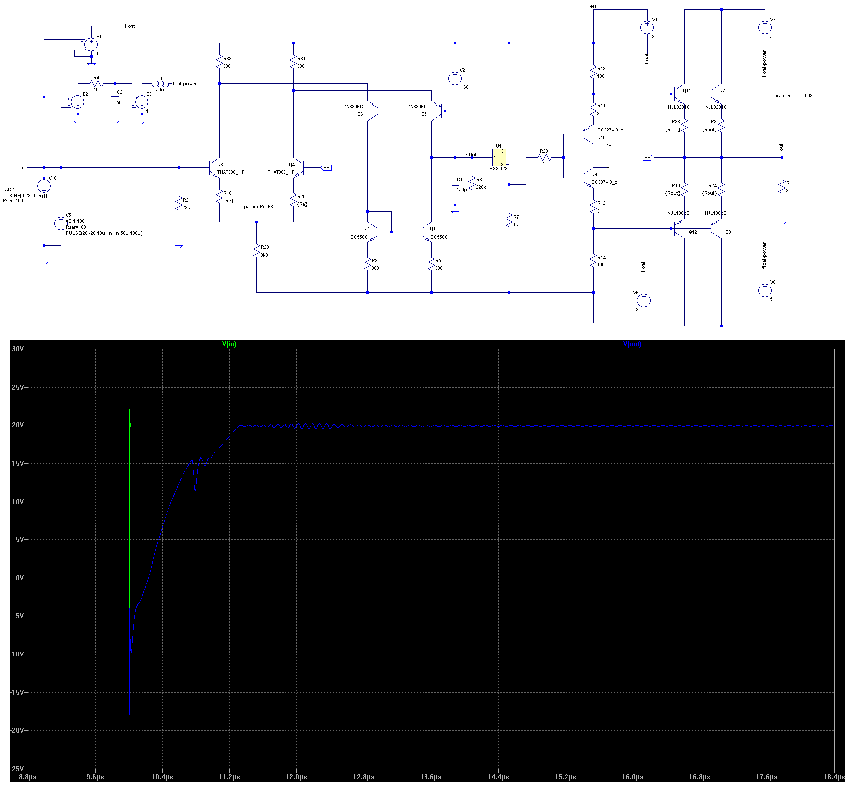
А попробуйте ещё промоделировать с небольшой параз. индуктивностью на выходе повторителя (класс Д) Скажем 10нГн. Хотя там скорее сотня будет.
Ваще интересная картина с устойчивостью получится!
		
		
	 
Элементарно, Ватсон! 
Вся непонятка - как оказалось, из-за идеальности драйвера флая. Схемный примитив с бесконечной полосой и нулевым выходным импедансом фактически создаёт ПОС внутри петли ООС - а выходники довольно сильно играют полюсами при изменении тока.
Ввёл Ф/Ч коррекцию на входе флая - пока только RC-фильтром - и сразу стало намного покойней. Ещё надо подобрать оптимальный резюк между выходом флай-повторителя и средней точкой питания. 
Глянул на фазу повторителя, при условии его качания флаем, подключённым к входному генератору - и поначалу офигел: там вместо ожидавшегося классического запаздывания, увидел опережение по фазе на 90...120 градусов (в зависимости от схемы подключения коллекторов первой четвёрки в параллельном каскаде). К слову, моё подключение их к выходу, а не питанию, дало гораздо лучшую АЧХ/ФЧХ! 
ХИНТ: УцД, который я намерен использовать для флая, очень хорошо держит фазу - вплоть до резонанса выходного фильтра, используемого для автогенерации. Там же стоит компаратор с охрененным Ку - он и блюдёт фазу, поскольку LC-фильтр находится внутри петли ООС.
В этом кардинальнейшее отличие УцД от модуляторных Д-усей, в которых фильтр заведомо вне петли и потому гадит и в фазу, и в импеданс.
А то, что режим Д получается импульсный с переменной (адаптивной) комбинированной ШИМ/ЧМ - обеспечивает на выходе фильтра лишь заданный размах пульсаций. А пульсации (порядка 1 вольта) поглощаются запасом по питанию - фактически режим потребления токовый и игра питания значения не имеет.
Там, к слову видно - в выходной нагрузке сидят генераторы для проверки устойчивости.
Точно так же проверю и чувствительность повторителя к питанию.
Другое дело, что предстоит снова вернуться к симуляции УцД - и более пристально померять запаздывание, что б потом его отмоделировать примитивами при дальнейшей проверке аналогового повторителя. Моделировать полных тракт - с УцД и аналогом - сильно затруднительно: длину сэмпла приходится брать по низкочастотной компоненте (по звуку), а для моделирования модулятора нужно высокое разрешение по времени. Потому считатет долго - и баловаться тупым итерационным подбором себе дороже.
Так что полный прогон - только для финального эксперимента: чистовая проверка.
	
		
	
	
		
		
			Слежение для всех каскадов, кроме последних выходников, организовать с выхода самого усилителя (по вашему повторителя). Эти дополнительные пару сотен милиампер он потянет без проблем.
		
		
	 
Ну, так оно и сделано - см.схему...
	
		
	
	
		
		
			Слежение для всех каскадов, кроме последних выходников, организовать с выхода самого усилителя (по вашему повторителя).
		
		
	 
Это если понадобится.
Я этот вариант проработал ещё при первом появлении идеи - и никаких дополнительных токов от собственного выходника не требуется: достаточно соответствующим образом привязать общую точку стабилизаторов (или ЭП, фильтрующих питание) к нужному месту.
И этим местом является вход всего повторителя (то есть, выход УН, пока заменённого измерительным генератором.
ХИНТ: именно в этом прелесть повторителя вместо УН+УТ, традиционно используемых в схемотехнике - вход в качестве опорной точки флая гораздо правильней с точки зрения устойчивости...
	
		
	
	
		
		
			Тогда задержка в слежении не будет играть сильной роли.
		
		
	 
Синхронизация от входа, ИМХО, решает эту проблему правильней.
Впрочем, это решится при исследовании более интимных подробностей работы комплекса.
Главное, что освобождение от функций УН сразу развязывает руки для новых и интересных решений, недоступный в традиционном варианте.
	
		
	
	
		
		
			Второй вариант схемы - зря выкинули сломанный каскод. Он хорошо симметрирует нагрузку на диффкаскад. Так будет очень криво нагружены транзисторы диффкаскада. А это для звука очень плохо
		
		
	 
Хе-хе...
Вивисекция сделана не от ума, а от классического детского метода: а посмотрим, что получится, если выкинуть эту хреньку? А если ту?

Теоретическое осознание приходит по результатам эксперимента - за что я и полюбил сим: сначала делаешь, а потом ищешь объяснение 

ОЧЕНЬ ЭКОНОМИТ и время, и мозги!
В общем, тут как раз всё в порядке - и с симметрированием, и с ненужностью продвинутого токового зеркала: ошибка постоянного смещения на выходе составила 270 мкВ, а искажения от ликвидации второго этажа в ТЗ не изменились ни на йоту.
Опять же - это результат работы при квазистабильном режиме: флай для повторителя привязывает питание к входу и по искажёнке равноценен инвертирующему режиму ОУ, когда дифпара не елозит по синфазке. Это, к слову позволило отказаться от всех ГТ! Простые резюки тут гонят стабильные токи...
ХИНТ: ещё нюанс - вместо БТ с смещающим диодом в эмиттере, отрисованных в схеме, я воткнул теперь 2n7000: в одном флаконе и максимальное сопротивление, и нужное смещение, и корректирующая ёмкость...
	
		
	
	
		
		
			Выход с диффкаскада будет очень высокоомным, это будет ловить всё вокруг.
		
		
	 
Я умею делать даже ЛУТом высокозащищённые от помех схемы...
	
		
	
	
		
		
			и с устойчивость будут заморочки, нужны будут базовые сопротивления везде
		
		
	 
Не факт.
ХИНТ: я не склонен останавливать поиск на первом попавшем решении - буду пробовать другие варианты.
Другие - от слова совсем.
Вот, к примеру, задумался - а не превратить ли горячо любимый тут квод в повторитель и не замутить ли на нём аналоговую часть, повыкидывав всё лишнее 
ХИНТ: повторитель интересен тем, что позволяет легко организовать ВЧ-канал - что существенно меняет фазовые игрища...
[DOUBLEPOST=1478664633][/DOUBLEPOST]
@baran-ban, - благодарю за оппонирование!
Когда варишь всё в себе - то горизонты сужаются.
А когда объяснишь кому-то - то глядишь и сам поймёшь ЭТО...
