Самодельный мониторный усилитель (6 онлайн)

  • Автор темы Автор темы sunet
  • Дата начала Дата начала
например в брайстоновском doa33 в симуляторе подбором номинальчиков получал к.г на уровне 10-10, 10-12 в реале 0.002% и все
s0130918.jpg

Если это он, http://peratronika.ucoz.ru/forum/8-25-1, то 0,02 ему красная цена, а вот настолько оптимистичному симулятору, что он видит там 10-10 искажений, доверять никак нельзя.
Вообще, бристоновские разработки - это выдающееся реверсивное ноу-хау, совершенно секретное эдак в 1968-м году. В наше время они - это смех сквозь слёзы.
[DOUBLEPOST=1493149319][/DOUBLEPOST]
Лично я в симуляторах смотрю только АЧХ\ФЧХ\ГВЗ.
Ну, и совсем изредка что-то другое.
Обсуждать их - ну его.
LT-Спица-4 - достаточно точный инструмент. По крайней мере, до искажений 0,001...0,000.1% @ 20k. Ну, и АФЧХ, конечно, тоже правильно рисует. 17-й уже глюкавый, а микрочашка - вообще ни к чёрту.
 

Вложения

  • Like
Реакции: Long
0,02 ему красная цена

-- Тут ещё большая проблема в трассировке. Может оно, теоретически, в симуляторе и идеально - но там
нет проблем с землями и прочим. А не очень удачно разведённая плата - вполне способна угробить
самую идеальную схемотехнику...
 
  • Like
Реакции: real64
Нет-нет. По схемотехнике это стандартный Лич, входной дифкаскад без эмиттерных резисторов - его перегрузочная способность всего 50 мВ, это мало, его токи заданы резисторами - об устойчивости к синфазным входным сигналам можно забыть, нагрузка входного дифкаскада - резисторы, поэтому с петлевым усилением в нём будет негусто, а частотная коррекция Миллера срежет и то немногое на высоких частотах, всего один каскад повторителя - мало, минимум надо два. Уверен, тут и на 0,02% слишком оптимистичные надежды, или этот Кг измерен на частоте 1 кГц, при малых коэффициентах усиления, и, тем самым, предельно глубокой ООС. Если ещё и плату плохо развести....

офф: Читал ваш раздел "Юмор". Спасибо! :)
 
Тут ещё большая проблема в трассировке. Может оно, теоретически, в симуляторе и идеально - но там
нет проблем с землями и прочим. А не очень удачно разведённая плата - вполне способна угробить
самую идеальную схемотехнику...
С этим полностью согласен - но никакая трассировка не поможет выжать из кривой схемы лучше того, что она даёт в идеальной среде симулятора.
Потому этот тезис - не аргумент.
Что? Надо на этом основании останавливать эволютивный процесс совершенствования схемотехники и поиска новых решений?

ХИНТ: в обозримой перспективе должен появиться комплексный инструмент - симулятор топологии, который учитывает эффекты и аффекты, связанные с топологией ПП.
Но ничто, кроме собственной лени, не мешает использовать потенциал существующих систем проектирования - и здесь нужны новые идеи и походы, новая схемотехника, а не бесконечное пережёвывание старых носков...
[DOUBLEPOST=1493157912][/DOUBLEPOST]
ХИНТ: сечас ради хохмы отрисовал в симуле мостовой оконец на 5-10 А в режиме А - так там без всяких ОООС искажения сразу же лучше -120 дб.
Ператрон, да чем же вы пользуетесь? Это просто ужас какой-то.
А теперь, плз - нарисуйте такой же результат для АВ. И не в мостовой схеме.

ХИНТ: а в мостовой - плз, поиграйтесь монтекарлой. То есть, вставьте детальки с учётом реального разброса.

Вот тогда и посмеёмся. Вместе...
 
@Invisible hi, я уже давал тут ссылку на конструкторский лытдыбр: http://forum.gtlab.net/cgi-bin/yabb2/YaBB.pl?num=1309523592/0

В этой теме детально и поэтапно отражена история появления концептуально нового усилителя.
Прошу вместо обобщенного полива на тему "симулятор - это резиновая женщина", детально и конкретно разобрать ВСЮ эту работу по синтезу нового схемотехнического решения - и именно на этом материале показать и недостатки симулятора (картинка такая-то - то то и то то неправильно, патамушта), и ошибки разработчика, построившего из этого неправильную схему.

Очень конкретно - и по симулятору, и по схеме!
Другого не надо - есть схема, есть анализ симуляторных экспериментов и есть решения найденных симуляциями схемотехнических проблем.

Поднимете перчатку?
Или опять #пикейныйжилетинг начнётся?
 
Я не считаю симулятор тотальным вселенским злом, как и дизельный двигатель, и ядерный реактор, и инженерный калькулятор. Но -120 дБ без ООС - это заявление, мягко говоря, настораживает. Каким симулятором вы пользуетесь для получения такой жизнерадостной картины мира?
Каждый из нас сам себе порядочный лытдыбр, и если бы усилители без ООС с таким уровнем искажений было так легко построить, то многие из нас тотчас же стали бы безработными.
 
  • Like
Реакции: Long
офф: Читал ваш раздел "Юмор". Спасибо!

-- Если это мне - то не по адресу! :)
Спасибо написашим те тексты!

P.S. Мне больше всего нравится "лазерный прицел для дробовика".
Как вспомню, так сразу смех разбирает!
Вот и сейчас, опять.... :) :) :)
 
Каким симулятором вы пользуетесь
Классический PSPICE, встренный в OrCAD.

До жизнерадостной картины пришлось пробираться долгим и нудным путём больше десятка лет.
На первом этапе я засимулировал реальную схемотехнику, с которой работал в досимуляторную эпоху - и испытал щасте, когда отказался от макетов и стал класть схему прямо в печать - схему без ООС, без ОУ, на изрядной горстке рассыпушных транзисторов. И при первом же включении схема вставала в правильный режим без подстройки рабочих точек.
Что в целом неплохо доказывало адекватность моделей дискретных транзисторов.

Добившись этого немалого прогресса в технологиях НИОКР, я стал потихоньку влезать в качество звучания - принялся анализировать артефакты и искать способы их преодоления.
Первое поколение - досимуляторное - показывало типовой уровень -90...-100 дБ. Что соответствовало и ожиданиям, и измерениям, и теории.

MAB1219Mk2_spectrum.GIF

Подчеркну: это артефакты дискретной схемы микпреампа без ООС - двухкаскадной по структуре и без дополнительной линеаризации входного каскада (только местный шиклай).

С большой осторожностью и без лишних ожиданий, я понёс это поколение на тестирование - и получил неожиданно даже для меня весьма позитивный результат. То есть, практика подтвердила мои суждения - и потому я мог продолжать движение дальше.

В результате второго этапа я нащупал некоторые решения, которые позволили вывести второе поколение моих приборов на уровень -105...-115 дБ.
Второй этап состоялся больше десятка лет назад - а с той поры я эксплуатацией симулятора занимаюсь постоянно. Что неизбежно подняло планку - опыт есть опыт, и найденное идёт в копилку прогрессивных схемотехнических решений.

ХИНТ: для работы на новом уровне мне пришлось существенно поднять точность, подкрутив умолчательные установки спайс-движка - без этого уровень артефактов схем нового поколения был ниже порога разрешения симулятора. Докручивание точности позволило снова видеть артефакты и исследовать причины их появления, а потом искать решения, свободные от этих проблем.

Сейчас я отлаживаю схемотехнику с уровнем артефактов -130 и лучше.

ХИНТ: и не надо мне говорить, что шумы, мол, выше - я обнародовал свой меморандум (против которого никто не нашёлся чем возразить) и считаю, что шумы шумами, а принцип суперпозиции и в подшумовом пространстве не отменяется. Потому в устранении артефактов - то есть, нарушений принципа суперпозиции, смысл остаётся тем же.

Надеюсь, на заданный вопрос я ответил?
[DOUBLEPOST=1493162679][/DOUBLEPOST]
Я не считаю симулятор тотальным вселенским злом, как и дизельный двигатель, и ядерный реактор, и инженерный калькулятор. Но -120 дБ без ООС - это заявление, мягко говоря, настораживает. Каким симулятором вы пользуетесь для получения такой жизнерадостной картины мира?
Каждый из нас сам себе порядочный лытдыбр, и если бы усилители без ООС с таким уровнем искажений было так легко построить, то многие из нас тотчас же стали бы безработными.
То есть перчатка остаётся неподнятой?
Да здравствует #пикейныйжилетинг...
 
Вообще, бристоновские разработки - это выдающееся реверсивное ноу-хау, совершенно секретное эдак в 1968-м году
-я уже вам говорил напишите им ( брайстону ) ваше мнение , а что касается doa33 -0.002% с подбором лучше не получить
но в произвольном варианте 0.01% не хуже
-и не надо тут писать про радиолюбительские модели т.Корделла , я таких моделей могу если надо мильен выложить,модели
надо брать с сайта изготовителей если выкладывают конечно,а если не выкладывают то и применять такое не надо толку никакого
Ператрон, да чем же вы пользуетесь? Это просто ужас какой-то. Отрежьте половину вашего кита, а я потушу на затонувшем фрегате все свечи.
-вот и я говорю засуньте оба ваши симуляторы в ж...у и соберите макет, искренне удивитесь скорее всего оно и не
заработает вовсе
[DOUBLEPOST=1493163447][/DOUBLEPOST]
Классический PSPICE, встренный в OrCAD.
-Жень они все спайс везде и все практически одинаковы(отличаются оболочкой и понтами), кроме микросима
-я еще работал на dos-спайсе на котором схему вручную узлами надо было задавать , а элементы текстом пробивались
 
Последнее редактирование:
как и дизельный двигатель, и ядерный реактор
-ну бензиновый еще хужее, а вот ядерный реактор это практически чистая экология , если бы не кучка раздолбаев
из америки , украины и японии ( я аварию на маяке не считаю т.к тогда был период освоения и никто толком ничего не знал)
-мы же не знаем сколько было аварий в период производства первой бомбы в штатах , а они были и серьезные
все пердят только про ссср
-там кстати и хранцы тоже по полной пару раз обосрались, так тишина и покой, ЕВРОПАЖЕ
 
  • Like
Реакции: Long
вот и я говорю засуньте оба ваши симуляторы в ж...у и соберите макет, искренне удивитесь скорее всего оно и не
заработает вовсе
В предлагаемой вами последовательности действий элемент "засунуть в ж...у", скорее всего, лишний. Попробуйте строить усилители без него, иначе будут грязные призвуки. Я это действие не использую, поэтому усилители работают хорошо.
[DOUBLEPOST=1493186599][/DOUBLEPOST]
Классический PSPICE, встренный в OrCAD.
Попробуйте LT-Spice. Думаю, он более реалистичен.
[DOUBLEPOST=1493186708][/DOUBLEPOST]
Мне больше всего нравится "лазерный прицел для дробовика".
Сведение самостоятельно с моей помощью - 800 $ (с)
 
Попробуйте LT-Spice. Думаю, он более реалистичен.
ПиСПАЙС - отец всех симуляторов и отраслевой стандарт де-факто.
Математика у него наиболее точная - любой другой сим либо такой же, либо хуже.
 
ПиСПАЙС - отец всех симуляторов и отраслевой стандарт де-факто.
-ну насчет отца и отраслевого стандарта ты загнул, в ментор графикс по моему и не спайс вовсе, хотя модели пользует
-моделей под него просто до хренищи , да и бесплатные варианты есть навроде lt-spice (усеченка от седьмого по моему)
 
Тут вы, батенька, преувеличиваете децибел на 60-70. Слыханное ли дело: без ООС -120 дБ получить.
-ну теоретически ( читал статейку если найду выложу) , искажения каскада с оэ полностью компенсируются применением
специальной коллекторной нагрузки, т.е теоретически и больше можно получить, практически большие сомнения
то 0,02 ему красная цена, а вот настолько оптимистичному симулятору, что он видит там 10-10 искажений, доверять никак нельзя.
-я же говорю подбором номинальчиков , а реальная схема(0.002%)отличалась от нарисованной , были введены источники тока
и эммитерные резисторы в дифкаскады, еще менял ун с ое на об , к.г еще меньше был ( но не сильно)
-но самое смешное что родной доа33 и все эти доработки по звуку были практически одинаковы , и все слили
ada4627, ad8397,ada4898,lme49990 поэтому все это было спущено в утиль
- ну а знаменитый api2520 слил даже 5534, 990 даже собирать не стал
 
знаменитый api2520 слил даже 5534

-- Это потому, что апологеты оного ни хера не смыслят в технике.
Умели бы хоть немного понимать в параметрах - запели бы по другому!
Плз, любуйтесь, господа! 4-й снизу параметр особо рекомендую.... ;)
api2520.jpg
 
-читал статейку какого то теоретика звука , с пеной у рта доказывал что достаточно 2в/мксек , а тут даже больше:)
 
искажения каскада с оэ полностью компенсируются применением
специальной коллекторной нагрузки
Ну, да. Если ОЭ нагрузить на диоды, то Ку будет равно количеству диодов с искажениями сигнала порядка тысячных или менее. Но вот выходное сопротивление предшествующей части схемы должно быть равно нулю для обеспечения эмиттерному переходу ОЭ всего тока, который он захочет при своей-то ВАХ.
[DOUBLEPOST=1493277406][/DOUBLEPOST]
4-й снизу параметр особо рекомендую.... ;)
Да... 3 В/мкс - это потрясает воображение. Да как же они смогли-то?
[DOUBLEPOST=1493277736][/DOUBLEPOST]
доказывал что достаточно 2в/мксек
Смотря, для какого напряжения сигнала какой частоты. С таким быстродействием можно и нановольт гигагерца усилить.
 
Последнее редактирование:
  • Like
Реакции: Long
Да... 3 В/мкс - это потрясает воображение. Да как же они смогли-то?
-чего только не сделаешь ради звука, схемульку посмотрите - из серии 140уд2, на самом деле api2520 имеет специфический такой звучок " c песочком"
c моей точки зрения 5534 ее обыгрывает напрочь , но некоторым очень даже нравится
Смотря, для какого напряжения сигнала какой частоты. С таким быстродействием можно и нановольт гигагерца усилить.
-разговор шел о у.м мощностью порядка 30-50вт ( для дома) полоса звуковая
 
Последнее редактирование:
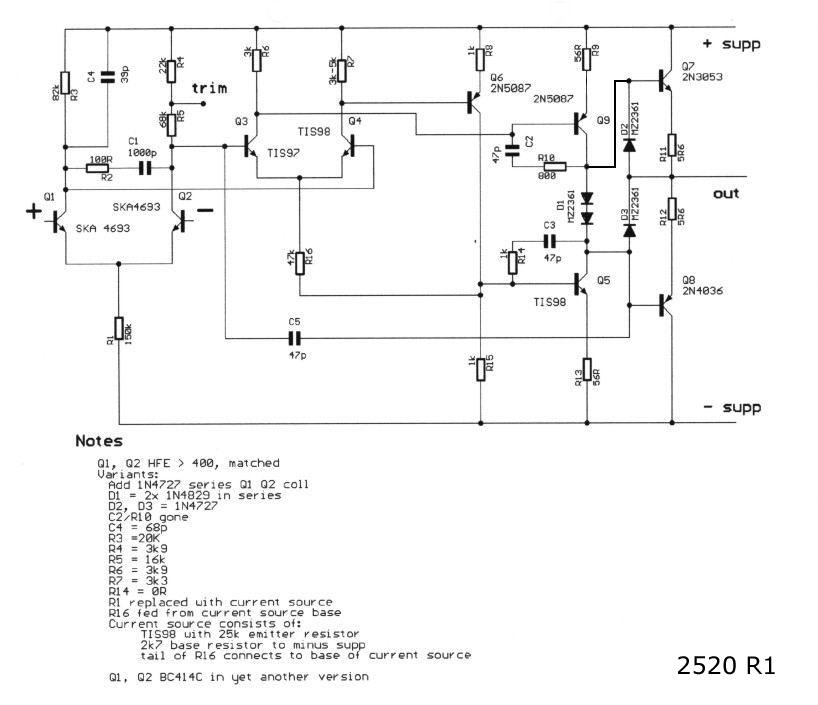
У 140УД2 была друга схема:
48535_html_7c8ceb86.png

Это продолжение серии 140УД1 (uA702), специфика технологии которой - невозможность изготовления рпр-транзисторов, а поэтому - и применения рпр-зеркал, источников тока, наращивание усиления увеличением количества каскадов - и за этим следуют трудности с коррекцией трёх каскадов, тихоходность...

У сабжевого ОУ симметричная схема. Такой обладал один советский ОУ, КР154УД4, если я не ошибаюсь.

Но суть даже не в этом. Быстродействие ОУ с миллеровской коррекцией задано током дифкаскада, заряжающим Скоррекции: V=I/C, (В/мкс, мА, нФ), и получить 3 В/мкс на 10 пФ коррекции ну оооочень трудно. Для этого нужен ток дифкаскада всего-навсего 30 мкА, что мы и видим по резисторам 51 кОм в эмиттерах дифкаскадов. Поскольку у таких ОУ скорость коррелирует и с полосой, усиление его и достижимая глубина ООС в звуковой полосе должны быть весьма плачевными.
 
-я что-то не вьехал вы про doa33 говорите или api2520, я писал в последнем посте про api, да и Михаил ее бумазейку выложил
 
Про г... совершенно верно. Ею 5534 не победить. Причём, тут R16 задаёт ток ~30 мкА, заряжающий С2 47 пФ. Поэтому скорость нарастания вообще 0,6 В/мкс. Всё чудесатее и чудесатее. Вообще, глядя на коррекцию, можно прозреть творческую кухню изобретателя. Он положил попавшиеся под руку детали в 200-литровую бочку из-под масла и скатил её с горы. Потом тщательно зарисовал их рандомное соединение и поспешил за премией.
 
Последнее редактирование:
  • Like
Реакции: Long
В формуле усиления каскада в знаменателе стоит сопротивление эмиттера и сопротивление в эмиттере/истоке, это низкоимпедансная цепь. А в числителе - импеданс нагрузки, это высокоомная цепь. И поскольку она высокоомная, для получения высокого удельного усиления важны паразитные параметры её импеданса, первым делом - ёмкость нагрузки. Эта ёмкость состоит из паразитной, неизбежной составляющей (ёмкость платы, Скб, Ссз) и искусственной составляющей - ёмкости (импеданса) цепей частотной коррекции АЧХ.
Очевидно, что с точки зрения максимизации петлевого усиления вопрос правильной коррекции (конденсаторами минимально возможной ёмкости с получением наивысших возможных частот полюсов) имеет первостепенное значение. Коррекция связана также со схемотехникой: например, применение каскадов с ОЭ потребует или весьма изощрённых цепей коррекции, или приведёт к большим потерям усиления на ВЧ-краю диапазона.
Также критичен избранный тип схемотехники и продиктованный им способ коррекции для быстродействия. Согласно формуле V=I/C, (В/мкс, мА, нФ), малые скорости нарастания указывают на малое петлевое усиление вследствие сильного шунтирования нагрузки каскада импедансом цепей коррекции, вследствие чего ток каскада ответвляется не в нагрузку, а на зарядку ёмкостей коррекции.
В усилителях, где качество усиливаемого сигнала зависит от глубины ООС, плохая коррекция равносильна малой скорости нарастания и высоким искажениям.
Например, применение миллеровской коррекции в ОУ: при усилении второго каскада Ку=5000 раз и Скорр=30 пФ входной каскад видит параллельно высокоомной нагрузке на постоянном токе: токовому зеркалу и входному сопротивлению каскада Дарлингтона ёмкостную нагрузку в виде динамической входной ёмкости 150 нФ=0,15 мкФ.
Показанное справедливо для всех усилителей с ООС по напряжению, подобных тем, чьи схемы приведены выше.
 

Сейчас просматривают