Переделка питания в МКЭ-100 (1 онлайн

-- Опять 25...
Tuvalu, Вы всё прекрасно понимаете. Назовите КОНКРЕТНЫЙ транзистор.
Бла-бла-бла вокруг и около - уже не впечатляет.
 
Так бы сразу и написали: "а какой ПТ посоветуете?", а то: "Вы о чем конкретно?". Как-то неловко мне из Киева учить вас русскому языку, но фраза "вы о чем конкретно?" - это сокращение (разговорная форма) от "вы о чём конкретно ведёте разговор (пишете)?". Вот я и объяснил, о чём именно я веду разговор.

А, конкретный транзистор... Ну, например, 2SK30ATM (TO-92), 2SK118 (mini), 2SK208 (sot23), 2SK879 (sot323). Это Toshiba. У других тоже есть подобные типы; повторюсь, поиск вести по "impedance converter" и/или "condenser microphone applications", или "Impedance Converter of ECM (Электретные Конденсаторные Микрофоны)". Или смотреть на линии К_шума в области мегаомных значений импеданса источника. Например, вот как выглядит график К_ш для 2SK118. В области Ом-ы ... кОм-ы он вчистую проигрывает 170-му, зато уже на 1 МОм видно его преимущество - 0,5 дБ против 2 дБ. При рабочих значениях Z разрыв будет существенно больше.
Ну, а вы что конкретно посоветуете, кроме 2SK170?
Бла-бла-бла вокруг и около - уже не впечатляет
Уже? А вначале впечатляло, надо полагать? Это снова о русском языке.
-----------------------------------------
[DOUBLEPOST=1428003081,1427998696][/DOUBLEPOST]
но если там важна входная емкость...
Да, совместно с ёмкостью источника она создаёт (ёмкостный) делитель на входе. Поэтому, некоторые микрофоностроители делают сложные схемы с нейтрализацией этой вх. ёмкости - всякие следящие повторители (плавающие сток и исток), каскоды и т.п. См. схемы, например, AKG C414, Neumann U89 и т.п.
но если есть специальные транзисторы для этих применений то конечно их и надо ставить
без вопросов , насколько я понимаю один из них и указан на схеме
Да, это один их них. Кстати, обратите внимание на вых. напряж. шума как функцию тока стока. Если в "обычной" звуковой схемотехнике чем больше ток стока (чем он ближе к начальному току стока), тем шум меньше, то в нашем случае - наоборот. Т.е. это тот случай, когда определяющее значение имеет уже не (приведёное ко входу) напряжение шума, в чём 170/389 чемпионы, а ток шума. Прямо, как у БТ, только импедансы источников различаются на много порядков.
Даже ПТ, выковырянные из дешёвых электретных микрофончиков, обычно хороши в смысле шумов.
 

Вложения

  • 118_noise.png
    118_noise.png
    43,5 KB · Просмотры: 373
  • 3719_noise.png
    3719_noise.png
    28,7 KB · Просмотры: 441
Последнее редактирование:
  • Like
Реакции: gogia
Только при ёмкости самого капсюля - ну, например, в 50 пФ - его импеданс
на частоте 20 кГц будет около 160 кОм. Об чём копья ломаем?..
Почему 20 кГц? Шум на этих частотах совсем не имеет значение. Рассматривайте область макс. чувствительности слуха - 2...3 кГц - это область шипения. А ещё более значительным окажется шум в НЧ-области, где импеданс источника возрастёт в макс. степени - на слух это вой, гудение, кипение. Да и 50 пФ для МКЭ-100 - это очень завышенное значение. Кроме того, у 170-го повышенные ёмкости, что приведёт к частотно-зависимому делению входного сигнала.
2SK170, конечно же, будет работать, но зачем его ставить? Почему не применять компоненты, специально рекомендованные для этого? Какой смысл применять компоненты, разработанные совсем для другого, уповая на то, что проигрыш в даташитах не будет слышен на практике? Он же не дешевле 118-го и 208-го, под ногами не валяется, как КП103. В чём тогда выгода?
 
Последнее редактирование:
-- Дак я, собс-но, и не утверждал, что 170 - лучшее из возможных.
Распостранённый, недорогой, широко используется.
Лично я - пожалуй, выбрал бы ВC264.
 
Берём мкэ-100 и немного деталей.
1.jpg

Выкидывает старую схему.
2.jpg

Собираем новую схему.
5.jpg

Собираем микрофон. Получаем мкэ-100 с фантомным питанием. Уровень PRO.
7.jpg
 
  • Like
Реакции: LATR
Была у меня пара таких микрофонов. Сослужили когда-то службу...

На мой взгляд, если их переделывать, лучше начать с замены капсюля. Как ни печально, но современные массовые электретные капсюли со встроенным транзистором ценой между 0,5 - 2 евро работают лучше (и выбор широкий к тому же, есть и кардиоиды и омни). Да ещё старение поляризатора вносит свой вклад...

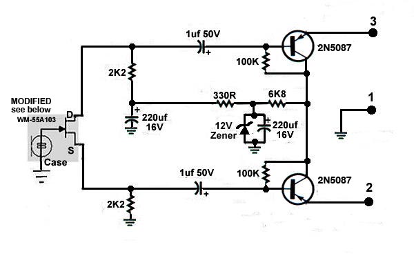
По поводу фантомного питания есть одна схема, я её повторял с хорошим результатом. По поводу типов транзисторов можно конечно поговорить, но принцип такой. Лучше так, чем непонятного качества трансформатор, который стоит в оригинале (хотя я принципиально предпочитаю трансформаторный выход микрофона - если трансформатор качественный).

У микрофона после такой переделки остаётся по сути один корпус. :) Но корпус - для микрофона вовсе не последнее дело...
Брал капсюль WM55A. После переделки микрофон сравним по параметрам с Beyerdynamic MCE 530.
 

Вложения

  • phantcirc.jpg
    phantcirc.jpg
    50,1 KB · Просмотры: 911
Последнее редактирование:
Зря на капсюль гоните, он таки в мкэ-100/271 как раз приличного качества (хотя не встречал одинаковых, у каждого своё звучание). Проблема этих микрофонов, потеря заряда электрета с годами. Перевод их на фантом призван решить эту проблему( микрофон становится не конденсаторным-электретным, а по сути обычным конденсаторным), к тому же отпадает проблема с батарейками (тоже причина не малой головной боли).
 
Как решили вопрос отсутствия НЧ в этих капсюлях? Или, в вашем случае, такой проблемы не существует?
Мне раз попадал в руки капсюль с обозначенной вами проблемой. Но это скорее исключение, чем тенденция.
 
Я переделывал более десятка таких микрофонов и у всех аналогичная ситуация.
Это не косяк конкретного экземпляра. Такова у них частотка даже по заводским тех. данным. Заявлено от 20-ти Гц до 20-ти кГц, но график АЧХ говорит совсем другое. И замена предусилителя, без внедрения коррекции, положение по АЧХ не спасает.
Было сравнение с какими-либо известными микрофонами?
 
Ок. Специально для вас набубнил немного, комната не обработана, но нам ведь надо только понять как тут с низами.
 
В архиве нашёл записи про перевод севших капсюлей в МКЭ-100 на внешнюю поляризацию 120 В. Испытывались три экземпляра из разных партий.
1) АЧХ сильно перекошена вниз, верха мало, бубнит. Плохо.
2) АЧХ сбалансирована, претензий нет. Хорошо.
3) Звонкий, мало баса, подзаводится на ВЧ. Плохо.
Три экземпляра - это не статистика, но всё же. Почему именно 120 В и пробовал ли меньшее напряжение - совсем не помню.
 
Специально для вас набубнил немного, комната не обработана, но нам ведь надо только понять как тут с низами.
На вашем голосе весьма не показательно. Голос не дотягивает даже до баритона, не то, что до баса.
Более показательно именно сравнение с другим, общеизвестным микрофоном.
Пример: пришёл ко мне человек, похвастаться своим роде бродкастер. Ну, я ему и предложил сравнить с имеющимся у меня SM7B.
После прослушивания произведённых записей человек молча убрал свой микрофон в сумку.

На самом деле, работает и от 35-ти вольт. Если не охота возиться со сборкой преобразователя.
 
Так никто не спорит что shure круче. Только мой стоит в 20 раз дешевле, если чё. На голосе он конечно проиграет ( shure признанная гроза студий радиостанций ). А на акустической гитаре, уже вы будете молча паковать свой дорогой shure :)
 
Перевод их на фантом призван решить эту проблему( микрофон становится не конденсаторным-электретным, а по сути обычным конденсаторным)
А как этого добиться? Тут надо капсюль менять, или хотя бы мембрану (но это в домашних условиях практически не реально). Фантом сам по себе тут ничего не прибавит и не убавит.
Испытывались три экземпляра из разных партий.
1) АЧХ сильно перекошена вниз, верха мало, бубнит. Плохо.
2) АЧХ сбалансирована, претензий нет. Хорошо.
3) Звонкий, мало баса, подзаводится на ВЧ. Плохо.
Мембрана не рассчитана на внешнюю поляризацию. Это примерно как если машину вместо бензина спиртом заправить: как-то она конечно поедет, но...

Там остаточная поляризация работает вместе с внешней. Где-то согласно, где-то в противофазе. В разных участках мембраны по-разному. Плюс электрет потихоньку электризуется... Надо как минимум менять мембрану...
Такова у них частотка даже по заводским тех. данным. Заявлено от 20-ти Гц до 20-ти кГц, но график АЧХ говорит совсем другое.
У кардиоиды АЧХ в принципе не может быть плоской от 20 Гц. Причина чисто физическая. Если нужно в самом деле низкие частоты, надо вместо приёмника градиента давления использовать приёмник довления. Т.е. "омни", причём именно маломембранный: у широкомембранных омни составлен из двух встречно включённых приёмников градиента давления.
 
Последнее редактирование:
А как этого добиться? Для этого надо к мембране (или к изолированной от мембраны базе) подвести поляризационное напряжение. В электретном капсюле этого не сделать никак, т.к. электретная плёнка (а именно так сделан капсюль этого микрофона) непроводящиая. Тут надо капсюль менять, или хотя бы мембрану (но это в домашних условиях практически не реально). Фантом сам по себе тут ничего не прибавит и не убавит.

Мембрана не рассчитана на внешнюю поляризацию. Это примерно как если машину вместо бензина спиртом заправить: как-то она конечно поедет, но...
Да ну нафик ? Спасибо, прояснили ситуацию.
 
Пытаться из сомнительного капсюля сделать нормальный микрофон - задача конечно занимательная, но...
Экономить лучше на чём-то другом. Лучше уж на транзисторах экономить, чем на капсюле.
Хотя - если не жалко времени и сил, почему бы и не попробовать? Только результат известен заранее: физические законы даже госдума отменить не может. :)

Повторюсь: серийные китайские капсюли (по цене в полевро штука) дают намного лучший (и предсказуемый!) результат (хотя для серьёзных дел и они не годятся). Китайская электронная промышленность в последние годы очень неплохо развивается...

А в остальном я - за эксперимент и снимаю шляпу перед смелыми учёными...

Работа с капсюлем - вот ключ к решению. Но для этого нужно кое-какое акустическое оборудование (довольно громоздкое, не для жилой квартиры оно). Просто петь в микрофон для оценки последствий его доработки недостаточно.
 
Последнее редактирование:
Назвать капсюль мкэ-100 сомнительным, это кощунство. А всё остальное, это по желанию.
Нафига нужен идеально настроенный микрофон который не звучит ? Любой микрофон искажает звук, только одни за это ценят, а другие выкидывают в помойку.
 
Последнее редактирование:
Мембрана не рассчитана на внешнюю поляризацию. Это примерно как если машину вместо бензина спиртом заправить: как-то она конечно поедет, но...
Там остаточная поляризация работает вместе с внешней. Где-то согласно, где-то в противофазе. В разных участках мембраны по-разному. Плюс электрет потихоньку электризуется... Надо как минимум менять мембрану...
Чувствительность уже совсем никакая была. Догадываюсь, по-вашему, лучше было в помойку выбросить, да? Кстати, идея не моя, некоторые пробовали и им понравился этот "спирто-бензин". На умершем ГТЛабе была большая тема про это, Соник должен помнить.
 
Так никто не спорит что shure круче.
Дело не в том, круче он или пологей. Дело в самом качестве передачи сигнала.

На голосе он конечно проиграет ( shure признанная гроза студий радиостанций ). А на акустической гитаре, уже вы будете молча паковать свой дорогой shure
Вы про МКЭ-100/271? Так он и на гитару не годится. Их есть у меня, восемь штук. Без модернизации капсюля, кроме как на железо, больше ни на что не годятся. Если что- это моё частное мнение, основанное на практике и сравнении.
А так, на голос и инструменты у меня есть из чего выбрать, кроме SM7B. И парк регулярно пополняется.

Мембрана не рассчитана на внешнюю поляризацию.
С чего бы нет? Тут могут быть нюансы в виде правильной полярности и величины потенциала, но это решаемо. Ну, можно поляризовать неподвижный электрод, но конструкция капсюля МКЭ-100/271 выбора не предоставляет.

У кардиоиды АЧХ в принципе не может быть плоской от 20 Гц. Причина чисто физическая.
Плоской ни у одного микрофона нет, кроме дорогих измерительных. Только, кроме слуховых ощущений, есть ещё и графики АЧХ.
Заводской:МКЭ-271_АЧХ_1.png
И снятый в лаборатории до и после модернизации схемы:МКЭ-271_АЧХ_2.png
Тут поможет только модернизация капсюля, либо сильная коррекция схемы преда.

Любой микрофон искажает звук, только одни за это ценят, а другие выкидывают в помойку.
Т.е., вы полагаете, что МКЭ-100/271 можно ценить за отсутствие НЧ? Если в плане отсутствия необходимости применения обрезного фильтра, в некоторых случаях, то-да.

На умершем ГТЛабе была большая тема про это, Соник должен помнить.
Ага, помню. Жаль, хороший был форум.
 
Последнее редактирование:
Нафига нужен идеально настроенный микрофон который не звучит ?
А микрофон и не должен звучать. Если он звучит, то это - не микрофон. Может это тогда - музыкальный инструмент, или ещё что. Но точно уже тогда не микрофон. Хороший микрофон звучать не должен.
Плоской ни у одного микрофона нет, кроме дорогих измерительных.
Тут своего рода дуализм. У Niere плохая АЧХ внизу, но неплохая вверху. У Kugel наоборот, с нескольких Гц до примерно 5-8 кГц отличная АЧХ, потом начинает играть корпус (чем корпус меньше - тем меньше влияние).
Я для записи органа использую только Kugel (ну или Omni по-англицки). Именно из-за низких частот. Для симф. оркестра и хора беру комбинацию типов. Для ф-но тоже комбинирую. Особенно удобно, если в малознакомой акустике работаешь: записываешь каждый микрофон в свой канал, а дома можно поэксперименировать. Для популярной музыки часто стараются Kugel избегать: он допускает только АВ-стерео, и невозможно корректировать панораму после записи. Но для классики всё равно лучшие результаты даёт АВ-стерео, так что это - не недостаток.
 
Последнее редактирование:
  • Like
Реакции: gogia
А микрофон и не должен звучать. Если он звучит, то это - не микрофон. Может это тогда - музыкальный инструмент, или ещё что. Но точно уже тогда не микрофон. Хороший микрофон звучать не должен..

Согласно вашей логике, все ламповые в помойку.
 
Передача звука (лучше не произносить термин "звучание", т.к. он применительно к микрофонам принципиально ошибочен) у ламповых микрофонов отличается от транзисторных главным образом из-за повышенного напряжения поляризации. По техническим причинам поднять напряжение поляризации в транзисторных (с фантомным питанием) чуть сложнее, чем в ламповых, поэтому многие с этим не заморачиваются. Если же его поднять, при соблюдении других предпосылок - эффект только позитивный. Да и отношение сигнал/шум (при прочих равных) растёт. К этому прибавить влияние выходного трансформатора, практически неизбежного у ламповых и редко сейчас встречающегося у транзисторных.
Дело не в лампах (полевые транзисторы по характеристикам лежат близко к лампам), а в схемотехнике.

Ну и надо ещё учесть, что ламповые микрофоны почти всегда достаточно громоздки, размеры корпуса влияют на АЧХ, на её неравномерность от направления прихода звука. Сходного (и даже лучшего для практики) результата можно добиться шаровыми насадками на маломембранный омни. Я иногда так записывал. В определённых условиях эффект положительный. Передача голоса точнее, чем у широкомембранных, при заметной дифференцированности акустических рефлексий (иногда это плюс). У меня есть комплект насадок (из бука) диаметром шара в 40, 50 и 60 мм. 50 мм оказался оптимальным. 60 мм - влияние уже несколько великовато. 40 мм - заметно только на самых высоких частотах. Наиболее рационально использовать эти насадки в Decca Tree.
 
Последнее редактирование:
По техническим причинам поднять напряжение поляризации в транзисторных (с фантомным питанием) чуть сложнее, чем в ламповых

-- Заблуждение. Ничуть не сложнее.

ламповые микрофоны почти всегда достаточно громоздки

-- Аналогично. Ни малейшей связи.
 
  • Like
Реакции: Tuvalu, Sonic и akaabd
-- Заблуждение. Ничуть не сложнее.
лампа питается в любом случае достаточно высоким напряжением. В транзисторных же микрофонах низкого класса (типа "Октавы" ) поляризационное напряжение получают из фантомного питания, поэтому оно (с учётом падения напряжения на резисторах цепи питания) в принципе не может превышать 40 вольт. В противном случае требуется усложнение схемы, добавление преобразователя - на что экономные изготовители дешёвых микрофонов не идут. В ламповой же схеме дополнительного преобразователя не требуется, 60-100 вольт там просто берётся от анодного питания. В любом случае у ламповых нестандартный кабель и нестандартный блок питания, там много жил и несколько напряжений питания.
-- Аналогично. Ни малейшей связи.
Я видел малогабаритные ламповые микрофоны - в корпусе диаметром 22 мм. Но это скорее исключение из правил. Связь самая что ни на есть прямая. :)
 
ламповые микрофоны почти всегда достаточно громоздки...
----------------------------
Я видел малогабаритные ламповые микрофоны - в корпусе диаметром 22 мм. Но это скорее исключение из правил. Связь самая что ни на есть прямая.
Ой, да ладно. Можно подумать, что все эти твердотельные мики с дюймовым капсюлем такие миниатюрные. Да, практически в любой из них можно всунуть ламповую схему.

И, кстати, ламповые трубчатые миниатюрные мики (ф20...25) совсем не исключение, только за последнее время мне попадало на ремонт несколько различных типов. Просматривая старые каталоги, можно увидеть много подобного.
 
Последнее редактирование:
  • Like
Реакции: gogia и Long
лампа питается в любом случае достаточно высоким напряжением

-- Угу. Вы это Афексу раскажите. ;)
Вовсе не обязательно она питается высоким.
Равно как и неверно, что
>. В транзисторных микрофонах низкого класса (типа "Октавы" ).
U-87 - микрофон низкого класса?
Остальные перечислять?
 

Сейчас просматривают