Микрофоны САD

Aмирханов

Well-Known Member
7 Июл 2019
2.649
756
113
45
Купил с рук пред дигилаб,но так как отдельно его не продавали в нагрузку пришлось купить что в комплекте было. А были микрофоны Cad trion 7000 и Cad d189. Есть в них что ценное или избавляться?
Я конечно потестю их,как приедут,но хотелось бы заранее знать мнение юзеров.
 
Пишут такое)
Студийный ленточный микрофон CAD Trion 7000
Глубокий, богатый звук, двойная лента, идеально подходит для записи гитар, медных и деревянных духовых. Придает теплоту и живость звучания вокалу, превосходно передает красоту и богатство тембра голоса.
В CAD Trion 7000 действует принцип работы ленточных микрофонов (гофрированная ультра-тонкая алюминиевая лента, помещенная в действие магнитного поля, вибрирует в ответ на колебания воздуха, создаваемые звуковым источником, в результате чего возникает электрический ток), но для дополнительной чувствительности используется две ленты.
 
Когда-то был у меня CAD Trion 8000. Прикол в том, что по схемотехнике он идентичен Октаве 5000ной. Да и внешне похож.
 
Когда-то был у меня CAD Trion 8000. Прикол в том, что по схемотехнике он идентичен Октаве 5000ной. Да и внешне похож.
238318


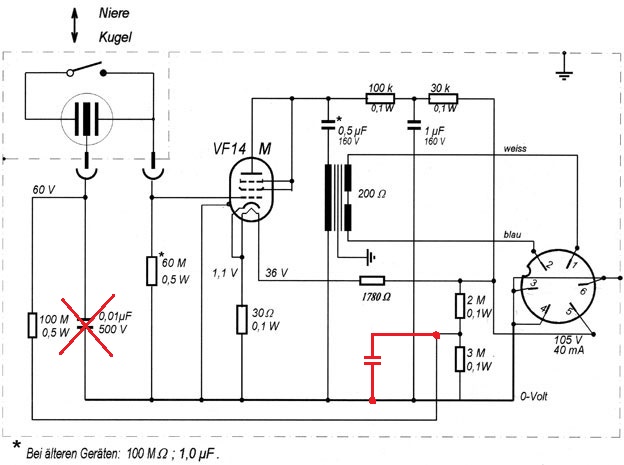
По заветам дедушки Нойманна конденсатор (здесь 1000 pF) между капсюлем и сеткой лампы давно не ставят, кроме AKG C12.
238325

В остальном схема стандартная для многих и многих микрофонов разных фирм.
 
  • Like
Реакции: lamamama
По заветам дедушки Нойманна конденсатор (здесь 1000 pF) между капсюлем и сеткой лампы давно не ставят, кроме AKG C12.
А как-же Нойманы CMV563/UM57/U64/U87/U89, из "не Нойманов" - 251-й в переключателе диаграмм..
И кстати, "дедушка Нойман" в таких версиях поляризации использовал ещё один конденсатор:)
 

Вложения

  • CAPSULE POLARIZED.jpg
    CAPSULE POLARIZED.jpg
    197,9 KB · Просмотры: 144
А как-же Нойманы CMV563/UM57/U64/U87/U89, из "не Нойманов" - 251-й в переключателе диаграмм..
И кстати, "дедушка Нойман" в таких версиях поляризации использовал ещё один конденсатор:)
Последние- транзисторные.
Везде есть место эксперименту. Дедушка попробовал, дедушке не понравилось :D
В двух-мембранных микрофонах конденсатор на заднюю мембрану необходимое зло. Если только на каждую мембрану не сделан свой ПИ.
238500
 
Надеюсь я вас правильно понял и внёс ваши поправки в оригинальные схемы микрофонов.

В связи с этим не могу понять, почему тогда Нойман и АКГ ставили этот фильтр после резистора в сотни Мом а не до, как вы нарисовали..:Dle42: ?
 

Вложения

  • 251.jpg
    251.jpg
    85,2 KB · Просмотры: 142
  • U 47.jpg
    U 47.jpg
    59,4 KB · Просмотры: 143
  • M49.jpg
    M49.jpg
    254,3 KB · Просмотры: 144
Последнее редактирование:
В двух-мембранных микрофонах конденсатор на заднюю мембрану необходимое зло.
При варианте переключения более 3-х направленностей с Б.П. - отсутствие "настоящей" кардиоиды капсюля например в M49 (только опционально), повышенный уровнь шума в следствии сниж. чувств. капсюля - меньшее "зло" чем конденсатор на заднюю мембрану ?
 
Последнее редактирование:

Сейчас просматривают