Всех приветствую.
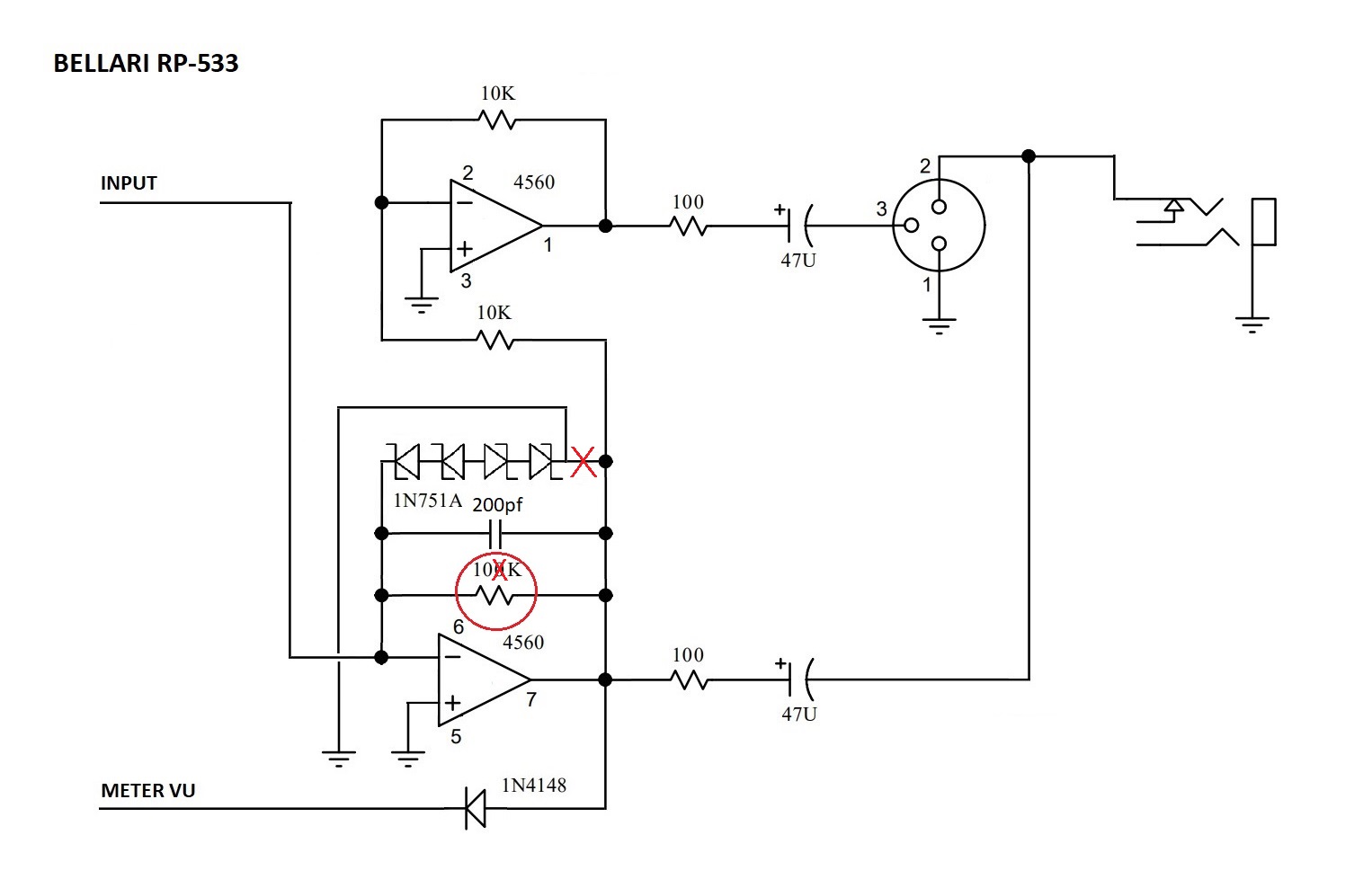
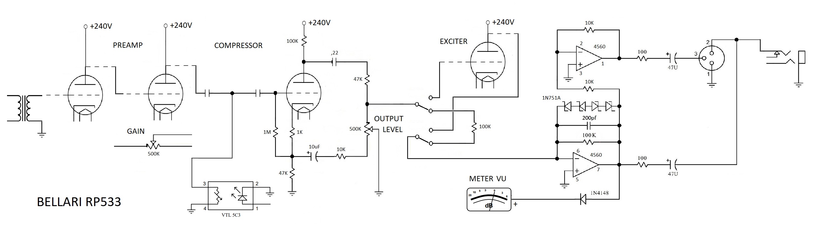
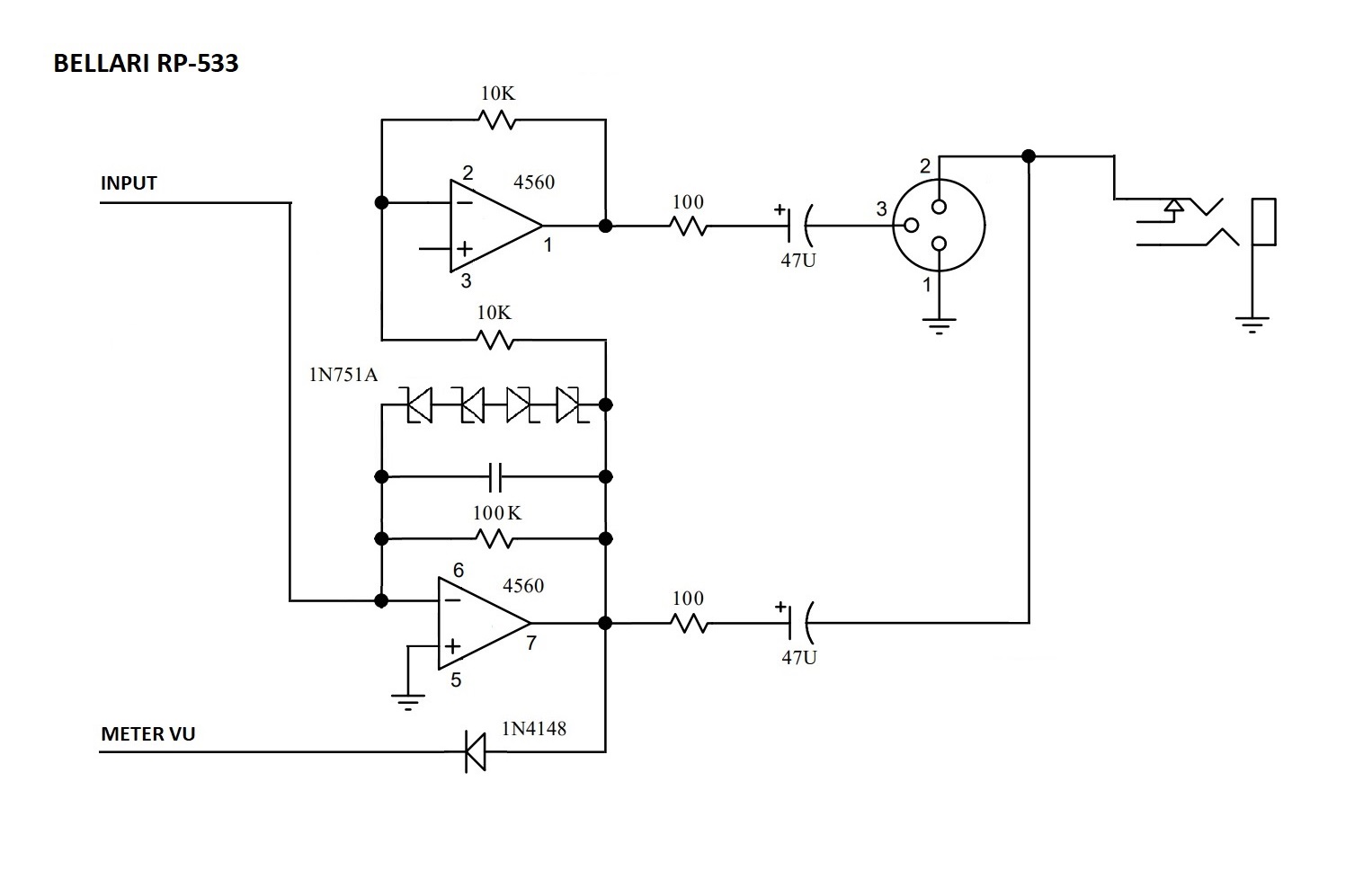
В моём ламповом предусилителе вместо трансформатора используется 4560.
Подскажите пожалуйста, почему 3-й контакт не подключен и просто "висит в воздухе".
Так-же интересно, с какой целью в обратной связи используются стабилитроны 1N751A ?
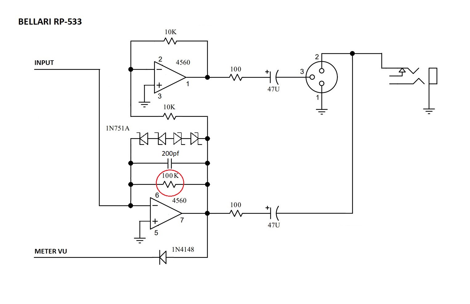
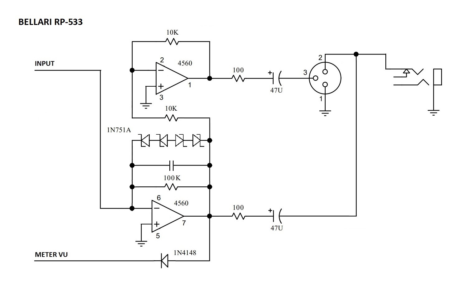
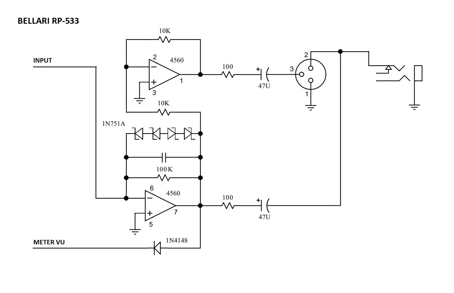
В моём ламповом предусилителе вместо трансформатора используется 4560.
Подскажите пожалуйста, почему 3-й контакт не подключен и просто "висит в воздухе".
Так-же интересно, с какой целью в обратной связи используются стабилитроны 1N751A ?
Вложения
Последнее редактирование:
-Да.., такого я раньше не встречал..
с "чистой совестью"..
..